JZL Capital数字周报第5期 02/06/2023 非农利空 市场震荡
一、行业动态总结
行业动态

上周加密市场小幅回调,回调主要出现在周五超预期的大非农数据出台后市场或许对反复通胀有所担忧而造成,同时可以看作连涨一个月后的技术回调,交易所流动性仍处于近期高位,没有明显波动,交易量在30 billion 上下浮动,截至撰稿比特币收于23113.69,周内下跌2.65%,振幅7.50%;以太坊收于1643.4,周内下跌0.07%,振幅高达10%。
反观美股,上周美联储2023年第一次的议息会议结束,和市场预期的一致,加息加了0.25%,利率达到4.5%-4.75%之间。会议声明指出近几个月就业增长强劲,失业率保持低位,通胀有所缓和但是仍处于高位,联邦公开委员会坚持2%的通胀目标不变,将会继续加息并且继续减持美国国债和资产抵押证券,加息和缩表两大工具将会持续。鲍威尔随后在美东14:30发表讲话,鲍威尔在今天的讲话中反复多次提到了价格稳定性,坚定要把通胀降到2%以下,并且提到将大幅快速加息转变为小幅加息,可以给委员会提供更多时间分析加息的效果,这句话可以理解为鸽派。市场在鲍威尔讲话后开始暴涨,直接巩固了美股的反弹并且筑底的技术形态。标普快速走上并站稳年线,纳指也是触碰到了年线压力并有一定概率攻破。周五大非农出台,非农就业人口猛增51.7万,远超18.5万人的预期,同时失业率创53年新低来到了3.4%,然而火热的劳动力市场并没有对市场造成过大的打击,反而纳指在日内多次反复后收盘时仍是以阳线收尾,代表市场反弹的韧性。当然不排除工资上涨带来的服务通胀上升,令市场产生通胀反复的担忧,这可以等到2月通胀数据一探究竟。

行业数据
1)公链&TVL
截止2月5日,以美元计价各公链整体锁仓量持续反弹,但涨幅有所放缓,较上周约48B上涨至49B,涨幅约2.08%。


各公链TVL普遍上涨,其中Arbitrum、OP、Fantom涨幅居前。
Fantom链近期利好不断,本周FTM价格继续上涨约18%,主要受Andre Cronje发文影响,表示将推出稳定币fUSD v2版本,并将v1版本进行迁移。fUSD是Fantom推出的超额抵押稳定币,通过质押FTM产生。然而在2022年由于FTM价格下跌过大,导致抵押不足出现坏账,fUSD价格最低下跌至0.22美元,目前已回复至0.86附近。
2)稳定币
截止2023年2月4日,前四大稳定币(USDT、USDC、BUSD、DAI)合计供应量约1320.7亿,较上周变动不大,小幅减少约1.7亿(-0.13%),稳定币供应量持续企稳。

三大法币稳定币中,USDT的供应量继续出现上涨,本周增加约5.17亿枚(0.77%),下跌趋势出现反转。BUSD供应量本周有所改善,大幅上涨约4.7亿枚(2.97%);值得注意的是USDC的供应量数据,本周下跌趋势加剧,大幅减少11.2亿枚(-2.61%),刷新近1年新低,虽然市场反弹延续,但美国市场的资金还在持续流出中。
作为ETH杠杆的DAI变动不大,小幅减少0.37亿枚(-0.64%),部分投资者兑现盈利。
整体来看,USDT和BUSD的涨幅基本抵消了USDC的减少,美国投资者的退出或许更多来源于宏观不确定性,包括“超级央行周”和超预期的非农就业数据。
3)BTC矿工余额
BTC矿工地址余额表明链上被标记为矿工地址的BTC持有余额合计,包括包括Foundry USA,F2Pool,AntPool,Poolin,Binance等地址。
该数据通常用于判断对于矿工对于当前BTC价格的兴趣,矿工余额升高时,通常说明筹码处于堆积状态;矿工余额降低时,表明矿工正在抛售或抵押其持有的BTC。

根据OKLink数据,最近6个月矿工余额处在缓慢下跌趋势,但整体变动不大,矿工仍在积累筹码;1月以来的市场反弹也并未引起大幅减持,矿工抛压不大。
二、宏观与技术分析
市场依旧处于横盘阶段,短期或有回调需求,建议配置BTC和ETH


两年期美债横盘。
纳斯达克突破年线,短期回调需求明显

1、Ahr999:0.6,性价比不如之前

2、MVRV:1.193,性价比同Ahr999

BTC地址数:持币100以上地址数下行

ETH持币地址数:持币100以上地址数下行

三、投融资情况总结
投融资回顾
2023年第5周,加密VC市场披露的投融资事件29笔,累计融资金额超过1.4亿美元;(https://www.rootdata.com/Fundraising)
报告期内,超过1,000w美金融资额的事件一共三起:
比特币矿企 TeraWulf 通过公开发行股票筹集了 3,200 万美元,该公司还与现有贷方达成了一项原则上具有约束力的协议,以重组其债务。
Web3 基础设施公司 BlockJoy 宣布完成近 1,100 万美元种子轮及 A 轮融资,投资方包括 Gradient Ventures、Draper Dragon 等,BlockJoy 将使用新融资推出区块链节点管理软件。
区块链安全方案提供商 Sec3 完成 由Multicoin Capital 领投,前 ParaFi Capital 合伙人、Solana 联合创始人等参与的1,000 万美元种子轮融资。Sec3 目前仅服务于 Solana 生态项目其客户包括 Helium Network、Metaplex 和 Tulip,Sec3 计划未来扩展到以太坊、Aptos、Sui 和 Polygon。
机构动态

四、加密生态跟踪
NFTs & 元宇宙
(1)本周NFT市场
市场概况:本周NFT蓝筹指数表现比较平庸,较上周相比仍然有进一步下跌的趋势,30天内的蓝筹指数也是继续下滑,截止2月3日,NFT蓝筹市场并没有表现出一个强有力的回暖趋势,可能是因为近期除了sewer pass的强势表现外并没有出现一个非常值得关注的项目去拉升蓝筹市值,Yuga Labs旗下的所有产品占据了以太坊链上34.3%的NFT销售额。

NFT总市值:本周NFT总市值变化不大,下跌1.08%。总交易额在上周呈现下跌后,本周也是继续下跌(-8.76%)连续两周已经下跌超过15%,从30天内的整体数据来看并不是非常乐观。但是纵观从11月到2月初的市场表现来看,我们可以看出总体还是呈现一个上涨的趋势,我们也可以期待nft总市值在第一个季度会有一个反弹。

市场活跃度:以一月份总体来看,NFT市场的持有者呈现上涨趋势+4.07%,交易者活跃度同比30天也是有所上涨,+7.35%,买家同比上涨下跌+3.81%,卖家同比上涨+11.25%。

本周NFT市场交易量排名前三的NFT分别为Otherdeed、MAYC和Doodles 。BAYC的地板价最近一周有所下降,目前在72ETH左右。上周提到的Sewer Pass的交易量目前也是再创新高,超过了30,000eth,地板价大概在2.3eth。

本周元宇宙项目概览:
本周元宇宙板块的10个头部蓝筹项目相比于NFT市场表现还是不错的,总交易量还是呈现一个上涨趋势,7天内涨幅达到了3.23%,NFT Worlds也是继续占据了第二的交易量,超过了decentraland和the sandbox,总市值方面,元宇宙项目排名前三的项目仍然是Otherside, Decentraland和the Sandbox, 土地价格的地板价变化不大,保持在0.9-1.69 ETH的区间。

(2)本周NFT & 元宇宙动态聚焦:
NFTScan 与 MAY
NFT 数据基础设施服务商 NFTScan 与 互动型社交元宇宙平台MAY 达成战略合作关系,双方开始在多链 NFT 数据层面展开深度合作。由 NFTScan 的NFT API 为MAY元宇宙空间提供专业的 NFT 数据服务。

通过 MAY 元宇宙基础设施,开发者或用户只需 30 秒即可在 MAY 上生成自己的元宇宙空间,展示多链 NFT 资产,绑定 DID身份,并作为 3D 社交名片进行分享。通过手机或者桌面应用,实时捕捉动作和表情,与其他用户进行多人互动。
MAY简介
MAY,意为"Meet Another You",是一个互动型的元宇宙社交平台。基于领先的多端动作捕捉和 AI 技术,用户可以在个性化的 3D 虚拟空间中聚会交流,以带有实时表情、动作和同步语音的“真我”感受前所未有的虚实融合社交体验。MAY 致力于打造下一代社交网络 - 强互动、高沉浸、个人自我主权,仅需 30s,用户即可拥有属于其自己的元宇宙空间,亦可为合作伙伴提供 serverless 的元宇宙搭建服务,共同建立一个开放互联的多元宇宙。

关于 NFTScan
NFTScan 是亚洲地区最大的 NFT 数据基础设施服务商,目前已支持 Ethereum、BNBChain、Polygon、等多条区块链网络。截止到 2022 年 12 月份,NFTScan 在为 100+ 金融科技公司提供专业的 NFT API 数据服务。

(3)重点项目:Cool Cats 公布品牌、战略和产品体验三新策略
新品牌身份
CoolCats在过去一年里,其地板价从接近13 ETH高点一路下滑至2 ETH区间, 交易量也下滑明显。上周,CoolCats在社交媒体上留下了一些神秘线索,首先其官方推特账户停更了五天,然后在1月31日公开了其“新品牌身份”:一个红色背景的“蓝猫正面照”。

2)新战略方向
CoolCats的品牌战略有两个方面。第一个是以故事的内容和主流品牌合作伙伴关系来扩大受众。第二个,通过提供完全沉浸在Cooltopia的游戏产品和体验来吸引用户(Cooltopia是为Cool Cats子NFT系列Pets NFT开发的网页端游戏,可允许Cool Pets NFT持有者通过完成任务和收集战利品与宠物互动,并帮助宠物升级。根据当前设定,Cool Pets持有者将可通过完成游戏任务赚取游戏内的通用Token MILK)。

此外,CoolCats还公布了多项合作伙伴关系,比如:Cool Cats 已与 Ledger 合作拟于2月初推出品牌教育计划LedgerQuest;Cool Cats宣布与Hologram成为合作伙伴,让NFT持有者通过全息技术和3D头像 去体验CoolCatNFT;另外CoolCats还与知名百货品牌Macy’s(梅西百货)达成合作并推出NFT特色气球。
这种模式为当前和未来的NFT持有者带来全新的交互方式和故事性的参与模式,继而能进一步拓展更广泛的CoolCats生态系统。
3)新产品体验
此外,CoolCats还推出了一些新产品和体验,主要包括:
CoolScore:“Cool Score”是一个评分和奖励系统,旨在奖励Cool Cats社区的忠诚和活跃成员。Cool Cats表示,评分参考标准包括:持有Cool Cats NFT时长、在Cooltopia中囤积的物品类型、社区参与度等,目前Cool Cats持有者已经可以将钱包连接到网站来访问和查看自己的Cool Score分数。
Journeys:“Journeys ”让用户在身临其境的游戏体验中获得更多的参与机会。这些旅程将引导用户探索Cooltopia游戏世界,并且还为Cats and Pets引入了一种软质押机制和奖励途径,为投入“旅程”最多的NFT持有者提供更好的NFT特性、数字/IRL奖励等。
Fractures NFT(Pass Card):Cool Cats将向Cats、衍生项目Pets持有者空投Fractures NFT。Fractures(又称通往Cooltopia 门户)是全新的动态NFT,并将成为Cool Cats发布下一个角色时的“铸造通行证”MINT PASS。
Explorers:2023年下半年,Cool Cats将会发布新的NFT,该NFT将有助于让更多人加入Web3领域。此外,Explorer NFT将提供一种新的方式来表示用户数字身份,还会支持跨链和跨平台操作。
2. GameFi 链游
(1)整体回顾
总体来看,Gamefi行业整体有所回调。从Token价格来看,前10市值链游中有6个token价格下跌的,本周illuvium领涨,过去一周上涨33.85%(illuvium宣布全平台更新,支持Mac、PC和安卓端)

按链上合约交互量来看,前十活跃链游中过去一周交互活跃度基本持平。值得注意的是,Oath of Peak打破“千年不变的前十榜单”,首次进入前十,在过去一周,其链上交互量增长了三倍。(新游戏,3A级链游,可以关注下代币和NFT表现)

2.重点项目:Degen zoo
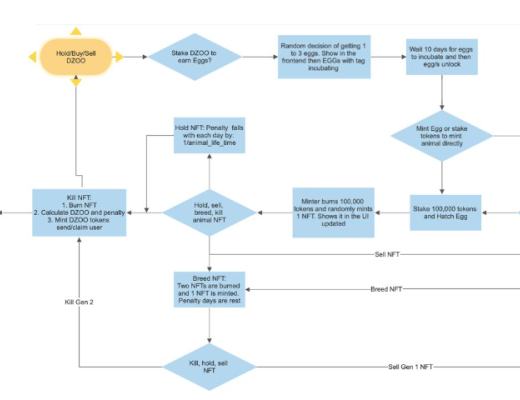
Degen Zoo:一款计划在30天内完成,以2万美金成本开发的游戏,目前正在Twitter全程直播进展中。

创始人:DAOMaker 创始人 Chris Zaknun 和前 MakerDAO 开发工程师
动物蛋 NFT: 有 5800 个,用于孵化变成动物 NFT,游戏共 100 个动物种类,每种动物的 NFT 可铸造数量固定,若某种动物的所有 NFT 都已被铸造,它们就会随着繁衍或死亡变得更加稀缺。每只动物都有 4 个特征(饮食、体积大小、性别、稀有性),不同的饮食和体积特性将决定动物能产生的 DZOO Token 收益的大小;关于游戏的性别,只有异性动物可以互相交配繁衍后代,两只雄性动物不能孕育后代,两只雌性动物同理;动物种类濒危,NFT 稀有度越高,Degen Zoo 将稀有度分成无危,易危,近危,濒危,极危。
DZOO Token 总供应量 1 亿枚,初始市值不确定,官方预计将在 30 万美元左右。Token 在游戏内主要用于获取动物蛋和孵化蛋。
玩法:获得动物蛋——孵化动物蛋——动物进化——杀死动物获得收益

(1)获得动物蛋:玩家可以通过提供流动性、质押 DZOO Token、白名单铸造获得动物蛋。
(2)孵化动物蛋:玩家需要消耗 100,000 个 DZOO Token 让宠动物蛋孵化成动物,孵化出的动物种类完全随机,每只动物都内锁 25,000 到 500,000 不等的 DZOO Token。
(3)动物进化:玩家可用其他物种喂食自己的动物,促使后者进化。高级动物内锁定的 DZOO Token 数总是大于两个低级动物的总和。每只动物都可以进化两次,用同一物种喂养动物两次,可将动物升至三级。进化可增加动物的获益 Token 数量,并改变其外观。
(4)杀死动物获得收益:每个动物都有一个独立的预期寿命,动物寿命为 10-250 天不等,玩家可以杀动物变现,即销毁动物 NFT 即可获得锁在其体内的 DZOO Token。但是玩家提前杀死 NFT 将烧毁锁定的 Token,动物的寿命越短,燃烧时释放的 Token 就越多。杀死未成年动物需缴纳罚金,如果动物的寿命为 100 天,则每天罚款 1%。例如玩家在第 22 天杀死动物,会惩罚玩家锁定 78% 的未到期 Token。若在铸造当天销毁该 NFT,玩家将则折损 40% 的 Token,其余 60% 归于玩家。
喂食:促进进化
两个母(雌雄)动物 NFT 交配:(会死亡)产生新的子动物 NFT
每次喂养或交配,NFT 总量就减少。理论上可以实现 NFT 通缩,在游戏后期,游戏里的 NFT 也会变得越来越稀缺。
参与建议:游戏仍未脱离 ponzi 模式的范畴,最先参与的玩家由于成本低,可以杀死动物的时间更早,获利几率更大;如果游戏后续出现热度大幅衰减,在中后期进入游戏的玩家容易高位接盘,在看到 Token 价格趋势糟糕的情境下,会提前杀死动物止损。另外根据创始人推特透露,不同的动物NFT的APR不同,有的甚至是负的

进度追踪:
1月7号:第一条推特,宣布组建团队;发布第一版白皮书:
1月8日:第一次社区投票决定动物园风格,超过300票
1月10日:TG: +130 & 4 mods, good community spirit ;Twitter: +3,833;SC: Architecture is done Whitepaper finalized. Brand items finished.
1月11日:TG: 1000+;TW: 6000; Website: 80% done(https://www.degenzoo.co/)
1月12日:China Marketing、KOL meeting、UX/UI sync call、CEX Call、TG Marketing Group、Onboard Twitter Manager、Daily CM training、Sync with Tech on SCs、Fix WP typos 、Infographics for economics、Update SEO onhttp://degenzoo.co、Mainstream coverage call、Send info to AI expert
1月13日:4,500 community members on Telegram、contacted about 50 NFT projects、finished staking、UI 65% done、Already $20M in assets connected
1月14日:TG: 2800+, 670 online、TW: 600+, avg views 1200+、Assets connted to vote: $19M、UI is 90% finished
1月15日:7,000 Twitter Followers、10,000 Telegram Members
1月16日:Smart contract architecture、Working on "The Price of Extinction" Collection、Logo for Degen Zoo
1月18日:upgrade tg bot with referrals、500 social miners、work on ar、create concepts for 2nd collection、establishing charity network、twitter marketing、evolution yield simulation model、start frontend dev work
1月19日:Evolution algorithm and improved the yield model、NFT Marketing in progress、Twitter: 3.5k+、Upgraded referral links.
1月21日:80% done building the game simulation in excel
1月23日:10k followers on Telegram & Twitter、Robust game theory、Revolutionary staking model、UI/UX on mobile & desktop
1月24日:Game theory update、Killing animals on day one will return 60% - 40% and burn 40% of the player's $DZOO、100k to hatch、Get a rare animal with 1.5x Killing on day 1 will give:150k * 0.6 = 90k and burn 60k DZOO
1月25日:Simulations、Math、UI/UX、Frontend、Smart contracts
1月27日:finished the Egg Halvining formulas:eggs will gradually be released in the market、First fast then slows down. If all eggs are hatched then 60% of the total supply would be burned
1月31日:确定了上链、Gas等问题
2月1日:Making good progress on the whole system
2月2日:
SC: Testing 70% done
FE: Bug fixing 85% done Art: In progress, have few helpers now. Looking really good.
TW: FINALLY out of search ban. TG: Been slow, need to do something about the bots.
Marketing: On hold until audits are done. Biz Dev: TBA;The frontend is 85% done
2月3日:Logan files defamation lawsuit、Coffee shares suit docs、Community will do massive fundraise、Enough funds for class action of all affected $zoo holders was collected
2月4日:前端的小错误和部分功能尚未完成、在部分 Egg 质押合约方面遇到了问题、CTO 正在加班到深夜试图完成它。
2月6日:上线







郑重声明:本文版权归原作者所有,转载文章仅为传播信息之目的,不构成任何投资建议,如有侵权行为,请第一时间联络我们修改或删除,多谢。
XRP 涨至 7.5 美元?分析师告诉 XRP 大军为纯粹的烟火做好准备!
加密货币分析师 EGRAG 表示,XRP 即将迎来关键时刻,价格可能大幅上涨,这取决于能否突破关键...
今晚ETH迎来暴涨时代 op、arb、metis等以太坊二层项目能否跑出百倍币?
北京时间7月23日晚上美股开盘后 ETH 的ETF开始交易。ETH的里程碑啊,新的时代开启。突破前...
Mt Gox 转移 28 亿美元比特币 加密货币下跌 ETH ETF 提前发行
2014 年倒闭的臭名昭著的比特币交易所 Mt Gox 已向债权人转移了大量比特币 (BTC),作...
JZLcapital
文章数量
25粉丝数
0