DappLink 创始人SeekGuo : Layer3 可解决大规模应用上链问题
写在前面的话
刚刚结束的香港 Web3 嘉年华最热门的话题要数 Bitcoin L2, DePin 和 AI ,但是除此之外,大规模应用也被再次提及。这个话题或许过于常见难免显得陈词滥调,而容易被人忽视。实际上它是区块链领域最硬核又不得不去面对的问题。我们都知道,截止到目前为止,区块链还在停留在数字货币发行和数字货币交易层面,真正的大规模应用并没有进入区块链。
因此肖风博士、Vitalik,币信集团等人又再次强调它的重要性。
肖风博士认为区块链已经经历了从“0-1”的阶段,经历了基础协议、基础架构的搭建阶段,距离比特币诞生已有15年。接下来,区块链将要进入到应用大爆发,即从“1-10”的阶段。如果要谈论“Web3的‘1995时刻’”,就要把时间拉长,从过去两百年的时间维度来观察这样一个伟大的时刻什么时候开始到来。
Vitalik 认为与 5 年前相比,以太坊支持主流的大规模应用能力大大增强,大型应用应建立在(或者做为 L2)上,并利用最新技术;开发人员的主要选择是考虑易开发性,性能、互操作性、安全性; 不同的应用有不同的选择。
币信与他的朋友们 2024 的聚集无疑将点燃行业的新思考,开启 Web3 大规模应用的新篇章。
大规模应用开启的方式
肖风博士,Vitalik,币信集团等提到的大规模应用如何进入 Web3 呢,我想 DappLink 的技术方案已经给出来完美的答案。
大规模应用进入 web3, 像 Vitalik 说的一样,我们需要思考的以下几个问题
如何保证协议的安全性
如何实施能做到 Web2 模式的高性能
如何降低交易成本
如何做到开发者快速接入
如何实现互操作性
大家也许都听说过 AppChain 或者 L3 AppChain, 那么 AppChain 或者 L3 AppChain 能完美解决以上问题吗,答案是值得商榷的。
目前大多数 AppChain 都是基于 Cosmos Sdk 开发的,这些 AppChain 都有自己的共识层,一旦有自己的共识层,就很难把性能做到很高,这样的 AppChain 只能支持中小型的规模的项目;同时这一类的 AppChain 复用了 Cosmos SDK 的验证人的逻辑,成本很难做到最低。
L3 AppChain 是否能做到,答案是肯定可以的;但纵观目前市场上的 L3, 仅仅就是把 L2 再往上堆砌了一层,这种堆砌的方案无法解决性能问题和安全性问题,受 EVM 性能的影响,这类 L3 做不到太高的性能,无法承载大规模应用进入 Web3。同时运行在上面的应用和 L1、L2 一样,使用智能合约模式开发运行;由于大多数项目都使用可升级的智能合约,智能合约的所属权完全掌握在项目方的手里,这种方式中心化程度很高,安全性也就相对低很多。
什么样的项目能做到大规模应用进入到 web3 呢?只有通过上层业务场景去设计的 L3 AppChain 才能做到。说到这里,就不得不提 DappLink 的 L3 AppChain 解决方案了。那么 DappLink 是如何解决大规模应用上链,请往下看。
DappLink 是如何解决大规模应用上链
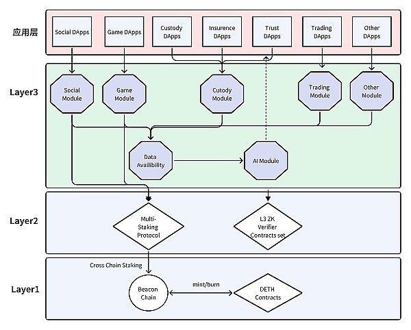
DappLink 是什么
DappLink 是一个与 AI 完美结合的模块化、可组合的 L3 AppChain 协议,为去中心化大规模应用进入 Web3 而生,具有与 AI 完美结合、高性能、高安全性、低成本、互操作性强、易接入和可自由组合为上层应用服务等特征。
DappLink 解决方案由三个协议组成
跨链互操作协议
LinkLayer 多重质押协议
DappLink L3 应用链协议

跨链互操作
跨链互操作协议是一个基于 ZKP 的任意链到任意链的资产, NFT 和数据跨转,目前已经支持 EVM 链的资产跨转并且该部分已经上线测试网,主要是为了支持链与链的之间的互操作性。
LinkLayer 多重质押协议
LinkLayer 多重质押协议, 通过在 L2 质押 ETH/WEH 模型来保证运行在 LinkLayer 的任意网络的安全性,主要有以下几个特性
通过质押策略的模式支持任意应用运行在 LinkLayer 上,并为其保证安全性
ETH/WETH 跨链质押
Staker 享有多重质押收益
L2 上共享安全经济模型收益
跨链质押给信标节点质押收益
质押铸造的 DETH 进行重新质押的收益
L3 AppChain 协议
L3 AppChain 通过模块化, 可组合的设计方式支撑上层业务场景,根据不同的业务场景设计去共识,弱共识,强共识和去 EVM 等,由 LinkLayer 多重质押协议模型来保证各个模块的安全运行;AppChain 运行在 L2 上以减少成本。根据上层业务场景开启不同的模块为其服务,像玩乐高一样可以自由组合。同时,AppChain SDK 将提供傻瓜式的上层应用接入模式。当然,上层业务产生的数据进入 DA 层,可以根据不同国家,民族,文化对这些数据进行分类整理,做为 AI 大模型训练的数据源,这也是 AppChain 的很大的价值点之一。也就是说,DappLink AppChain 的这种设计模式具有一些优势:
高安全性:去共识、弱共识的模块由质押协议来保证安全性,强共识模块具有双重安全性保障;
高性能:去共识,弱共识和去 EVM的设计使得社交,游戏等大规模应用可以真正进入 web3;
低成本:运行在 L2 上,其成本相比 L2 对于 L1,L3 相对 L2 会降低成百上千倍
开发者快速接入:AppChain SDK 将提供傻瓜式的上层应用接入模式
互操作性:通过 DappLink CCIP 实现互操作性
与 AI 完美结合:上层业务产生的数据进入 DA 层,直接或间接做为 AI 大模型训练的数据源
关于 DappLink
DappLink 于 2022年开始由 Savour Labs 孵化而成,团队成员分别来自 Binance、Bybit、 Mantle、Chainup,Bixin,TokenPocket 和 HyperChain 等知名 web3 公司,目前已经上线跨链互操作协议和多重质押协议的测试网, Layer3 AppChain 测试网预计于 5 月上线。
Official Website:https://www.dapplink.xyz/
X: https://twitter.com/0xdapplink
Github: https://github.com/eniac-x-labs
Telegram: https://t.me/+qqhy1i-_xnU1M2Jl
Discord: https://discord.com/invite/zNvystBAtd
郑重声明:本文版权归原作者所有,转载文章仅为传播信息之目的,不构成任何投资建议,如有侵权行为,请第一时间联络我们修改或删除,多谢。
7月23:Mt. Gox 比特币钱包在市场紧缩的情况下转移了价值 28.2 亿美元的 BTC
7月23:Mt. Gox 比特币钱包在市场紧缩的情况下转移了价值 28.2 亿美元的 BTC一个引...
悦盈:比特币68000的空完美落地反弹继续看跌 以太坊破前高看回撤
一个人的自律中,藏着无限的可能性,你自律的程度,决定着你人生的高度。 人生没有近路可走,但你走的每...