构建模块化、可组合的 Layer3,DappLink 为大规模应用上链提供技术解决方案
Scalling 进化方向:Layer2、Layer3 和模块化
15 年间,区块链网络创造的价值已有数万亿美元,这一数据远超世界上大部分国家的 GDP,和全球最富有的企业—苹果市值相近。然而,区块链网络在扩展性问题上进展缓慢,让链上大规模应用听起来仍像个无法企及的遥远未来。
应用生态最繁荣的以太坊有四千亿美元市值,但 TPS 徘徊在 20 左右。也就是说它每一秒钟可处理的交易笔数只有20笔。已对互联网速度习以为常的人听了可能会感到不可思议,基于这样的处理速度,四千亿美元怎么来的?但看好区块链网络的人在想的是,如果把数据处理速度提高到和互联网一样,那由这些区块链网络所创造的价值不知该是四千亿和万亿的多少倍。
所以,区块链网络的演化方向始终如一地朝着一个方向进行:在不牺牲安全性和去中心化的情况下,提高可扩展性(Scalling)。数年间,为了把 TPS提高,GAS费降低,无数的扩容方案被提出、被抛弃、被采用。
我们大致可把它们分为两类:
链上扩容 或 Layer1 一层扩容,即对区块链本身进行改造,从而直接提升链上交易处理速度 。
比如,直接增加链上区块内可以包含的交易数量( 如隔离见证 、扩块)、直接改变区块链的链体结构(分片 Sharding 、有向无环图 DAG) 或改变区块链的共识机制( EOS 的 DPoS 、Solana 的 PoH )等。
链下扩容 或 Layer2 二层扩容,即将链上的相当一部分工作量转移到链下来完成,从而间接提升链上交易处理速度 。
技术路径有:State Channel( 状态通道 )、Plasma 、Rollup。

其中,Layer2 的扩容方案 Rollup 自从 2019 年被提出后,已逐渐成为扩容主流,以至于以太坊把它的扩容路线从分片技术转为以 Rollup 为主。
Rollup 字面意思是 “ 一卷 ” ,通俗讲就是将链下一大堆转账交易记录压缩为一批,然后将这批交易打包、压缩后,发送到链上验证并存储。提高交易速度的同时,降低交易费。
StarkWare 对 Layer2 扩容思路的比喻比较精准,意思是说如果把以太坊比作一个法庭(当然是去中心化的法庭),那么 Layer2 扩容思路就是:不要去法庭取钱,当银行挤兑时再去。
在这个比喻里,以太坊作为法庭,需要判断和决定 Layer2 提交的数据是否有效、是否存在作弊行为。因此需要审查制度来验证 ——不同的 Layer2 解决方案提供了不同的验证机制,最知名的有 Optimistic rollup 和 ZK-rollup。
ZK-Rollup指的是当交易在链下完成,被定期汇集成批量交易,rollup 运营者需要采用零知识证明技术来证明这批交易是有效的,然后提交给以太坊主链存储。以此来实现扩展性能的同时,保证主链数据的安全和完整。
ZK-Rollup 的执行过程:

与依赖零知识证明的 ZK-Rollups 不同,Optimistic Rollup 采用基于挑战的方法,允许用户质疑和验证批量交易的正确性,从而确保数据有效性。比如,用户如果检测到任何欺诈或者无效交易,可以向”验证者智能合约“提交证明,触发”挑战流程“。”验证者智能合约“ 会验证用户提交的证明,来确定提交上来的那批交易是否不正确或存在欺诈行为。如果挑战成功,之前被定为欺诈的行为将被恢复,责任方可以面临处罚。
Optimistic Rollup 执行过程:

共同点是两者都通过让大量计算在子链来运行,同时通过验证机制保证链下数据的有效性,从而继承 Layer1 的去中心化、安全等优点。
rollup 虽然把以太坊网络每秒可处理的交易数量(TPS)从 20 提高到数万,但如果要支撑像 Twitter 一样的应用,恐怕只是去中心化网络大规模应用万里长城的第一步。但 Layer2 已迈出关键性的一步。如果继续顺着这个思路,在第二层上再附加一层即 Layer 3,是不是可以继续提高可扩展性?
V神在Layer3 的概念提出一年后,在文章中介绍过 Layer3 和 Layer2 的区别:
L2 用于扩容,L3 用于定制功能。
L2 用于通用型扩容,L3 用于定制型扩容。
L2 用于去信任扩容(如 Rollup),L3 用于弱信任扩容(如 Validium)。
也就是说,Layer3 不单单是可扩展性的平方,它是专为应用场景而生。
比如,社交和资产托管这两个场景对交易速度和安全性的要求完全不一样。那我们就可以在Layer3上把不同场景的需求定制化,通过模块化的设计让用户根据自己的需求自由组合。
这里提到的“模块化“ 的概念来自2018年,以太坊创始人 Vitalik Buterin 和 Celestia 联合创始人 Mustafa Albasan 合写的一篇论文《数据可用性采样和欺诈证明》。讨论如何在不牺牲安全性和去中心化的情况下,解决区块链可扩展性问题。
他们提出的方法是,将全节点负责区块生产和区块验证的框架,变为由全节点负责区块生产,轻节点负责区块验证。即主链专注于处理少数任务,把其余大部分外包给一个或多个独立的链。
显然, Rollups 的出现让”模块化“这个概念更加明确。
模块化区块链认为,通过将功能模块化,并将其流程划分为多个“专有层”, 每个专有层处理特定的功能,从而创建更好的系统。
我们认为通过在 Layer3 上为不同扩容、安全需求的应用场景提供模块化设计,可以为链上大规模应用提供解决方案。
Dapplink 作为大规模链上应用的解决方案
Dapplink 的构想是在继承 Layer1 安全性,Layer2 高扩展性的基础上,再做一层专为应用而生的 Layer3, 为不同应用设计不同的共识强度、吞吐量和安全性,并把它模块化。不同模块采用不同类型节点,不同类型节点运行不同的共识机制,但共享质押池。

与市场上已经存在的 Layer3 项目仅支持自有公链生态不同,我们想做一个通用型、模块化,可拔插的 Layer3 基础设施。
通用型意味着开发者可以继承以太坊、比特币等繁荣的生态资源。模块化意味着更低的部署门槛,更好的性价比。
为了实现这一目标,我们的核心技术主要包括:跨链互操作协议、Layer3 逆向质押协议和 Layer3 App Chain.
1. 跨链互操作协议
为了支持更广泛的生态,支持让开发者把自己的应用部署在任意一层和二层网络,让资产从任意链到任意链之间划转,我们设计了自己的跨链互操作协议。
原则上,我们可以使用第三方跨链互操作协议,但我们发现,它们无法满足我们的特定需求,也担心用户的资金在跨链过程中丢失,因此 DappLink 设计了一套兼容 Bitcoin 和 Ethereum 的跨链互操作协议。
1.1 Ethereum 生态跨链互操作流程
Dapplink Ethereum 生态跨链互操作协议可以实现Ethereum 到Ethereum -Layer2 和 EVM 链之间的跨链互操作,以下是实现流程:

Staker 把资金质押在一层资金池(FoundingPool),可以获取质押收益。
资金平衡程序会将 staker 在一层的资金划转到各二层的资金池 (FundingPool)。资金平衡的功能主要保证各条链上的资金是平衡的,不会出现链的资金匮乏问题。
用户发起从任意链到任意链的资金跨转:
用户先将自己的资金转入到源链;
MPC(多签节点) 验证组成的去中心化 relayer 网络监听到对应的合约事件;
发起一笔交易,各节点达成共识;
资金从目标链的资金池转到用户地址;
1.2 Bitcoin 生态跨链互操流程
与上面类似,Dapplink Bitcoin 生态跨链互操作协议可以实现 Bitcoin 到 Bitcoin-Layer2 和 EVM 链之间的跨链互操作。自从比特币主网进行 Taproot 升级之后,通过 Schnorr 签名技术来构造 m-n 的多签 Taproot 账户成为了可能。我们认为,Schnorr 和 MPC 验证人结合的签名方式可以保证跨链操作的去中心化,同时,MPC 验证人质押也可以防止验证人作恶。
以下是DappLink Bitcoin 跨链互操作解决方案细节:

结合 Bitcoin taproot 和 tapscript 签名验证;
MPC 算法选用 GG20 7 轮运算交互,DappLink 添加 trust setup 可将算法优化到 4 轮交互;
使用 Tendermint-BFT 共识算法协同 MPC 节点产生共识;
跨转链的质押合约代码或者质押模块设计;
未来 MPC 节点开放给各大社区运行;
将节点验证签名和 Bitcoin 区块链的信息生成 ZK-Proof 提交到 tapscript;
将交易数据 Rollup 到 DA,链下验证 ZK-Proof,验证失败可以使用 DA 的数据生证验证,若发现 ZK-Prover 做恶,对其进行惩罚;
目前,Ethereum 生态的跨链互操作协议已经实现,Bitcoin 生态的跨链互操作正在开发中。
2. Layer3 反向质押协议
跨链互操作协议在反向质押协议中起着重要作用,它们共同支撑 Dapplink AppChain Layer3 节点网络的顺利运行,并提供安全保障。
如下图所示:

反向质押协议是一组经济模型合约, 设计理念是同时保证 Layer3 AppChain 的安全性和质押者的收益。
它要求 AppChain 节点的运营商必须质押一定数量的 ETH/WETH 才可以获得运行资格,参与到网络处理交易当中去,从而获得奖励。
staker 质押在 Layer1 上的 ETH/WETH 将会通过 DappLink 跨链互操作协议转到一层质押给信标链节点,而staker 将获得双重收益:Layer3 AppChain 网络交易执行奖励和来源于信标链的质押收益。
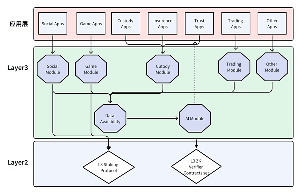
3. App chain
AppChain 通过模块化, 可组合的方式支撑上层业务场景,这里的模块化和 Layer2 的模块化不一样的是, Layer3 的模块化是为了处理复杂的上层应用场景而产生,通过不同的模块去支持不同的业务场景,模块与模块之间又可以组合为上层应用。暂时无法在Lark文档外展示此内容
我们知道,不同应用对即时性和安全性的要求并不一致。比如即时社交和游戏对信息交互的即时性要求很高,但对安全性要求没那么高。而对资产托管来说,安全第一,但对延迟没那么敏感。如果使用同一个数据可用层(DA),肯定无法满足用户体验。我们的解决方案是针对不同应用场景,设计不同的功能模块。
比如,在社交模块中,我们为高即时性做了独立的数据可用层,以去共识的方式提高数据确认速度。
在托管模块中,我们设计了由多签名节点组成高共识网络,只有当投票达到2/3时,资金才能成功转出。再加上质押协议提供的安全性,相当于有两层防护。
不同的模块由不同类型的节点来运行,但共享一个质押池。假设有10 个 staker 质押了100个 ETH 给运营商,运营商可以同时跑不同模块 AppChain 节点。
Dapplink开发进度
Dapplink 已经上线的产品:
1.DappLink 跨链互操作协议 - https://bridge.testnet.dapplink.xyz/bridge
2.DappLink 官网和积分系统 - https://www.dapplink.xyz/points
Dapplink 即将上线的产品:
1.Layer3 反向质押协议。
2.Dapplink App chain 的多个模块正在开发中。如下:
隐私模块(Privacy Module)
DA 模块(Data Availibility)
Rollup 模块(Rollups)
社交模块(Social Module)
游戏模块(Gaming Module)
托管模块(Custody Module)
交易模块(Trading Module)
AI 模块(AI Module)
EVM 模块(EVM Module)
最终, 现有的模块以及未来模块构成 Layer3 AppChain,开发者可以自由组合模块,支撑自己的应用;L3 项目方可以基于我们的技术栈构建自己的 Layer3。
Dapplink 作为首个模块化、可组合的 Layer3 解决方案,支持链上大规模应用的同时又能为比特币和以太坊等生态系统带来新的发展可能性。
Dapplink 团队
DappLink 于 2022年中旬由 Savour Labs 孵化而成,团队分别来自 Binance、Bybit、 Mantle、Chainup,Bixin,TokenPocket 和 HyperChain 等知名 web3 公司,目前已获得初步融资,Layer3 AppChain 测试网预计将于 5 月初上线。
Official Website:https://www.dapplink.xyz/
X: https://twitter.com/0xdapplink
Github: https://github.com/eniac-x-labs
Telegram: https://t.me/+qqhy1i-_xnU1M2Jl
Discord: https://discord.com/invite/zNvystBAtd
郑重声明:本文版权归原作者所有,转载文章仅为传播信息之目的,不构成任何投资建议,如有侵权行为,请第一时间联络我们修改或删除,多谢。
7月23:Mt. Gox 比特币钱包在市场紧缩的情况下转移了价值 28.2 亿美元的 BTC
7月23:Mt. Gox 比特币钱包在市场紧缩的情况下转移了价值 28.2 亿美元的 BTC一个引...
悦盈:比特币68000的空完美落地反弹继续看跌 以太坊破前高看回撤
一个人的自律中,藏着无限的可能性,你自律的程度,决定着你人生的高度。 人生没有近路可走,但你走的每...