搜索
登入
会员登入
电子邮箱
密码
验证码
获取验证码
忘记密码?
登录
还不是Coincaso会员?
快速加入
免费加入会员
免费加入会员
电子邮箱
密码
确认密码
验证码
获取验证码
注册
已有账号?
立即登录
首页
快讯
资讯
业界
研究
技术
DeFi
动态
焦点
数位货币交易所
加密货币
区块链专栏
钱包
百科
讨论区
矿机
热门矿机
Dapplink
第一个模块化、可组合的 Layer3 应用链。
文章总量
6
总浏览量
1516
粉丝数量
0
文章
发言
DappLink 创始人SeekGuo : Layer3 可解决大规模应用上链问题
248
0
一文看懂什么是 DappLink 多重质押协议 LinkLayer
252
0
一文看懂什么是 DappLink 跨链互操作协议
244
0
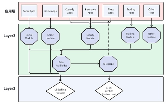
构建模块化、可组合的 Layer3,DappLink 为大规模应用上链提供技术解决方案
224
0
技术分享 | DappLink Bitcoin 跨链互操作解决方案及细节
303
0
DappLink 第一期内部测试活动圆满结束,6 位获奖者瓜分 300 USDT
245
0
Loading...
加载完毕