一文看懂什么是 DappLink 多重质押协议 LinkLayer
什么是Staking(权益质押)?
在区块链的运作机制中,一个区块中包含了一组用户交易数据,验证者负责创建区块并提交至验证者网络,提交的区块如果被多数验证节点认定是有效的,就会被添加到账本上。这些区块通过加密技术按照时间顺序串联在一起,因此得名区块链(即:由一个个区块连成的链)。
此过程最大的风险在于51%攻击,即女巫攻击。指的是,若 51%节点合谋发起恶意攻击,比如改写区块链历史记录或对用户进行操纵,系统就会遭到破坏。
POW(工作量证明) 和 POS(权益证明) 都是抗女巫攻击机制。通过给予矿工或验证者经济激励,鼓励他们参与维护系统运转。
最开始的验证机制以高耗能的 POW 为主,如今已为 POS为主。
POS要求质押者通过质押资产成为验证者节点,负责出块并获得奖励。质押资产数量越多,被选中成为验证节点的概率越大。节点若违反协议规则或作恶,将会被没收部分或全部质押资产。POS区块链就是通过这种权益质押机制来保障整个网络安全的,Dapplink 也是如此。
什么是 Dapplink 多重质押协议 LinkLayer ?
DappLink 介绍
DappLink 是一个与 AI 完美结合的模块化、可组合的 Layer3 AppChain 协议,为去中心化大规模应用而生,可以部署在任意 Layer2 上,包含 Bitcoin 和 Ethereum 的 Layer2,具有高性能、高安全性、低成本等特征。开发者可以根据自身的需求,自由组合 Dapplink Layer3 的模块为其上层应用服务。如社交、游戏、托管和交易等业务都有各自的模块,这些模块之间可以自由组合。
什么是 LinkLayer
LinkLayer 是 为了保证 DappLink 安全运行的 POS 协议,不同之处在于,它具有多重质押的特性。
节点运营商可以接受任意 Staker 质押 ETH/WETH,Staker 质押的 ETH/WETH 满 32 个或者 32 个的倍数时,会通过 DappLink 跨链互操作协议跨链到 Layer1 , 质押给以太坊信标链节点,同时铸造 DETH。DETH 又可以质押给支持重新质押的协议。
在这个过程中,Staker 可以获取三重收益。分别为来自重新质押层的收益,信标节点的质押收益和 LinkLayer 上的 Staking 收益。LinkLayer 的设计理念既保证了运行在其上的网络的安全性 ,又保证Staker 的收益最大化。
对于 DappLink 来说,LinkLayer 是它的重要组件之一。对于 LinkLayer 来说,DappLink 是运行在这个多重质押协议上的首个重磅级应用,因为LinkLayer 也支持其他 Layer3 应用链和验证者网络的安全运行。
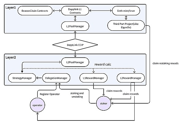
LinkLayer 完整质押与解除质押流程
LinkLayer 多重质押协议中的角色分为两类: Operator 和 Staker ,其完整质押流程如下:
Operator 注册成为节点运营商。
Staker 选择对应的质押策略(不同类型节点的质押策略不同),质押 ETH/WETH 到 DappLink Layer2 合约。
Staker 将自己的投票权重委托给节点运营商。
当质押的 ETH 是 32 个 ETH/WETH 或者 32 个 ETH/WETH 的倍数时,这些 ETH/WETH 会通过 DappLink 跨链互操作协议跨链到一层质押给信标链节点同时铸造 DETH,DETH 可以质押给支持重新质押的协议。
满足最小质押量后,节点运营商可以运行节点参与网络共识。
如果节点做恶,罚没质押者质押的份额;若节点退出,则解除相对应的份额。
节点运营商可以根据相应的分润逻辑获取奖励;Staker 可以根据和节点运营商的约定获取奖励,同时 Staker 还可以提取来自一层信标链质押收益和来自重新质押的收益。
Staker 发起提取本金的请求,若二层合约有足够的资金,直接提取;若无,等到一层的质押退出,资金返回到二层再进行提取。
流程如下图所示:

LinkLayer 多重质押特点
保证网络安全性
通过质押模型保证运行在 LinkLayer 的任一网络的安全性。
保证质押者收益
质押给 LinkLayer 的 Staker 可以获取三重收益:
LinkLayer 上的经济模型收益;
质押给信标链节点的质押收益;
DETH 重新质押的收益。
关于我们
DappLink 于 2022年开始由 Savour Labs 孵化而成,团队成员分别来自 Binance、Bybit、 Mantle、Chainup,Bixin,TokenPocket 和 HyperChain 等知名 web3 公司,目前已经上线跨链互操作协议和多重质押协议的测试网,预计 Layer3 AppChain 测试网预计将于 5 月上线。
Official Website:https://www.dapplink.xyz/
X: https://twitter.com/0xdapplink
Github: https://github.com/eniac-x-labs
Telegram: https://t.me/+qqhy1i-_xnU1M2Jl
Discord: https://discord.com/invite/zNvystBAtd
郑重声明:本文版权归原作者所有,转载文章仅为传播信息之目的,不构成任何投资建议,如有侵权行为,请第一时间联络我们修改或删除,多谢。
7月23:Mt. Gox 比特币钱包在市场紧缩的情况下转移了价值 28.2 亿美元的 BTC
7月23:Mt. Gox 比特币钱包在市场紧缩的情况下转移了价值 28.2 亿美元的 BTC一个引...
悦盈:比特币68000的空完美落地反弹继续看跌 以太坊破前高看回撤
一个人的自律中,藏着无限的可能性,你自律的程度,决定着你人生的高度。 人生没有近路可走,但你走的每...