门头沟 Mt.Gox 转出资金分析 哪些地址还要重点关注?
上周开始,备受关注的 Mt.Gox 交易所赔付工作已经展开,其钱包地址中有部分资金已经转入交易所,并将在随后的一到两个月内赔付到用户手中。
search.ichainfo.com 对 Mt.Gox 交易所的转出资金流向进行了跟踪分析,通过资金流梳理发现,Mt.Gox 钱包中的资金主要流入了六个地址当中,其中有四个地址的后续资金变动,需要投资者格外关注。
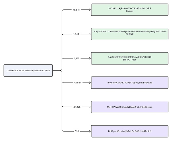
我们分析的核心地址是 1JbezDVd9VsK9o1Ga9UqLydeuEvhKLAPs6,该地址是 Mt.Gox 交易所资金早期的汇集地址,在今年的 5 月 28 日,有 141,619 枚比特币通过 8 笔交易汇集于该地址中。

图一:Mt.Gox 资金分析图,来源:search.ichainfo.com
该地址中的比特币目前都已经被转出,比如 7 月 16 日 Kraken 交易所收到的地址就是来自于此,该地址中的资金主要有两大类去向,一大去向是转入支持 Mt.Gox 赔付的交易所中,已知的有 Kraken、BitBank 和 SBI VC Trade,另一大去向便是 Mt.Gox 控制的其他地址中。

图二:1JbezDVd9VsK9o1Ga9UqLydeuEvhKLAPs6 地址中已经没有比特币,来源:search.ichainfo.com
在这些去向中,search.ichainfo.com 发现,Mt.Gox 的资金主要流入以下六个地址当中
3JQieEzccKjFS34oW8KZSGBDndiH1YyFrE 疑似是 Kraken 交易所地址,该地址在 7 月 16 日转入 48,641 BTC,目前资金未移动,后续需要重点关注其东西,该地址资金的转出可能意味着 Kraken 开始向用户赔付比特币。
bc1qrv0v2l9ekrx3lnkeusrzvu2hqyha6ex94nxumlhec4mrye8njm7sn7e4v4 是 BitBank 热钱包地址,共转入 1,544 BTC。
34X3kp5PTrqR9dA9Zf9XwivpE6tnNJdHKB 是 SBI VC Trade 热钱包地址,共转入 1,157 BTC。
18vjnBHWAxU4CPGPqF7Gp9JyqdVBHDct9b 为 Mt.Gox 冷钱包地址,目前持有 42,587 BTC,该地址资金的转出需要密切关注。
1AsHPP7WcGnDLzxW2bUa2FcbJP3eZVEqpx 为 Mt.Gox 冷钱包地址,目前持有 47,228 BTC,该地址资金的转出需要密切关注。
1HRAprcXCzx1YqYv7dcCcDzf3vYVGPv3b2 为 Mt.Gox 冷钱包地址,目前持有 526 BTC,虽然持币量不多,但是该地址资金的转出同样也需要关注。

图三:Mt.Gox 资金主要去向地址,来源:search.ichainfo.com
虽然 Mt.Gox 赔付比特币形成的市场卖压仍然存在,但是从近期的比特币走势来看,投资者仍然非常乐观,比特币正在逐渐从此前的低谷中走出。
郑重声明:本文版权归原作者所有,转载文章仅为传播信息之目的,不构成任何投资建议,如有侵权行为,请第一时间联络我们修改或删除,多谢。
XRP 涨至 7.5 美元?分析师告诉 XRP 大军为纯粹的烟火做好准备!
加密货币分析师 EGRAG 表示,XRP 即将迎来关键时刻,价格可能大幅上涨,这取决于能否突破关键...
今晚ETH迎来暴涨时代 op、arb、metis等以太坊二层项目能否跑出百倍币?
北京时间7月23日晚上美股开盘后 ETH 的ETF开始交易。ETH的里程碑啊,新的时代开启。突破前...
Mt Gox 转移 28 亿美元比特币 加密货币下跌 ETH ETF 提前发行
2014 年倒闭的臭名昭著的比特币交易所 Mt Gox 已向债权人转移了大量比特币 (BTC),作...
十元嘟嘟嘟
文章数量
77粉丝数
0