公开尽调 深度报告:Perpetual Protocol
海洋协议v2的技术框架图
Perpetual Protocol 是一个建立在以太坊上的去中心化永续合约协议,其V1版本使用虚拟AMM(vAMM)定价的设计,实现了无需做市商提供流动性、也无需做市商作为对手方,即可进行的永续合约交易。在6月底,Perp公布了以Uniswap V3式聚合流动性为核心的架设于以太坊二层网络上的V2版本。
本研报为 Perpetual Protocol 赞助发布的免费研报(非财富代码研报),研报内容完全由头等仓独立撰写,头等仓极力确保研报内容真实、中立、客观,同时为避免对读者产生误导,凡是由项目方赞助发布的免费研报均不提供任何投资相关的建议,本研报旨在能帮助读者们快速,深度地了解项目,帮助大家做出更好的投资决策。
项目概要
Perpetual Protocol是一个建立在以太坊上的去中心化期货(永续合约)Dex。
V1 版本于2020年12月14日上线,目前交易量在每日9,000万美金左右。在V1版本中,它使用了独有的vAMM机制进行定价并实现无限流动性,该机制不需要专门的流动性做市商(LP),仅需要合约交易者就可以交易,即它设定了一个合约交易者互为对手方的自动化交易机制,不需要“合约卖家”,解决了合约交易所依赖LP,同时LP容易发生较大损失的问题,具备较强的独创性。同时,V1存在着一些问题,比如需要手动调整k值(不够去中心化)、存在滑点、极端行情曾出现意外等。因此团队设计了V2版本。
在6月底公布的V2版本中,Perp将与Uniswap V3耦合,Perp V2将直接架设在Uniswap V3上,引入Maker(做市商)角色,使用Uniswap V3式的聚合流动性方式来做市,搭配“默认的做市策略”降低普通LP的做市门槛。并且,V2将实现“无许可的创建市场”机制,即Uniswap经典的自由上币机制。同时,也就将V2版本架设在了二层网络Arbitrum上。
从赛道上看,去中心化期货交易所(期货Dex)这一赛道整体潜力巨大,可能获得百倍规模的增长,而目前各个期货Dex项目的活跃交易者都仅仅数千人,因此赛道中优质项目均有不错潜力。
基本概况
项目简介
Perp是一个去中心化期货交易所,目前提供永续合约产品,它在AMM形式上继续发展了vAMM定价方式,在V1版本中,Perp将定价与结算分开,并且去掉了做市商(即AMM中的流动性提供商,下称LP)角色。
基本信息

项目详解
团队
根据LinkedIn(领英)显示Perp目前团队成员有7人,都在中国台湾。据项目方消息,Perp还有部分成员在其他地区,同时还增加了更多开发者和外部团队,但这些人员目前尚无更多公开资料。7位成员包括2位联合创始人,4位开发者,1位增长经理。

Yenwen Feng(冯彦文),联合创始人,1993年毕业于台湾国立大学,学士学位,专业为电气和控制工程,1999年获得台湾国立大学理学硕士学位,专业为计算机科学。从2004年开始创业,至2019年12月创立Perp时为止,已经连续创立6家创业公司,前几个公司跨越多个领域,有金融领域公司;从2018年3月开始进入加密货币领域,2018年先后参与创立的Cinch Network和Decore都是加密货币领域产品,Cinch的产品是一个去中心化期权协议。从背景看,Yenwen Feng具备了金融+计算机+加密货币交易的三重专业和创业背景,是经验比较完备的加密货币交易类项目创始人。

Shao-Kang Lee,联合创始人,2009年获得台湾国立大学理学硕士学位,专业为软件工程,从事过三年软件工程师工作,在2012年后作为联合创始人开始创业,与Yenwen Feng是2014年至今所有创业项目的联合创始人,尤其是Cinch和Decore,以及目前的Perp。

Vinta Chen,资深软件工程师,2010年毕业于台湾科技大学,理学学士,专业是计算机科学,从2011年至今从事软件工程师工作,加入Perp负责过两个团队的开发工作。2020年12月加入Perp。

Shao Ku Tien,区块链开发者,2020年获得国成大学硕士学位,专业是计算机科学,此前实习经历中包括密码学和区块链两类经历,2020年9月加入Perp。
Perp核心团队尤其是联合创始人在创业和加密货币行业都具备经验,且以开发者为主体,目前团队在不断扩充并借助外部团队进行开发。从团队经验来看足以支撑项目发展,尤其是开发和产品能力足够。项目实际进展将主要决定于其他因素。
资金
截至目前共披露两轮投资。
2018年,种子轮,数额不详,由Binance Labs(币安实验室)投资。
2020年8月,获得战略投资,数额为180万美元,领投方为Multicoin Capital,其他资方为:Zee Prime Capital,Three Arrows Capital和CMS Holdings,LLC,以及Alameda Research、Binance Labs,Andrew Kang,George Lambeth,Calvin Liu,Tony Sheng,Alex Pack和Regan Bozman。
代码

图2-1 Perp代码提交情况

图2-2 Perp代码贡献者情况
据公开资料,Perp在2020年12月14日上线,随后又持续在开发新功能,其团队至少有4名开发者。从其代码更新的频率与贡献者情况看,与公开资料的情况相符。
Perp目前的主要产品是Perpetual Exchange(V1),即一个去中心化永续期货交易所。其底层是Perp协议。
V1版本
产品

图2-3 Perp V1交易界面
产品细节如下:
AMM/订单簿:使用自动化做市商(AMM)或订单簿形式组织交易,是去中心化交易所的基本分类,Perp使用的是虚拟AMM(vAMM,详见下文)进行交易,不使用订单簿,属于AMM类交易所。
合约类型:Perp提供的合约是永续合约,永续合约是一种期货合约,为加密货币交易领域所独有,与传统合约的不同之处是,它永远不会到期,而会在固定的时间后续订。即每一个时间段,按照市场价格和持仓情况,多/空方其中一方向另一方收取一次资金费,同时仓位继续持有,相当于重新开立一份合约。
交易对:目前,Perp V1 提供18个交易对,包括ETH/USDC和BTC/USDC、YFI/USDC、DOT/USDC、SNX/USDC、AAVE/USDC等等。
多/空(long/short):用户在Perp V1交易中,可以做多或者做空。
杠杆倍数:可选择的杠杆倍数在1倍-10倍之间,每0.5倍为一档,比如能够开3.5倍做多仓位,但不能开3.6倍的。
资金费:与中心化交易所的传统永续合约设计类似,Perp上的永续合约持仓者每隔一段时间支付/收取一次费用,Perp上的资金费每小时支付一次。(计算方式见下文)
结算和抵押品:Perp使用USDC进行结算和作为抵押品,即它的开仓和结算都不使用其他资产,无论持仓BTC还是AAVE合约,都使用USDC进行开仓和结算。
业务逻辑
总览

图2-4 Perp业务逻辑总览
Perp V1的业务逻辑如下:
在交易环节,以虚拟AMM定价,实际开仓/平仓的资金从资金池(Vault)进出,资金池中仅有USDC一种代币,开仓/平仓仅影响池中USDC数量;
在清算环节,由Chainlink喂价,保证金率低于6.5%时头寸将被清算,清算后的获利在保险基金与清算人之间分配。保险基金用于弥补行情剧烈波动时,平仓后穿仓的损失;
Staking提供者在Perp上不作为流动性提供者,仅仅是保险基金的初始提供者,承担保险基金赔付时的损失风险,同时享有手续费收入。
虚拟AMM定价
虚拟AMM(vMM):Perp协议中的虚拟AMM,指在现货Dex的常数自动做市公式(x*y=k)基础上发展出的定价交易模型。
vAMM使用AMM的x*y=k方式定价,但不实际进行两种货币的兑换,而是由AMM公式提供价格后,从资金池(Vault)进出资金以代替直接从AMM池进出资金,实现单一货币的多/空头寸在Vault的开仓和平仓。

图2-5 虚拟AMM工作原理:使用AMM确定价格,而从资金池进出资金
vAMM运行方式如下:
x*y=k,价格(Price)=y/x
假设Vault中原本有10,000 USDC,并且x=100,k=100*10,000,则Alice用100 U以2倍开多仓后变化如下:
表2-1

计算:
由于Alice注入100 U,杠杆2倍意味vAMM中的y=10,000+100*2=10,200,
x=k/y=100*10,000/10,200=98.04
则Alice得到的ETH仓位为:100-98.04=1.96。
同样,如果此时Bob继续注入100 U以2倍杠杆开多仓后,vAMM公式将自动算出其持有多仓为1.89 ETH;
表2-2

此时,如果Alice和Bob先后平仓,则Alice获得8 U利润而Bob损失8 U。注意,按照顺序非常重要,从实质上看,按照AMM的含义,后买入者将比先买入者的成本更高,后卖出者将比先卖出者得到更低的对价(换回更少的U),因此Alice获利而Bob损失,这一点在虚拟AMM中也同样体现。
更重要的是,一个交易者的收益等于另一个交易者的损失,这类似于传统的点对点期货交易。
同时,这一过程并没有预言机参与,不需要从外部获得价格。但外部价格的变化显然会驱动套利者进行套利,使得Perp上的价格接近于外部价格。
Perp虚拟AMM与AMM机制对比:
表2-3

弹性(浮动)k值
Perp的vAMM公式x*y=k中的k值不是固定值,k值的确定对于Perp的vAMM运作来说是最重要的因素之一,若k值偏小,则类似中心化交易所的深度较浅的情况,遇到较大额的开仓和平仓,容易导致场内价格波动;若k值过大,则容易导致场内价格波动过小,追不上场外价格波动,形成过大套利空间,已开单的场内资金容易被套干造成交易者损失。
目前,k值是由项目方手动调整,参考Uniswap对应交易对的k值确定该币种k值。k值的未来方向曾是以算法确定,随着市场变化自动调整。(“浮动k值”算法的开发此前已经在项目方计划中,但在团队权衡利弊之后,浮动k值在V2 方案中被放弃。)
资金费率计算
Perp上提供的是永续合约,每1小时收取一次资金费,按照加密货币衍生品交易所FTX的规则进行计算,公式如下:
FundingPayment(资金费)=PositionSize(仓位头寸)∗FundingRate(资金费率)
FundingRate计算方法是,将标记价格的每小时TWAP(加权平均价格)减去指数价格的每小时TWAP,再除以24:

图2-6
指数价格来自于Chainlink喂价,如果FundingRate为正,则多头头寸持有者需要支付资金付款,而空头头寸持有者将收到资金支付,如果利率为负,则反之亦然。
例如:在上述Alice和Bob交易的例子中,如果Alice平仓之后,Bob尚未平仓(如表2-4):
表2-4

则如图2-7所示,ETH价格变化后,处于104美金,即Perp上的“场内”ETH的标记价格为104美金,随着时间流逝,到达计算资金费的时间点(Funding time),此时Chainlink向Perp喂价,Chainlink馈送的价格106即为指数价格(TWAP Oracle Price),而场内价格104为标记价格(TWAP Market Price),FundingRate计算如下:
FundingRate= (104-106)/24= -0.083
此时标记价格TWAP<指数价格TWAP,资金费率为负,空头向多头付款;反之,标记价格TWAP>指数价格TWAP,则多头向空头付款。在资金费率的设计上,Perp与中心化交易所中的规则一致,资金费率的存在主要是鼓励套利者建立头寸,尤其在市场单边行情阶段。(上涨行情鼓励建立空头头寸,下跌行情鼓励建立多头头寸。)

图2-7 预言机加权价格和场内加权价格之间的差额,资金费率将鼓励这两个相互接近
清算
当保证金比例下降到6.25%或以下时,就会发生清算,这一规则即维持保证金(Maintenance Margin)。
清算由清算人的机器人出发,作为清算的奖励,清算人获得6.25%保证金中的1.25%,其余最高5%保证金存入协议保险基金。
保险基金
目前,Perp V1协议赚取的交易费用,50%归Staking持币者,50%归入保险基金。当系统遭遇清算过程的损失和资金损失等意外损失是,保险基金将作为第一道防线首先支付这些损失。
目前的Staking奖励计划鼓励持币人将持有的PERP投入保险基金进行Staking,参与Staking将获得50%手续费收入,同时承担保险基金赔付导致损失的风险。
vAMM相对于AMM和订单簿,有如下几个特点:
表2-5

技术
目前,由于Defi生态的爆炸式增长,使得以太坊主链拥堵、gas费用暴涨,Defi项目整体使用二层网络以加快交易速度、大幅度降低交易手续费已经成为一个高确定性选择。
尤其是衍生品类的Defi项目,由于未来预期交易规模巨大、交易频繁、对高时效性、低手续费等方面要求较高等特点,使用二层网络更是必不可少。期货Dex赛道多数项目均已选择使用二层网络部署产品或测试网。
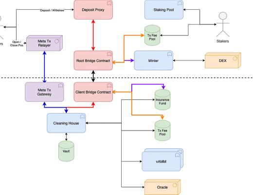
Perp在二层网络/侧链的使用上,选择了xDai方案。其原因是,xDai在Perp产品推出时,已有确定可用的二层网络产品,并且能够支持目前规模的交易量。据项目方提供的信息,在未来各个二层网络方案落地并且经历一段时间稳定运营后,可能会参考未来xDai和其他二层的产品和运营情况,考虑是否迁移。若迁移,预计需要数周的时间进行开发。
截至3月20日,Perp在xDAI上较好的实现了当前交易量的平稳运行,头等仓对Perp产品进行了实测,开仓/平仓操作均能够在数秒内完成。根据项目方提供的信息,xDai上70%左右流量为Perp运行产生。
目前,Chainlink已经在xDai上进行喂价,实现了重要基础设施之一。

图2-9 Perp在xDai上运行的结构示意图:
清算处、vAMM、保险基金等重要设施都在xDai上运行,而Staking在以太坊主网运行
小结:Perp采用的vAMM实现了无需LP作为对手方,而仅由交易者相互博弈即可实现类似AMM的定价和无限流动性交易,表2-5对比显示,vAMM避免了做市商损失(因为实际上不需要做市商),并且同时可以保持100%流动性,并且能够通过套利者的存在来实现场内外价格的基本一致(Perp甚至开发了套利机器人鼓励普通用户等非专业做市商群体参与套利)。其代价是类似于AMM机制的L型价格弧线,交易者需要忍受一定的滑点,但这一规则使得vAMM规则在期货交易的应用上优于AMM规则,避免了解决AMM中的无常损失这一严重问题,是一种简洁有效的解决方案,并且相对于复杂AMM和订单簿规则都实现了免于对专业做市商和流动性提供者的高度依赖。
V2版本
Perp项目方于2021年6月30日宣布了V2版本,名称为Curie(居里),其重点是使用Uniswap V3建构了一个新的、架设于Arbitrum上的新Perpetual Protocol,这一版本改变了整体业务逻辑,目的是以聚合流动性的方式减小滑点、获得高资金效率的优势以及因架设在二层网络Arbitrum上而获得高交易速度。
目前,V2版本仅公布了方案,产品尚未上线,但已公布路线图。
产品方案和业务逻辑
聚合流动性(Concentrated Liquidity)
Perp的聚合流动性依托于Uniswap V3,V1中原有的 vAMM 逻辑在Uniswap V3上运行,将流动性集中在当前价格附近, 以提高资金效率。这是此次V2版本的重点之一,若成功落地,资本效率会上升多倍。
其具体实现方式是:
Perp V2 中为LP提供杠杆,称为「Leveraged LPs」(杠杆 LP)。
同时,在Uniswap V3上以v-Token创建池子,比如vUSDC/vETH,v-token是Perpetual Protocol系统生成的代币,目前仅用于Perp系统内的做市和交易等,这些池子真实的建立在目前的Uniswap架设在Arbitrum的V3上。
若LP向清算所(Clearing House)提供1,000 USDC进行做市,则Leveraged LPs功能可以在10倍范围内添加vUSDC,即最打可按照10 X为系统添加10,000 vUSDC,这10,000 vUSDC就成为LP可以在系统内放置流动性的总额度(也称为“信用”),LP可以将其添加到相应资产和区间上,比如可以分为5,000 vUSDC和价值5,000 vUSDC的vETH,添加到相应流动性池中。
在LP确定了对相应资产的分配额度后,系统铸造相应v-token,按照上述例子,系统铸造5,000 vUSDC和价值5,000 vUSDC的2 vETH(按照ETH价格2,500美金计算),LP可以按照自己的做市策略将这些v-token分配到Uniswap V3上的相应区间。

图2-10 V2的虚拟流动性示意图
另外,LP的这10,000 vUSDC也可以作为交易额度进行使用,即LP可以在系统内以交易者角色在1,000 vUSDC额度内开仓。
Uniswap交易费用:由于清算所在这些池中同时充当LP和交易者,且目前Uniswap V3并未开始收取协议费用,所有交易手续费归LP,因此Perp在Uniswap V3上的交易净费用为零。(也就是LP不需要花费Uniswap上的交易费用,但Perp本身仍向交易者收取手续费)
做市商(Maker)
Perp V2版本首次引入了做市商(Maker)角色,其做市方式如上文“聚合流动性”部分所述:Maker在获得了系统授予的信用之后,可以按照在Uniswap V3上做市的方式,将vUSDC放置在希望做市的价格区间中的Tick上。(Uniswap V3的做市方式详见相应研报和文章)
收益:做市商将获得交易者(Trader)向Perpetual Protocol支付的手续费。注意,这部分费用不是“交易者向Uniswap V3支付的费用”,如上文所述,由于Perp在Uniswap V3的池中,是由系统同时实际扮演做市商和交易者角色,因此Uniswap上的费用为0。做市商获得的是Perp协议本身收取的费用。
这一更改使得在Perp上做市的得失更接近在Uniswap V3 上做市,可能存在无偿损失(IL),但由于流动性放置区间在价格附近,因此资金损失比此前的vAMM反而将提升。
但另一个问题是,此前的vAMM能够提供无限流动性(尽管在行情剧烈波动时,任何AMM提供无限流动性的代价都是极端价格),但引入Uniswap V3 之后,Perp将可能失去无限流动性这一优势。原本的vAMM无需对手方即可交易,但Uniswap V3模式下的vAMM需要对手方作为流动性来源方可交易。
Perp在这个问题上,准备以保险基金作为补充:由保险基金在无流动性情况下作为对手方。
保险基金
保险基金在V1版本中已经存在,其角色和功能是:在系统发生问题并导致交易者损失时,尤其是结算故障出现时,由保险基金进行赔付。
在V2版本中,保险基金新增了两项责任:
在无流动性时作为交易对手方与交易者(用户)进行交易,即上文所阐述的对Uniswap方案的补充,使得流动性获得一个补充。
在裸头寸/多空头寸不平衡时参与支付,即,如果多空头寸不平衡,比如多头有100 vETH的仓位,而空头有120 vETH的仓位,则不平衡的部分由保险基金作为对手方。
实际上,1是2的一种特殊情况,其本质也是多空的不平衡,导致使用保险基金作为对手方。
注意,在V1中,套利机器人理论上能够搬平Perp系统内由于AMM式交易产生的场内价格与指数价格的偏离,因此保险基金仅是套利机器人故障或者xDai结算问题或者Perp协议故障时使用。
而在V2中,情况2同样也会被市场上的套利机器人搬平,通常情况下,所以保险基金的作用除了1)情况下使用外,一样是一种补充。鉴于在V1中,Perp已经通过极端情况下要求交易者对大单拆单的方式(此处仅简单描述,需了解详情请查阅相关资料),在519中实现了Perp场内不插针,在V2中,同样也会有机器人和相关机制存在,预期其机制将使需要保险基金支付的“头寸不平衡”仅成为一种非常少见的情形。
联合保证金模式与多资产保证金(Cross-margin&multi-assets collateral)
联合保证金即“全仓模式”,用账户的所有余额来建立多个头寸,而不像V1中,为每一个头寸设立单独的余额(单独余额相当于是逐仓模式)。
多资产保证金即多币种保证金。V1采用的是USDC单币种进行结算,不能使用其他资产进行交易。V2的多币种保证金,意味着可以用多种资产进行交易,同时,可以用A币种来进行B币种的合约交易,例如,交易者Alice可以使用ETH作为抵押品,在BTC-USDC永续合约市场上开多,持有BTC多头头寸,结算时需要先计算BTC/USDC的盈亏,再计算ETH/USDC的盈亏——也就是BTC/ETH之间的实际汇率,最后决定Alice拿回来的ETH是多了还是少了,如果BTC对USDC价格下跌了,对ETH反而上涨,有可能Alice拿回的ETH反而增多。
无需许可的市场创建(Permissionless Market Creation)
这一功能实现的是整个去中心化衍生品交易所的共同追求之一:实现像Uniswap一样的“无限制全自由上币”。
同时,Perp V2支持Uniswap v3的 TWAP(时间加权平均价格)和Chainlink作为预言机的指数价格来源,这意味着如果一个资产在这些平台上有一个价格输入,任何人就都可以从中创建一个永久的市场。彼时资产选择可能不再局限于加密货币——外汇,商品,甚至股票。在V1中只有Chainlink作为喂价来源。
在社交媒体上进行讨论时,Perp项目方表示,会给自由创建市场设一个K值上限,即“K不高于相应Uniswap现货池的K值”,以避免因价格操纵给用户带来损失。(这种操纵类似于Uniswap V2上存在的Rock Pool——“洗劫流动性池”,即瞬间充入大量资产洗劫另一资产,比如ABC/ETH交易对,瞬间充入池内数量10万倍的ABC,将ETH几乎全部洗劫)
限价单和止损单
这一功能在V1时即确定将进行开发,目前已经实际开发完成,由社区团队www.apex.win开发。
V2版本将在以太坊二层网络Arbitrum上运行
Arbitrum是采用欺诈证明(与之相对的是零知识证明)进行验证的一个二层网络项目,基于Optimistic Rollup,计算在线下,而数据在以太坊主网上,同时100%支持EVM,即对以太坊主网上的项目迁移过去更友好,不过安全性上Optimistic Rollup的方案整体不如zk-Rollup。目前已有多个Dex项目上到了Arbitrum上,包括Uniswap V3、Bancor、Sushiswap等等,以及与Perp同为期货Dex的Mcdex。
Perp官方在对V2的介绍中称,V2的速度可能达到V1的65倍,但这一倍数需要谨慎参考,实际情况需要在其V2上线后进行观察。
Perp V1架设在以太坊侧链xDai上,按照项目方披露的数据,Perp贡献的交易量占xDai的70%以上,在二层网络没有实际落地的情况下,xDai的确是一个可用方案。而xDai存在交易量瓶颈,随着Perp交易量进一步增大,极端行情面对交易量瞬时暴增的情况,容易拥堵甚至障碍。这一潜在问题再Arbitrum上或将得到解决。
采用Uniswap V3和Chainlink作为预言机
在V1版本中,Perp仅采用了Chainlink进行喂价,且Chainlink上到了Perp所在的以太坊侧链xDai上进行低延时喂价。在V2版本中,由于Perp实际使用Uniswap V3,二者天然同在Arbitrum,因此很方便能够使用Uniswap进行喂价。
代币和经济模型/Staking
根据项目方披露的消息,V2版本上线后会尽快启动Staking和分润,但规则有所不同,最大变更是由于引入了Maker(做市商),此前分配给参与Staking持币者的部分从比例上将转移一部分给做市商,同时保险基金所需要的资金量将下调。
另外,除了项目方在协议里设置的交易对产生的手续费之外,由Perpetual DAO部署的市场(即自由上币部分)都将于与参与Staking的持币者进行手续费分润,因此将有三个部分协议收入将被分配:
公开市场的交易手续费;
由用户创造的新市场;
在 Clearing House Vault 和 Insurance Fund 中存留的资金通过主流借贷协议借出的收益。

图2-11 Perp V2的交易费用分配示意图
技术逻辑
这部分内容尚未披露,头等仓将继续保持关注。
发展
历史
表3-1 Perp大事件

现状
运营数据
Perp V1产品上线后至今半年,运营数据如下:

图3-1 Duneanalytics上显示的运营数据
图3-1显示 ,Perp的7天交易量为6.6亿美金,7天手续费收入为66万美金,日均交易量为9,000万美金左右。
上线至今总交易量已超过200亿美金(约200天)。
目前交易对为18个,全部为USDC单币种交易和结算。
未来
Perp目前可见的未来无疑是V2产品、功能和规划的逐步落地,项目方公布了一个未确定日期的路线,顺序如下:

图3-2 V2版本Curie的路线图,将逐步实现各项功能
路线图详情:
表3-2 路线图详情
v2.0 |
测试网 |
v2.1 |
主网上线 & 默认做市策略 |
v2.2 |
限价单 & 流动性挖矿 |
v2.3 |
多资产保证金 |
v2.4 |
无需许可创建市场 |
经济模型
Perp V1经济模型比较简单,即一个6步循环:“1.Staking获得的交易费用奖励增加>2.PERP价值增加>3.PERP共识增强>4.协议共识增强>5.交易量增加>6.交易费用增加>回到1”。
以上设计或体现出一点,也是目前DeFi项目的一个共识:Perp项目方鉴于Uniswap遭到Sushiswap吸血鬼攻击的历史,重视社区发展,以持币和奖励发展社区,避免遭到分叉。
在V2版本中,经济模型可能将修改,详见上文“V2”部分。
1. 代币作用
PERP代币被设计为一种激励治理和类股权的Utility Token(效用代币),目前设计出的主要作用有两个:
1)用于社区治理,暂时未实施,按照项目方规划的进度,将可能在主网上线9个月后进行社区投票后实行;
2)Staking分享手续费,按照计划将在2021年一季度(3月份)实行,但截止3月21日,尚无确定上线日期。
2. 代币分布与解锁安排
PERP代币供应总额设定为150,000,000。代币供应可以通过两种机制通胀发行,这两种机制发生的可能性都很低:
1)社区治理可能决定铸造更多的代币;
2)保险基金用尽,铸造PERP以弥补亏损。
代币分配状况如下:
表4-1 PERP代币分配
分配 |
比例 |
数量 |
Balancer流动性池 |
5.0% |
7,500,000 |
种子轮投资者 |
4.2% |
6,250,000 |
战略投资者 |
15.0% |
22,500,000 |
团队和顾问 |
21.0% |
36,000,000 |
生态系统与奖励 |
54.8% |
77,750,000 |
总供应 |
100.0% |
150,000,000 |
*注:在官方文档的描述中,团队和顾问将被分配21%-36,000,000枚代币,而总量1.5亿枚代币的21%为31,500,000

图4-1 PERP代币分配
PERP代币的锁定\解锁和释放安排(在V2中可能将被改变):

图4-2 代币解锁时间表
表4-2 PERP代币解锁安排(对图4-2的解释)

竞争
行业分析
概述
Perp属于Defi-衍生品赛道中的期货交易所(Dex),并且属于“AMM类期货Dex”这一细分赛道。目前,去中心化期交易所包括Perpetual Protocol、Mcdex、dFuture等。其共同点是价格由AMM方式生成或以近似AMM的方式生成。与之对应的是订单簿(Order-book)方式组织交易的期货Dex,订单簿式的期货Dex包括dydx、DerivaDex、Injective Protocol等。
现状
目前,加密货币期货已经超越现货交易,成为一个庞大的市场。据TokenInsight统计,2020年43家中心化期货交易所成交量共报12.31万亿美金(平均每日340亿),较2019环比增长402%,年末全市场合约持仓为170.3亿美金,全年增长485%。

图5-1 2019 Q4-2020 Q4 全市场期货成交量
但加密货币期货的主要交易量当前还在中心化期货交易所,主要有币安、FTX、Bybit以及BitMex、OKEx等等,后两者曾经是期货交易的主战场,但随着监管问题的爆发,以及前两者在2020年实现的巨大增长,情况有所变化,但以上几家和其他的中心化交易所当前仍然占期货交易90%以上规模。
同时,“永续合约”这一品种由加密货币交易所FTX在加密货币市场内首创,虽然这一形式在传统金融世界里存在,但不是主流交易品种,而在加密货币市场中,永续合约是一大主流交易品种。
目前,去中心化期货交易所赛道,已经出现几个“种子选手”,但还未大规模发展,目前交易量较大的项目之一Perp,其日交易量也仅在9,000万美金左右。
去中心化期货交易所的发展,可以参考的现货Dex发展进程,比如Uniswap、Sushiswap、Bancor等交易所。
主流的现货Dex均在产品打磨期和上线期经历了较长时间(数月到一两年不等),然后才实现交易量暴涨,经过不到一年的交易量大规模发展期,目前Dex整个赛道交易量能够达到中心化交易所交易量的10%-20%,在行情剧烈波动期,Uniswap的日成交量还数次超越Top 3的中心化交易所。

图5-2 Dex交易量图,展现了2019年1月至今的交易量变化情况,非常明显是从2020年5月后开始爆发式增长
由此可见,去中心化期货交易所还有极大发展潜力,有可能从目前全赛道日交易量在亿级别发展到每日百亿美金级别(每年3.6万亿美金),接近中心化交易所的交易量。
竞品项目概述
AMM类期货Dex大多数于2021年前后推出,此前都处于产品刚推出继续完善的阶段。但自dydx推出之后,市场已进入一个新的阶段,将时间和市场发展阶段作为新的坐标来看,2021年7月以及未来的半年至一年中,整个期货Dex赛道将处于“产品继续完善,运营之战开打,等待赛道爆发机遇出现”的阶段。
此前我们对期货Dex赛道产品机制进行的剖析仍然有效,但接下来需要更多的关注产品完善的节奏和运营上的发力,当然,最终都落到数据上。
本文将以期货Dex赛道中的dydx和Mcdex作为竞品进行对比,同时Perp主要以V2作为机制对比的对像,而数据取Perp V1。
与Mcdex的比较主要讲集中在两个同为AMM式期货Dex的机制对比上,而与dydx的比较将集中在两种完全不同路线的期货Dex之间。
Mcdex
Mcdex V3是一个采用“指数价格+复杂AMM”(相对于x*y=k的简单AMM而言)方式进行定价的期货交易所,相对于Uniswap V3的聚合流动性来说,它可以称为“集中流动性”机制:采用复杂AMM使得流动性被动集中在价格附近。Mcdex每个合约都需要运营者(Operator)/流动性提供者(LP)/交易者/清算者几个角色,由LP充当交易对手方。其定价机制设计,是由外部预言机提供指数价格,然后将风险敞口作为系数调整后,形成报价,目的是将头寸尽量集中在指数价格附近,降低滑点,并使得多空双方头寸互相接近;Operator是单个永续合约的创造者和运营者(比如ETH/USDC合约运营者),Operator需要引入资产的指数价格,并设置买卖价差/滑点等一组风险参数的初始值,并且可以在运营过程中调整参数。Operator创建合约无需许可。
dydx
dydx是目前期货Dex赛道龙头,目前架设在以太坊二层网络Starkware上的StarkEx的可扩展引擎上。从分类上看,在AMM/订单簿式交易所的分类中属于订单簿式交易所,在主动做市/被动做市机制中设定中属于主动做市机制,是首个上线并可用的期货Dex。dydx项目自其成立起就获得了头部资本的支持。长期受到整个区块链行业的高度期待和认可。
竞品要素对比
核心业务逻辑
Perp:通过与Uniswap V3耦合的vAMM进行交易,由LP提供流动性,进行类似Uniswap V3的聚合流动性做市,且由于将引入默认做市策略(接入其他协议),预计大部分LP将保持被动做市,少数体量较大的LP将为大型做市商,其类型仍属于“主动做市型AMM”期货Dex。
Mcdex:获取指数价格后,复杂AMM以多个指标调整价格后报价,由流动性做市商被动做市。而市场运营者(Operator)主动设置滑点等数据,其类型属于“被动做市型AMM”期货Dex。
dydx:采用链下低延时交易引擎撮合、链上结算的方式,资产非托管,主要由大型专业做市商做市。
定价方式
如上文“核心业务逻辑”中所述,Perp通过vAMM进行定价(按照Uniswap V3的方式),而Mcdex和dFuture是在外部预言机馈送指数价格的基础上再以公式“加工”调整价格,形成报价。需要补充的是,Perp V1在计算资金费率时需要用到指数价格,场内价格剧烈波动时计算清算价格也需要使用指数价格。
dydx采用的是做市商做市、交易引擎撮合的方式匹配买卖方订单,严格来说没有“定价”,由市场博弈产生实时价格,并由于套利机器人的普遍存在,由套利者来搬平与其他交易所的价差。

图5-3 Mcdex的复杂AMM定价相对于简单AMM的定价曲线,蓝色为Mcdex定价
本文在这个维度上先比较Perp和Mcdex的定价方式。仅从定价角度来看,两种方式有较大的差别。首先,vAMM方式形成的“场内价格”在交易的大多数时刻不依赖于预言机,能够很大程度避免预言机风险。外部预言机尽管发展良好,但Chainlink依然在2020年3月左右发生两次问题,其中一次是由于312极端行情,使得预言机宕机,预言机故障风险随着行情波动剧烈程度上升;同时,预言机价格操纵是一个常见的攻击方式,而操纵指数价格来大规模获利又是期货/合约市场的一个常见攻击方式;因此,两种风险叠加,使得使用预言机报价存在的风险隐患较大。当然,Mcdex在该问题也有应对方式,Mcdex的方式是提供预言机接口,由创立合约的Operator承担提供预言机功能、降低预言机风险的责任,本质是以竞争促进Operator来保证高质量的预言机报价。
这个方案相对Perp更复杂,并且无法完全回避预言机攻击风险。尤其是Mcdex的方式需要经历一个市场竞争淘汰的过程,也就是可能需要经历一个“预言机攻击容易发生”的阶段,来发现好的Operator的合约,淘汰坏的和差的合约。
从这个角度看,Perp的vAMM自主定价模式优于预言机喂价加权模式。
另一个要点是,vAMM方式形成的“场内价格”,具备一定的自主定价能力,在交易量沉淀在该交易所内后,能够获得一定程度的“定价权”。
这一点可以参照Uniswap:由于采用AMM定价,Uniswap上的交易者互相博弈形成“场内价格”,由于其很多交易对的交易量在全网占比不小,因此Uniswap本身也是一个价格来源,Uniswap V2就具备预言机功能。而在大型中心化交易所中,交易者互相博弈形成相对均衡的“场内价格”也是价格的发现方式,从全市场来说,定价权是流动性聚集的结果,反过来,具备定价权也能够聚集流动性。若没有定价权仅接受外部报价,容易仅成为一个交易流量的沉淀池。而由于衍生品交易量远大于现货,因此其价格也能够反向影响现货。因此,选择自主定价而非预言机报价的项目在定价权和影响力上更有优势,有希望成为真正的衍生品定价场之一。
从“是否容易插针”的角度看这两种定价方式,此前采用vAMM的Perp出现了插针事件,似乎印证了其更容易遭遇插针。但首先,Perp的插针问题一共出现了两次,第一次补充了套利机器人+预言机补充方式;第二次又增加了极端行情下,严重影响价格的开平仓被要求拆单执行这一限制,在519中没有再出现插针,算是至少成功经历了一次极端行情检验;其次,虽然采取预言机价格,看似不容易偏离全市场价格,但去中心化合约交易所的优势很可能在长尾币种上,这些现货交易量不大的币种其“指数价格”容易遭到操纵,这一问题的实质是合约&衍生品交易量和利益很可能超过现货,造成价格操纵。因此小币种合约(期货)价格独立定价、不完全依赖现货价格显得更为重要。从长期看,独立定价在小币种合约会是一个主流。
从以上分析也能看出,实际上Perp的定价机制与订单簿式的dydx差不多,谁具备定价权,在这二者之间不取决于机制,而取决于某一个币种的全市场最大交易深度出现在哪个交易所。以现货举例,有些币种最大深度在Uniswap,有些在Sushiswap,那么在这些币种上,Uniswap和Sushiswap就分别掌握了定价权。
运营机制之一:主动做市VS被动做市
Perp:Perp V2上可以进行主动做市,也可以采用项目方从外部引入的默认做市策略(协议),即被动LP和主动做市均可,按照Uniswap V3上七成为被动做市的比例,未来Perp V2上预期大部分也是选择默认策略被动做市的LP,加上少数大体量的专业做市商。
Mcdex:LP是被动做市。
dydx:由专业做市商主动做市,甚至大型做市商能够做到一家独大,根据公开报道,做市商WinterMute一度占其交易量40%[21],是从体验到商业方面机制都最接近与中心化期货交易所的Dex。
在这个方面,主要比较同为AMM的Perp和Mcdex在资金需求、资金利用和资金风险等方面的设计:
1)LP(流动性提供者)收益:Perp V2中的LP赚取的是手续费(具体细则尚未公布),V1中没有LP,套利者可以赚取套利的利润,由于套利者是一群开着项目方机器人或自己写策略进行套利的角色,有概率转为V2中的Maker,因此可以说V1中的套利者将从获取套利利润转换为获取手续费;Mcdex的LP为被动做市,其收入包括手续费、价差和滑点收益、资金费用、强制平仓罚金、MCB流动性激励等等。
2)无偿损失:Perp V2中,由于在Uniswap V3池中做市,因此将承受与V3中相似的无偿损失;Mcdex中的LP不存在无偿损失。Mcdex中的LP所承受的损失则来自于头寸的不平衡,当多空持仓不平衡时,AMM(即Mcdex本身)持有头寸,若风险暴露发生亏损,则LP需要承担亏损。比如,此时AMM持有ETH空头仓位而ETH价格上涨,则LP承担亏损,但同时,按照Mcdex的设计,此时系统对ETH的报价会略低于指数价格,吸引交易者做多,以使得AMM持有仓位向0靠近。
3)LP做市方式:Perp V2的LP为主动做市,与Uniswap V2上的LP一样,大概率将以策略进行做市,否则将遭受较大损失,由于Perp项目方将合作的策略做市协议尚未确定,目前讨论Perp上使用的是主动或被动再平衡策略进行做市还为时尚早;Mcdex由于是被动做市,LP不需要采用策略。
4)资金利用率与滑点问题:得益于Uniswap V2的高资金效率设计,进行聚合流动性做市的Perp V2滑点显然将比V1显著降低,V1滑点问题是由于其滑点取决于K值,而一旦某一个大单数额较大,对市场价格影响较大,则其开/平仓过程均容易造成滑点,而V2中流动性将集中在价格附近,在流动性相对充足的情况下,滑点将显著减小;Mcdex使用的成交价则是复杂AMM调整指数价格后获得报价,不存在因流动性池交易引发的滑点,其系统中的“滑点”概念是最终成交价与指数价格之间差额的一部分(差额还包括手续费等等),由公式计算得出,与LP资金利用率关系不大。
小结:Perp V2和Mcdex V3的差异很大程度上是主动做市商和被动做市商两种设置之间的差异。Perp V2设定了主动做市的规则,能够获得的优势自然是更小的滑点,以及以一个高资金效率进行做市,而缺点则是,需要承受一定的无偿损失,并且需要使用策略进行主动做市。Mcdex V3的被动做市形式,则延续了原本AMM的设计逻辑,LP无需操心和操作主动做市,因为复杂AMM自动可以将流动性集中在价格附近,资金利用率也不低,其问题在于,当市场处于单边行情时,比如连续暴涨,甚至极端暴涨时,即便有各种措施促使交易者和套利者将场内的多空头寸恢复平衡,但AMM仍有很大概率被动持头寸(若全市场都在单边做多),此时AMM易在极端行情中产生损失,给LP带来损失。
运营机制之二:是否完全无许可创建市场
Perp:从创建市场/交易对的角度,Perp是项目方自建池子和交易对为先,也允许社区进行无许可创建市场,创建市场方式比较简单,理论上放置流动性即可,类似于在Uniswap上创建池子(实际细则需等待V2版本更多文档或产品落地),基本上只需要符合项目方对最大K值的限制即可。这一设置,对池子的创建者要求不高,但同时也不能进行复杂的参数设置。
Mcdex:从创建市场的角度,完全是无许可创建市场,市场属于Operator(运营者)所有,Operator可以在一定范围内、在市场运行过程中修改参数,能够进行滑点/点差等参数设置,同时,还需要清算者(keeper)角色来清算爆仓的头寸。这一设置对专业化程度很高需要复杂设置的Operator友好,但对Operator来说有开设市场的技术门槛。
dydx:dydx目前是项目方添加交易对,也是接近中心化交易所的方式。
小结:从Perp和Mcdex两者创建市场的角度来看,Perp更像是给持币大户甚至较大资金量的交易者自建市场准备的,Mcdex是为专业的合约市场运营者准备的。从传统的角度看,甚至从安全的角度看,设置市场当然是专业人士的工作,而非小白的游戏——这一观点被运用到了类似UMA、Synthetix这类合成资产项目的逻辑里:专业的技术团队创建基础设施,专业的市场运营者创建市场。但是Uniswap V1 正是打破了这个成见而成功的——提供了一个非常容易创建市场的场所。不过,在期货市场尚应观察这两个设定(专业化/低门槛化)的优劣,毕竟期货的波动更加剧烈。
dydx采用的则是经典(传统)的专业做市商的方式,优点与中心化交易所一样,平时状态下体验更好。从创建市场的角度,与上述分析同样,由项目方直接审查并添加交易对,从安全性和审慎等角度来说更优,但从去中化和自由度的角度来说,模仿中心化的方式会稍弱。
这个维度或许是竞品比较中最重要的维度,因为在产品逐渐完善的情况下,运营机制和团队的实际运营方式维度的“运营之战”可能是下一阶段逐渐显现的要点,更接近于成熟的、中心化的方式,体验上显而易见的更优,因此dydx仍然有较大概率继续是赛道龙头。
而Perp和Mcdex在探索的是另一条道路:如何用更加去中心化的方式组织整个期货交易市场,在大币种上和小币种(就全市场深度和交易量来说)上,是否其适用的机制是不一样的,是否有可能有社区驱动的自由期货市场。
由于去中心化期货市场尚在非常早期,我们完全可以继续观察上述项目在未来一年内的发展,并期待整个赛道交易数据增加十倍或百倍的爆发点。
运营数据
Perp:目前日均交易额在9,000万美金左右,总交易额超过200亿美金。
Mcdex:截止2021年7月8日,Mcdex依然V3尚未上线,依然在测试网状态,此前V2没有可以公允比对的交易量。
dydx:近期无准确数据,约占市场12%,但其后续爆发力可期。
Perp作为有不错数据的期货Dex,从交易量和人数上都有一定先发优势。
总结:Perp的机制和运营数据上都有比较明显的优势,这主要来源于其在核心业务逻辑和产品上的设计。鉴于期货交易所赛道本身的巨大潜力,三者都可能得到较好的发展,并且在运营方面还有较大可发挥空间,同时还有多个订单簿式期货交易所和多个合成资产项目等跨赛道竞品,并且不断有新品出现,目前离格局确定尚远,不能确定Perp具备一定优势并有机会在未来占据去中心化期货交易市场的较大份额,并且有可能在长尾币种的永续合约交易上表现出独特优势。
郑重声明:本文版权归原作者所有,转载文章仅为传播信息之目的,不构成任何投资建议,如有侵权行为,请第一时间联络我们修改或删除,多谢。
早报 | Lighter 24 小时交易量突破 110 亿美元;Circle Q3 财报公布;Strategy 美股市值跌破其 BTC 持仓价值
整理:ChainCatcher 重要资讯: 币安将停止币安直播平台服务,币安广场将继续提供直播服务...
24H热门币种与要闻 | Sui将推出原生稳定币USDsui;美SEC拟推出基于Howey测试的代币分类法(11月13日)
1、CEX 热门币种 CEX 成交额 Top 10 及 24 小时涨跌幅: BNB -0.78%...