Hello, OlaVM!
TL;DR
1. 我们正在努力构建第一个基于PE-VM的ZKVM,通过ZK-friendly的设计和ZK算法的改进,使它具备更高的吞吐率;其技术特点如下:
a. 证明快:
i. ZK-friendly: 获得更小的电路规模,以及精简的底层约束单元;
ii. 更快的ZK实现: 对plonky2的进一步优化改进;
b. 执行快:
采用并行执行的VM(在Parallel prove技术背景下,证明生成时间越短,作用越明显)。
2. 我们已经做的工作:
a. 2022年7月份,发布了OlaVM的白皮书;
b. 2022年11月份,完成指令集的设计和开发,并初步实现了OlaVM的虚拟机执行模块, 你可以打开链接:https://github.com/Sin7Y/olavm去查看我们的代码,持续更新中!!!
c. 针对目前执行效率最快的ZK算法,我们完成plonky2的电路设计及算法研究,你可以打开链接:https://github.com/Sin7Y/plonky2/tree/main/plonky2/designs去了解plonky2更多的设计,下一步我们将对其进行优化改进,请持续关注。。。
我们正在做什么?
OlaVM是首个把并行执行的VM引入的二层的ZKVM,融合两种方案的技术点,获得更快的执行速度和更快的证明速度,从而在未来实现更高的系统吞吐率。

在现在的以太坊系统中,造成吞吐率慢的原因主要有两个:
1. 共识的过程:每个节点重复执行交易进行交易的有效性校验;
2. 交易的执行:交易的执行是单线程的。
为了解决问题第1点,且需要同时具备可编程性,许多项目进行了ZK(E)VM的研究,即交易在链下完成,链上只验证状态(当然也有其他的扩容方案,这里不再过多赘述),但是想要真正提高系统吞吐率,则需要尽可能快的生成证明;为了解决问题第2点,Aptos, Solona, Sui等新公链引入了可以并行执行的VM(PE-VM)(当然也包含更快的共识机制)来提高系统的吞吐率。
尽管在现阶段,对于ZK(E)VM来讲,影响整个系统吞吐率瓶颈在于证明的生成;但是当采用Parallel prove去加快整个系统吞吐率时,区块生成的越快,则对应的证明生成开始的时间就越早(随着ZK算法的演进和加速手段的提升,证明生成时间越短,则这个模块的提升效果越明显)。
如何获取高吞吐率?
尽可能快的证明生成(目前最高优先级)
想要加速证明的生成,其大体可以分为两个部分:尽可能小的电路规模和尽可能快的算法执行;尽可能快的算法执行又可以分为:算法本身参数的提升(比如选择更小的域)和外部执行环境的改善(比如采用硬件加速)。
1. 尽可能小的约束规模
是的,证明生成的消耗是和约束的整体规模n强相关的,如果能大幅缩减整体的约束规模,则证明的生成的时间则会明显减少。这就要求,在VM的设计中,你需要使用尽可能多的设计以减少整体的约束规模。
a. Prophet
Prophet的意思为“预言家”,先“预言”再“校验“,其主要目的是:针对一些复杂的计算,我们不需要用VM的指令去实现这些复杂的计算(可能会消耗很多的指令,从而增大VM的执行轨迹和最终的约束规模);而是利用内置的Prophet去完成计算,并且把结果发送给VM,然后VM只是执行对于这个结果的合法性校验。Prophet是一些具备特定计算功能的内置函数,比如除法计算,平方根计算,立方根计算等等,我们会根据实际场景,逐渐丰富Prophets库,使得对于大部分复杂计算场景,整体约束的缩减效果达到最大化。
b. Zk-friendly
当计算是复杂计算时,Prophet可以帮助缩减VM执行的轨迹大小;但在此之前,我们更希望这个计算本身是Zk-friendly。因此,在设计中,我们会采用一些Zk-friendly的操作,比如常见的哈希算法,验签算法等;这些优化也经常存在于其他ZK(E)VM的方案里;但最终的关键就是,当你选择一个Zk-friendly的复杂计算时,如何用更小的约束去约束这个复杂的计算?
VM本身除了要执行计算逻辑之外,还会有一些其他的操作同样需要被证明,比如RAM操作。基于堆栈的VM,每次访问时,都要进行POP,PUSH的操作;而在验证层面,仍然需要去校验这个操作的有效性,这些操作会组成独立的Table,然后用约束去校验这些堆栈操作的有效性;而基于寄存器的VM,执行相同的逻辑,得到的执行轨迹更小,因此约束规模也更小。
2. 尽可能快的算法执行

由于Plonky2的惊人性能表现,我们暂时以Plonky2作为OlaVM的ZK后端。我们已经深入分析了Plonky2的Gate设计,Gadget设计和协议原理,并从中找到了一些优化方向,你可以关注我们的Github Repo: Plonky2 designs去了解更多相关的信息。
更快的交易执行(现阶段不是瓶颈)
在OlaVM的设计中,Prover是无许可的,任何人都可以接入;因此,当你有许多Prover资源时,你可以并行的去为这些区块生成证明,然后把这些证明聚合在一起,提交到链上验证。由于Prover是可以并行的,因此区块生成的越快(对应的区块里交易执行的越快),对应的证明就可以提前生成,这样最终链上验证的时间也会提前。

当证明生成需要很久的时候,比如几个小时,并行执行带来的提升并不是很明显;有两个场景可以提高这种并行带来的效果,一个是聚合的区块数量变大,达到量变引起质变;另外一个是证明时间大大缩短。当然两个提升效果叠加,会更好一些。
兼容性?
对于ZKVM来说,具备某种兼容性是为了方便初期的生态构建,毕竟在区块链行业发展至今,已经有许多成熟的应用部署在现有的系统上,以太坊上的生态更为丰富。因此,能实现对这些既有生态的兼容,使得这些项目可以无缝迁移,对项目初期生态的构建有很大的帮助。
当然,OlaVM的主要目标仍然是构建一个高吞吐的ZKVM,当我们的第一步做的不错时,我们会考虑去实现兼容性,特别是以太坊的兼容性,这也会在我们的路线图中。
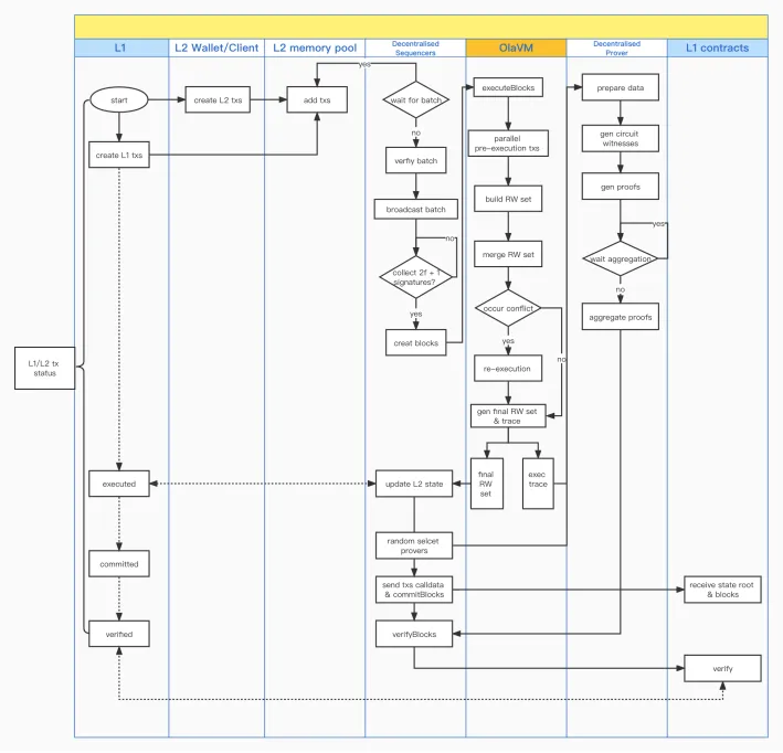
All Together
集成上述所有模块,整个系统的数据流程图大概如下图所示:

Coming Soon
1. 2022-12月初:
a. 完成OlaVM DSL设计;
b. 完成OlaVM 预编译合约的设计和开发;
c. 完成OlaVM 指令约束和Context约束和预编译合约约束;
d. 完成Plonky2的第一阶段优化。
参考
1.OlaVM: https://olavm.org/whitepaper/OlaVM-07-25.pdf
2.Plonkish:https://zcash.github.io/halo2/concepts/arithmetization.html
3.Cairo VM:https://starknet.io/docs/how_cairo_works/cairo_intro.html#field-elements
4.Plonky2:https://github.com/Sin7Y/plonky2/blob/main/field/src/goldilocks_field.rs
5.Ingonyama:https://github.com/ingonyama-zk/cloud-ZK
6.Semisand:https://semisand.com/
7.Plonky2 designs:https://github.com/Sin7Y/plonky2/tree/main/plonky2/designs
关于我们
Sin7y成立于2021年,由顶尖的区块链开发者组成。我们既是项目孵化器也是区块链技术研究团队,探索EVM、Layer2、跨链、隐私计算、自主支付解决方案等最重要和最前沿的技术。团队于2022年7月推出OlaVM白皮书,致力于打造首个快速、可扩展且兼容EVM的ZKVM
Telegram: https://t.me/+Ygy2fzgGqgQyOWFl
Twitter: @Sin7y_Labs
GitHub: Sin7y
Email: [email protected]
郑重声明:本文版权归原作者所有,转载文章仅为传播信息之目的,不构成任何投资建议,如有侵权行为,请第一时间联络我们修改或删除,多谢。
7月23:Mt. Gox 比特币钱包在市场紧缩的情况下转移了价值 28.2 亿美元的 BTC
7月23:Mt. Gox 比特币钱包在市场紧缩的情况下转移了价值 28.2 亿美元的 BTC一个引...
悦盈:比特币68000的空完美落地反弹继续看跌 以太坊破前高看回撤
一个人的自律中,藏着无限的可能性,你自律的程度,决定着你人生的高度。 人生没有近路可走,但你走的每...