研报:2020年 政府区块链项目招投标普查报告
报告摘要:
1、截至2020年12月31日,共有86个政府部门及科研机构发布了113个区块链相关招标项目,招标单位覆盖18个省,其中102个项目公布了共116个小项的中标结果,101个企业及科研机构/社会组织中标,中标总金额超过2.8亿元。
2、从中标单位及区域分布情况看,企业单位是政府区块链项目中标的主要力量,其中小微企业占比超过60%;北京、广东、上海三地的企业在政府招标中表现积极,中标数和中标金额均居于前列。同时,与招标单位同省单位中标的情况较为普遍。
3、从中标金额来看,自2016年起单个项目中标金额逐年增加,中标金额超过500万元的9个项目中,7项都是在2020年发布并完成评标的。
4、2020年政府区块链项目招投标呈现招标数量多、覆盖地域广、参与企业多、中标金额大等特点,与区块链行业共同呈现蓬勃发展的状态,中标总金额超过2亿元。
5、招投标与行业发展密切相关,随着区块链政策环境更有利、企业发展更完善,未来将有更多元的招标项目。
一、区块链项目招投标情况概述
二、政府区块链项目招投标整体情况
(一)招标数逐年增加,招标时间集中在下半年
(二)北京广东招投标较为活跃,同省企业中标占比较大
(三)招标项目以信息化应用开发为主,政务和存证较多
(四)单项中标金额逐年提高,北上广表现亮眼
(五)公开招标仍是主要方式,竞争性磋商使用占比上升
(六)企业中标较多,小微企业是主要力量
三、2020年政府区块链项目招投标情况
(一)2020年招标数量多、覆盖领域广、中标金额大
(二)高校等科研机构实验室采购项目增加
四、2020年重要招投标项目
(一)雄安新区自主可控区块链底层技术平台
(二)区块链综合性金融服务平台项目
(三)杭州市区块链电子印章场景应用平台服务项目
(四)中国电子技术标准化研究院区块链仿真系统项目
五、未来展望
(一)区块链招投标数量将进一步增加、类型更多元
(二)招投标项目地区分布基本定型,各地仍可挖掘机会
(三)高校发展潜力巨大,招标将进一步推动产学合作
自2019年“1024会议”后,政府和企业都非常重视区块链技术研发和区块链产业应用推进。根据01区块链、零壹智库不完全统计,政府层面,2020年4月,区块链被纳入新基建范畴,与此同时,各级政府在2020年共出台区块链相关政策600余部,由政府主导新建了4个区块链产业园区;企业层面,截至2020年12月,全国共有64062家企业在企业名称/曾用名、经营范围或产品资料等工商登记信息中含有“区块链”字样,其中真实开展业务的区块链企业约1300家,已基本覆盖区块链技术全产业链条。另外,2020年中国区块链领域共披露具体金额的27笔融资总额达11.12亿元。整体来看,区块链产业在2020年取得了全方位的长足发展。
招投标是区块链技术发展和应用落地的重要一环,其中,政府招投标是建设区块链公共服务设施的重要途径。为进一步了解政府区块链项目招投标发展的整体态势,01区块链、零壹智库将从招标时间、招标金额、招投标单位地区分布等多个角度进行细致分析。
一、区块链项目招投标情况概述
作为新型基础设施建设中的“信息基础设施”,区块链技术将在公共服务领域发挥越来越重要的作用。在我国,政府购买公共服务已经成为创新公共服务供给方式的重要途径,2013 年,国务院办公厅在《关于政府向社会力量购买服务的指导意见》中明确提出,“到 2020 年要在全国基本建立比较完善的政府购买服务制度”,党的十八届三中全会强调,要“推广政府向社会组织购买公共服务。凡属事务性管理服务,原则上都要引入竞争机制,通过合同、委托等方式向社会购买”。发展至今,公开招投标成为政府购买公共服务的重要方式,政府通过公开招标评标,将公共项目交给有资质的社会服务机构来完成,区块链公共服务应用的建设也如此。
一般而言,在某一领域招投标数量和金额能够在一定程度上反映政府在该领域的重视程度。同时,竞标过程本身就是一个有效的市场竞争平台,也是政府对承包商资质和能力的筛选、甄别过程,中标也是在一定程度上反映出企业的实力。政府的招投标过程使得政府能够选择更优质的服务承包商,也能够促进行业内的企业不断提升自身整体水平和竞争力。
目前,我国政府招投标项目公告的发布还没有统一信息分发平台。企业要获取招投标公告信息通常需要中国招标与采购网(https://www.zbytb.com/)、中国建设招标网(https://www.jszhaobiao.com/)、中国政府采购网(http://www.ccgp.gov.cn/,财政部唯一指定政府采购信息网络发布媒体,国家级政府采购专业网站)、中国采购与招标网(http://www.chinabidding.com.cn/)、各地招标平台以及细分行业专属招标平台等进行综合考量。为了了解政府区块链项目招投标基本情况,我们选择数据较为全面的中国招标与采购网和中国政府采购网进行进一步分析,在两个网站发布的区块链相关公告中,筛选整理出由政府(含部属高校及研究院等科研机构)发布的区块链相关项目招投标业务开展情况,虽然也会存在遗漏,但从招投标单位地区分布、中标金额分布等多个维度能够反映出政府在区块链项目招投标的基本情况和特点。
二、政府区块链项目招投标整体情况
总体来看,自2016年首次出现政府区块链相关招投标项目起,截至2020年12月31日,共有86个政府部门及科研机构发布了113个区块链相关项目,招标单位覆盖18个省(直辖市、自治区),其中102个项目公布了共116小项的中标结果,共有来自17个省(直辖市、自治区)的101个企业及科研机构/社会组织中标,中标总金额超过2.8亿元。
(一)招标数逐年增加,招标时间集中在下半年
从年份来看,2016-2020年,政府在区块链相关项目上的招标数一直呈指数型增长,一方面得益于区块链技术的应用价值日益凸显,另一方面也体现出政府对于区块链的需求和重视程度都有所增加。
表2-1 政府区块链项目招标数目各年变化情况

来源:01区块链、零壹智库
从月份来看,政府发布区块链相关项目招标公告的时间集中在下半年,尤其是9-12月,超过50%的政府区块链项目都在9-12月发布招标公告。这体现出政府在项目决策中较为慎重,并有较为系统化的项目推进流程,一般在年初讨论制定年度工作计划,两会之后进行项目审批,7月之后开始重点着手招标建设。
表2-2 政府区块链项目招标公告发布月份

数据来源:01区块链、零壹智库
(二)北京广东招投标较为活跃,同省企业中标占比较大
从招投标单位地区分布上来看,从2016年到2020年,参与区块链项目招标的政府和科研机构覆盖省份越来越多,2016-2019年共有10个省份的政府部门发布区块链项目招标公告,2020年新增8个省份。从招标数量来看,北京和广东的政府与科研机构较为活跃,招标总项目数位居前列。究其原因,两地发展基础好,高校和科研院所集中,且均是我国改革开放的先行军、信息技术创新的排头兵,相较于其他地区,政府对区块链创新的需求更大。
表2-3 各地政府区块链项目招标情况

数据来源:01区块链、零壹智库
将招标单位和中标单位对应分析,在公布中标结果的116个小项中,北京、广东和上海的中标项数居于前三位,分别为48项、15项和11项,体现了三地实际开展区块链业务的企业较多,同时也在一定程度上反映出三地的区块链企业整体实力较强,有能力在众多竞标企业中脱颖而出。01区块链发布的《中国区块链企业发展普查报告(2020)》也显示,北上广三地实际开展区块链业务的企业数、网信办区块链备案企业数均居于前列,印证了上述的两个结论。
从招标单位与中标单位所在地区的对应情况来看,116个小项中,67个小项都是由与招标单位同省的单位中标,占比达61%,一方面反映出招标单位在评标时会考虑竞标单位的地理位置因素,在竞标单位所在地区不同、各竞标单位整体实力又相近的情况下,出于业务开展便利性等方面的考虑,对同省单位难免会有所偏重,数位参与评标的专业人士认可了这一结论;另一方面,由于区块链行业的特点,目前许多区块链企业规模较小,小微企业出于成本考虑往往不愿跨省投标,可能导致区块链相关项目竞标单位大多来自同省,由于部分公告未公布竞标单位信息,我们暂不能从数据上论证这一问题,但这个因素不容忽视。
但是如图2-2所示,北京的区块链相关单位在北京以外的9个省份都有所斩获,证明北京的相关企业和科研机构在区块链领域实力较为突出,取得的成绩得到了多地政府部门的肯定。
图2-1 招投标单位所在地区与项目数分布

图2-2 北京单位中标政府区块链项目情况

图源:01区块链根据公开资料统计制作
(三)招标项目以信息化应用开发为主,政务和存证较多
在政府发布的113个项目中,各个项目各有侧重,可以大致划分为应用开发类、相关设施采购类(实验室器材采购、实验平台搭建等)、技术研究、其他(可行性分析、发展战略咨询等)四个大类,其中应用开发类占比最高,达到65%,主要是由各地政府下设的具体部门发布,面向具体业务需求;技术研究类大多由高校和科研院所发布,包括中国科学院计算机网络信息中心“区块链基础架构模型研究”、国家互联网信息办公室“区块链信息内容安全研究评估”、清华大学“区块链数据保护”等。
从年份角度来看,除技术研究类项目数有所浮动外,设施采购、应用开发和其他类项目数均呈逐年上升趋势,且应用开发类始终是占比最高的。
表2-4 各类项目数随年份变化

数据来源:01区块链根据公开资料统计
在应用开发中,又可进一步划分为金融、存证、商业、政务、民生(医疗、消防等)、网络安全(网络监管、系统评测软件等)。其中,政务、存证、金融三个领域的应用开发项目招标数较多。究其原因,一方面,政府自身的性质决定了区块链政务项目开发需求较强、招标项目多,另一方面,区块链技术的特点使得其在金融和存证领域发展较快,现阶段可行性高。
表2-5 政府区块链相关招标项目所属类别

表2-6 发布招标项目较多的单位

数据来源:01区块链根据公开资料统计
从招标单位来看,包括中央网络安全和信息化委员会办公室、自然资源部信息中心、全国海关信息中心在内的各级信息化部门是重要的招标主体,共发布了22个招标项目,占到了全部项目的19.5%,这与区块链被纳入信息基础设施有关,信息化部门承担着各地政府在区块链领域规划与开发的责任,并将继续与税务、市场监督等部门共同推进各地区块链项目建设。从具体单位来看,国家税务总局深圳市税务局、福州市大数据发展管理委员会、广州开发区经济和信息化局等17个单位都发布了不止一个招标项目。
(四)单项中标金额逐年提高,北上广表现亮眼
对比公布中标情况的项目,我们发现,各个项目的中标金额有很大差距,金额最高的项目超过3000万元,最少的不足20万元。整体来看,在政府发布的区块链项目中,共9个项目中标金额超过500万元,其中7项都是在2020年发布并完成评标的。
表2-7 中标金额超过500万元的项目

资料来源:01区块链根据公开资料统计
进一步比较2016-2020年各项目中标金额情况,如图2-3所示,我们发现,2016-2018年区块链项目中标金额整体较低,大部分都是50万元以内,处在初步发展期,以单一功能系统建设为主;2019年,50-300万的项目逐渐增多,50万以内的项目相较2016-2018年有所减少,政府开始规划一些综合性项目;2020年各类项目数均有所提升,并出现了多个千万级项目,从小型业务区块链系统的搭建到大型区块链底层基础设施的建设,全面铺开、多点开花。
图2-3 各年份中标金额分布

数据来源:01区块链根据公开资料统计制作
将分布地区和中标金额结合来看,各地招投标总金额如图2-4和表2-8所示。中标总数多的地区并不一定总金额高,北上广仍然是中标总金额最高的三个地区,分别为7794万元、5939万元、5132万元,而山东、天津等地虽然中标项目数较多,但整体金额与河北、四川等地存在差距。
表2-8 支付总金额和中标总金额最高的10个省
(直辖市、自治区)

数据来源:01区块链根据公开资料统计
图2-4 招投标单位所在地区与中标总金额分布

图源:01区块链根据公开资料统计
(五)公开招标仍是主要方式,竞争性磋商使用占比上升
从具体招标方式来看,《政府采购法》《招标投标法》《招投标法实施条例》等法律中规定的政府招标方式主要有五种:公开招标、邀请招标、竞争性谈判、询价采购和单一来源采购。《国务院关于创新重点领域投融资机制鼓励社会投资的指导意见》和《政府采购竞争性磋商采购方式管理暂行办法》的相关规定增加了竞争性磋商的招标方式(各种方式的流程见附录)。
在政府区块链项目招标中,公开招标是主要的招标方式,占招标总数的60%左右;竞争性磋商和竞争性谈判也获得了较多应用,且占比逐渐上升;单一来源方式则是2020年首次出现。其中,公开招标是由政府发布招标公告,邀请所有潜在的不特定的供应商参加投标,从所有投标供应商中择优(最低价评标法或综合评分评标法)评选出中标供应商;竞争性谈判是通过邀请多家供应商(不少3 家) 进行谈判,最后从中确定中标供应商,一般是最低价供应商;竞争性磋商是政府通过组建竞争性磋商小组与符合条件的几家供应商就采购货物、工程和服务事宜进行磋商,一般采用综合量化评分决定中标供应商;单一来源采购是政府向唯一供应商进行直接采购,一般用于所购服务的来源渠道单一、或属专利、首次制造等不能从其他供应商处采购的情况。
表2-9 政府区块链项目所用招标方式

数据来源:01区块链根据公开资料统计
一般情况下,公开招标(大部分)和竞争性谈判主要考虑的是价格因素,而竞争性磋商和部分公开招标项目则会根据综合指标进行考量,通常包括资格评审、商务评审、技术评审、价格评审四部分,01区块链针对区块链项目的招标公告和竞争性磋商公告内容进行了梳理。
资格评审在公开招标和竞争性谈判中也会涉及,即衡量该投标单位是否有资格参与后续的流程,主要是基本规范性内容(部分项目会有其他特殊规定)。
表2-10 资格评审主要内容

资料来源:01区块链根据公开资料整理
商务评审主要针对团队资质、业绩、荣誉三方面。团队资质和业绩是每个招标项目均有涉及的方面,即根据投标单位所派遣团队的基本情况和成功案例对该单位进行非技术层面的评估,通常要求人员配置合理且具有相关证书(高级信息系统项目管理师)等,且近三年签订了区块链相关的战略协议或有区块链相关项目通过验收。荣誉部分有时也会纳入考量范围,广州中国科学院计算机网络信息中心的区块链基础架构模型研究服务采购项目竞争性磋商文件明确表示:投标人在区块链行业内的具有行业特殊的经验、成就或近三年内获得区块链相关奖项、荣誉证书可最高加11分(行业特殊经验是指:例如参与近两年中国区块链白皮书的制定、加入区块链产业联盟、在行业内有建设性成就的经验等)。
技术评审在应用开发类项目中比较常见,评价维度较为多样,一般根据项目需求制定专门的评审方案,常见的评审内容包括需求理解、架构设计、售后方案等,部分项目还要求投标单位进行现场demo展示,根据现场操作流畅度和业务完整性进行评分。
表2-11 技术评审主要内容(个别项目有所增减)

资料来源:01区块链根据公开资料整理
价格评审通常采用低价优先法计算,即满足竞争性磋商文件要求(通过资格性、符合性审查)且投标价格最低的有效投标报价为评标基准价,其价格评审单项为满分;其他投标单位的价格分数=(评标基准价/该单位投标报价)×价格评审单项满分。小微企业的评标价会在报价的基础上根据一定比例抵扣(例如100万的报价按照94万参与评标)。
除上述四项以外,部分项目根据实际适用场景还有特殊要求,包括环保节能要求、项目开源要求等,如清华大学基于区块链数据保护系统的招标文件指出,每有一项产品为政府采购节能产品或环境标志产品可加分。
在政府项目招标过程中会出现招标失败的情况,称为废标或流标,废标原因通常包括实质性响应的供应商不足三家、存在影响公正的违法违规行为、投标报价均超过预算或不符合需求、项目取消或需求变更等。下表为部分政府区块链项目废标情况。
表2-12 政府区块链项目中部分废标的项目

资料来源:01区块链根据公开资料整理
部分项目由于要求较高或需求专一,导致涉及领域较为前沿或该领域供应商有限,难以达到公开招标或竞争性磋商要求,或面临时间有限问题导致公开招标流程难以开展,经专家认证可采用单一来源招标方式。在政府区块链项目中,共有三个项目采用单一来源方式招标。
表2-13 采用单一来源招标的政府区块链项目

资料来源:01区块链根据公开资料整理
(六)企业中标较多,小微企业是主要力量
从中标主体来看,企业、科研机构和社会组织都参与到政府区块链项目的竞标中,但80%以上的项目最终由政府委托企业完成,社会组织(各类协会、联合会等)主要是参与咨询类项目,或以项目牵头单位的身份联合其他企业共同竞标。
图2-5 中标单位类型与占比

图源:01区块链根据公开资料统计制作
从各单位中标数量来看,中国信息通信研究院等11家单位都获得了不止一个项目的中标,其中9家都是企业,6家为小微企业。
表2-14 中标数较多的单位

数据来源:01区块链根据公开资料统计
针对中标企业进行进一步研究发现,2016-2020年共有87个企业中标,企查查数据显示,其中54个企业被认定为小微企业,54个企业为高新技术企业(其中31个企业既是小微企业又是高新技术企业),仅有1个企业为国家级技术创新示范企业,还有37个企业是大型集团(浪潮集团、腾讯、中国联通等)的下属企业。另外根据01区块链统计的网信办区块链备案企业数据,中标的87个企业中仅有16个是区块链备案企业。
表2-15 中标企业性质占比

数据来源:01区块链根据公开资料统计
结合中标项目数和中标金额,小微企业不仅在中标企业中占比较高,中标情况也较好,54个小微企业共中标60个小项,总金额超过1.5亿,中标数和中标金额都占到了全部中标数和中标金额的50%以上,占到了企业中标数和中标金额的62%、65%。
表2-16 小微企业中标数占比(左)和中标金额占比(右)

数据来源:01区块链根据公开资料统计
以上数据显示,小微企业是参与政府区块链项目的重要力量,并承担了大部分的区块链应用开发任务,一方面得益于国家对小微企业的扶持政策,在评标时会给予价格上的减免,如扣除部分成本参与评分等,另一方面也与区块链行业发展状况有关,目前整个行业处在稳步上升期,区块链相关企业规模普遍较小,尚需要时间积累来扩大规模。但同时我们也注意到,许多从事区块链业务的企业还没有得到网信办等专业机构的认可,显示出区块链行业内的企业大多处于发展初期,未来还有很长的路要走。
三、2020年政府区块链项目招投标情况
(一)2020年招标数量多、覆盖领域广、中标金额大
如前所述,2020年是政府区块链项目招投标取得跨越式发展的一年。在这一年中,共有56个政府部门及科研机构发布了72个区块链相关项目,覆盖18个省(直辖市、自治区),其中65个项目公布了共73个小项的中标结果,共有来自16个省的66个企业及科研机构/社会组织中标,中标总金额超过2亿元,占到了招标总数、中标总金额的64%和72%。
表3-1 2020年政府区块链项目招标数(左)与中标金额(右)占比

数据来源:01区块链根据公开资料统计
从招标项目所属类别看,2020年政府区块链相关招标项目覆盖应用开发、设施采购、技术研究、其他这4个大类,并且涉及到应用开发中的全部6个细分领域,表明政府在各个领域均有所布局。
表3-2 2020年政府区块链相关招标项目所属类别

数据来源:01区块链根据公开资料统计
从各地招投标数上看,北京不论是招标数还是中标数都居于前列,广东、福建、上海等地也显示出十分强劲的发展势头。从招投标单位所在省份来看,虽然有疫情的影响,但在73个小项中,42个小项由招标单位同省单位中标,占比57%,相较于整体占比的61%略低,但仍超过50%。
图3-1 2020年招投标单位所在地区与项目数分布

图源:01区块链根据公开资料统计制作
针对北京的招投标数,可以看出,北京的企业与科研机构2020年十分活跃,在北京、贵州、广东、云南等8个省份均有项目中标。但是北京发布的14个招标项目仅有2项由京外企业完成。
图3-2 2020年北京单位中标政府区块链项目分布

图3-3 2020年北京政府区块链相关项目招标分布

图源:01区块链根据公开资料统计制作
从中标金额上来看,虽然北京的单位招标数和中标数均较多,但支付金额不及河北和山东,中标金额低于上海。河北省在区块链项目上的招标主要是雄安新区自主可控区块链底层技术平台的建设,项目总金额3800余万元,由河北、北京、浙江等地的企业和科研机构/社会组织共同承担;上海则是由祺鲲信息科技有限公司一举获得山东省总额3500万元的区块链综合性金融服务平台项目。
图3-4 2020年招投标单位所在地区与中标总金额分布

图源:01区块链根据公开资料统计制作
图3-5 2020年河北政府区块链相关项目支付总金额分布

图3-6 2020年上海单位中标政府区块链项目总金额分布

图源:01区块链根据公开资料统计制作
从月份分布来看,2020年政府区块链项目招标发布符合“上半年准备、下半年集中”的整体特征。除了政府工作安排的因素,疫情的影响也不容小视,2020年上半年政府将大量精力投入抗疫防疫中,许多公共设施建设进度相应放缓,招标项目发布较少。
表3-3 2020年政府区块链项目招标公告发布时间

数据来源:01区块链根据公开资料统计
相较于2016-2019年,2020年政府区块链项目招投标呈现招标数量多、覆盖地域广、参与企业多、中标金额大等特点,与区块链行业发展共同呈现蓬勃发展的状态,取得了显著成绩。
(二)高校等科研机构实验室采购项目增加
2020年政府区块链项目招标还有一个值得注意的特点——高校区块链相关实验室项目招标数增加。2020年共有实验室相关项目9个(西北师范大学省级区块链平台及信息化教学建设项目进行了两次招标),相较于往年有明显增加。
从招标信息中注意到,西北师范大学、北京联合大学、山东财经大学等多个高校着手建设区块链教学实验平台,将区块链开发与教学演示相结合,北京联合大学在区块链金融应用实践平台合同公告中明确列出:项目成果需包含区块链与理论、区块链认知、区块链演练、传统保理模拟、链上交易体验等多个模块。
表3-4 2020年科研机构实验室区块链相关项目

数据来源:01区块链根据公开资料统计
高校区块链教学项目招标的增加有助于促进高校区块链实验室建设,使得区块链教学过程中更易于将理论与实践相结合,便于区块链后备人才的培养。
四、2020年重要招标项目
通过梳理2020年政府发布的72个区块链相关招标项目,我们选取雄安新区自主可控区块链底层技术平台、区块链综合性金融服务平台项目、杭州市区块链电子印章场景应用平台服务项目三个中标金额高且具有代表性的项目进行深入分析。
(一)雄安新区自主可控区块链底层技术平台
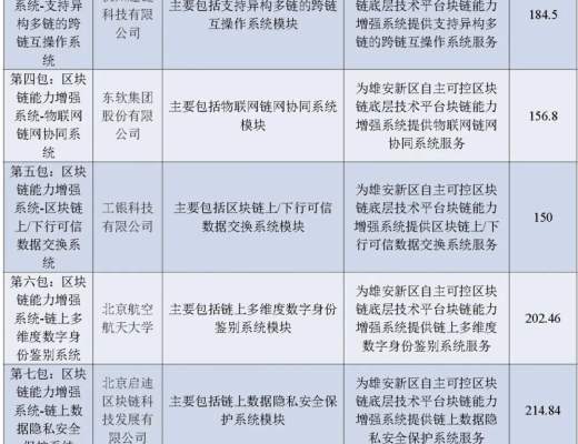
雄安新区自主可控区块链底层技术平台是迄今为止政府区块链项目中总中标金额最多的项目。该项目于2020年9月30日发布,10月30日进行中标公示,分为十个小项,具体中标情况如表4-1所示。
其中,第一包中标单位为联合体,由雄安新区智能城市创新联合会这一社会组织牵头,联合工银科技有限公司、建信金融科技有限责任公司、中信银行股份有限公司、北京特米科技有限公司联合中标,为雄安新区搭建区块链底层基础平台;第二至十包均由单一单位中标,包括杭州趣链有限公司、北京众享比特科技有限公司等企业,还有北京航空航天大学这一科研机构,分别负责高性能算法、跨链、物联网、链上链下数据一致性等重要问题的解决。各项均需要在合同生效之日起12个月内完成交付。
表4-1 雄安新区自主可控区块链底层技术平台中标结果

资料来源:中国政府采购网
雄安新区是中国第19个国家级新区,也是首个由中共中央、国务院印发通知成立的国家级新区,于2017年4月1日正式成立。定位为北京非首都功能疏解集中承载地、高水平社会主义现代化城市、京津冀世界级城市群的重要一极、现代化经济体系的新引擎、推动高质量发展的全国样板。区块链技术应用和发展一直是雄安新区在信息技术领域创新实践的重要抓手,自2017年上线区块链资金管理平台开始,雄安新区基于区块链技术特点,联合阿里巴巴、工商银行等大型机构,陆续创建了征拆迁资金管理区块链平台、基于区块链技术的慈善捐赠管理溯源平台、财政建设资金管理区块链信息系统等,利用区块链技术实现了工程进度及合同透明管理、资金拨付穿透式管理、劳务工资穿透式发放、政府部门数据调用互信共认,大力建设全球第一座区块链城市。本次雄安新区自主可控区块链底层技术平台将打造更大规模的国产化区块链底层设施,为雄安新区区块链发展注入新的活力。
2020年12月14日,雄安区块链论坛暨雄安区块链底层系统(1.0)发布会在雄安市民服务中心举行,这意味着国内首个城市级区块链底层操作系统开发完成投入使用,也是雄安新区自主可控区块链底层技术平台的初步成果。系统采用自主知识产权,搭建起一条“核心链+应用链”多层链网融合的新型区块链底层架构,后续将继续在吞吐量、跨链协同、数据可信交换、安全等痛点问题方面实现创新突破,进一步打通创新链、应用链、价值链,推动区块链与经济社会的全面融合,为数字经济发展插上腾飞的翅膀。
(二)区块链综合性金融服务平台项目
区块链综合性金融服务平台是青岛巨峰科技创业投资有限公司于2020年10月招标并成交的项目,招标单位青岛巨峰科技创业投资有限公司是青岛市崂山区政府批准设立的国有公司,是崂山区重要的创新创业和产业投资平台,为政府下设的产业园区企业提供孵化、融资等服务。
区块链综合性金融服务平台是目前政府区块链项目中金额最高的单一标项,希望通过搭建一个综合性跨行业中小企业融资服务平台,利用区块链技术捕捉和验真现金流,帮助中小企业获取无抵押、无担保、无需核心企业确权的融资服务。
相应地,该项目对供应商企业要求较高,要求供应商具备成熟的全流程区块链综合性金融平台构建及持续优化能力,并有3个以上行业实施落地案例,与3家及以上银行账户系统对接落地,平台成功放款累计额度超20亿元,为中小企业融资业务达300笔以上。最终,该项目经专家论证采用单一来源方式采购方式,选定上海祺鲲信息科技有限公司完成。
(三)杭州市区块链电子印章场景应用平台服务项目
杭州市区块链电子印章场景应用平台服务项目是杭州市数据资源管理局在2020年12月发布并完成招标的项目,最终由蚂蚁区块链科技(上海)有限公司以1848万元的价格中标,2021年、2022年、2023年分三期支付。
区块链电子印章场景应用平台包含:印章综合管理平台、场景开放平台、能力支撑平台三个子平台系统。实现印章的综合管理功能(含用户管理,印章管理、场景接入管理、审计服务、数据驾驶舱等功能)及前端服务功能(含发章、验章、身份认证等功能),提供签章应用场景的接入能力,并通过能力支撑平台对接相关区块链应用,将上层电子印章产生的相关业务数据统一汇总并推送至区块链中,形成可信的数字存证。
表4-2 区块链电子印章场景应用平台服务项目功能介绍

资料来源:01区块链根据公开资料整理
该平台是杭州市政府在区块链政务方面做出的重要布局,以建设统一区块链电子印章平台为基础,将为政府、企业、公众提供基于区块链技术的电子印章可信流转、授权使用、实人核验等功能,全面解决在制章、管章、用章等方面的痛点。预期区块链电子印章将实现各单位使用过程全流程上链,形成从申领到使用再到流转的闭环。
(四)中国电子技术标准化研究院区块链仿真系统项目
区块链仿真系统是2020年11月由中国电子技术标准化研究院公开招标的项目,最终由敏于行(北京)科技有限公司以94.8万元的金额中标。项目包括区块链仿真系统方案论证与设计、对抗性算法开发、复杂环境模块开发和数据生成模型开发,旨在利用可视化手段普及区块链理论知识,降低教学演示和学生操作中的难度,加快推动区块链技术和产业创新发展。
表4-3 区块链仿真系统技术要求

资料来源:01区块链根据公开资料整理
五、未来展望
(一)区块链招投标数量将进一步增加、类型更多元
招投标与行业发展情况密切相关,随着区块链政策环境更有利、标准更完善、投融资更活跃、企业发展水平更高、产业链更完善,整个产业仍将在未来一段时间内保持增长势头,招投标市场也将更加活跃。
随着区块链技术研究的进步,目前一些停留在理论阶段的细分领域将迎来落地应用的出现,“区块链+警务”“区块链+水利”等领域都将成为政府招标的方向;同时,随着时代的发展,不断有新的问题被提出,“区块链+疫苗管理”“区块链+党务治理”等更多元的招标方向也可能纳入各地政府的考虑范围。
(二)招投标项目地区分布基本定型,各地仍可挖掘机会
招投标涉及到招标和投标两个主体,政府区块链项目招投标的发展一方面需要政府对区块链行业较为重视且有足够的资金支持相关项目开展,另一方面也离不开相关企业的积极参与。随着区块链企业在北上广浙日益集聚,不同地区在区块链发展中的整体实力将产生很大差距,发展基础好的地区将有更多招标项目,发展基础薄弱的地方可能难以成功招标,由于区块链行业的发展是由多种因素共同推动的,在一段时间内很难发生重大改变,未来招投标数量和总金额的地区分布格局也将随之定型。
但各地仍然有许多机会可以挖掘,尤其是产业基础较为薄弱的地区,可以将招标的重点放在区块链技术和当地优势产业的结合上,借助优势产业、地方品牌工程推动区块链技术的革新,例如云南省普洱市质量技术监督综合检测中心2020年发布茶产品区块链追溯平台建设项目招标公告,利用当地茶叶产业的影响力和资金,在推广品牌产品的同时促进了当地区块链产业的发展。
同时,在全球疫情的背景下,工作线上化的趋势明显,2020年,部分地区也进行了线上招投标的尝试。招投标的线上化将减少跨省竞标的成本,区块链产业基础薄弱的地区可以尝试通过一些特殊的优惠政策吸引北上广浙等地区的区块链企业投标,以此解决当地招标困难的问题。
(三)高校发展潜力巨大,招标将进一步推动产学合作
目前各高校在区块链课程培养上仍缺少明确的体系框架,也极少设置区块链专业,许多区块链实验室尚处于发展初期,大多用于承担各级科研项目,教育属性较弱。随着区块链课程设置得到各高校的重视,区块链知识教育将进一步普及并形成体系,区块链相关教育平台的建设也将迎来新的发展机遇。2020年区块链实验室项目招标增多便体现了这一趋势,未来预计将有越来越多的高校参与其中。
同时,高校通过公开招标建立区块链实验室也将为产学结合创造契机,尤其是2020年相关项目技术要求中频繁提到的实操仿真模块,将嵌入更多产业实际中的业务场景和实操模拟,使得区块链相关人才的培养与产业接轨,从中发现产业痛点并尝试提出解决方案。
招投标活动是供给侧结构和质量的决定因素,也是产业发展到一定程度后良性竞争的具体化手段,依赖于产业发展基础,自然就会受到产业政策、产业发展水平、产业生态、产业人才现状等多方面因素影响。政府项目招投标活动是在产业发展基础上提供政策导向的方式之一,也是在产业发展达到一定阶段的重要推动力。目前区块链行业的产业链基本形成,政策、人才培养等方面逐步完善,未来几年将是区块链产业发展的黄金时期,是区块链由理论上的信息基础设施转化为实际上的价值互联网平台的关键时期,也将是政府加速区块链应用落地、推进基础设施建设的关键时期,相关招投标活动将继续稳步推进、更加丰富而多元,最终助力构建区块链产业良性竞争的生态。
文 | 孙翼
审 | 于百程、蒋照生
郑重声明:本文版权归原作者所有,转载文章仅为传播信息之目的,不构成任何投资建议,如有侵权行为,请第一时间联络我们修改或删除,多谢。
狗狗币价格展望:10亿美元资金涌入后的DOGE能否触及10美元大关?
狗狗币(DOGE)当前正处于积极的上涨轨道上,其价格稳固于0.1381美元附近,并在盘中一度触及0...
BNB Chain 的 meme Summer$FOUR传承 CZ “4” 文化
自 2023 年开始,一张Binance首席执行官赵长鹏 ( CZ ) 经常在其推特账号上发手比“...
币安发钱了 BNB HODLer 空投首发「Banana Gun」 币价飙升创新高
今日凌晨,币安宣布了第一期HODLer 空投的代币为BANANA,其是Banana Gun 机器人...