BTC生态中的终极形态RGB网络
说起 RGB 协议,人们对它也许既熟悉又陌生,熟悉源于 RGB 的概念早在 2016 年就被提出,很多人都知道 RGB 协议的存在,但是经过数年发展,它却并没有得到广泛的关注和应用,大家似乎也找不到 RGB 协议的具体应用案例
经过调研分析后认为造成这一现象的主要原因,是在 RGB 协议的早期版本中,其功能相对有限,且 RGB 协议的思想具有高度的原创性和独特性,技术栈相当宏大,开发人员需要深度理解比特币和智能合约的原理后才便于上手使用。然而,随着 RGB 协议的不断发展和精进,这种情况正在发生改变
什么是RGB
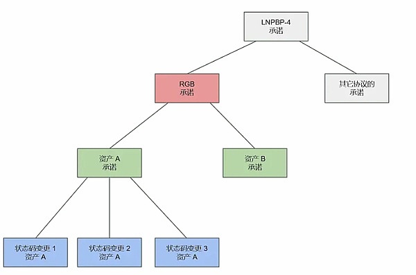
RGB 是一套适用于比特币和闪电网络的可扩展且保密的智能合约协议,由 LNP/BP 标准协会开发。它采用了私有和共同所有权的概念,是一种图灵完备的、无信任的分布式计算形式,不需要引入代币的非区块的去中心化协议。需要明确的是,RGB 中没有网络,也没有区块链,它是一种客户端验证技术,是一个部分状态智能合约系统
简单理解,RGB 网络里面的一切交易都是发生在自己的网络里,BTC 网络上并没有类似于以太坊那样的每条交易的详细信息。当然,比特币网络也是不支持的。但是,RGB 网络的每一币交易信息的摘要/Commit 都会被记录在比特币网络里面

RGB协议的优势
RGB协议相比于其他在比特币网络上发行资产的协议,具有以下几个优势:
- 隐私性:RGB协议通过客户端验证和一次性印章等技术,实现了交易数据的链下存储和传输,避免了链上的数据泄露和分析。RGB协议还支持输出的盲化,使得支付方无法知道接收方的UTXO,从而提高了用户的隐私保护。
- 可扩展性:RGB协议通过客户端验证和一次性印章等技术,降低了链上的数据存储需求,减少了网络的拥堵和手续费。RGB协议还与闪电网络兼容,可以将资产转移到二层网络上,实现快速和低成本的交易和资产管理。
- 去中心化:RGB协议通过客户端验证和一次性印章等技术,保持了比特币网络的去中心化特性,不需要依赖任何第三方或中介机构。RGB协议还利用了比特币网络的安全性和抗审查性,保证了资产的安全和自由。

RGB v0.10 的无限可能性
RGB v0.10 版本标志着一次重大突破,将 RGB 推进到了即将投入商用的系统阶段。它引入了最后一次打破共识的更改,旨在保持未来 RGB 版本的完全向后兼容性。此外,它也解锁了最后一批功能,用于实现完全功能的智能合约,这些智能合约可以由合约开发者任意定制。
总的来说,RGB 协议的 v0.10 版本解决了许多旧版本存在的问题,包括智能合约开发的限制、共识层的触及、编码格式的局限性、Rust Bitcoin 的依赖问题、WASM 兼容性缺失、全局状态和上下文管理问题、与 Lightning Network 的集成问题、备份过程的不灵活、移动钱包的支持不足等。这些改进使 RGB 协议更强大、更灵活、更安全,并为未来的发展打下了坚实的基础

RGB协议的发展现状和未来展望
RGB协议目前还处于早期阶段,但已经有了一些进展和成果。RGB协议最近发布了V0.1版本,也解锁了实现智能合约所需的最后的剩余功能。RGB协议还推出了可以收发基于BTC网络资产的钱包,并且支持NFT相关功能。RGB协议相关的电报讨论组依然保持着活跃,并且开发者热衷于讨论与解答技术相关的问题。RGB协议的未来还有很多值得期待的地方,比如与其他协议的集成、与其他平台的互操作、与其他资产的跨链等等。
RGB协议是一种在比特币网络上发行资产的创新方案,它是否能让BTC资产发行真正实现文艺复兴,还有待市场和用户的检验。但无论如何,RGB协议都展示了比特币网络的潜力和可能性,为比特币生态的发展注入了新的活力和创意。
郑重声明:本文版权归原作者所有,转载文章仅为传播信息之目的,不构成任何投资建议,如有侵权行为,请第一时间联络我们修改或删除,多谢。
XRP 涨至 7.5 美元?分析师告诉 XRP 大军为纯粹的烟火做好准备!
加密货币分析师 EGRAG 表示,XRP 即将迎来关键时刻,价格可能大幅上涨,这取决于能否突破关键...
今晚ETH迎来暴涨时代 op、arb、metis等以太坊二层项目能否跑出百倍币?
北京时间7月23日晚上美股开盘后 ETH 的ETF开始交易。ETH的里程碑啊,新的时代开启。突破前...
Mt Gox 转移 28 亿美元比特币 加密货币下跌 ETH ETF 提前发行
2014 年倒闭的臭名昭著的比特币交易所 Mt Gox 已向债权人转移了大量比特币 (BTC),作...