2024年Web3.0数字资产六大趋势(完整版)
作者:于佳宁、Romeo Wang(方军、周芳鸽、李祺虹、张睿彬亦参与本报告撰写工作)
出品方:Uweb & Techub News
2024年Web3.0数字资产六大趋势(完整版)
历史上的每次技术革命都告诉我们,成功的关键不仅在于早期接触技术和实践,更在于对技术本质的深刻理解、对市场趋势的精准把握,以及对未来发展的敏锐洞察。这种超越常规的认知视角,是享受Web3.0红利的关键因素。2024年,思维的转变显得尤为重要。针对这一年的行业趋势,我们进行了深入分析和预测,提出了六大关键趋势。我们的目的是为大家提供一个新视角,帮助关注Web3.0的人士把握时代机遇,实现持续增长和发展。这些趋势覆盖从技术创新到监管框架,从市场动态到用户参与的各个方面,为即将到来的行业变化提供我们的预见和应对策略。本篇文章将分享《2024年Web3.0数字资产趋势报告》的六大核心趋势。
趋势一:美国BTC现货ETF通过将打开大规模资金入场通道,确立BTC主流资产地位
在展望 2024 年行业发展趋势时,我们首先关注的是现货ETF(交易所交易基金)对于数字资产市场的影响,尤其是比特币。美国比特币现货ETF在2024年获批的概率日益增大,这一迹象预示着数字资产市场可能站在一个新的历史起点上。尽管从短期视角来看,比特币现货ETF的通过对市场的刺激效应可能并不明显,许多机构投资者通常会采取更为审慎的投资策略,不会急于在初期进行大规模资金投入,市场反应可能相对温和。
但从长期来看,比特币现货ETF的存在将显著提升数字资产的合规性和可投资性。它将为广大投资者,特别是传统金融机构,提供一个安全、受监管的投资通道,促进资金的合规入场。越来越多的合规资金流入,将使得数字资产的市场深度和流动性得到显著改善,有助于减少市场波动,增强投资者信心。
我们可以从历史中汲取经验:自2003年3月28日推出第一支黄金ETF以来,ETF明显为黄金市场带来了长期的利好。2004年11月,美国第一支黄金ETF开始交易(GLD),到2007年,GLD持有的黄金超过600吨,黄金交易量达到1600万盎司,基金份额总值达到145亿美元。2004年11月至2021年11月这七年间,黄金从435美元区间涨至1883美元,涨幅达到333%。这一历史性的增长为比特币现货ETF的未来潜力提供了有力的案例。

灰度GBTC的溢价率也能看出一些未来趋势。数据显示,从2022年开始,熊市导致GBTC交易价格相对于其持有的比特币价值存在负溢价。灰度母公司数字货币集团旗下Genesis垮台后,GBTC的负溢价现象在2023年年初加剧,创下近50%的历史新高。溢价率的回升,代表着市场对比特币ETF的期待正在增加。此外,10月24日华盛顿特区巡回上诉法院对SEC与Grayscale纠纷的最终裁决,似乎代表了监管机构对比特币ETF的态度正在逐渐软化,一大批比特币现货ETF的通过或许正在路上。

假设这些比特币现货ETF基金都能获批,这意味着将开启通往万亿美金规模的数字资产市场的大门。当前各家申请比特币现货ETF发行商的总AUM超过15万亿美元,在这样的市场规模下,即便未来比特币ETF只占据市场发行商管理资产总额的百分之五,那也代表着约7500亿美元的市场价值,预计考虑到目前整个数字资产行业的市值约为1.6万亿美元,那也预示着一个充满巨大潜力和想象空间的增量资金。

但我们也必须认识到,包括ProShares Bitcoin Strategy ETF(BITO)、Purpose Bitcoin ETF(BTCC)、3iQ CoinShares Bitcoin ETF(BTCQ)在内的现有比特币金融产品持仓量依旧相对较少,总数约10万枚左右,仅占目前比特币总流通量的0.51%,根据目前比特币价格(4.4
万美元)计算总值仅为40亿美金。这就代表着其他ETF的市场规模目前并不算大,市场对于这类新型金融工具的接纳需要时间。从以往类似金融产品的市场接受过程来看,虽然基础已经打好,爆发增长仍需时日。因此在2024年,我们期待见证比特币ETF如何逐步推动市场成熟,并带动整个数字资产行业迈向新的里程碑。
进入2023年,美国对Web3.0的监管环境相对较为严峻,但这并没有阻止合规机构继续探索和创新。事实上,这些机构正在积极寻求符合监管要求的新方法和路径,以推动技术的发展和应用。

在这样的背景下,Coinbase作为一个合规机构的代表,其托管业务逐渐成为ETF发行商的必需品,为机构投资者提供了符合监管要求的资产管理方案。作为一个安全可靠的资产保管方案,托管业务为机构投资者提供了一个符合合规要求的资产管理方式。这种合作模式为Coinbase带来了新的业务增长点,更为整个行业提供了一个遵守监管、增强信任的范例。而Coinbase托管业务部门也正逐步成为公司的核心业务之一。
但无论如何,FTX事件的爆发无疑对数字资产市场产生了深远的影响,这一事件重创了数字资产行业,也促使各国监管机构加强了对Web3.0及相关领域的审视和监管。在负面政策环境和影响下,一些关键的全球Web3.0市场基础设施遭遇重创,数字资产体系与美元的耦合度有所下降。这种解耦可能意味着数字资产市场在一定程度上正变得更加自主。

在这一背景下,尽管比特币现货ETF表现乐观,由于美国的监管政策及货币政策仍然存在较大不确定性。特别是在大选前,监管政策趋严的态势可能会持续。美国SEC专员Hester Peirce
在11月接受采访时强调了对数字资产更好的监管需求,有必要制定一个鼓励创新并允许数字资产相关公司在美国开展业务的监管框架。美国大选期间,数字资产的监管可能会成为热议话题,或许会导致美国对数字资产监管态度的转变。
另一重要的考虑因素是美国即将出台的首版数字资产会计制度。据彭博社报道,美国金融会计准则委员会(FASB)已公布了首批数字资产会计规则,规定企业必须按照公允价值计量其持有的数字资产。这项新规定,预计于2025年生效,但允许提前采用,为数字资产的财务报告提供了明确的指导,强调了数字资产在企业资产负债表中的重要性。此次会计规则的变更是对数字资产行业监管成熟度的体现,也标志着数字资产正式融入传统财务体系。随着数字资产会计准则的明确化,公司将能够更精确地记录其数字资产持有量的价值波动,并将这些变动直接计入净收入。这将促使企业对数字资产的管理和报告更加透明和负责,同时也为投资者提供更准确的信息,帮助他们做出更明智的投资决策。新规定的实施也将进一步推动数字资产市场的标准化和规范化。
还有不可忽视的一个关键因素是欧盟《数字资产市场监管法案(MiCA)》的实施。经过两年的深入协商,这一法案为数字资产提供了一个全面的监管框架,标志着全球主要经济体对于此类新兴资产的正式接纳和规范管理。MiCA 的实施不仅明确了法规适用的对象范围和数字资产的分类,还涵盖了监管主体、信息报告制度、营业限制制度以及行为监管制度等多个方面。这意味着,数字资产市场将在更加明确和稳定的法律环境中运行,从而有助于减少监管不确定性,增强市场透明度,提升投资者保护。
这一欧盟法案的实施可能会带来两方面的重要影响。首先,它可能促进数字资产市场的更加规范化和成熟化。随着欧盟等主要市场对数字资产的合规要求提高,相关企业和服务提供商将被迫提升其合规性和透明度,这有助于净化市场环境,抑制不良行为,从而吸引更多的传统金融机构和大型投资者进入市场。其次,MiCA的实施将为全球数字资产监管设置一个重要的参考标准,可能促使其他国家和地区加快推进自己的数字资产监管框架的建立和完善。这种全球监管框架的协调和统一,将有助于降低跨境交易的复杂性和成本,推动全球数字资产市场的进一步融合和发展。这一发展趋势,与比特币现货ETF的通过和增长、合规机构的创新努力以及监管环境的变化一道,将共同塑造2024年及以后数字资产行业的未来。尽管面临诸多挑战和不确定性,数字资产行业仍然在不断进步和成熟,为市场参与者提供了新的机遇和挑战。
趋势二:香港Web3.0引发第四次金融创新浪潮,东方Web3.0引领全球;
自2022年以来,香港特区的一系列举措显示了其在全球数字经济舞台上的积极布局和领导力。香港财经事务及库务局发布的《香港虚拟资产发展政策声明》是一个重要的政策里程碑,更是香港走向数字资产和Web3.0未来的宣言。

香港特区政府在推动数字资产方面采取了多项具体举措。例如通过发行基于区块链的代币化绿色债券,香港特区展示了其在利用区块链技术进行创新金融工具方面的能力。此外,香港交易所推出的比特币和以太坊ETF的成功,为投资者提供了更多多样化的投资选择的同时,也为香港特区在全球数字资产交易领域树立了新的标杆。香港积极推动数字港元的研究,也反映了其在探索中央银行数字货币(CBDC)方面的前瞻性思维。在监管方面,香港通过向机构颁发可以服务散户投资者的虚拟资产交易和资产管理牌照,拓宽了数字资产市场的参与者范围,提升了市场的透明度和安全性。12月,香港宣布准备开始接受数字资产现货ETF申请和稳定币发行监管,更是为香港Web3.0发展打了一剂强心针。

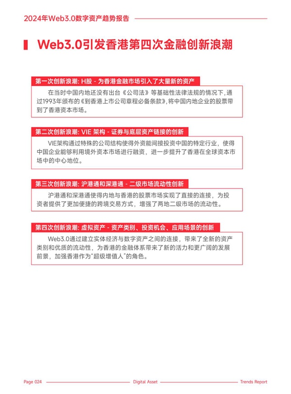
创新是变革发展的基础,香港金融市场的每一次重要创新都巩固加强了其作为国际金融中心的地位。我们可以将引入H股、创设VIE架构以及与内地市场实现互联互通视作香港资本市场的前三次创新浪潮。香港资本市场的首次创新浪潮是引入H股,将中国内地企业的股票带到了香港资本市场。H股的上市实质上是在当时中国内地还没有出台《公司法》等基础性法律法规的情况下,通过1993年颁布的《到香港上市公司章程必备条款》进行的。H股的出现从根本上改变了内地公司与国际资本市场之间的互动方式,促进了资本的流动,并为香港金融市场引入了大量新的资产类别。
第二次创新浪潮则是VIE架构的创设,VIE架构通过特殊的公司结构使得外资能间接投资中国的特定行业,是证券与底层资产链接的创新,使得中国企业能够利用全球资本和资源实现快速发展,进一步提升了香港的全球金融中心地位。第三次创新浪潮是内地与香港股票市场的交易互联互通机制,即实施沪港通和深港通,使得内地与香港的股票市场实现了直接的连接,为投资者提供了更加便捷的跨境交易方式,并增强了两地二级市场的流动性。
而正在逐步实现的Web3.0或将是香港资本市场的第四次创新浪潮。特别是RWA通证化通过建立实体资产与数字经济之间的连接,不仅带来了全新的资产类别和优质的流动性。更可以为香港的金融体系带来了新的活力和更广阔的发展前景,加强香港作为“超级增值人”的角色。
香港Web3.0发展的关键在于其金融基础设施的建设。预计未来香港将拥有四大国际清结算系统并行运作,这些包括基于离岸人民币和CIPS的结算系统、基于美元和SWIFT的国际结算系统、基于港元的即时支付结算系统(RTGS系统)以及基于数字资产和区块链的新型结算系统。这四大系统的并行运作将是构建“国际金融中心2.0”的关键,为此需要完善各自的监管体系、业务机构、资产和人才储备以及技术积累。

香港在合规进程的快速推进上也取得了显著成果,牌照价值逐渐显现,为行业的大发展奠定了基础。从OLS(原BC科技)的股价与恒生指数(HSI)的走势对比,我们可以观察到OLS的股价在下半年明显跑赢了大盘。尤其是在8月3日,Hashkey和OLS宣布获得香港证监会1号和7号牌照升级批准后,使得OLS股价在短期内出现剧烈波动,其后股价的上涨则可能表明市场对这一战略投资的积极反应,认为它将为公司带来正面的长期影响。这种表现很可能反映了主流机构投资者对Web3.0领域的增长潜力和长期价值的认可。同时反映出了Web3.0作为一个行业,正在逐渐获得主流投资市场的广泛关注和信任。投资者和分析师们都在密切关注这一新兴领域,以把握其带来的投资机会。
目前越来越多的机构,包括传统金融机构如中国太平洋保险集团旗下中国太保投资管理(香港)都已获得香港证监会批准升级现有第一类(证券交易)和第四类(就证券提供意见)受规管业务牌照,升级后可向虚拟资产投资比例超过 10% 的基金提供分销和投资顾问服务。这预示着传统公司将在未来大规模介入数字资产领域。2024年,我们可以预见香港的金融体系将与Web3.0技术进一步融合,为全球数字经济和区块链技术的发展开辟新的可能性。
趋势三:BRC20铭文仅是BTC新生态起点,BTC生态创新让数字算力焕发新生
比特币生态系统的探索正如探险家跃进未知的深渊,其中Ordinals协议、BRC20标准的诞生和铭文的兴起,不仅是BTC生态发展的一个新起点,更是整个数字矿业和交易平台新机遇的信号弹。
实际上我们认为,在数字资产领域,底层技术的革新往往预示着市场的大幅波动,尤其是牛市的来临。在最近的市场发展中,铭文的创新可谓是对数字资产发行方式的一次重大创新升级。数字资产发行方式的创新从最初的区块链原生资产发行(如 BTC、ETH),到依托智能合约技术的资产(基于 EVM 的资产),再到铭文这样的资产发行方式,我们见证了一个不断演进的发展轨迹。
铭文以其独特的方式,采用现有链的原生资产进行派生资产的发行,与传统的基于智能合约的资产发行相比,它显现了诸多优势,其独立性、公平性和安全性在市场中受到了高度评价。每一次资产的铭文都是在比特币这样的公认安全链上进行,无需担心后门操作或是集中化风险。这种方式保证了发行的透明性和公正性,每一笔交易、每一次铭文都有其独特的标识,可追溯性和不可篡改性是其核心特征。此外,与智能合约相比,铭文减少了由合约漏洞带来的风险,提供了更为稳固的安全保障。成本上,铭文作为一种依托于原生资产的发行方式,避免了创建和维护独立链的高昂成本,也省去了智能合约可能引入的复杂性和潜在费用。而在共识性上,铭文利用了比特币网络强大的用户基础和广泛认可的价值,确保了更高程度的市场接受度和社区信任。

这种创新对于整个行业来说是重要的里程碑,因为它不仅提高了资产的独特性和可追溯性,还为矿工提供了新的收入来源,有助于维护和加强比特币网络的安全和稳定。通过铭文,我们能够在比特币这个最安全、最去中心化的网络上发行和交易非同质化的数字资产,这无疑拓宽了比特币的应用场景,同时也给市场参与者带来了前所未有的新机遇。正是这样的底层技术创新,促进了行业向更加成熟和复杂的方向发展。我们有理由相信,随着铭文的进一步发展和完善,以及市场对这种新资产发行方式认识的深入,将会吸引更多的投资者进入市场,带来新一轮的牛市。
Ordinals 启发了更多 Token与协议标准的出现,为比特币网络打开了更广阔的应用空间和潜在可能,比特币生态因之丰富多彩,技术进步与价值也因此得到进一步实现。

从数据上看,Ordinals的日铭刻数屡创新高,显示了市场对这种创新的高度认可。2023年,BTC网络上BRC20协议相关交易量一度超过了非Ordinals协议交易量。5月7日,BRC20协议交易量占比超65%,8、9、11月也曾多次占比超60%。截止12月8日,已经有超过37643个BRC20项目,总市值超过35亿美元。
而在12月21日,比特币NFT协议Ordinals累计铭文总数已超过4658万条,并于11月12日创下了单日超过50万枚的新纪录。

铭文的兴起改变了资产发行的传统模式,预示着比特币生态的大规模崛起,同时也可能使得交易手续费成为矿工主要的收入来源,从而增强了比特币网络的稳定性和安全性。
因此我们可以看到2023年比特币矿业的情况表明了持续的增长趋势,其中铭文的热潮极大地推动了比特币链上交易,并推高了交易费用,从而对矿工的收入结构产生了根本性的变化。这一新趋势再次引发了市场对矿业的兴趣。10月19日,据《泰晤士报》调查报道,其在美国至少12个州都发现了中国公司拥有或经营的比特币矿场,能源消耗总量相当于150万户家庭的能源消耗量,许多矿场都配备了比特大陆制造的矿机。记录显示,自2021年5月以来,比特大陆向美国运送的设备数量是过去五年总和的15倍。

与之相对应的是,上市的矿业公司股票价格同样出现了显著的反弹,但市场对这些公司的评估分化明显,例如头部矿企Marathon Digital Holdings(RARA)和Riot Blockchain(RIOT)在2023年的涨幅分别为393.53%和369.73%,新兴矿企CleanSpark(CLSK)更是达到了141.43%的涨幅,但还有部分老牌上市矿企如Hive Blockchain(HIVE)和Hut8 Mining Corp(HUT)还在跟随比特币的涨幅波动。这表明矿业的增长潜力可能刚刚开始被市场认识到,投资者对于这种变化的理解可能还未到位。
此外,在比特币与以太坊生态的发展中,我们不应将它们视为对立面,而应看作是相互补充的存在。他们分别代表的POW和POS共同满足了Web3.0世界的多元化需求,促进了长期共存的生态系统建设。避免陷入技术和市场的偏见循环至关重要,保持开放和探索的精神,才能真正把握Web3.0时代的机遇。我们应保持开放的态度,Stay hungry,Stay foolish,以开放的心态迎接和拥抱新的技术潮流。
另一方面,由于铭文的兴起和热潮,数字资产交易平台正经历一场深刻的变革。这种变革不仅在于交易方式的多样化,更在于它催化了交易平台和钱包服务的融合。传统意义上,交易平台与钱包往往是分离的两个实体,一个聚焦于资产交易,另一个则专注于资产存储。然而铭文技术的流行,特别是在比特币网络中的应用,使得交易平台不得不重新考虑其服务范围,扩展功能以满足用户在同一平台上即可交易又能存储资产的需求。
这种融合趋势对于用户来说是一大福音。它降低了参与数字资产交易的门槛,简化了操作流程,用户不再需要在多个平台之间切换,便能完成从购买、存储到交易的全过程。对于交易平台而言,这也意味着能够提供更加全面的服务,增加用户粘性,开辟新的收入渠道。
我们预计,未来的交易平台将更多地采用这种一站式服务模式,整合钱包功能,提供更加安全、便捷的用户体验。交易平台和钱包的融合将成为数字资产服务领域的一大趋势,为整个数字资产生态带来更多的流动性和活力。交易平台逐渐转向一站式服务模式,各平台的平台币市值也将密切关联于他们对于未来服务整合的能力。这种一站式服务不仅包括传统的交易和资产存储功能,还扩展到了铭文技术等新兴数字资产的整合。平台币作为这些平台的核心组成部分,其市值和应用范围将直接反映平台在技术适应性和市场领导能力上的表现。

总的来说,铭文热潮只是新生态的发端,是数字资产生态中底层创新的第一波浪潮。历史上的每次底层技术革新,往往伴随着三个阶段的发展:技术验证、泡沫形成,最后是市场回归理性。每一波都伴随着巨大的机遇和风险,吸引着资本和创新者的热切关注。在这个过程中,初期的泡沫可能会带来快速的财富增长,但这往往是短暂和不稳定的。随着市场逐渐饱和和理性回归,这些泡沫最终会退去。
对于投资者来说,关键在于认识到这一周期性的市场波动,并在投资决策中坚持自己最熟悉和擅长的阶段。投资者应当在他们了解并能够有效评估风险的领域内寻求机会,而避免盲目追逐市场热点和泡沫。只有这样,才能在这一轮轮技术创新和市场波动中,实现稳健的收益,并最大限度地规避潜在的巨大风险。
趋势四:RWA通证化基本模式被初步验证,但尚在酝酿期爆发仍需时间
实际上Web3.0所带来的不仅仅是互联网的升级,同时带来的还有全球金融体系的数字化升级,其中的核心要素是数字资产的兴起。 数字资产包括原生数字通证与现实世界资产通证两类。金融机构通过在区块链上发行与现实世界资产相对应的数字资产,来实现现实世界资产的通证化;也可以由金融机构首先发行资产包或完成证券化,再由其他机构将资产包或者证券映射至区块链上形成数字资产,以完成通证化。
基于这两类数字资产,Web3.0正在引发一场全球性的数字金融大变革。RWA将扮演着至关重要的角色,它充当着数字经济与传统经济间的桥梁,使得实体资产能够在去中心化的网络中被交易和融资。RWA通证化不仅能为资产所有者提供更高的流动性和更广的市场接入,也让全球的投资者能够直接接触到之前受制于传统金融壁垒的资产。这种资产的数字化转型,为金融市场带来了深远的变化,拓宽了资产类别,提高了市场效率。

根据波士顿咨询集团的研究,全球现实世界资产通证化规模有望在2030年增长至16.1万亿美元(预计占2030年全球GDP的10%左右),包括3.2万亿的房地产通证,3.9万亿美元的股权通证、1.2万亿美元的债权和投资基金通证、3万亿美元的另类金融资产通证,以及4.8万亿美元的其他通证化资产。
花旗银行则认为,到2030年全球现实世界资产(数字证券部分)通证化规模将达到4万亿至5万亿美元,具体包括1.9万亿美元的通证化公司债和准主权债券、1.5万亿美元的通证化房地产基金、7千亿美元的通证化私募股权和风险投资基金、5千亿到1万亿美元的通证化证券融资和抵押品。另有1万亿的全球贸易金融资产将被通证化。

2023年9月,美联储发布了关于通证化的工作论文,表示通证化是数字资产市场中全新的且快速增长的金融创新,从概念、规模、优势与风险等角度来进行分析。美联储强调了通证化的多重优势。它不仅为投资者打开了进入高门槛市场的大门,而且通过通证的可编程性和智能合约的能力,为底层资产市场带来了新的活力。此外,通证化资产作为借贷的抵押品可以简化资产结算流程,同时提高底层资产市场的流动性。在某种程度上,交易所交易基金(ETF)的机制与通证化资产相似,意味着在数字资产市场中,通证化带来的更大流动性将更有利于底层资产的价值发现。

当下,RWA通证化的模式经过初步验证,虽然整个行业仍在孕育期,但已经显露出长期性的关键机遇。在这一过程中,香港的角色愈发重要,RWA通证化正使其在数字经济时代成为“超级增值人”。香港正逐步成为传统金融市场与新兴数字经济的重要联结点,这一转型为其金融生态系统注入了新动力,加速了其向创新驱动、技术领先的新型全球金融中心的演变。随着RWA通证化的推进,香港将在Web3.0技术创新和政策制定方面发挥更为关键的作用。

同时,新加坡金融管理局的行动也昭示了区块链技术的普及和资产通证化的扩张。2023年11月,新加坡金融管理局与金融行业的合作及Project Guardian的进展,已经显示出数字资产在传统机构中的渗透、流动性释放和金融市场效率的提高。这一切都为区域内的金融创新和整合铺平了道路,预示着一个更加开放和互联的全球金融网络的形成。中国香港与新加坡的这些举措不仅为RWA通证化的实践提供了范例,更为数字资产的未来发展设定了基调。

伴随着比特币下一轮减半周期的牛市,我们预见将有四重推动力共同作用:比特币的减半带来的自然供应压力减轻、美国现货 ETF 的潜在批准、市场对减息的预期,以及 RWA 通证化的推进。这些因素相互叠加,可能会为数字资产市场带来前所未有的增长和机遇。我们预计在2030年,RWA 通证化的规模可能达到5万亿美元,而数字资产的总规模有望超过10万亿美元。
我们有理由相信,通证化资产与传统金融服务的不断融合,未来的金融市场将更加多元化、包容性强,并且更富有活力。RWA通证化的推进将为资产所有者提供更多的流动性选择,同时为投资者打开前往新兴市场的大门,激发更广泛经济活动的参与和创新。这些都将为2024年乃至更长远的未来,塑造一个更加广阔和深入的金融生态系统。
趋势五:应用层即将迎来井喷式发展,AIFi和AI DePIN将是Web3.0关键主题
2023年,由Sam Altman领导的ChatGPT在全球范围内激发了对人工智能的广泛热情。Altman对人工智能对全球经济的影响有着深刻的见解,其在Web3.0领域创业项目Worldcoin,旨在探索生成式人工智能如何重塑世界经济的可能性。
在生成式人工智能的时代背景下,Altman特别强调了区分人类和人工智能身份的重要性。这不仅是技术上的挑战,更是实现社会经济目标,如全民基本收入(UBI)的基础性保障。Worldcoin项目在这方面尝试提供解决方案,通过使用独特的生物识别技术,旨在建立一个更加公平和智能的经济系统,其中人类身份和权益得到明确保障,同时也充分利用了人工智能的潜力。
Altman的这些观点和实践,反映了当前技术领袖对于未来社会经济结构的思考,也提示了Web3.0领域未来可能的发展方向。在他的影响下,我们可以预见到更多创新的人工智能应用在Web3.0领域被开发和实施,这将不仅对经济产生影响,也可能改变我们理解和实践社会公平和经济包容性的方式。

我们预期2024年数字资产行业会有一个重要趋势转变:应用层的全面爆发,特别是在人工智能与Web3.0的融合领域。AIFi(AI Finance)和 AI DePIN(AI Decentralised Physical Infrastructure Networks)将成为本轮牛市的核心主题,这一趋势不仅体现了技术创新的前沿方向,也反映了市场对于更高效、更智能金融服务的强烈需求。
AIFi 代表了Web3.0时代下人工智能与金融服务融合的新范式,它不仅限于简化和自动化传统金融流程,更在智能化资产管理、风险评估、投资策略制定等领域提供了前所未有的创新可能。而AI DePIN则是对人工智能基础设施的去中心化探索。它通过构建去中心化的物理网络基础设施,实现了数据处理和存储能力的分布式部署。这不仅为AI广阔的平台,推动了Web3.0时代的到来。
这两大趋势的结合,预示着未来的金融和数字资产市场将更加智能化和个性化。依靠AI技术的进一步成熟和应用,预计在2024年及以后,AIFi和AI DePIN将继续作为牛市的核心驱动力,推动整个行业进入一个新的发展阶段。
同时,GameFi 的发展也带来了Web3.0 在更广泛领域的“破圈”现象。游戏行业的这一分支,不仅吸引了大量非传统数字资产用户,也展示了区块链技术在娱乐和互动内容上的巨大潜力。通过 GameFi,更多的人将体验到区块链带来的新玩法和价值模式,从而推动整个 Web3.0 生态的普及和成长。截至2023年12月21日,GameFi领域的蓬勃发展已经显著反映在其相关通证的市值上,达到了约75亿美元。这一数据不仅体现了GameFi作为一个新兴领域的强劲增长势头,也预示着其在整个数字资产生态中的日益重要性。在游戏赛道开发上,BNB Chain、Ethereum和Polygon作为行业的佼佼者,继续领跑传统公链。这些公链以其稳定性、高效率和广泛的应用支持,为各类GameFi项目提供了坚实的基础设施。

此外,SocialFi 的快速发展也预示着去中心化应用的大规模应用正日益临近。SocialFi 的核心在于结合社交网络与金融服务,创建一个更加透明、公平的社交经济体系。用户对于数据隐私和内容价值的日益关注,SocialFi 将在 2024 年引领一场关于数字身份、内容资产化和去中心化社交的新浪潮。
TON(Telegram Open Network)已经成为Telegram这个拥有8亿用户的通信平台所选定的Web3.0基础设施。2023年7月13日,Telegram Wallet 推出基于TON区块链的加密支付解决方案Wallet Pay。支持用户直接在 Telegram 应用程序中使用 USDT、TON、和 BTC 向商家支付款项。到了2023年第三季度,TON的账户数量已经增长到350万个以上,链上活跃钱包数量接近81.5万个,而验证者数量则达到了344个,这些验证者分布在24个不同的国家,总质押数量接近5亿枚TON。更值得注意的是,2023年11月3日,TON获得了迪拜金融服务管理局(DFSA)的认可。这一认证为其在全球范围内的进一步扩展和应用打开了大门。

总的来说,2024年的行业发展趋势将集中在应用层的多方面突破,其中AI与Web3.0的融合将成为牵动应用层发展的核心力量,同时GameFi和SocialFi的发展将打破传统边界,为更广泛的用户群体带来新的体验和价值。这些趋势的融合和相互作用,预示着一个更加多元、智能和互联的数字资产世界正在加速形成。
趋势六:公链竞争尚未结束,Layer1的差异化竞争和Layer2 的增量布局同样重要
2023年公链领域的竞争依然激烈,其中Layer1公链的增长空间和差异化竞争成为核心的机遇。基础设施的建设仍然是Web3.0的主战场,这一点在公链的发展趋势中表现得尤为明显。

自2015年以太坊引领智能合约公链新时代以来,公链的竞争从未停歇。2018至2020年间,公链大战愈演愈烈,而2020年以来,以太坊的Layer2以及其他Layer1公链开始分别开辟自己的竞争赛道,标志着区块链基础设施建设的多元化和专业化。

当前,以太坊作为市场上的主导力量,其质押数量的稳步上升和通胀率的逐步降低,表明了其网络的成熟度和市场的认可度。但以太坊并非唯一的玩家,其他Layer1区块链如Solana也在竞争中寻找自己的位置。


以太坊的飞轮模型是理解以太坊生态系统持续增长和扩张的关键。该模型本质上是一种自我强化的机制,通过多个相互关联的环节推动整个系统的发展和增长。
具体而言,以太坊多层网络的搭建使得吸引更多的开发者和更好的开发基础设施,为以太坊生态带来更多的应用(DApp),从而吸引更多的用户使用,进而带来了更多的交易事务量(Transactions)以及更高的网络费用(Gas)。这将使得ETH销毁的增加,从而形成通缩使得供需失衡,ETH价格上涨。另一方面,更高的Gas费也让MEV收入增加,从而使得Staking收益增加,吸引更多人参与ETH的Staking,进一步带动飞轮加速循环。值得注意的是,在发展顺利的情况下,飞轮可以显现出如上正向的循环;但如果在内外部因素遇到问题的情况下,飞轮还可能出现反向的循环。
值得注意的是,以太坊的“Dencun坎昆升级”预计将在2024年1月启动,这是以太坊网络发展史上的又一重要里程碑。坎昆升级后,以太坊Layer2网络上的交易成本有望显著降低,提高整个网络的扩展性,从而为用户和开发者提供更加高效、成本效益更佳的区块链体验。这次升级不仅是技术进步的体现,也将推动以太坊生态的进一步发展和繁荣。

同时,ETH自身还同时具备资本资产、可消耗/ 可转换资产和价值存储资产三类资产的属性,形成同时横跨三种资产大类别的“超级资产”。
首先,ETH具有可消耗/可转换资产的特性。大量ETH作为手续费中基本费用支付并被“燃烧”掉了,这就使得它像石油和天然气一般,具备了可消耗/可转换资产的特性。使用需求成为一项关键因素,使用需求越大,流通量越低,进而影响整个系统的价值。
其次,ETH具有资本类资产属性,以太坊升级后,持有者可以将ETH进行质押,持续获得一些数字资产奖励。这可以理解为,持有ETH可以带来某种形式的“现金流”。
再次,ETH具有价值存储资产的维度。当以太坊完全引入权益证明共识机制后,ETH的年度供给量增长率(类似于“通胀率”)可能会从4%逐步下降,甚至可能变成负数也就是出现通缩。此外,很多DeFi平台支持ETH作为抵押物锁定在智能合约中,以贷出其他数字资产或者作为“准备金”发行新的数字资产,这说明ETH具有资产派生功能。在NFT交易等场景中,ETH是主要的交易媒介,并可以通过跨链桥实现在多条区块链上流通,因此其具备“一般等价物”属性。这些特点都与黄金在世界经济中的地位类似,因此ETH具备价值存储资产的属性。

因此我们可以看到,在主要的 Layer1 区块链生态中,以太坊继续保持市场优势。不过Solana经历了FTX事件的影响后,其DeFi生态在被称之为“Solana DeFi2.0”的过程中有所增长。

Layer2和预言机等中间件技术作为大规模应用的底座,其在2024年的发展前景比较乐观。Layer2技术以其独特的解决方案,为公链的扩容与效率提升提供了可行的途径。针对“区块链不可能三角”的困境,Layer2技术致力于在不牺牲去中心化和安全性的前提下,提高区块链系统的可扩展性。Layer2解决方案通过构建在Layer1公链之上的附加网络层,从而实现交易处理能力的提升和费用的降低。
Rollup作为Layer2中的先进技术,尤其受到市场的瞩目。它通过将大量的交易聚合、压缩后,提交给主链进行验证,从而实现了对主链的高效扩展。Optimistic Rollup采用了乐观策略,假定大部分交易是有效的,并在特定时间窗口内允许对交易的有效性提出质疑。而ZK Rollup则通过零知识证明技术来验证每笔交易的有效性,无需等待挑战窗口,直接提高了交易的处理速度和安全性。
尽管Optimistic Rollup在开发成本和难度上相对较低,但ZK Rollup在未来发展潜力、安全性和效率上展现出更大的优势。这种技术的发展不仅推动了以太坊等主链的性能提升,也为其它公链提供了可借鉴的扩容方案。我们预计Layer2赛道将继续吸引资本投资,孵化出更多创新应用,并逐步解决现有公链面临的性能瓶颈问题,为大规模的Web3.0应用奠定坚实的技术基础。
截至2023年12月21日,Layer2赛道的总锁定价值(TVL)达到了161亿美元,Optimistic Rollup和ZK Rollup成为市场的主导技术。其中,Arbitrum以其显著的市场份额和2022年的交易量大幅增长,奠定了其在Layer2赛道中的领导地位。Base、zkSync和Mantle等项目不仅在技术上取得了重大突破,也在市场份额上实现了显著的增长。

此外,在Web3.0快速发展的背景下,预言机技术作为连接现实世界数据与区块链智能合约的关键桥梁,越来越受到市场的重视,截至2023年12月31日,整个预言机市场呈现三足鼎立的格局,Chainlink、WINLink和Chronicle Labs占据了整个预言机市场超过88%的市场。Chainlink作为行业领头羊,其去中心化的预言机网络提供了安全可靠的数据源,不仅支撑了复杂的金融智能合约,也为多样化的Web3.0应用提供了基础设施。其独特的设计理念和技术实现,包括使用多重签名和节点去中心化,确保了数据源的可信度和网络的鲁棒性。这样的特点,让Chainlink成为了DeFi、游戏、保险及其他去中心化应用不可或缺的组件。市场对预言机需求的增加,使得预言机的功能不断扩展,包括隐私保护的数据传输、跨链功能等。这些创新不仅提高了预言机的效率和实用性,也为其市场的进一步增长奠定了基础。
展望未来,我们预计将看到更多的创新和竞争,Layer1公链和Layer2扩容将继续推动整个行业的发展和变革。同时,预言机市场有望继续其扩张轨迹,特别是在链上与链下世界的交互成为常态的情况下。我们期待预言机技术能够带来更多创新,更广泛地整合进金融、供应链、物联网等多个领域,从而进一步推动整个Web3.0生态的成熟和发展。
作为Web3.0行业的专业教育机构,Uweb致力于提供专业的Web3.0教育与培训,更为数字资产市场的参与者提供最深入、最前瞻的行业洞察与分析。在撰写这份年报时,我们所追求的,不仅仅是对趋势的追踪和对机遇的捕捉,而是一种更深层次的、符合个人信念和认知的财富探寻之旅。
正如古语所言,“弱水三千,只取一瓢饮”,在这个充满变数和选择的时代,我们强调的是遵循个人信念,专注于熟悉和匹配自我认知的领域。在这份年报中,我们不仅为您展现数字资产市场的全貌,更重要的是引导每位投资者如何在纷繁复杂的信息中寻找那一瓢适合自己的饮水。通过深入分析和准确解读市场动态,大家都能找到与自己认知相匹配的财富之路,实现稳健而长远的发展。
六大趋势已经分享完毕,我们还专门建立了2024年Web3.0数字资产趋势报告学习群,欢迎扫描二维码,和小伙伴们一起讨论交流。
郑重声明:本文版权归原作者所有,转载文章仅为传播信息之目的,不构成任何投资建议,如有侵权行为,请第一时间联络我们修改或删除,多谢。
XRP 涨至 7.5 美元?分析师告诉 XRP 大军为纯粹的烟火做好准备!
加密货币分析师 EGRAG 表示,XRP 即将迎来关键时刻,价格可能大幅上涨,这取决于能否突破关键...
今晚ETH迎来暴涨时代 op、arb、metis等以太坊二层项目能否跑出百倍币?
北京时间7月23日晚上美股开盘后 ETH 的ETF开始交易。ETH的里程碑啊,新的时代开启。突破前...
Mt Gox 转移 28 亿美元比特币 加密货币下跌 ETH ETF 提前发行
2014 年倒闭的臭名昭著的比特币交易所 Mt Gox 已向债权人转移了大量比特币 (BTC),作...
TechubNews
文章数量
272粉丝数
0