工信部印发《“十四五”信息通信行业发展规划》区块链被重点提及
2021-12-07 18:12:40
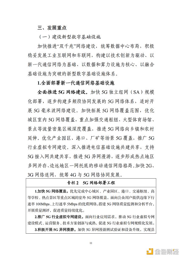
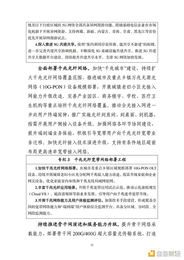
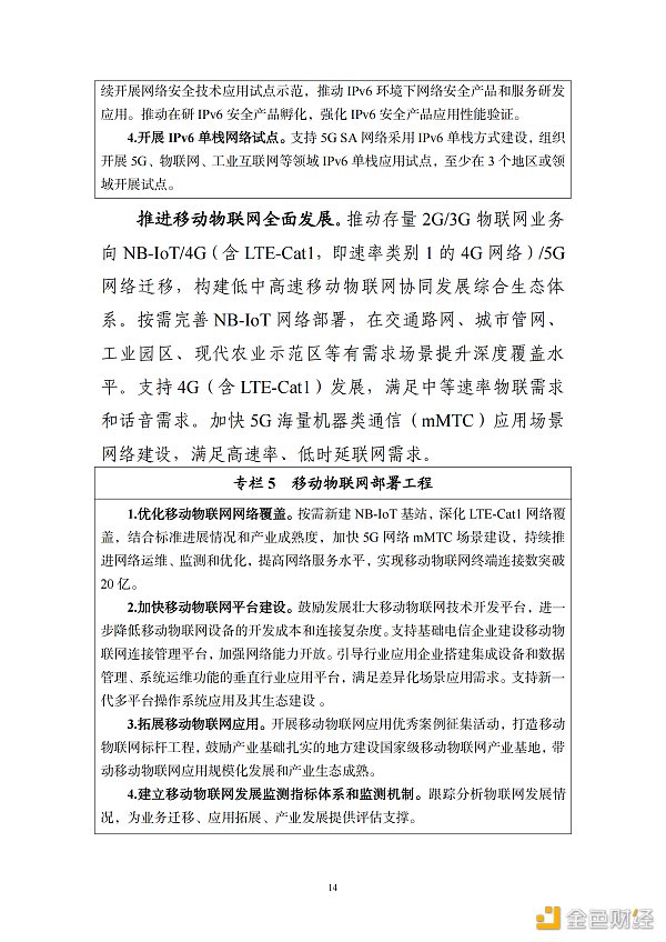
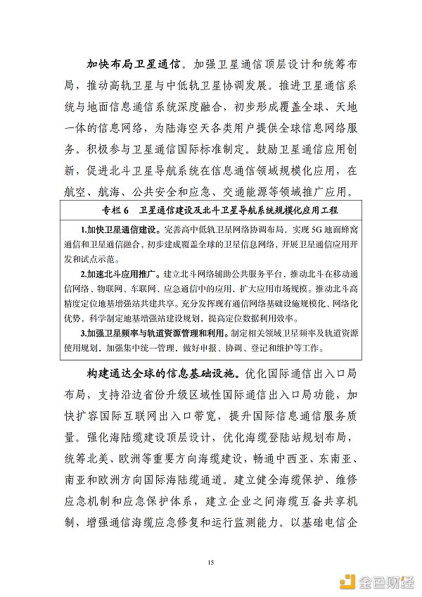
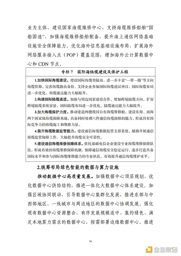
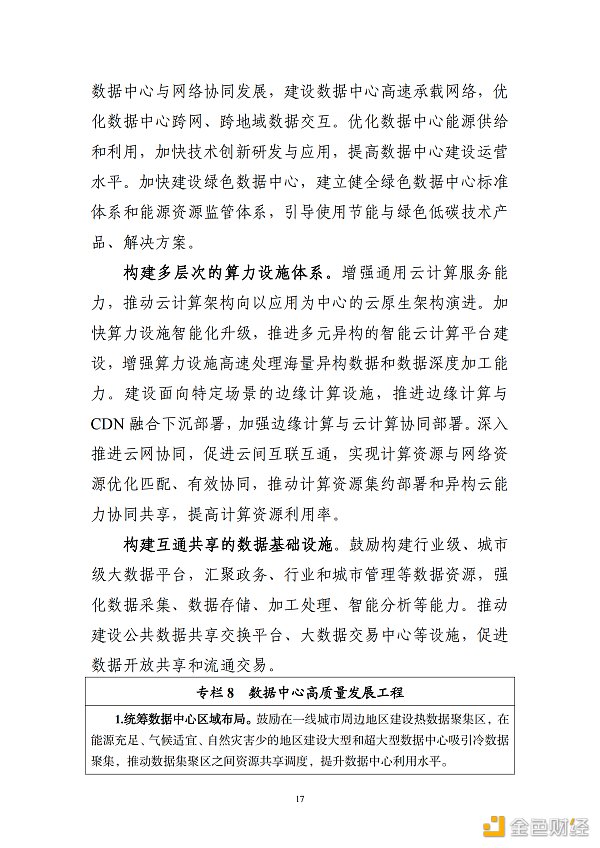
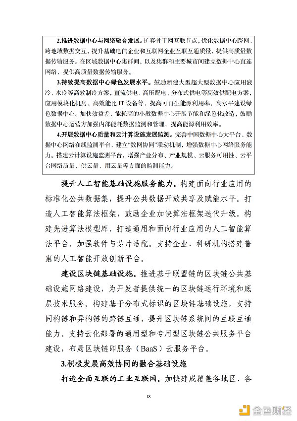
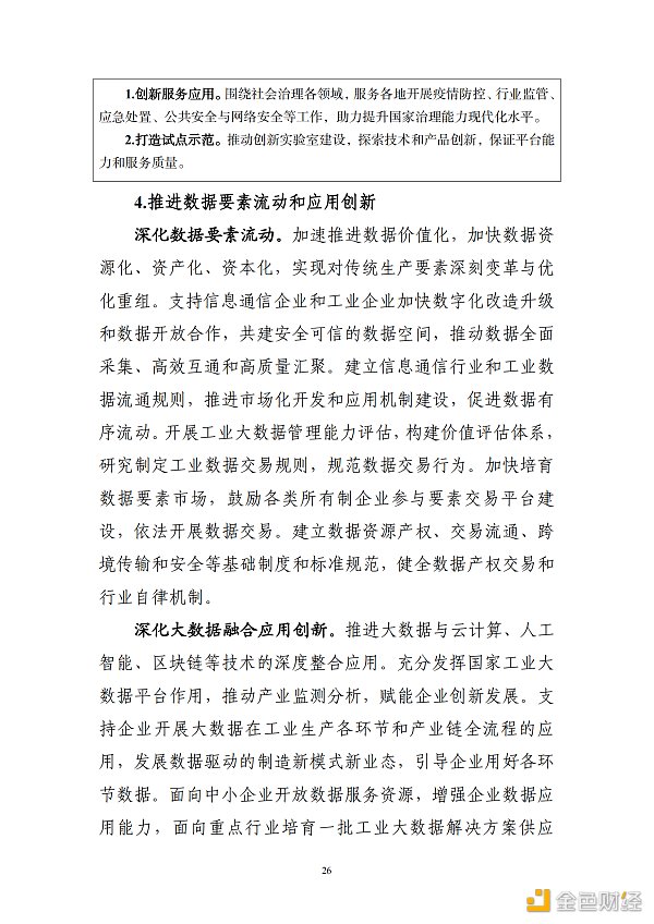
为加快建设网络强国和数字中国,近日,工业和信息化部印发《“十四五”信息通信行业发展规划》(以下简称《规划》)。



















































郑重声明:本文版权归原作者所有,转载文章仅为传播信息之目的,不构成任何投资建议,如有侵权行为,请第一时间联络我们修改或删除,多谢。
推荐文章
XRP 涨至 7.5 美元?分析师告诉 XRP 大军为纯粹的烟火做好准备!
加密货币分析师 EGRAG 表示,XRP 即将迎来关键时刻,价格可能大幅上涨,这取决于能否突破关键...
今晚ETH迎来暴涨时代 op、arb、metis等以太坊二层项目能否跑出百倍币?
北京时间7月23日晚上美股开盘后 ETH 的ETF开始交易。ETH的里程碑啊,新的时代开启。突破前...
Mt Gox 转移 28 亿美元比特币 加密货币下跌 ETH ETF 提前发行
2014 年倒闭的臭名昭著的比特币交易所 Mt Gox 已向债权人转移了大量比特币 (BTC),作...
文章汇
文章数量
70粉丝数
0Ta的最新文章
香港Web3安全联盟专家潘少华:黑客事件加速Web3发展步伐
专访Vertex Network:Web3和AI的结合如何重塑元宇宙的未来
Amber Group联手Thoughtworks及Web3安全领袖发布数字资产安全、合规及风险管理白皮书
助力释放千亿消费积分市场 全国首个数字资产交易平台在渝上线
香港投资科技署财经科技主管King Leung:数字矿业的新兴机会和政府支持政策
比特大陆CFO:香港区块链与虚拟货币市场展望
CGV创始人Steve Chiu: Token2049深体验 日本市场全面入场尚面临巨大考验
破解Web3流量洼地:GasZero测试网Alpha1.0郑重发布0Gas方案引领未来
重磅新书:《分布式商业生态战略》定义未来商业新趋势和企业数字化转型新策略
OpenName:全新的去中心化域名服务平台 助力Web3时代的突破性增长