三平台新登SFC黑名单 HOUNAX涉骗已跑路

2023-12-05 12:12:07

蜂巢Tech

继JPEX 9月因虚假宣传被香港监管调查后,另一家虚拟资产平台HOUNAX涉诈骗被查。香港警方11月29日通报,158名香港投资者被无牌平台HOUNAX引诱投资,损失约1.55亿港元(1.37亿元)。

HOUNAX曾以高达40%的回报率吸引投资者,但在今年9月,有投资者发现提款困难,直至彻底无法提款。11月1日,HOUNAX被香港证监会列入“可疑虚拟资产交易平台”的警告列表中,该列表旨在为投资者提示风险。

警方展开工作后,SFC重申保护投资者立场称,会迅速展开执法行动、信息公开及投资者教育等保护措施。

与此同时,SFC也在加紧审核VASP(虚拟资产交易)牌照的申请者。目前,SFC已经将包括OKX在内的8家平台或公司列入“虚拟资产交易平台申请者名单”内,该名单旨在公开向SFC申牌的虚拟资产交易平台。

HOUNAX致158人损失1.55亿港元

HOUNAX诈骗的受害者数量在香港警方的两次披露中呈现出增长态势。

11月27日,警方通报的受害人数为131名,损失金额为超1.1亿港元。11月29日的二次通报中,受害人已经增加至158名,损失金额增加至1.55亿港元。香港证监会(SFC)披露,已知受害者年龄在19岁至78岁之间,受害者的损失金额从12000港元至1000多万港元不等,一名69岁退休女子损失了1200万港元,成为此案的最大个人损失者。

据查,HOUNAX所谓的投资经理通过WhatsApp群组吸引用户,该平台曾以40%的高回报吸引用户投资平台内的加密资产,但当用户提取资金时,对方会拒绝或提出收取高达80%的验证费,直至最终再也无法提款,而平台也无法打开。

11月27日,香港证监会(SFC)行政总裁梁凤仪称,SFC在9月底时开始收到有关HOUNAX的首次投诉, 10月收到的投诉持续增加。

11月1日,HOUNAX被列入SFC的“可疑虚拟资产交易平台”名单上,备注信息为“该公司声称自己是一个加密货币交易平台,与一家金融机构和一家风险投资公司有业务合作,但事实并非如此。它似乎针对香港投资者,在其用户登录页面以及 Facebook、X(以前称为 Twitter)和 YouTube 上的‘Hounax Hong Kong’社交媒体频道中预先填充了 +852 字段”。

在目前网络上仍然存在的HOUNAX宣传稿中,该平台声称“由行业领军人物联合原Coinbase技术团队共同创立,注册于澳大利亚墨尔本,并在新加坡、澳大利亚等多个国家设立运营分部,拥有美国和加拿大MSB合规牌照”。从当前结果看,这显然是虚假宣传。

SFC称,在接获投诉后他们开始调查,并与警方分享了情报。香港警方披露,在整个事件中,HOUNAX所谓的投资经理或客服最后都会消失得无影无踪,投资者也被踢出群组,平台彻底跑路。

HOUNAX案发后,SFC重申对一切违规虚拟资产平台“零容忍”,会迅速推出措施保障投资者, 包括执法、发放讯息及投资者教育。由于事态严重,11月28日,香港特首李家超就HOUNAX涉嫌诈骗事件也作出回应称,港府的监管非常重要,要保障投资者利益,同时打击无牌平台。

两年内9家平台上载SFC“黑名单”

事实上,自今年JPEX暴雷事件 后,SFC就提示虚拟资产投资者查看其列出的“可疑虚拟资产交易平台”警告名单,以明确风险。

JPEX早在去年7月8日就列入了该名单中,今年9月,该平台被SFC指称虚假宣传合规并违规向香港投资者提供服务,警方介入调查后,有66多名涉案者被控制,其中不少人是香港本土有名的“加密货币KOL”,还有线下的OTC商家。

SFC公开9家可疑虚拟资产交易平台

目前在SFC的可疑虚拟资产交易平台警告名单中,已有9家平台在列,被登记的时间从2021年11月至2023年11月。今年以来,已有5家平台被列入该警告名单中,3家为11月被SFC标记,其中就包括此次涉骗被查的HOUNAX。

而今年9月22日,华人币圈熟悉的名字“富比特(FUBT Exchange)”也在SFC的“黑名单”上,备注为“该公司声称自己是加密货币交易平台,并提供了一个虚假的香港电话号码,声称在香港有业务”。

目前,FUBT带有“hk”后缀的域名已经无法访问。而FUBT在第三方加密资产数据平台CoinGecko登记为“一家中心化加密货币交易所,成立于2017年,注册于香港”。

CoinGecko显示,目前,该交易所有4个币种和5个交易对,24 小时交易量为 0.00 美元,过去24 小时内变化为 0%,“目前无法获取 FUBT 的外汇储备数据”。

8家平台进入VATP申请者名单

除了“可疑虚拟资产交易平台”1张“黑名单”外,SFC上还有4个名单:获得许可的虚拟资产交易平台名单,虚拟资产交易平台申请者名单,牌照申请被退回、拒绝或撤回的申请者名单,关闭虚拟资产交易平台名单。

目前,SFC以“4+1”名单的方式实现针对虚拟资产交易市场的透明化管理和投资者提示。其中,OSL和HashKey是香港唯二的“获得许可的虚拟资产交易平台”,即获得了SFC正式发牌。SFC同时提醒,发布此名单并不保证这些虚拟资产交易平台的表现或信誉。

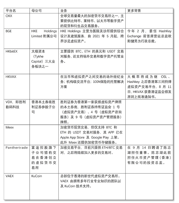
而在“虚拟资产交易平台申请者名单”中,已有8家平台在列,其中包括OKX、BGE、HKbitEX、HKVAX、VDX、Meex、PantherTrade和VAEX。SFC提示,该名单的设置目的是为了让公众能够了解虚拟资产交易平台是否向证监会申请牌照,以识别虚拟资产交易平台是否作出了不真实或误导性的失实陈述。

SFC官网显示,8家平台已提交VASP的申请

SFC也在“虚拟资产交易平台申请者名单”前提示,该名单列出的是牌照申请尚未获证监会批准的虚拟资产交易平台营运者申请人(VATP申请人)。这意味着,该名单上的所有申请者还未获得证监会许可或受其监管,也可能不符合证监会的要求,仍需等待进一步审核。

在这份申请者名单中,除了OKX外,若干家申请者有香港本土母公司背书。以VDX为例,其母公司为香港第一家获颁虚拟资产牌照的本土券商胜利证券参股的公司。除此之外,富途控股旗下子公司猎豹交易在香港创立的虚拟货币交易所PantherTrade也在这份名单中。

申请者名单中的8家平台信息

相较而言,OKX更为华语用户熟悉,也是更原生于加密资产的虚拟资产交易平台。为了更进一步地布局香港业务,该交易所于3月成立了香港子公司,组建了超过20人的专责团队负责香港合规进程,团队成员皆来自SFC、SEC、国际律所或持牌金融机构。

为求合规持牌,OKX也对自身业务进行了调整,包括以符合SFO MIC标准进行架构调整、上币流程调整、加强整体市场监控、推行Proof of Reserve等。此外,香港虚拟银行众安银行(ZA Bank)表示,已为“OKX香港”开立营运帐户,并将为该交易所提供基本的商业银行服务,以满足其日常银行理财需要。

退审和结业名单尚处空白

VATP申请人名单可以视作SFC针对虚拟资产交易平台监管透明化的进程之一。SFC曾在JPEX暴雷后表示将提高透明度,公开相关虚拟资产交易(VASP)牌照申请情况的信息。

今年6月1日,香港确立为虚拟资产交易(VASP)市场执行发牌制度,即在港经营的虚拟资产交易平台必须申请到牌照才能正式运营,而VASP牌照申请、通过的过渡期将自6月1日起持续一年。

这一年中,符合条件的会获得SFC发牌,不符合条件的须在香港结束营业,退出香港市场,这也是“4+1”名单中另外2个名单的内容。

目前,“牌照申请被退回、拒绝或撤回的申请者名单”和“关闭虚拟资产交易平台名单”中尚处空白,相信随着VASP牌照申请及审核的进程,这些名单将逐渐被填充。

在全新的VASP 制度下,申请VASP 牌照对公司及其人员有非常高的要求。

申请者的公司必须有在香港成立的公司,需要设有不低于500 万港元的注册资本,流动资金需达到300万港元以上。此外,须具有香港信托TCSP牌照,用于虚拟资产托管。

在人员方面,VASP 的申请人须符合SFC 的适当人选测试。除满足公司资质、公司人员要求外,还要满足合规要求,包括妥善保管资产、认识你的客户程序(KYC)、打击洗钱/恐怖分子资金筹集、预防市场操纵及违规活动、会计及审计、避免利益冲突及网络安全等。

尽管此前OKX、BitMEX 、Huobi、Gate等华语用户较为熟悉交易平台以及包括绿地金融等传统机构都公开表示过在为香港申牌做准备。但从目前的结果看,只有OKX、VAEX等8家平台被列入了申请者名单中,足见VASP牌照的难拿程度。

根据一位行业内部人士估计,申请VASP的整个过程的成本可能高达 6000 万港元。这意味着,从申请持牌到获得牌照,有意在港合规的加密资产交易平台将要打一场持久战。

而在申牌期间,SFC与香港警方已经两度公开出手,打击在港涉嫌虚假宣传、诈骗等违规违法的平台,以在正式发牌前清扫市场。证监会中介机构部发牌科总监兼金融科技组主管黄乐欣也对外表示,即使申请牌照一年宽限期完结,也不能保证诈骗不会发生,骗案出现的主因并不在于宽限期本身。

郑重声明:本文版权归原作者所有,转载文章仅为传播信息之目的,不构成任何投资建议,如有侵权行为,请第一时间联络我们修改或删除,多谢。

推荐文章

早报 | Lighter 24 小时交易量突破 110 亿美元;Circle Q3 财报公布;Strategy 美股市值跌破其 BTC 持仓价值

整理:ChainCatcher 重要资讯: 币安将停止币安直播平台服务,币安广场将继续提供直播服务...

134 2个月前

24H热门币种与要闻 | Sui将推出原生稳定币USDsui;美SEC拟推出基于Howey测试的代币分类法(11月13日)

1、CEX 热门币种 CEX 成交额 Top 10 及 24 小时涨跌幅: BNB -0.78%...

星球日报
151 2个月前

DAT的拐点?这12家财库公司代表mNav已跌破1

@OdailyChina @LeoAndCrypto 2025 年是 DAT 蓬勃发展的一年,自从...

星球日报
167 2个月前

解读 Fusaka 升级:扩容、降本、提速,以太坊的又一次「性能飞跃」

以太坊现货 ETF 在上周疲弱后重新录得净流入,市场情绪正逐步回暖。以太坊的下一次升级,也已经在路...

204 2个月前

美SEC主席最新演讲:告别混乱十年,加密监管进入清晰化时代

女士们、先生们,早上好!感谢你们的热情介绍,也感谢邀请我今天来到这里,我们将继续探讨美国如何引领下...

星球日报
182 2个月前

停摆结束=市场反弹?美股、黄金、BTC历次政府重启后表现全解析

原文作者:David,深潮 TechFlow 北京时间 11 月 13 日凌晨 5 点,一场持续...

星球日报
146 2个月前