30个新项目 ETHDenver黑客松获胜项目一览
原文标题:《ETHDenver 寻宝:30 个获胜项目你都知道哪些?》
30 个获胜项目主要分布在 DeFi、基础设施和元宇宙或游戏类别中,其中用机器学习自动审计智能合约、用 MEV 领跑者拦截恶意交易、通过 NFT 识别 KYC 用户、可将小额代币兑换为 ETH 以及针对 NFT 资产的借贷协议等的创新项目受到大量关注。
为期 10 天的 ETHDenver 2022 正式落幕。在这里,多名黑客松参与者组成的超 170 个团队角逐 30 强, 以获得总计 100 万美元的赏金和奖金、200 万美元的投资资本以及额外 100 万枚 SPORK 零知识二次方奖金池。
在 30 个获胜项目中,有 5 个属于基础设施类,包括可用机器学习自动审计智能合约的 Deus Ex Securitas、用 MEV 领跑者拦截恶意交易的 Death Star、链上数据快照生成工具 Blocksnap 以及能够识别 KYC 用户的 IdentDeFi 等。
6 个属于 DeFi 类,包括抗 MEV 的 Uniswap V2 分叉项目 SlowSwap、可将小额代币兑换为 ETH 的 DustSweeper 等。在该领域中,有两个为针对 NFT 资产的 DeFi 项目,分别为由 NFT 抵押品支持的借贷协议 Bunker.finance 和针对 NFT 的衍生品协议 Mimicry Protocol。
4 个属于证明类项目,证明类型包括地理位置证明、NFT 持有证明以及身份证明。另外获胜项目中还有 5 个游戏和原宇宙项目以及 4 个 DAO 或社区项目。
从构建网络来看,近 20 来个项目将在多链构建,绝大部分项目会构建于以太坊或 Polygon 上,少数几个项目位于波卡、币安智能链、Harmony、Algorand、Gnosis Chain、Metis、Arbitrum 上。
基础设施
Deus Ex Securitas:用机器学习自动审计智能合约
Deus Ex Securitas 可以使用机器学习自动审计智能合约,NLP 模型可以根据漏洞对 Solidity 脚本进行分类,甚至可以指出哪些行的代码易受攻击。
Death Star:用 MEV 领跑者拦截恶意交易
Death Star 通过在以太坊链上检测到恶意交易后立即拦截,从而保护用户钱包免受黑客攻击和诈骗。
Death Star 的具体解决方案为,用户将多个地址列入白名单,当这些地址之一正在转移代币至其他非白名单地址时,Death Star 的 MEV 领跑者就会立即以两倍 Gas 费发送一个交易,把用户的所有资产转移到备用地址。
Cannon:管理协议部署
Cannon 是一个受 Docker 和 Terraform 启发的 Hardhat 插件,允许配置协议的脚本、keepers 和链上依赖项(dependencies),以便用户在多个本地或链上自动部署。
Cannon 带有一个内置的去中心化包管理器(支持以太坊和 IPFS),允许轻松涵盖现有的开发或测试协议。该项目的三名成员均为 Synthetix 的核心贡献者。

Blocksnap:链上数据快照生成工具
Blocksnap 是一个可以轻松捕获链上数据快照的工具,仅适用于 EVM 兼容链,目前支持以太坊、Polygon、Arbitrum 和 Optimism。
IdentDeFi:识别 KYC 用户
IdentDeFi 利用 ZK 证明来保持用户匿名性和识别合规用户,专注于开放、安全、保护隐私的合规性检查。
运行流程上,用户进行一次 KYC,并在验证后铸造一个不可转让的 NFT,然后协议可以检查用户是否持有该 KYC NFT,从而帮助协议筛选符合资格的用户来使用其平台。
DeFi SlowSwap:抗 MEV 的 Uniswap V2 分叉项目
SlowSwap 是一个具有可验证延迟函数(VDF)的 AMM 协议,也是 Uniswap V2 的分叉项目,可防止最大可提取价值( MEV)和三明治攻击(Sandwich Attacks)问题,将构建在以太坊上,目前已上线 Ropsten 测试网。

DustSweeper:可将小额代币兑换为 ETH
DustSweeper 允许用户将多种小额代币兑换为 ETH,从而节省交易手续费,会构建在以太坊和 Polygon 上。具体流程为,用户批准钱包里的一系列小额代币,然后 Taker Bot 会以折扣价把这些代币换成 ETH 交给用户。DustSweeper 目前还在测试阶段,尚未部署到主网。
DustSweeper 正在 Mirror 上众筹,目前已筹集到 115 ETH,远超原定目标 50 ETH。众筹出资者将在 DAO 启动时会获得 DustSweeper 代币 DUST 总供应量的 34%。

Bunker.finance:由 NFT 抵押品支持的借贷协议
Bunker.finance 是一个由 NFT 抵押品支持的去中心化借贷协议,将构建于以太坊上,使用 Compound 的池机制来促进即时借贷,无需借款人和贷方等待与交易对手匹配。Bunker.finance 还与 Yearn v3 的 USDC 和 WETH 机枪池集成,将此用来赚取当前未提供给借款人的资金利息。
Bunker.finance 计划与 Rarible 的 NFT 索引器服务集成,以显示用户可存入的 NFT。在 Rarible 支持 CryptoPunks 后,CryptoPunks NFT 将是 Bunker.finance 支持的第一种抵押品。
Mimicry Protocol:针对 NFT 的衍生品协议
Mimicry Protocol(MIME)希望通过分叉 Synthetix 为用户提供一个基于 Polygon、针对 NFT 的 DeFi 衍生品协议,利用 Chainlink 预言机来映射 NFT 价格,仓位用 ERC-721 代币 Mimics 来表示。
具体来说,用户可以存入 MIME 抵押品来铸造 Mimics,Mimics 记录存入的抵押品类型、数量、标的交易 NFT 的种类、正反向、开仓时间、质押率等数据。

ExchangeIt:去中心化自由交易市场
ExchangeIt 是一个基于 Polygon、由智能合约强制执行和激励的去中心化自由交易市场,供用户上架物品和报价,物品价格由 GPS 支持的 Chainlink EA 完成,争议和不良行为者由 DAO 治理决定。当前,ExchangeIt 已上线 Polygon Mumbai 测试网。
具体交易流程方面,卖家在上架物品提交物品名称、位置、描述、联系方式、价格、最小托管数量(MATIC)和一个包含 6 位数的代码,然后买方提交报价,并且需要发送超过规定最小托管数量的 MATIC,卖家只能接受一个报价并托管这些 MATIC,在卖家接受报价后合约锁定。买卖双方见面交换货物并通过代码来解锁合约。另外,成功交易后的买卖双方都会得到代币奖励。

Skew You:收益套利
在基于 Arbitrum 的 Skew You 中,用户将资金存入一个金库,该金库将自动把这些资金分配到收益最高的套利头寸。V1 版本将利用 Balancer 上的 Tracer Perpetual Pool 代币和 GMX 上的永续期货。不过,上线后,资金风险还需用户自行甄别。
NFT Supercool:NFT 创建工具和代币化社交参与引擎
Supercool 是一个无代码 NFT 创建工具和代币化社交参与引擎。用户可以在 Supercool 中链上绘图或像素艺术,也可以从模版开始绘制,完成后可铸造和在推特上分享。当前,Supercool 已基于 Polygon 发布应用。

此外,Supercool 还会通过其参与度引擎提取用户在推特上的参与度数据,例如转推、点赞和评论,然后将其社交代币 Supercool Social Token(SST)按比例分配给用户 。
游戏&元宇宙
Arena-Verse:运动员虚拟世界
Arena-Verse 希望为田径运动员构建一个虚拟世界。在这个元宇宙中,为运动员创建竞技场和设施,以及创造保险和金融产品,并使用 Web3 工具进行治理。Arena-Verse 将使得运动员获得公平回报和经济利益。

ZK-Battleship:原型战舰游戏
这是一款基于 zkSNARK 证明和验证的原型战舰游戏,目前还在开发当中,将构建在 Polygon 和 Gnosis Chain 上。
MoonScape:角色扮演类网页游戏
MoonScape 是一个基于虚幻引擎(Unreal Engine)的多人动作角色扮演类网页游戏,会构建在 Polygon 和以太坊上。MoonScape 通过 Web3 功能增强了虚幻引擎,例如基于钱包的登录和用户管理,以及通过游戏内事件和动作触发的程序化 NFT 铸造和交易。
Funbugᵍᵐ:P2E 引擎
Funbugᵍᵐ 是一个基于以太坊的开放 P2E 引擎。
INDAO:星际收益博弈游戏
INDAO 将构建于 Metis 上,是一款星际收益博弈游戏。
证明
ZKmaps:位置证明协议
ZKmaps 是一个位置证明协议(Proof Of Locatoin Protocol),希望利用 ZK proof(零知识证明)来保护用户的位置信息,将构建在以太坊和 Polygon 上。
具体来说,ZKmaps 将使用户能够证明他们在边界区域地理防护(GEOfencing )内的位置,而无需使用 ZK snarks 披露确切位置。具体用例包括可以帮助 POAP DAO 验证程序资金的分散程度、证明某一位置是否处于一个州或城市内、网约车、基于位置的 NFT 铸造等活动。
注:地理防护(GEOfencing)是软件程序中的一种功能,运用全球定位系统(GPS)或射频识别(RFID)规定地理边界。
zkProof of Buffiness(zkPoB):NFT 持有证明协议
zkPoB 是一种移动兼容工具,任何人都可以证明他们持有的 Bufficorn 或任何 NFT,而无需透露具体 NFT 编号或他们正在验证的地址。
Fracture | Constitute:身份证明协议
Fracture | Constitute 将构建于 Algorand 上,可以通过可信的社会共识恢复文件。
Fracture | Constitute 希望为流离失所的难民提供一种选择,以恢复他们的身份或他们可能希望从本国获得的任何数据,而不必在旅途中携带这些数据。
22222.World:通过 NFT 所有权成为 VIP 会员
22222.World 能够使用户通过 NFT 所有权成为 VIP 会员,允许用户轻松验证 NFT,另外,通过 Tableland 集成,小型组织可以轻松地以去中心化的方式跟踪出勤率,与 myColorado 的 API 连接允许小型组织将科罗拉多 ID 验证添加到其考勤跟踪系统。
钱包
Kiyomi:多链移动钱包
Kiyomi 是一个基于 Moonbeam 和 Moonriver 的多链移动钱包,供用户展示和使用 NFT,在此基础上,Kiyomi 提出了迷你应用(mini app)的概念,用户可以根据其持有的代币解锁应用的功能和体验,如解锁特定 NFT 系列的迷你游戏等。

DAO & 社区
AcademyONE:教育激励平台
AcademyONE 是一个教育平台,允许项目去外包和激励创建高质量的学习内容,当前已上线 以太坊 Rinkeby 测试网。
DoOrDon't:评估 DAO 信任分数
DoOrDon't 允许用户通过评估一个 DAO 的透明度和去中心化程度来决定是否加入该 DAO,评估因素包括社区活跃程度、治理、代币分配模型、金库等。DoOrDon't 前端将提供数据可视化和信任评分指标,使访问者能够决定是否加入 DAO。

Intuition:去中心化身份点对点系统
Intuition 是一个基于以太坊的以经济、声誉或时间为抵押的去中心化身份点对点系统,类似于点评网站 Yelp 的去中心化版本、LinkedIn上的技能认可 Endorsement 功能、或者社交媒体中的点赞功能,不同的是,Intuition 中用户可以获得对应比例的报酬。
用例包括抵抗女巫攻击、信用评分、招聘、点评、数据集质量保证以及反馈等。
Background Network:Discord 聊天机器人和协助协议
Background Network 将构建一个网页版的帮助中心,类似于问答网站 Stack Overflow。该项目认为,Discord 中的支持频道一团糟糕,用户很难从中获取到有用回答。
Background Network 上,用户可以用其钱包登录并创建个人资料来提问和回答问题,无需登录即可阅读内容。然后 Background Network 可以通过他们的 Discord 帮助频道中的 Q+A 预先填充页面。
其他
LOUDVΞRSΞ
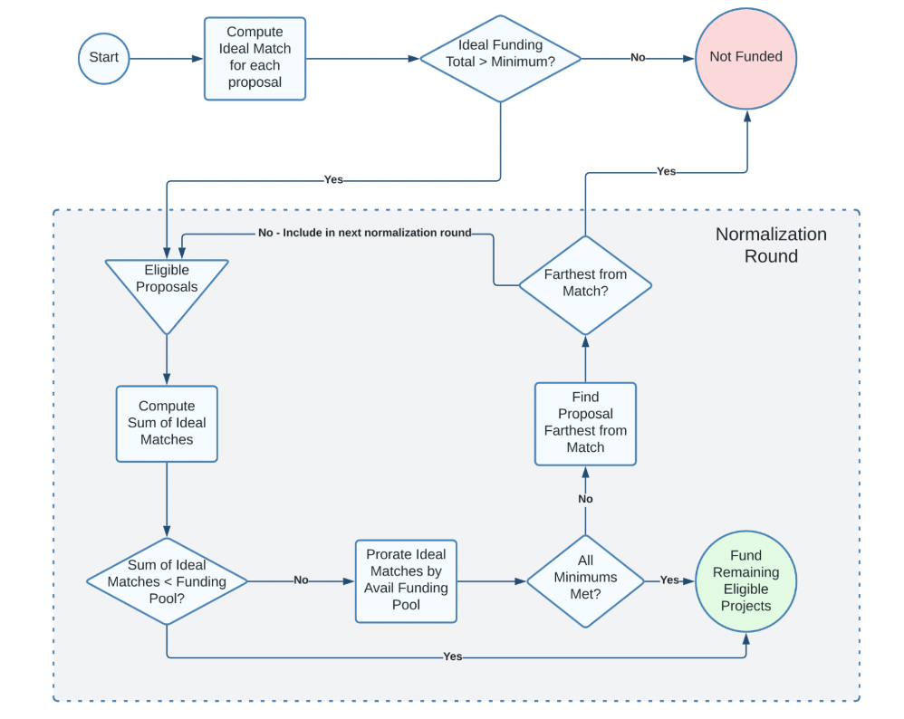
LOUDVERSE 是一个为音乐、诗歌和戏剧等难以量化的公共产品提供资金的双向市场,将构建于以太坊和 Harmony。与 Gitcoin 不同的是,LOUDVERSE 将采用双限制二次方资金(Double-Constrained Quadratic Funding),具体考量可用资金池限制以及每项提案最低可行的资金限制。
其中,资金池限制是提供的匹配资助资金总额,每项提案最低可行的资金限制是由公共产品项目方制定的制约因素,代表完成项目所需的最低资金,如果该最低所需资金低于理想的资金总额,该项目就不会通过,以免浪费资金。具体的运作机制如下:

Proof of Meditation:冥想激励应用
Proof of Meditation 是一款激励用户冥想并给予奖励的应用。该项目认为,花时间去禅修和冥想与完成工作一样有价值,应该为自己的努力得到回报。
具体运作流程为,用户可以在每个月的第一天决定是否加入为期 21 天的冥想周期,可以选择每天冥想 10 分钟,然后质押代币去下注自己的目标,每漏掉一次,用户质押代币的一部分就会锁定到该冥想周期池中。21 天后,每位参与者都会收到打卡天数对应的质押代币,池子中的代币会在打卡 21 天的用户之间分配。
kudos:升级其食物系统
该项目提供一个由农田、农民、农贸市场、物流和配送供应商等组成的食品系统网络,将对农民和食品系统支持者给予奖励和激励,目前已上线 Harmony 测试网。
Colorado Aware
Colorado Aware 希望科罗拉多州尽快过渡到可再生能源阶段,会逐渐将用户转移到分布式能源管理和优化的区块链环境中。另外,未来可能还会推出代币化保护激励措施和点对点能源交易。
撰文:Karen @Foresight News
郑重声明:本文版权归原作者所有,转载文章仅为传播信息之目的,不构成任何投资建议,如有侵权行为,请第一时间联络我们修改或删除,多谢。
早报 | Lighter 24 小时交易量突破 110 亿美元;Circle Q3 财报公布;Strategy 美股市值跌破其 BTC 持仓价值
整理:ChainCatcher 重要资讯: 币安将停止币安直播平台服务,币安广场将继续提供直播服务...
24H热门币种与要闻 | Sui将推出原生稳定币USDsui;美SEC拟推出基于Howey测试的代币分类法(11月13日)
1、CEX 热门币种 CEX 成交额 Top 10 及 24 小时涨跌幅: BNB -0.78%...
火星财经
文章数量
32粉丝数
0