DNFT:跨链NFT协议的探索
NFT未来有机会跟DeFi领域媲美
在早期,NFT以数字收藏品、数字艺术品为主,但NFT的内涵远不止这些。NFT的未来会是可以跟DeFi领域相媲美的领域。关于NFT可以参考蓝狐笔记之前的文章《NFT的狂暴》。
关于NFT的热潮,之前蓝狐笔记也聊过,尤其是Beeple的NFT的高价拍卖、NBA Top Shot和CryptoPunks的崛起,让NFT交易量飙升。此外,一些NFT平台,如OpenSea、Rarible、Nifty Gateway、Superare等也迅速崛起。这个领域呈现出早期DeFi发展的势头。
虽然近期市场进入相对冷淡期,在过去30天,根据Nonfungible的数据,截止到写稿时,依然有超过9.5万个交易量,销售额超过2.48亿美元。
(截止写稿时最近30天超过9.5万个交易,Nonfungible数据)
根据Cryptoslam的统计,截止到写稿时,加密收藏品方面的NFT在过去30天,NFT销售额超过100万美元以上有12个平台,包括Cryptopunks、Meebits、NBA Top Shot等。
(最近30天销售量超过100万美元的平台达到12个,Cryptoslam)
根据cryptoart的统计,虽然近期受整体市场影响,加密艺术品热度在下降,不过4月份的总销售量依然达到1亿美元左右,历史销售规模超过6亿美元。
(加密艺术品销售量,Cryptoart)
这里还不包括金融NFT,数据NFT、音乐NFT等,这方面的潜力还没有充分挖掘和展示出来。例如,美国加州大学伯克利分校将与基因编辑和癌症免疫疗法相关的数据采用NFT形式来表达,并使用NFT进行拍卖。
(NFT数据的拍卖,Bloomberg)
甚至也有一些音乐人开始将其新作品以NFT的形式售卖,购买者可以获得该音乐NFT的未来的销售版税收益,这样的模式会对未来的音乐和电影等文化产业产生非常深刻的影响,这些都是新的尝试,才刚刚开始。
可以预计,未来不管在金融、游戏、收藏品、艺术、音乐、电影、数据等多个方面都会有大量的NFT涌现。这会是一个体量极其庞大的市场。
多链时代的跨链NFT需求的逐步显露
随着DeFi和NFT的发展,按照如今以太坊的容量,它还无法承载大规模的NFT生态。在这种情况下,一种是采用Layer2的方法进行扩展,还有一种是通过多链模式进行发展。随着波卡、Solana、Heco、BSC等多链的发展,不同公链上的NFT资产也开始不断增长。
在这样的背景下,关于跨链NFT的协议也开始引起人们的关注,开发者们已经在布局这个领域,其中DNFT也是基于波卡生态的跨链NFT基础设施。
DNFT是基于波卡生态的跨链NFT协议
DNFT是基于波卡Substrate构建的跨链的去中心化NFT协议,它试图成为多链时代NFT的基础设施,提供NFT资产生成、交易、维护、回收、数据处理、治理等多种基础服务。开发者可以基于DNFT协议构建NFT资产相关的创建、交易、分析、衍生品、数据等各种产品。从其官方资料看,它已获得Web3基金会Grant、Heco Grant和BSC Grant。
简单来说,DNFT试图为目前各种NFT活动提供底层的跨链基础设施服务。这一点可以从其架构上看出来。
DNFT的架构设计

(DNFT协议的架构分层,DNFT协议)
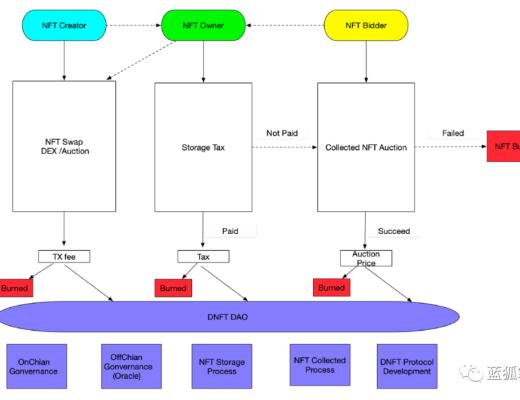
上图是DNFT的架构图,可以看到DNFT协议包括协议层、跨链层以及应用层。在协议层,DNFT包括了NFT生成、去中心化交易、NFT维护、NFT回收、NFT治理、代币经济等模块;跨链桥可以连接波卡、以太坊、BSC、Heco等多链生态,为NFT提供跨链的流动性;同时波卡生态内可以共享其安全性并实现自由跨链交互;应用层则包括了NFT市场、NFT游戏、NFT艺术品、NFT数据以及NFT DeFi等。

(DNFT主要组成,DNFT协议)
可以看到DNFT有五个主要的组成:DataNFT、DataStorageWithTax、DataSwap、DAO治理以及AI-kit。也就是,它提供了NFT生成、存储、交易、转移、协议治理等基础设施服务。此外,其AI工具包也提供一些特有服务,通过数据ETL和数据标签标注,试图打造个人数据和AI模型通用的数据框架,可能是围绕NFT数据相关的计划,但白皮书没有更多描述,具体还有待后续的披露。
DNFT计划集成ERC721和ERC1155标准,以实现更强大的NFT描述。在DNFT协议中,存储NFT数据需要支付税收,且不是一次性支付,而是长期支付,用于支撑存储成本,从而实现NFT的长期可持续。如果NFT持有人没有及时支付税收,其NFT会被回收并拍卖。
DNFT协议的去中心化的NFT交易除了常规的市场买卖之外,还计划提供多种拍卖模式,如英国拍、荷兰拍等。
DNFT的同构和异构跨链互通
在DNFT协议中,DNF是其协议原生代币。一开始会有ERC20的DNF,当其主网推出后,也会有原生的DNF代币。DNFT协议计划构建跨链桥,可以实现ERC20的DNF和原生DNF之间的兑换。
(DNFT跨链层,DNFT协议)
此外,DNFT协议使用了波卡的XCMP实现波卡生态项目之间的共享安全,实现平行链之间的互通。也就是说,基于波卡生态可以实现内部的跨链互通,通过跨链桥实现异构的跨链互通。
DNFT协议代币为生态服务
DNFT协议有两种代币,一种是稳定币,一种是协议原生代币。DNFT协议的稳定币采用类似于MakerDAO的模式,不过它质押的是DOT代币,通过超额质押DOT代币,生成稳定币dUSD。有了dUSD可以在DNFT协议内部做价值稳定的支付。例如,购买NFT的计价可以采用dUSD,而不是DOT或ETH等代币。
DNF则是DNFT的协议代币,用于DNFT的治理、生态启动和成长的激励等。当DNFT主网推出后,其计划为NFT和游戏项目提供Grant的激励计划,而DNF则成为激励的重要工具。通过DNF的激励,为DNFT协议引入更多项目,从而构建协议生态。
DNFT的白皮书中提到,DNFT协议会使用30%的DNF代币来激励支持其赢得波卡插槽租赁的用户。此外,DNFT也计划在Kusama上运行,其代币KNF也会空投给DNF持有人。
那么,DNF代币可以捕获哪些价值?
除了具有治理价值之外,DNF还有回购和销毁的机制。从上面我们可以看到,NFT的交易费用、存储税收、回收拍卖等产生的费用中有一部分会归于DAO。当然,这些代币经济机制和DNF的价值捕获机制也可以通过DAO治理进行升级迭代。
DNFT协议也采用DAO治理
DNFT也是采用DAO治理。在项目启动时,由项目方选定其NFT协议的参数和各项事情。DNFT协议在Kusama生态试运行之后,会启动主网,之后其治理会逐渐向DAO过渡。其中,DNFT的经济模型、发展规划、协议迭代、财库管理、NFT&Game的激励,都会通过社区决策完成。社区的决策通过DNFT理事会完成。DNFT理事会由DNF代币持有人组成。
DNFT跨链NFT协议的发展路径设计
从DNFT的规划看,分四个阶段。一是TNFT阶段,这部分主要是对协议核心模块的测试阶段。二是KNFT阶段,是预运行阶段,它会参与Kusama生态,参与Kusama平行链插槽竞拍。
第三阶段是DNFT主网正式运行阶段,它会参与波卡平行链插槽拍卖,同时发布DNFT主网。同时,这一阶段也计划推出NFT和游戏grant激励计划,鼓励NFT和游戏项目进入DNFT的生态。第四阶段是以太坊DNFT阶段,它在以太坊网络上部署其DNFT协议模块,并探索以太坊和波卡生态之间的直接跨链应用。
DNFT测试中的产品
基于DNFT协议,任何开发者可以构建各种NFT相关的应用。目前DNFT团队基于DNFT协议推出nftstore的测试产品,可以看出,其包括市场、挖矿、跨链桥、游戏、艺术以及数据等NFT相关的内容。
(基于DNFT协议的nftsore的测试界面,DNFT协议)
(nftsore的NFT市场,DNFT)
(nftsore的数据NFT市场,DNFT)
用户可以在上面创建NFT、进行NFT相关的挖矿活动、进行NFT售卖和购买、参与NFT游戏的众筹、玩NFT游戏、参与NFT艺术品以及NFT数据相关的任务。nftstore目前还处于测试中。
结语
目前以太坊是智能合约平台中网络效应最强的一个,不过由于其可扩展性的原因,其它的链在这个DeFi和NFT爆发的时间窗口也抓住了一些机会。此外,随着波卡和智能链的到来,多链时代在一定程度上将成为现实。
在这样的情况下,跨链NFT的需求正在逐步显示出来。人们在不同的链上发行其NFT,也有在不同链上进行NFT资产交互的需求。DNFT是基于Substrate的跨链去中心化的NFT网络,它试图为NFT的跨链提供基础设施服务,包括NFT的生成、交易、维护、DAO治理等。其中,从其产品来看,除了NFT收藏品、NFT艺术品之外,它还会将触角伸向NFT游戏、NFT大数据等方面。
从NFT发展的趋势看,跨链NFT是其横向扩展的一个必然路径,目前才刚刚开始,期待更多的NFT落地的探索。
郑重声明:本文版权归原作者所有,转载文章仅为传播信息之目的,不构成任何投资建议,如有侵权行为,请第一时间联络我们修改或删除,多谢。
早报 | Lighter 24 小时交易量突破 110 亿美元;Circle Q3 财报公布;Strategy 美股市值跌破其 BTC 持仓价值
整理:ChainCatcher 重要资讯: 币安将停止币安直播平台服务,币安广场将继续提供直播服务...
24H热门币种与要闻 | Sui将推出原生稳定币USDsui;美SEC拟推出基于Howey测试的代币分类法(11月13日)
1、CEX 热门币种 CEX 成交额 Top 10 及 24 小时涨跌幅: BNB -0.78%...