Web3 安全警示丨Restaking 大热背后的风险:Prisma Finance 攻击事件分析
2024 年 3 月 28 日,Prisma Finance 遭遇攻击,目前累计亏损约 1100 万美元。攻击发生后,Prisma Finance 紧急暂停了项目,并告知用户赶紧取消委托授权(https://twitter.com/PrismaFi/status/1773371030129524957)。

攻击简述
Prisma Finance 是一个非托管、去中心化的,以抵押以太坊 LST(流动性质押代币)铸造稳定币的项目。比如用户可以通过抵押 wstETH 来铸造 mkUSD,这个过程可以创建一个 trove,trove 可以理解为是一个记录指定 borrower 的抵押借贷情况的宝库,这个宝库有一个 trove manager,用来管理宝库的抵押物以及借贷币(铸造的稳定币)。
本次的漏洞合约是 MigrateTroveZap 合约,该合约的主要功能是将用户的抵押物从一个 trove manager 迁移到另一个 trove manager。因此创建 trove 的 borrower 就可能会授权 MigrateTroveZap 合约对其 trove 进行操作。然而 MigrateTroveZap 合约中的「 onFlashloan 」函数缺乏输入验证,从而允许攻击者通过 MigrateTroveZap 合约操作其他 borrower 的 trove,将其他 borrower 的 trove 中的抵押品数量变少,但是债务不变,从而盗取其他 borrower 的抵押品。
攻击中涉及的关键地址
本次攻击涉及到多笔交易,我们仅以下面这比交易为例来对攻击进行分析。
攻击交易:https://etherscan.io/tx/0xe15fa959627871845f2f5bbfbd7529e6d2aff20ab14ece743f11641700bd7188
攻击 EOA:
0x7e39e3b3ff7adef2613d5cc49558eab74b9a4202
攻击者(合约):
0xd996073019c74b2fb94ead236e32032405bc027c
受害者(Prisma Finance TroveManager):
0x1cc79f3f47bfc060b6f761fcd1afc6d399a968b6
漏洞合约(Prisma Finance MigrateTroveZap):
0xcc7218100da61441905e0c327749972e3cbee9ee
一个被利用的 borrower,简称 BorrowerA:
0xcbfdffd7a2819a47fcd07dfa8bcb8a5deacc9ea8
稳定币 mkUSD:
0x4591dbff62656e7859afe5e45f6f47d3669fbb28
质押物 wstETH:
0x7f39c581f595b53c5cb19bd0b3f8da6c935e2ca0
BorrowerOperations 合约:
0x72c590349535ad52e6953744cb2a36b409542719
攻击流程分析
1. 攻击准备
攻击者观测 borrower 借贷情况,寻找抵押率较高的 borrower,在这比攻击交易中,找到的 borrower 为 BorrowerA。
攻击者获取 BorrowerA 在 TroveManager 中的 collateralToken(wstETH)和 debtToken(mkUSD)的数量,分别为「 824,599,953,913,164,625,273 」、「 598,174,188,906,400,741,697,930 」,在攻击者发起攻击时,wstETH 的价格大概为 $4155,大概估计一下抵押率为 570%,远远超过了最小抵押率 MCR 110%。这给后续攻击创造了条件。
2. 攻击实施
攻击实施阶段主要是攻击者通过 mkUSD 的闪电贷服务,调用到漏洞合约 MigrateTroveZap 的「 onFlashLoan 」函数,「 onFlashLoan 」函数可以对攻击者指定的 borrower 的 trove 进行置换,所谓置换即是先关闭这个 trove,再给 borrower 开启一个新的 trove。这个功能本来是用来将抵押物迁移到不同的 trove manager。然而这个功能存在漏洞,一是它没有校验新开的 trove 是否和之前的 trove 具有同样数量的抵押物,二是通过 mkUSD 的闪电贷服务,攻击者可以操控别人的 trove。具体的攻击步骤如下:
1、利用 mkUSD 的闪电贷服务调用到漏洞合约 MigrateTroveZap 的「 onFlashLoan 」函数,并在此时传入上述观测好的受害者 BorrowerA 的地址以及准备新开的 trove 的抵押品数量。攻击者调用 mkUSD 的「 flashLoan 」函数进行闪电贷,借出 mkUSD 给 MigrateTroveZap(MigrateTroveZap 合约用来自动将同样的抵押物迁移到不同的 trove manager),并在「 data 」参数中指定了后续操作需要用到的 BorrowerA 的地址、TroveManager 的地址、创建 trove 时抵押的 wstETH 的数量,具体传入的参数如下所示:

mkUSD.flashLoan:

在「 flashLoan 」函数中,首先会给 MigrateTroveZap 铸造「 598,174,188,906,400,741,697,930 」这么多 mkUSD,然后调用 MigrateTroveZap 的回调函数「 onFlashLoan 」,问题就出在了这个回调函数中。
2、在 MigrateTroveZap 的「 onFlashLoan 」函数中对 BorrowerA 的 trove 进行更换,之所以 MigrateTroveZap 能操作 BorrowerA 的 trove,是因为 BorrowerA 对 MigrateTroveZap 进行了委托授权。原本 BorrowerA 的 trove 抵押率比较高,但是抵押率比较高的 trove 被关闭掉,取而代之的是一个债务一样,但是抵押率更低的 trove,这个操作能够成功是因为更换 trove 时并没有校验新旧 trove 的抵押物数量是否一致,最终多余的抵押品数量会被留在 MigrateTroveZap 中。
详细过程如下:
在 MigrateTroveZap 的「 onFlashLoan 」函数中,会将指定 account 的抵押物从 troveManagerFrom 迁移到 troveManagerTo,在本次调用中,从攻击者传入的「 data 」参数中解析出来,这两个参数均指定为了 TroveManager 的地址。
MigrateTroveZap.onFlashLoan:

攻击者指定的 account 是 BorrowerA,因此首先会调用 BorrowerOperations 的「 closeTrove 」函数将 BorrowerA 的 trove 关闭掉,关闭之前会通过 modifier「 callerOrDelegated 」检查 BorrowerA 是否授权调用发起者(在这里是 MigrateTroveZap)代理它进行关闭 trove 的操作。由于 BorrowerA 确实授权了 MigrateTroveZap,因此判断通过,并且此时并不处于 recovery mode,因此 BorrowerOperations 最终调用 TroveManager 的「 closeTrove 」函数关闭 trove,在这个过程中,将 BorrowerA 的抵押品 wstETH(数量为「 824,599,953,913,164,625,273 」)转给 MigrateTroveZap。随后 burn 掉 MigrateTroveZap 的 mkUSD,数量为「 597,974,188,906,400,741,697,930 」。
BorrowerOperations.closeTrove:

紧接着 BorrowerOperations 的「 openTrove 」函数被调用,此时传入的参数「 _collateralAmount 」为攻击者在「 data 」参数中指定的「 192,125,967,324,963,177,654 」,而「 _debtAmount 」为攻击者向 mkUSD 合约闪电贷的数量加上闪电贷的手续费,数值为「 598,712,545,676,416,502,365,458 」。经过计算,现在并不处于 recovery mode,因此最终用来计算抵押率的 debt 的数量「 compositeDebt 」为「 _debtAmount 」+ debt borrowing 费 + debt gas 补偿,具体数值为「 598,912,545,682,977,901,520,496 」,根据「 _collateralAmount 」、「 _debtAmount 」和价格计算出来的 ICR(Individual Collateral Rate) 约为 133%,大于 MCR( 最小抵押率 )110%,符合创建 trove 的条件。随后 MigrateTroveZap 给 TroveManager 转移「 _collateralAmount 」数量的 wstETH,MigrateTroveZap 拿到给其铸造的「 _debtAmount 」数量的 mkUSD。这番操作相当于攻击者利用 MigrateTroveZap 合约,将 BorrowerA 本来有很多抵押品的 trove,换成了抵押品较少的 trove,而攻击者想要盗取的,正是这一部分抵押品差额。
BorrowerOperations.openTrove:

3、回调结束以后,回到 mkUSD 的 flashLoan 函数。此时 MigrateTroveZap 持有的 mkUSD 的数量正好比需要偿还的 mkUSD 的数量多一些,通过 burn 掉 MigrateTroveZap 的 mkUSD 成功偿还了闪电贷的债务。至此,MigrateTroveZap 相当于额外获得了约 632 个 wstETH。接下来攻击者就开始想办法把这 632 个 wstETH 给套到自己手上了。
3. 收割赃款
收割赃款的步骤主要是攻击者将#攻击实施#步骤中盗取的留在 MigrateTroveZap 合约中的 wstETH 提取出来。攻击者依然是利用 MigrateTroveZap 合约的漏洞。这一次攻击者先自己开了一个抵押率较低的 trove,然后通过 mkUSD 的闪电贷服务进入到漏洞合约 MigrateTroveZap 的「 onFlashLoan 」函数,对自己的 trove 进行更换。
相较于#攻击实施#阶段对 BorrowerA 的 trove 的更换,不同之处在于,攻击者对自己 trove 的更换,是要从低抵押率的 trove 更换为高抵押率的 trove,而用到的抵押物正是 MigrateTroveZap 中多出来的 wstETH。之所以能用到 MigrateTroveZap 的 wstETH,是因为攻击者也授权 MigrateTroveZap 对其 trove 进行管理,那么在更换 trove 时,抵押物都是在 TroveManager 和 MigrateTroveZap 之间流转。所以在开一个新的 trove 时,如果用到的抵押物数量增多,就会直接扣除 MigrateTroveZap 中的抵押品数量。
最终攻击者的 trove 在更换之后拥有了更多的抵押物,攻击者就可以自己发起关闭 trove 的调用,将抵押物提取出来,从而将盗取的抵押物收入囊中。
详细过程如下:
1、攻击者从 Balancer 中闪电贷出 1 个 wstETH,从而调用到攻击者的「 receiveFlashLoan 」函数。
2、在「 receiveFlashLoan 」函数中,攻击者首先授权 BorrowerOperations 使用其 wstETH,然后再授予 MigrateTroveZap 代理权。
3、接着攻击者调用 BorrowerOperations 的「 openTrove 」函数给自己创建一个 trove,使用闪电贷出的 1 个 wstETH 进行抵押,借 2000 个 mkUSD,此时的抵押率大约为 188%。这是攻击者为了后续操作做的一个准备。传入的参数详细信息如下:

4、攻击者再次调用 mkUSD 合约的 flashLoan 函数进行闪电贷,这一次是借 2000 个 mkUSD 给 MigrateTroveZap,跟#攻击实施#阶段类似,给 MigrateTroveZap 铸造了 2000 个 mkUSD,并触发了 MigrateTroveZap 的回调函数「 onFlashLoan 」。这一次攻击者传入的「 data 」参数如下,攻击者指定的想要迁移的 trove 是攻击者上一步创建的 trove。

5、在函数「 onFlashLoan 」里,同样先执行「 closeTrove 」函数,TroveManager 将 1 个 wstETH 转给 MigrateTroveZap,然后 burn 掉 MigrateTroveZap 约 2000 个 mkUSD。随后执行「 openTrove 」函数,这一次攻击者指定的「 _collateralAmount 」值为「 633,473,986,588,201,447,619 」,几乎是 MigrateTroveZap 中所有的 wstETH,当然其中包括了在#攻击实施#阶段套取的约 632 个 wstETH。此时「 _debtAmount 」具体值为「 2,001,800,000,000,000,000,000 」。抵押率大概为 1195%。trove 创建成功,MigrateTroveZap 将约 633 个 wstETH 转给 TroveManager,并给 MigrateTroveZap 铸造了约 2001 个 mkUSD。
6、回调结束以后,回到 mkUSD 的 flashLoan 函数。MigrateTroveZap 偿还闪电贷债务,持有的 mkUSD 被 burn 掉。
7、到这一步,攻击者自己创建的 trove 依然存在,不同的是,经过前面几步在 mkUSD 中的闪电贷,攻击者将自己的 trove 中抵押品的数量提升到了约 633 个 wstETH。
8、攻击者调用 BorrowerOperations 的「 closeTrove 」函数,关闭 trove,从 TroveManager 处拿到约 633 个 wstETH,并 burn 掉相应的 mkUSD 债务。
9、攻击者偿还在 Balancer 中借出的 1 个 wstETH。
至此,收割赃款结束,攻击者获利约 632 个 wstETH。
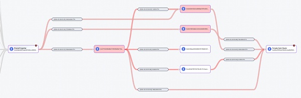
资金流追踪
本次攻击共涉及到三个 EOA,如下:
Exploiter 1: 0x7E39E3B3ff7ADef2613d5Cc49558EAB74B9a4202
Exploiter 2: 0x7Fe83f45e0f53651b3ED9650d2a2C67D8855e385
Exploiter 3: 0x7C9FC6E2B908e858F30c5c71a20273315Efd5cf8
Exploiter 2 和 Exploiter 3 共获利约 200 个 ETH,而另外的约 3200 个 ETH 则是被声称是白帽的 Exploiter 1 获取 (https://etherscan.io/tx/0xc2825fd6dd05e8ec9f271d63efdebd06e78296afc0813c65788790567916d209)。目前 Prisma Finance 项目方仍在与声称是白帽的 Exploiter 1 沟通资金退还事宜。
Exploiter 1 向项目方开出了以下条件:
Prisma 团队需要进行一次在线新闻发布会;
团队所有成员都必须现场露面和出示身份证明;
向 Prisma 的所有用户、投资方和 Exploiter 1 表示道歉和感谢;
具体介绍本次事故里面的问题所在:智能合约审计方是谁,以及 Prisma 将来提高安全性的计划;
Prisma 需要承认 Exploiter 1 在这起事件中没有任何责任,Exploiter 1 纯粹是在帮助 Prisma 修复问题;
Prisma 需要在 12 小时内修改事后总结中所有具有指控性的措辞。
通过 ZAN 的 KYT 服务,我们可以看到,Exploiter 1 将资金转到了三个不同的地址上,最终这些资金一部分流入了 Tornado Cash 中。详细资金流转情况请查看链接:https://zan.top/kyt/controller/transaction?entity=0x7e39e3b3ff7adef2613d5cc49558eab74b9a4202&ecosystem=ethereum

转入 Tornado Cash 资金流动情况
Exploiter 2 的资金流转情况:https://zan.top/kyt/controller/transaction?entity=0x7fe83f45e0f53651b3ed9650d2a2c67d8855e385&ecosystem=ethereum
Exploiter 3 的资金流转情况:https://zan.top/kyt/controller/transaction/?entity=0x7C9FC6E2B908e858F30c5c71a20273315Efd5cf8&ecosystem=ethereum
安全建议
通过分析本次攻击事件,我们有如下建议:
「 委托授权要慎重 」。一是项目方需要仔细衡量项目中是否需要委托授权的逻辑,如果需要,那么一定要对相应操作进行严格的权限校验以及输入校验,防止攻击者利用该授权,传入不合法的参数,篡改项目中关键变量。二是委托授权应该有时间限制,长期的授权,容易被用户忽略,却被攻击者利用。
「 项目设置暂停机制 」。建议项目方在设计项目逻辑时,建立完善的暂停机制,以应对突发的意外事件,及时止损。
本文由 ZAN Team 的 Cara 撰写,作者个人 X 账号@Cara6289。
郑重声明:本文版权归原作者所有,转载文章仅为传播信息之目的,不构成任何投资建议,如有侵权行为,请第一时间联络我们修改或删除,多谢。
7月23:Mt. Gox 比特币钱包在市场紧缩的情况下转移了价值 28.2 亿美元的 BTC
7月23:Mt. Gox 比特币钱包在市场紧缩的情况下转移了价值 28.2 亿美元的 BTC一个引...
悦盈:比特币68000的空完美落地反弹继续看跌 以太坊破前高看回撤
一个人的自律中,藏着无限的可能性,你自律的程度,决定着你人生的高度。 人生没有近路可走,但你走的每...
ZAN Team
文章数量
13粉丝数
0