Mango Network Multi-VM 生态扩展-支持 Solana VM:架构互补性与技术实现
在区块链技术蓬勃发展的当下,不同区块链网络间的流动性割裂问题成为了制约 Web3 生态进一步交融共进的瓶颈。Mango Network 作为首个支持 Multi-VM 架构的全链基础设施公链,凭借其独树一帜的技术融合创新,有望打破这一困境。
Mango Network 巧妙地融合了 Move、OPStack 以及 ZK Rollup 等前沿技术,将 MoveVM、EVM 和 SVM 纳入其兼容体系之中。MoveVM 凭借其独特的资源导向型设计,在资产保护和合约安全性方面展现出卓越优势;EVM 则是当下最成熟、开发者生态最为庞大的虚拟机环境;而 SVM(Solana VM)以其卓越的性能和高吞吐量著称。Mango Network 将这三大虚拟机成功整合,使得不同背景、不同功能取向的智能合约能够在同一生态中共存、协作,为开发者和用户打造了一个多元、开放且极具活力的区块链平台。开发者可以通过 Move,Solidity,Rust 语言来编写应用程序,极大地丰富了开发选择。
(一)共享状态管理与统一账户模型
Mango Network 的核心架构之一是其共享状态管理系统。在传统的多链或Multi VM 架构中,不同虚拟机往往各自维护独立的状态,这使得跨虚拟机交互变得异常复杂。但在 Mango Network 中,MoveVM、EVM 和 SVM 可以共同访问和修改相同的底层状态,无需额外的跨虚拟机消息传递机制,极大地简化了开发流程。
同时,Mango Network 采用了统一账户模型。无论用户是在 MoveVM 上与合约交互,还是在 EVM 或 SVM 上进行操作,都使用同一个账户体系。账户可以无缝地与 Move 、Rust、Solidity 合约等不同类型的合约进行交互,底层协议会自动处理相应的翻译层。
(二)跨 VM 调用与资产标准化的完美结合
跨 VM 调用是 Mango Network 实现多虚拟机深度融合的关键能力之一。在该网络中,智能合约能够跨越虚拟机界限进行直接调用。例如,一个在 SVM 上编写的智能合约可以无缝调用 MoveVM 中的功能,反之亦然。这种跨 VM 调用机制打破了虚拟机之间的壁垒,使得不同虚拟机环境中的功能模块可以相互组合、协同工作,极大地增强了整个系统的组合性和可扩展性。
Mango Network 在资产处理上也实现了标准化。数字资产以标准化格式呈现,无论是 MoveVM、EVM 还是 SVM 上的资产,都可以在多个虚拟机环境中实现原生操作,无需额外的包装或桥接步骤。这不仅方便了资产的跨虚拟机流通,还降低了用户在不同虚拟机环境间转移资产时的成本和风险。
(三)验证层的创新融合
Mango Network 的验证层设计将 SVM 的执行模型与 Move 的验证能力巧妙融合。SVM 的执行模型负责处理合约的逻辑和操作流程,而 Move 的验证机制则对关键的资源操作和数据安全性进行验证,确保整个合约执行过程既高效又安全。
Mango Network 的交易处理速度高达 29.745 万次每秒(TPS),这一卓越性能得益于其独特的模块化架构设计。Mango Network 将区块链的核心功能拆分为独立的模块,使得各个模块可以根据不同应用场景的具体需求进行针对性的优化和扩展。
执行模块通过深度优化智能合约的执行流程,减少不必要的资源消耗和计算步骤,使得合约能够以极高的效率运行。共识模块采用了先进的共识算法,能够在保证交易一致性的同时,快速达成共识,大大缩短了交易的确认时间。数据可用性模块则负责确保交易数据的完整性和可靠性,采用了一种高效的数据存储和分发机制。
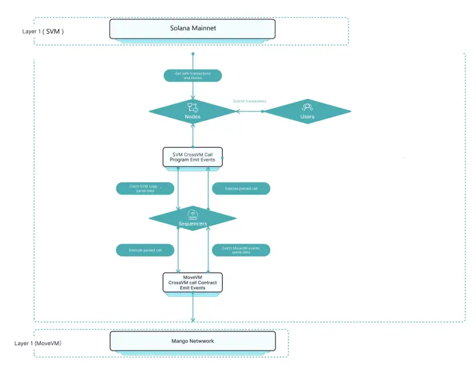
Mango Network 通过 ZK Rollup 技术支持 SVM 部署,实现了与 Solana 的跨链桥接。

具体流程如下:
1.Solana 主网与节点交互 :Solana 主网生成安全的交易和区块,用户将交易提交给节点。
2.节点与排序器的协作 :节点获取安全的交易和区块后,SVM CrossVM Call Program Emit Events,即将跨 VM 调用程序发出事件。这些事件被捕获并解析数据,传递给排序器。
3.排序器的执行与反馈 :排序器执行解析后的调用,同时捕获 MoveVM 事件并解析数据,反馈给 MoveVM CrossVM call Contract Emit Events,即 MoveVM 跨 VM 调用合约发出事件。最终,这些事件和数据流向芒果网络。
通过这种方式,Solana 上的 Dapp 就可以直接部署到基于 ZK Rollup 的Mango Network上,实现跨链交互。Mango Network 正在探索在其多虚拟机(Multi-VM)架构中增加对 Solana 虚拟机(Solana VM,SVM)的支持。该计划旨在进一步丰富 Mango 现有的 MoveVM 和 EVM 环境,通过引入 Solana 链特有的高性能执行环境,构建更加多样化、模块化且协同互补的虚拟机生态体系。
1、Multi-VM架构互补性
Solana VM 拥有业内领先的并行处理能力和高吞吐量,借助其 Sealevel 并行引擎能够同时执行数以万计的交易,这与 EVM 需逐笔顺序处理交易的模式形成互补。Mango Network 计划将 Solana VM 纳入现有的 Cross-VM Sequencer 机制中,实现不同虚拟机环境下的安全数据同步与状态一致性。
通过该扩展,SVM 可为 Mango Network 提供极强的并发交易能力,有效提升复杂应用场景下的处理性能,特别是在 DeFi 高频交易、链游实时互动等高TPS需求场景中表现出潜在优势。
2、技术整合与研发方向
SVM 的并行逻辑与 Mango Network 当前 MoveVM 和 EVM 架构存在一定技术差异,团队正在探索通过设计 SVM适配层(adapter layer),在保持系统模块化与可扩展性的同时,解决执行模型与数据同步机制的差异。
该适配层的研究与实现将以 Mango 现有的 Multi-VM 跨链通信协议为基础,为后续支持更多虚拟机(如 ZKVM、WASM 等)预留扩展能力,进一步增强 Mango Network 作为全链基础设施的技术弹性与前瞻性。
3、潜在生态协同
SVM 的引入为 Mango Network 拓展了新的生态协同路径。Solana 生态中拥有大量基于 Rust 开发的高性能 DeFi 和 GameFi 应用,未来有望通过 Mango Network 实现与 MoveVM、EVM 应用的统一部署和互操作,降低多链开发者的迁移成本,提升整体生态系统的包容性和创新能力。
此外,支持 SVM 也将有助于 Mango Network 在吸引 Solana 开发者社区方面建立桥梁效应,增强 Mango Network 在多链交互及资产流动性领域的战略竞争力。
郑重声明:本文版权归原作者所有,转载文章仅为传播信息之目的,不构成任何投资建议,如有侵权行为,请第一时间联络我们修改或删除,多谢。
早报 | Lighter 24 小时交易量突破 110 亿美元;Circle Q3 财报公布;Strategy 美股市值跌破其 BTC 持仓价值
整理:ChainCatcher 重要资讯: 币安将停止币安直播平台服务,币安广场将继续提供直播服务...
24H热门币种与要闻 | Sui将推出原生稳定币USDsui;美SEC拟推出基于Howey测试的代币分类法(11月13日)
1、CEX 热门币种 CEX 成交额 Top 10 及 24 小时涨跌幅: BNB -0.78%...
piaolanlan458
文章数量
2939粉丝数
0