UNODC发布东南亚地区欺诈情况报告:加密货币成犯罪工具,各方需加强国际合作
作者:Lisa
编辑:Liz
背景
2025 年 4 月,联合国毒品和犯罪问题办公室(以下简称“UNODC”)发布了一份名为《东南亚诈骗中心、地下钱庄和非法网络市场的全球影响》的报告[1]。该报告系统分析了东南亚地区新兴的跨国有组织犯罪形态,特别聚焦以网络诈骗中心为核心,融合地下钱庄洗钱网络与非法网络市场平台构建的新型数字犯罪生态。
就在报告发布后不久,美国财政部[2]于 2025 年 5 月 5 日宣布对缅甸克伦民族军(Karen National Army,简称 KNA)及其领导人和亲属实施制裁,认定其为重大跨国犯罪组织,主导并协助开展网络诈骗、人口贩运和跨境洗钱活动。KNA 控制的缅泰边境地区已成为多个诈骗集团的聚集地,其与缅甸军方的勾结使其得以在武装控制区内大规模承租土地、提供电力保障与安保服务,支撑诈骗园区日常运作。2025 年 5 月 1 日,美国金融犯罪执法网络[3]还将 Huione Group 列为主要洗钱关注对象,指出其为朝鲜黑客组织及东南亚诈骗集团清洗虚拟资产犯罪所得的关键通道,涉及“杀猪盘”等各类虚拟资产投资诈骗。
报告指出,随着东南亚合成毒品市场趋于饱和,犯罪集团正在快速转型,以诈骗、洗钱、数据交易、人口贩运为牟利手段,并通过在线博彩、虚拟资产服务商、Telegram 地下市场与加密支付网络构建起跨境、高频、低成本的黑产系统。这一趋势最初在湄公河次区域(缅甸、老挝、柬埔寨)集中爆发,并迅速向南亚、非洲、拉美等监管薄弱地带扩散,形成明显的“灰色出口”。
UNODC 警告称,该类犯罪模式已具备高度系统化、专业化、全球化特征,且依赖新兴技术不断演化,已成为国际安全治理的重要盲区。面对持续蔓延的威胁,报告呼吁各国政府应立即加强对虚拟资产和非法金融通道的监管,推动执法机构间的链上情报共享与跨境协作机制建设,并建立更高效的反洗钱与反诈骗治理体系,以遏制这一快速发展的全球性安全风险。

本文将从以下四个维度展开分析:东南亚的犯罪生态系统、东南亚以外的全球扩张、新兴非法网络市场与洗钱服务,以及跨国犯罪网络与全球执法协作。
东南亚逐步成为犯罪生态系统的核心
随着东南亚网络犯罪产业的迅速扩张,该地区正在逐步演变为全球犯罪生态系统的关键枢纽,犯罪集团利用该地区治理薄弱、跨境协作便利以及技术漏洞,建立了高度组织化、产业化的犯罪网络。从缅甸的妙瓦底到柬埔寨的西哈努克城,诈骗中心不仅规模庞大,而且不断进化,采用最新技术逃避打击,并通过人口贩运获取廉价劳动力。
高流动性与适应性并存
东南亚网络犯罪集团呈现高流动性和强适应性,能够根据执法压力、政治局势或地缘条件迅速调整活动地点。例如,柬埔寨取缔网络赌博后,大量诈骗团伙转移至缅甸掸邦、老挝金三角等特殊经济区,后又因缅甸战乱与区域联合执法再度迁移至菲律宾、印尼等地,形成“打击—转移—回流”的循环趋势。这些团伙借助赌场、边境经济特区、度假村等实体场所伪装自身,同时向更偏远、执法薄弱的农村地区和边境地带“下沉”,规避集中打击。此外,组织结构日趋“细胞化”,诈骗点分散至居民楼、民宿甚至外包公司内部,展现出强大的生存韧性和再布局能力。

诈骗产业链的系统性演化
诈骗集团已不再是松散团伙,而是建立起从数据采集、诈骗执行到洗钱出金的“垂直整合型犯罪产业链”。上游依靠 Telegram 等平台获取全球受害者数据;中游通过“杀猪盘”“虚假执法”“投资诱导”等方式实施诈骗;下游则依托地下钱庄、OTC 场外交易和稳定币支付(如 USDT)完成资金清洗和跨境转移。根据 UNODC 的数据,2023 年加密货币诈骗仅在美国造成的经济损失就超过 56 亿美元,其中估计有 44 亿美元归因于东南亚地区最为盛行的所谓“杀猪”骗局。诈骗收益规模已达“工业级”,形成稳定的利润闭环,吸引越来越多跨国犯罪势力参与其中。

人口贩运与劳工黑市
诈骗产业的扩张伴随着系统性的人口贩运和强迫劳动。诈骗园区人员来源遍布全球50 多个国家,尤其来自中国、越南、印度、非洲等地的年轻人,常因“高薪客服”或“技术岗位”的虚假招聘被骗入境,护照被扣押、遭受暴力控制甚至多次转卖。2025 年初,仅缅甸克伦邦一次性就遣返逾千名外籍受害者。这一“诈骗经济 + 现代奴役”模式已不再是个别现象,而是贯穿整个产业链的人力支撑方式,带来严重人道危机和外交挑战。

数字化与犯罪技术生态持续演进
诈骗集团具备极强的技术适应能力,不断升级反侦查手段,构建“技术独立 + 信息黑箱”的犯罪生态。一方面,他们普遍部署 Starlink 卫星通信、私有电网、内网系统等基础设施,脱离当地通信控制,实现“离线生存”;另一方面,大量使用加密通信(如 Telegram 端到端加密群组)、AI 生成内容(Deepfake、虚拟主播)、自动化钓鱼脚本等,提升诈骗效率与伪装程度。部分组织还推出“诈骗即服务”(Scam-as-a-Service) 平台,为其他团伙提供技术模板和数据支持,推动犯罪活动产品化、服务化。这种不断演化的科技驱动模式正大幅削弱传统执法手段的有效性。

东南亚以外的全球扩张
东南亚犯罪集团已不再局限于本地,而是向全球扩张,在亚洲其他地区、非洲、南美、中东甚至欧洲建立新的运营基地。这种扩张不仅增加了执法难度,还使得诈骗、洗钱等犯罪活动更加国际化。犯罪集团利用当地监管漏洞、腐败问题以及金融体系的薄弱环节,迅速渗透新市场。
亚洲
-
中国台湾:成为诈骗技术研发中心,部分犯罪集团在台湾设立“白标”赌博软件公司,为东南亚诈骗中心提供技术支持。
-
中国香港和中国澳门:地下钱庄枢纽,协助跨境资金流动,部分赌场中介参与洗钱(如太阳城集团案)。
-
日本:2024 年网络诈骗损失增长 50%,部分案件涉及东南亚诈骗中心。
-
韩国:加密货币诈骗激增,犯罪集团利用韩元稳定币(如KRW-pegged USDT)洗钱。
-
印度:公民被贩运至缅甸、柬埔寨诈骗中心,2025 年印度政府营救 550 多人。
-
巴基斯坦和孟加拉国:成为诈骗劳动力来源地,部分受害者被诱骗至迪拜后转卖至东南亚。
非洲
-
尼日利亚:尼日利亚已成为亚洲诈骗网络向非洲多元化发展的重要目的地。2024 年尼日利亚破获大型诈骗集团,逮捕 148 名中国公民及 40 名菲律宾人,涉及加密货币诈骗。
-
赞比亚:2024 年 4 月,赞比亚破获了一个诈骗集团,逮捕了 77 名嫌疑人,其中包括 22 名中国籍诈骗头目,被判处最高 11 年监禁。
-
安哥拉:2024 年末,安哥拉进行了大规模突袭行动,数十名中国公民因涉嫌参与网络赌博、诈骗和网络犯罪而被拘留。
南美洲
-
巴西:2025 年通过《在线赌博合法化法案》,但犯罪集团仍利用未监管平台洗钱。
-
秘鲁:破获台湾犯罪团伙“红龙集团”,解救 40 多名马来西亚劳工。
-
墨西哥:贩毒集团通过亚洲地下钱庄洗钱,收取0% - 6% 低佣金以吸引客户。
中东
-
迪拜:成为全球洗钱中心。新加坡30 亿美元洗钱案主犯在迪拜购置豪宅,利用空壳公司转移资金。诈骗集团在迪拜设立“招聘中心”,诱骗劳工至东南亚。
-
土耳其:部分中国诈骗头目通过投资入籍计划获取土耳其护照,规避国际通缉。
欧洲
-
英国:伦敦房地产成为洗钱工具,部分资金来自东南亚诈骗收益。
-
格鲁吉亚:巴统市出现“小东南亚”诈骗中心,犯罪集团利用赌场和足球俱乐部洗钱。
新兴非法网络市场与洗钱服务
随着传统犯罪手段受到打击,东南亚犯罪集团转向更隐蔽、更高效的非法网络市场和洗钱服务。这些新兴平台普遍整合加密货币服务、匿名支付工具和地下银行系统,不仅为诈骗集团、人口贩运者、毒贩等犯罪实体提供包括欺诈工具包、被盗数据、AI 深度伪造软件,还通过加密货币、地下钱庄和 Telegram 黑市实现资金快速流动,使得全球执法机构面临前所未有的挑战。
Telegram 黑市
犯罪分子在东南亚众多基于Telegram 的非法在线市场和论坛上提供的服务范围日益全球化。相比之下,暗网不仅需要一定的专业知识背景,缺乏实时互动,而且技术门槛较高;而 Telegram 则因其易于访问、移动优先的设计、强大的加密功能、即时通信能力,以及通过机器人实现的自动化操作,使东南亚的犯罪分子更容易实施诈骗,并将其活动规模化。
近年来,该地区一些最强大、最具影响力的犯罪网络掌控着多个基于 Telegram 的平台,这些平台已成为本地各类犯罪分子和服务提供者聚集、联络与开展业务的主要场所。这些非法市场往往与同一组织控制的加密货币交易所相互关联,平台上聚集着大量商家,专门出售被盗数据、黑客工具、恶意软件,以及各类地下钱庄、洗钱和网络犯罪服务,而其他犯罪者——特别是从事网络诈骗的——则利用这些服务谋利。

Fully Light Guarantee
Fully Light Guarantee 作为早期东南亚非法市场的雏形平台,由果敢边防军控制的刘氏家族在缅甸掸邦创立运营,峰值时曾吸引超过 35 万名用户。该平台不仅服务于果敢和妙瓦底地区的诈骗中心,还充当人口贩运、中介招募、非正式跨境洗钱和“黑产”技术支持的交易市场。其运作依赖数百个公开和私密群组,涵盖了从基础工具供应到资金清洗在内的全链条。
尽管果敢边防军于 2024 年被推翻,但在其被捕前后,该地区已涌现出大量由其他犯罪集团支持、采取类似“担保制”的新兴市场。这些新平台迅速吸收了受打击后的业务资源,目前仍在不断扩张演化,持续对金融体系的诚信、地区稳定及国际安全构成威胁。

Huione Guarantee
过去一年,Huione Guarantee 已成为全球用户和交易量最大的非法在线交易市场之一,是东南亚网络诈骗生态系统扩张的关键基础设施。该平台总部位于柬埔寨金边,以中文为主,截至本文撰写时,用户数量已超过 97 万,互联供应商数以千计。该公司与在加拿大、波兰、香港和新加坡等国家/地区注册的子公司有关联,并且在美国和其他国家/地区拥有目前有效的注册商标。

自2021 年以来,Huione Guarantee 已处理数百亿美元的加密货币交易,链上分析显示,该平台已成为不法分子获取网络诈骗、网络犯罪、大规模洗钱和逃避制裁所需技术、基础设施、数据和其他资源的一站式服务中心。部分专家估计,Huione Guarantee 及其供应商使用的加密货币钱包在过去四年中接收的资金流入至少达到 240 亿美元。执法部门和区块链研究人员报告称,该市场与针对全球受害者展开活动的犯罪集团之间存在明显联系。

Huione 还推出了一系列自有的加密货币相关产品,包括加密货币交易所、加密集成的在线赌博平台、Xone Chain 区块链网络,以及其自主发行的美元支持型稳定币。该稳定币声称“不受传统监管机构的限制”,旨在“避免传统数字货币常见的冻结和转账限制”。2025 年 2 月,该集团宣布推出 Huione Visa 卡,并透露正在大举投资其他大型非法在线市场、社交媒体和消息平台,以及专业洗钱服务,其中包括于 2024 年 12 月收购 Tudao Guarantee 30% 的股份。这一系列动作凸显出 Huione 可能正在为未来被主流平台限制使用做对冲准备。
Huione 与 Fully Light 不仅共享部分平台设计和运营人员,更反映出一种正在被不断复制的非法商业模式——即以平台化担保为核心,将传统黑市交易“金融科技化”、“跨境公司化”,形成以东南亚为基地、辐射全球的地下网络经济体系。随着各国加强监管与执法,此类平台正呈现出向海外转移、金融产品多样化及技术工具智能化的发展趋势,严重干扰链上交易的透明度,侵蚀全球加密资产生态的信任基础。
跨国犯罪网络与全球执法协作
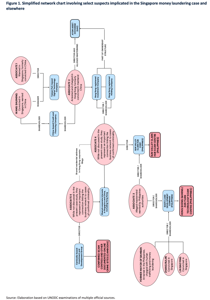
在东南亚地区,一些跨国犯罪集团利用复杂的商业结构掩盖非法活动,特别是在洗钱和网络诈骗领域。例如,新加坡2023 年爆出的数十亿美元洗钱案揭示了一个庞大、跨境、依赖多重国籍和加密资产运作的有组织犯罪网络。该案中的嫌疑人虽多数出生于中国,但通过柬埔寨、塞浦路斯、土耳其等国的投资入籍计划获取多国护照,并在东南亚及海外广泛设立公司、银行账户和高价值不动产,以掩盖电信诈骗、非法网络赌博等非法收益。通过链上交易、稳定币支付及离岸账户的灵活组合,该犯罪网络得以在不同监管体系之间“跳岛式”转移资金,极大增加了跨国金融监管与刑侦溯源的难度。

案件进一步揭示,该团伙与多个东南亚诈骗中心及已倒闭的香港加密货币交易所(如AAX)存在直接关联,其资金流动轨迹延伸至菲律宾克拉克自由港区诈骗园区、柬埔寨巴域赌场、台湾设立的空壳公司,甚至涉及加拿大境内的相关资产。部分嫌疑人还涉及人口贩运与强迫劳动,其非法获利通过虚假收入证明、伪造文件和多个地下稳定币渠道洗白。在菲律宾和中国香港的执法推进下,多个涉案高管于 2024 年被捕并冻结资产,标志着该案件的国际合作已初见成效。但仍有核心逃犯利用私人飞机及多重护照潜逃,凸显现行跨境执法在技术与制度上的深层挑战。
这一案件是当前东南亚非法网络经济版图重构的缩影。此前提到的Huione Guarantee 与 Fully Light Guarantee 两大平台,正是构建这类跨境金融犯罪“基础设施”的关键支点。它们在提供担保服务的同时,实则充当了诈骗、赌博、洗钱与人口贩运等犯罪活动的“行业中介”,为诸如 BG 2(湄公河犯罪集团)等跨国组织提供从工具、账户、交易撮合到资金清洗的一体化服务。BG 2 更通过设立合法企业幌子、投资房地产与体育俱乐部等方式将非法收入“洗白”,成功将其犯罪网络扩展至格鲁吉亚等地,并开始复制东南亚诈骗产业链的运作模式。

一方面,这些组织借助多国身份、复杂的壳公司结构和链上支付手段,在不同司法辖区之间穿梭游走,形成事实上的“执法黑洞”;另一方面,由于司法协助程序冗长、加密资产匿名性强、受害者分布全球等因素,各国执法难以形成高效的联合打击机制。尽管如新加坡、菲律宾等国已开始加强反洗钱机制、冻结链上资产、发起国际通缉,但面对以东南亚为中心、日益金融科技化的黑色网络经济,依靠单点行动仍远远不够。

为遏制此类跨国有组织加密犯罪,需要从以下几方面入手,推动国际合作与链上治理体系的建设:
- 推动加密资产反洗钱(KYC) 标准的全球统一;
- 依托区块链情报与司法协助协议,加强跨境资产冻结与犯罪溯源协作;
- 建立多边机制,制裁“高风险平台”与提供非法服务的“犯罪担保市场”;
- 加强执法部门与链上监控公司、交易所之间的战术协作,压缩非法资金流转空间。
结论和建议
- 提高意识和认知:高层政府的参与对于提升对诈骗中心及相关犯罪的认知至关重要。需要增强对网络诈骗、地下钱庄等风险的理解,并加强反腐败措施。
- 加强监管框架:需要定期审查和改革现有法律框架,尤其是针对洗钱、虚拟资产、经济特区和在线赌博的监管。完善监督机制以监控高风险行业的资金流动,强化资产追回和受害者保护的法律条款。
- 提升执法机构的技术和业务能力:发展监测和调查技术,收集和分析数字证据,加强跨国合作并提升司法公正性。通过专业培训和机构间合作提高执法效果。
- 促进政府整体应对和机构间协调:建立国家协调机制,促进各部委和执法机构的合作,强化对强迫犯罪受害者的识别和保护。提升边境管理监督,确保犯罪活动的跨境打击。
- 推进务实有效的区域合作:加强跨境合作,及时共享信息并协调行动。通过区域平台支持联合调查,开展基于风险的应对措施并加强多边合作。
这些建议将帮助东南亚国家应对报告中指出的关键治理短板,提升政府、监管机构和执法部门的意识和应对能力,从而推动区域安全合作,打击跨国有组织犯罪。
总结
通过对UNODC 报告的分析可以看出,东南亚地区已成为全球网络犯罪和非法金融活动的中心,且这一趋势正不断扩展至全球。面对这种跨境犯罪威胁,各国政府、监管机构与执法机关亟需加强协作,构建更高效的国际反洗钱与反诈骗治理体系。尤其是在虚拟资产和加密货币日益被滥用于洗钱和诈骗的背景下,全球范围内的信息共享、技术协同将成为遏制相关犯罪的关键路径。唯有通过全方位、多层次的国际协作,才能有效应对日益复杂的全球网络犯罪问题,守护全球金融体系的安全和社会稳定。
相关链接
[1]https://www.unodc.org/roseap/uploads/documents/Publications/2025/Inflection_Point_2025.pdf
[2]https://home.treasury.gov/news/press-releases/sb0129
[3]https://www.fincen.gov/news/news-releases/fincen-finds-cambodia-based-huione-group-be-primary-money-laundering-concern
郑重声明:本文版权归原作者所有,转载文章仅为传播信息之目的,不构成任何投资建议,如有侵权行为,请第一时间联络我们修改或删除,多谢。
早报 | Lighter 24 小时交易量突破 110 亿美元;Circle Q3 财报公布;Strategy 美股市值跌破其 BTC 持仓价值
整理:ChainCatcher 重要资讯: 币安将停止币安直播平台服务,币安广场将继续提供直播服务...
24H热门币种与要闻 | Sui将推出原生稳定币USDsui;美SEC拟推出基于Howey测试的代币分类法(11月13日)
1、CEX 热门币种 CEX 成交额 Top 10 及 24 小时涨跌幅: BNB -0.78%...
piaolanlan458
文章数量
2939粉丝数
0