CEX发起“面向大学生”拉新活动引争议,速览事件始末
@OdailyChina
@wenser 2010

今天,一篇题为 《请各交易平台立即停止向大学生推广合约体验金行为》 的文章引起市场的热烈讨论。
该文对部分 CEX 采用合约体验金模式向大学生进行拉新一事进行了详细介绍。市场对该事件观点各异,有人认为此举堪称“骗人进赌场”,有人则认为此举并无不妥,只是商业行为。虽然文章并未具体点名,但不少用户还是进行了猜测,一些 CEX 平台发言人也出面进行澄清与回应。
Odaily星球日报将于本文对该事件来龙去脉予以梳理,供读者参考。
事件起因:一篇推文曝光的行业拉新乱象
事件的最开始,还要从一篇推文说起。
4 月 13 日,以太坊中文社区 ETHPanda、LXDAO 联合发起人 Bruce Xu 于 X 平台 发文曝光 ,称:“昨天跟学生聊才确认一个事实:某些 CEX 会向学生提供合约体验金,不能提现,赚了是你的,超过多少倍截图在朋友圈晒单可以额外奖励。 从大学生开始培养赌鬼对吗?真恶心。? 太没有底线了。”

BruceXu 推文详情
随后, 《请各交易平台立即停止向大学生推广合约体验金行为》 一文应运而生,意在呼吁各大 CEX 在拉新过程中理应注意方式方法,不要用高倍合约这种极具风险性的东西作为“诱饵”,诱导大学生群体进行加密交易,以免发生个人财产受损等情况。
CEX 回应:一方直接认错;一方寻求证据
事件发生后,部分社区用户将矛头对准了两大平台:Bitget 以及 Bybit。
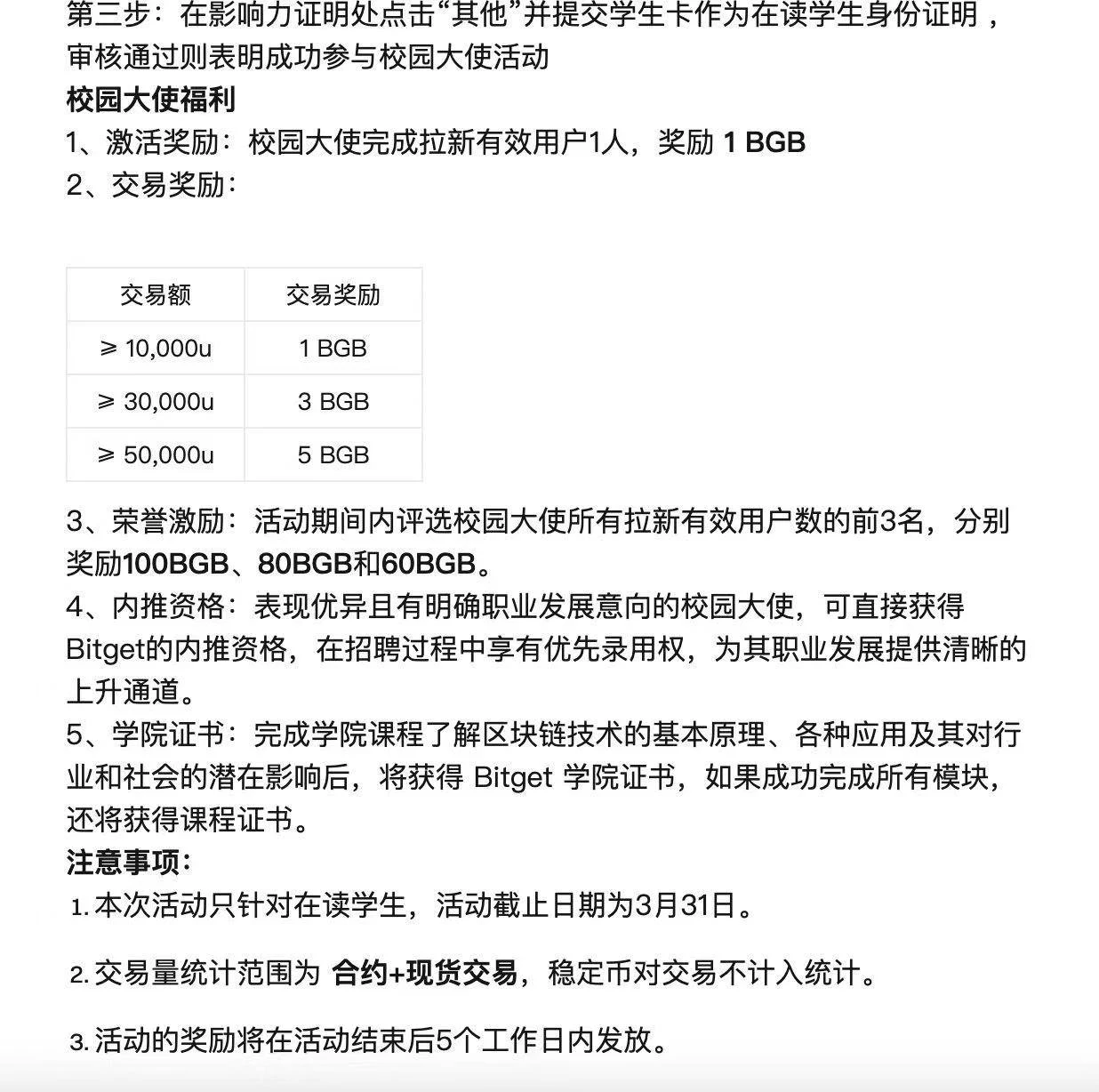
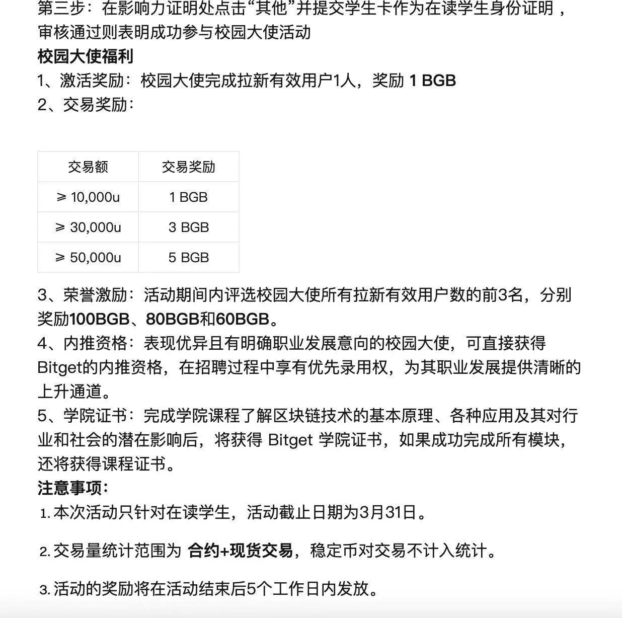
Bitget 方面发言人率先做出了回应, 华语负责人谢家印 表示 :“针对媒体文章提到的倡议各大交易平台停止向大学生推广合约体验金,以及 Bitget 曾在 2 月推出的校园大使计划,Bitget 作出如下说明:
1、关于校园大使计划:Bitget 的校园大使项目旨在推广区块链知识、提供实习机会, 并未鼓励合约交易或发放合约体验金。 该计划于 2 月 18 日上线, 因用户误解其与合约返佣有关,Bitget 已在 2 月 19 日上午全球范围内迅速下线,期间所有申请均未通过。
2、坚守原则,拒绝诱导:Bitget 从未通过任何形式向学生定向发放合约体验金,这是 Bitget 的底线。欢迎社会监督,若发现此类行为,可截图举报,Bitget 将严肃处理,并对有效举报者给予最高 1000 USDT 奖励。
3、高校合作仅限科普与就业:Bitget 与高校的合作聚焦 Web3 科普、实习及就业指导,如 2025 校招(已录用 28 人)、浙大黑客松、港科大 Web3 分享会等。Bitget 始终支持行业自律,积极响应倡议。Bitget 将在此基础上推出“绿色校园计划”,以更健康方式帮助大学生了解 Web3、探索未来。欢迎大家监督与建议。”
一位曾参与 Bitget 在香港科技大学的宣传活动的学生,也现身评论区 表示 :“在此声明本活动中 bg 绝对没有任何形式的‘合约体验金’发放环节,这一点对于 bitget 来说纯属谣言” 。对于网传的“校园大使计划”公告,谢家印 补充表示 :“相关公告仅上线 16 小时即快速下架”。

Bitget 此前公告内容
与 Bitget 相比,Bybit 的回应态度更为激烈。Bybit CEO Ben Zhou 在 KOL [子时]评论区硬怼 称 , 所谓“在学校推广合约交易”、“法务举报 OKX 钱包”以及“收取上币费”等说法没有证据,这些内容都是无端造谣。他 强调 :“币圈就是因为没有证据、造谣才这么乱。”

随后,评论区有人贴出 Bybit 此前于 2024 年 9 月 25 日发布的 校园大使招募公告 ,作为对 Ben Zhou 提及的第一条“Bybit 在学校推广合约交易”一事的质疑。

Bybit 校园大使招募公告部分信息
事件后续:多数人持反对态度,少数人认为此举有待商榷
随着风波的继续扩散,越来越多的人加入了这场“交易所拉新是否应该用合约吸引大学生”的大讨论之中。
多数加密 KOL 及市场用户都认为此举是在将披着“金融外衣”的赌博通过衍生品拉新。加密 KOL 加密无畏 、前链闻创始人、现 Bodl 创始人 刘锋 、慢雾创始人 余弦 等人均对此行为表达了反对意见及批判态度。这也是市场上目前的主流观点。
此外,也有人提出了不同意见。
加密 KOL Kay Capital 发文表示 ,“媒体呼吁合约所不要残害大学生的结果是发个 PR、澄清一下校园大使的职位,不影响继续发生。”此外,他补充道:“无非是市场没增量了,这几家干回老本行拉新方法论。正义的方式反而是像撸铁汇一样狠狠地 delta neutral 撸体验金,并且传播中性撸的方法论,而不是让毒贩不贩毒。毒品的意思是, 125 倍永续合约本质上就是一个非常专业的、根本不应该提供给散户的产品。”
ChainFeeds 联创潘志雄转发上文并 发声表示 :“我昨天才发现,上海电视台的五星体育频道,竟然在教怎么参与体育彩票,专家如何预测,赔率怎么算之类的教学类内容。”看得出来, 2 位博主更倾向于“平台中立,工具无对错,个人为自己负责”的观点。
加密 KOL 花椒也 发文评论 道:“有些路就必须要走的,大学生不赌合约,还会去玩数藏,去玩 cs go 赌饰品,还会网赌,多乐彩,北京赛车,时时彩,分分彩。”直接将残酷的现实揭露了出来。
今日争议风波目前已告一段落,至于各大 CEX 后续是否能够针对“大学生合约交易”出台相应的管控机制,我们拭目以待。
郑重声明:本文版权归原作者所有,转载文章仅为传播信息之目的,不构成任何投资建议,如有侵权行为,请第一时间联络我们修改或删除,多谢。
早报 | Lighter 24 小时交易量突破 110 亿美元;Circle Q3 财报公布;Strategy 美股市值跌破其 BTC 持仓价值
整理:ChainCatcher 重要资讯: 币安将停止币安直播平台服务,币安广场将继续提供直播服务...
24H热门币种与要闻 | Sui将推出原生稳定币USDsui;美SEC拟推出基于Howey测试的代币分类法(11月13日)
1、CEX 热门币种 CEX 成交额 Top 10 及 24 小时涨跌幅: BNB -0.78%...
星球日报
文章数量
11042粉丝数
0