深度对比GMX、Jupiter与Drift,谁才是Solana的永续之王?
编者按:本文分析了 Solana 链上主要的衍生品协议,包括 GMX-Solana、Jupiter Perps 和 Drift,比较了它们的流动性、交易量、资本效率和风险管理。Jupiter 和 Drift 展现了持续增长,但资本效率较低,而 GMX-Solana 资本效率较高,流动性较少。Solana 随着协议引入更好的功能和激励,市场竞争将加剧,DEX 与 CEX 的衍生品交易量比率已达到历史新高,Solana 将从中受益。
以下为原文内容(为便于阅读理解,原内容有所整编):
BitMEX 于 2016 年推出永续合约,自此成为加密衍生品市场的重要组成部分。永续衍生品是一种没有到期日的期货合约,意味着用户在追加保证金之前不会被清算。它允许用户在所选资产上开多或做空,并提供最佳杠杆机会,以定义其风险承受能力。
链上衍生品市场已发展多年,并成功实现产品市场契合,最早出现在以太坊,然后扩展到其他生态系统。在这些生态系统中,Solana 永续合约取得了巨大成功,@Jupiterexchange 和 @Driftprotocol 成为最主要的交易平台。
最近,Arbitrum 和 Avalanche 上最重要的永续交易平台之一 GMX 也上线 Solana,以 @gmx_sol 之名运行,这是 Solana DeFi 生态日益成熟的又一标志。本研究将分析 Solana 迅猛发展的永续合约生态,重点关注 Solana 上的两大主流永续协议 Jupiter 和 Drift,以及最近登陆 Solana 的重要 EVM 永续协议 GMX。
1. 平台概览
本部分将对上述协议的运作方式、关键数据和产品提供进行比较。
1.1 GMX-Solana

GMX-Solana 是一个去中心化杠杆永续交易平台,近期上线 Solana,延续了其在 EVM 生态中的领先交易产品地位。
GMX-Solana 是 GMX V2 的一个略微修改版本,专门为 Solana 区块链优化。用户可以进行杠杆交易、提供流动性以及兑换代币。其上线时引入了一个独特功能——交易即铸造(Trade-to-Mint)模式,交易者根据支付的交易手续费获得 GT 代币。这些 GT 代币可以通过金库兑换为稳定币,从而抵消用户的交易成本。
GT 代币经济模型类似于比特币:流通中的 GT 代币越多,其价格越高,铸造难度也随之增加。此外,一旦 GT 代币的铸造量超过 8253 万,GMX-Solana 可能会在治理批准后进行 GT 代币的 TGE。
流动性提供者可以选择向全球流动性金库(GLV)或 GM 池提供流动性。
GLV 由 SOL/USDC 组成,并会动态调整流动性以支持基于 SOL/USDC 的各种合成市场;而 GM 则是一个独立池,适用于希望获得特定资产敞口的 LP。
截至目前,GMX-Solana 的总交易量已超过 24 亿美元,TVL 约为 650 万美元。

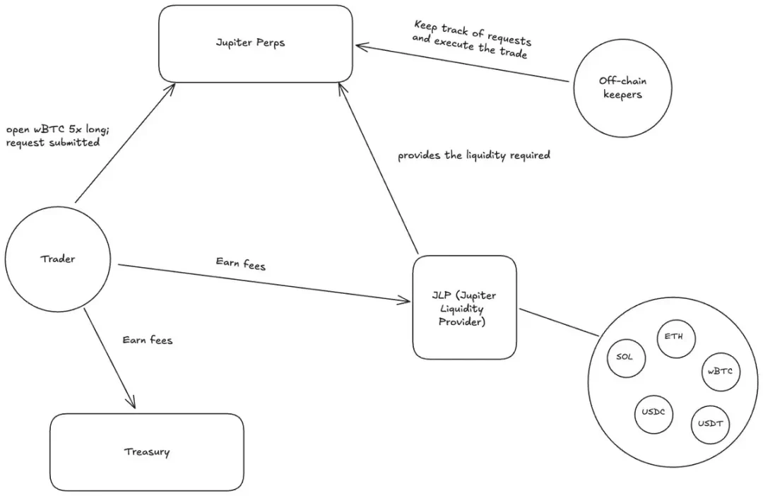
1.2 Jupiter

Jupiter 是 Solana 上的现货聚合器,同时也是链上最大的杠杆交易平台之一,依靠其产品 Jupiter Perpetuals 提供永续合约交易服务。
与 GMX-Solana 类似,Jupiter 采用池子模式(pool-based design),即流动性池作为交易者的对手方。在这种设计下,当交易者亏损时,流动性池盈利;反之亦然。
Jupiter 允许交易者在 SOL、ETH 和 wBTC 等主要资产上开设最高 100 倍杠杆的仓位。在 Jupiter 永续合约中,多头仓位由与指数资产相同的代币抵押,而空头仓位则由稳定币抵押,以确保高效结算。
流动性提供者通过 JLP 提供流动性,JLP 的运作方式类似于 GMX-Solana 的 GLV。JLP 由五种主要资产组成,分别是 SOL、ETH、wBTC、USDC 和 USDT。
截至目前,JLP 的市值约为 14 亿美元,相当于 Jupiter 永续合约可用的流动性总量。该平台的总交易量已超过 2680 亿美元。

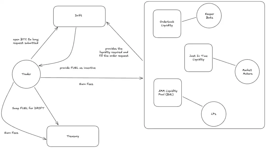
1.3 Drift

Drift 也是 Solana 上最大的链上永续合约交易所之一。自 V2 版本上线以来,该平台的 TVL 已接近 9 亿美元,总交易量达 592 亿美元。
Drift 提供最高 20 倍杠杆的交易,同时支持流动性提供、现货交易以及借贷市场。
Drift 采用混合模式(Hybrid Design),通过多个渠道获取流动性,以确保高效交易执行、深度流动性以及合适的盈亏结算机制。
其流动性来源包括:
-
即时竞拍(JIT):由做市商(MM)管理,以短期竞拍的方式撮合订单;
-
限价订单簿(On-chain Orderbook):由链下机器人管理,与 AMM 交互,为订单提供流动性;
-
自动做市商:一个包含不同资产的流动性池,用于撮合交易。
流动性提供者可以向多个渠道提供流动性,包括策略金库(Strategy Vaults)、保险基金(Insurance Funds)、借贷池以及备用 AMM 流动性(BAL)。其中,借贷池中的流动性不仅可用于借贷,还可作为保证金开设交易仓位,这种灵活性吸引了更多交易者参与。
此外,Drift 通过 FUEL 代币激励交易者,用户在平台上创造交易量即可获得 FUEL,随后可以将其兑换为平台治理代币 $DRIFT。

2. 对比分析
本部分将涵盖上述所有平台,并对它们的 KPI 进行比较。
要提供良好的永续合约交易体验,一个 DEX 需要满足以下条件:
-
低手续费(开 / 平仓费 & 兑换费)
-
优秀的 UI/UX(快速的 RPC 和后端服务器)
-
低延迟的价格预言机 / 防操纵机制(避免恶意清算)
-
高流动性(减少滑点)
-
便捷的抵押方式 & 多市场支持(提升交易灵活性)
2.1 GMX-Solana
-
手续费:开 / 平仓和兑换费用大约在 4-7 bps(0.04% -0.07% ),具体费率取决于交易对市场平衡的影响。如果交易改善市场平衡,费用较低;如果加剧市场失衡,费用则更高。目前,交易者还可通过 GT 代币激励来抵消部分费用。
-
预言机:使用 @Chainlink 提供价格数据。
-
RPC 服务:采用 @Heliuslabs,属于行业标准。
-
市场支持:支持 25+ 个市场,包括 BTC、ETH、SOL、DOGE 等,用户可多空双向交易,且可用多种代币作为保证金(取决于池子流动性)。
2.2 Jupiter Perps
-
手续费:开 / 平仓固定收取 6 bps(0.06% )交易费。
-
UI/UX:Jupiter Perps 是 Jupiter 现货聚合器的一部分,界面友好,操作简便。
-
市场支持:目前仅支持 SOL-PERP、ETH-PERP、WBTC-PERP,可交易资产较少。
-
预言机:与 GMX-Solana 类似,依赖外部价格预言机提供数据。
2.3 Drift
-
UI/UX:相比其他平台,Drift 功能更丰富,因此界面相对更复杂。
-
手续费:费率范围为 3 bps - 10 bps(0.03% -0.1% ),具体费率取决于用户等级(与 30 天交易量 & 质押在保险基金中的 $DRIFT 数量有关)。
-
市场支持:提供 50+ 永续合约交易对,远超 GMX-Solana 和 Jupiter Perps。
-
风控机制:Drift 按风险等级对永续合约进行分类,并决定哪些交易对可以使用保险基金保护 LP 免受损失。
-
预言机:采用 @PythNetwork 和 @Switchboardxyz 提供价格数据。
3. 流动性 & 交易量
流动性对于任何永续合约交易所都至关重要。随着链上衍生品市场的增长,这些平台的流动性和交易量也在持续上升。

Solana 上的永续合约协议 TVL

7 日 TVL 和交易量移动平均值
由于这些协议的 TVL 和交易量范围差异较大,更好的比较指标是 资本效率,通常用 交易量(24 H)/ TVL 来衡量。这个数值反映了协议的 TVL 在交易所上的利用率,即有多少资金通过交易产生了手续费和流动性提供者的收益。如果资本未被充分利用,则效率较低。
该数值越高,说明协议的流动性越高效。虽然该数值会根据市场状况和交易者的兴趣而波动,但一般认为 资本效率高于 1 是理想的。
目前,GMX-Solana 的资本效率约为 0.59 ,而 Jupiter 和 Drift 分别为 0.38 和 0.15 。GMX 的资本效率高于 Jupiter 和 Drift,部分原因是其当前的流动性较低。
此外,在计算 Drift 的资本效率时,我们剔除了平台的 战略金库(Strategic Vaults)TVL,因为这些金库的资金不一定会直接用于交易。然而,这些资金仍被计入 Drift 的总 TVL。
注意:为了避免因单日表现和市场波动导致数据偏差,上述计算采用 7 日交易量移动平均值 / 7 日 TVL 移动平均值 作为资本效率的计算公式。

7 日 TVL 和手续费移动平均值
另一个可以分析的指标是 手续费(24 H)/ TVL,计算公式为 7 日手续费移动平均值 / 7 日 TVL 移动平均值。这个数值表示协议的手续费中有多少是通过锁仓的流动性生成的。
GMX-Solana 的这一数值为 0.0002 ,Jupiter 为 0.00097 ,Drift 为 0.00003 。
在这个指标中,Jupiter 相比于锁仓价值,生成的手续费比例最高。
3.1 GMX-Solana
GMX-Solana 从 GLV(全球流动性金库)和 GM 池 获取流动性。GLV 池经过收益优化,并根据市场情况进行再平衡,流动性根据需求进行分配。并非所有市场都从 GLV 获取流动性。相反,GM 池是为那些希望专注于特定资产的用户提供的隔离池。这些池通过永续交易和现货市场赚取手续费。根据目前情况,GLV 提供大约 6% APY 的收益率。
该平台大部分的活跃流动性来自于 GLV,因为特定 GM 池的 APY 远低于此范围,通常在 1-5% ,并且流动性较薄。
此外,由于流动性不足、交易者兴趣减少和市场波动,GMX-Solana 当前未能捕捉到 Solana 上的大部分链上交易量。

GMX-Solana 的 TVL

GMX-Solana 的日交易量
3.2 Jupiter Perp
Jupiter Perp 的流动性来自 JLP 代币,这是一个由 SOL、ETH、wBTC、USDC 和 USDT 组成的指数基金。JLP 通过 Jupiter Perps 产生的手续费积累价值。JLP 是提供流动性的优良选择,因为它为流动性提供者提供了灵活性,能够轻松地提供或移除流动性。
在写作时,JLP 提供 10% 的年化收益率。

Jupiter Perp 的 TVL
3.3 Drift
Drift 的流动性来自多个渠道,如概述部分所述。由于用户可以通过不同方式提供流动性,因此每种方式的年化收益率有所不同。
平台通过 战略金库(Strategic Vaults)提供的最高 APY 为 338% ,这些金库由外部方管理。其他池子,包括借贷池、保险基金,提供 10-15% 的 APY。
LPs 还可以通过 BAL 提供流动性,在这种模式下,他们自动为交易者开设对立仓位,并从市场的资金费率中赚取手续费。此外,收取的 80% 的接单费用 会分配给 BAL 提供者,从而使他们的年化收益率达到 10-25% ,具体取决于他们提供流动性的市场。


Drift 的日交易量
4. 风险管理
风险管理在每个永续合约交易所中都至关重要。尽管与智能合约相关的风险通常依然存在,但理想的风险管理协议应该能够在高度波动的市场条件下高效结算头寸,并减少对流动性提供者的损害。
4.1 GMX-Solana
GMX-Solana 有两种类型的市场:完全担保市场和合成市场。
每个 GMX-Solana 市场包含 3 个代币:
-
指数代币
-
多头代币
-
空头代币
多头和空头代币共同支撑市场。多头代币支撑多头头寸,而空头代币通常是稳定币,支撑空头头寸。
指数代币是用户用于做多或做空的代币。然而,值得注意的是,GMX-Solana 也支持在特定市场中只担保一个代币,这可能对空头头寸带来风险。
当多头代币和指数代币相同,市场是完全担保的,这意味着在高度波动的市场情况下,交易者的盈亏可以迅速结算。在合成市场中,多头和指数代币不同,这可能在高度波动时导致盈亏结算问题。
为了确保盈亏高效结算,GMX-Solana 使用了自动减杠杆(ADL)机制,这会部分或完全关闭某些盈利头寸,以保持市场的偿付能力。
为管理风险、保护流动性提供者并维持池子平衡,涉及多个费用,包括:
-
价格冲击费用:当 LPs 或交易者造成池子不平衡时支付的费用
-
动态借贷费用:交易者向 LPs 支付的费用,用于借用流动性池中的资产
-
资金费用:激励市场另一方朝相反方向交易的费用
这些费用对于激励流动性提供者并在发生偿付能力问题时保护交易所至关重要。
4.2 Jupiter Perps
Jupiter Perps 的工作方式与 GMX-Solana 类似,唯一不同的是它不允许合成市场,其中多头背书代币与指数代币不同。这进一步保护了交易所和头寸,即使在高度波动的情况下也能保持稳定。
4.3 Drift
Drift 采用不同的方式,因为它采用了混合型流动性模型。Drift 利用保险基金来管理风险,并高效地保持交易所的偿付能力。保险基金通过协议的收入、清算和交易费用积累资金。由于 BAL 是一个自动化市场制造商(AMM),LPs 在出现池子不平衡时可能会被阻止烧毁其份额。
5. 当前状态与未来趋势
当前,大部分衍生品流动性都集中在 Solana 上,主要的贡献者是 Jupiter 和 Drift。截至目前,Solana 在链上衍生品的总流动性中占约 52% ,约为 $ 27 亿美元,而总流动性为 $ 52 亿美元。

7 天累计交易量:Solana 永续合约平台
目前,Solana 永续合约的交易量由 Jupiter 领先,其次是 Drift。GMX-Solana 在挑战市场现有竞争者方面还有很长的路要走。

DEX 到 CEX 期货交易量,来源:The Block
链上衍生品市场空前繁荣,协议之间的竞争日益激烈,推出了许多出色的产品。DEX 到 CEX 的交易量比率正在上升,目前约为 7% ,这意味着未来还有很大的增长空间。

按 1 个月交易量排名的前十个区块链
Solana 是链上衍生品领域交易量第二大的链。Hyperliquid 的交易量与其他链相比差距巨大。随着行业的发展,随着 Solana 协议引入更好的功能和激励措施,这个差距最终会缩小。通过 Firedancer 验证客户端提高的吞吐量,Solana 协议可以达到与竞争对手相媲美的速度和效率。
6. 结论
Jupiter 和 Drift 展示了持续的增长模式,但缺乏资本效率。虽然 GMX-Solana 在资本效率方面稍有优势,部分原因是流动性较低,但仍需努力追赶。
Jupiter 通过其 JLP 代币推动简单性,LPs 可以购买并持有 JLP 来为平台提供流动性。虽然 GMX 和 Jupiter 在处理交易方面遵循类似的模式,但它们在流动性方面的处理有所不同,GLV 和 JLP 之间的相似性较小。
Drift 为寻求更好风险分配的高级交易者提供了跨保证金账户。它允许较低的杠杆,并通过激励保险基金来专注于风险管理。
目前,DEX 与 CEX 衍生品交易量的比率处于历史高位。由于 Solana 是链上衍生品市场最重要的流动性贡献者,其生态系统将从这部分生成的交易量中受益。
郑重声明:本文版权归原作者所有,转载文章仅为传播信息之目的,不构成任何投资建议,如有侵权行为,请第一时间联络我们修改或删除,多谢。
早报 | Lighter 24 小时交易量突破 110 亿美元;Circle Q3 财报公布;Strategy 美股市值跌破其 BTC 持仓价值
整理:ChainCatcher 重要资讯: 币安将停止币安直播平台服务,币安广场将继续提供直播服务...
24H热门币种与要闻 | Sui将推出原生稳定币USDsui;美SEC拟推出基于Howey测试的代币分类法(11月13日)
1、CEX 热门币种 CEX 成交额 Top 10 及 24 小时涨跌幅: BNB -0.78%...
星球日报
文章数量
11042粉丝数
0