流动性协议WAT:异构复合架构实现RWA实物资产上链
1. 引言
RWA 赛道热度持续攀升,传统资产与加密资产的融合再度成为市场焦点。然而,资产上链的技术实现、流动性保障及投资安全机制,仍是制约该赛道发展的核心挑战。WAT 协议(World Asset Protocol)作为异构复合架构解决方案,通过创新性资产映射机制将优质传统资产引入链上生态,在解决传统资产流动性困境的同时,为加密投资者构建了兼具资产安全性、收益稳定性与即时流动性的投资基础设施,有效弥合传统金融与加密生态的价值断层。
2. WAT 协议的核心机制
WAT 协议的创新之处在于其五大核心功能
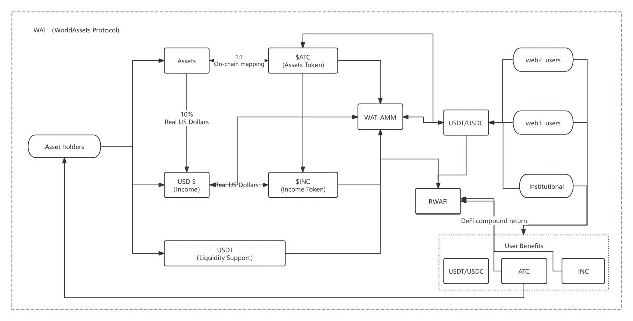
1、传统优质资产上链:
合规化预处理层:传统企业提交经法律确权的资产凭证(产权证明、评估报告、历史收益表等),由摩根大通等持牌机构完成文件真实性审计与价值评估,形成符合 SEC/FCA 监管框架的资产背书;
数字确权层:将审计通过的资产元数据(包含现金流模型、抵押物清单、风险参数)铸造成 ERC 721 确权 NFT,通过零知识证明技术实现敏感数据隐私保护下的链上权属验证
动态映射层:部署 WAT-Mint_Smart_Contract 智能合约组,基于资产确权 NFT 铸造锚定资产的链上代币符号 ATC(1 ATC= 1 USDT),内置跨链预言机实时同步链下资产审计报告与财务数据,确保代币价值与底层资产的合规化镜像映射。
2、ICDAO(Investment Committee DAO):
作为首个链上 RWA 投资治理协议,采用五维动态权重模型(信誉资质、专业能力、流动性管理、治理贡献、博弈校准)构建机构级决策体系,通过改良型 Shapley 值算法量化成员边际贡献,实现 RWA 资产上链审核、动态风险评估及合规监管。成员依据权重占比获得铸币税分成(0.3% )、私募认购特权及治理优化权益,并依托链上联邦学习框架与监管沙盒兼容模块,确保决策机制既具备传统投委会的严谨性,又保留 DAO 组织的敏捷优势。
3、真实美元收益上链:
要求传统资产方提供该资产的真实美元收益,通过基金会 WAT-AMM 做市机制,将真实美元注入,使链上的资产不仅是表面上的映射符号 ATC,更能将真实美金收益注入并支撑发行收益代币 INC(Income Token),让投资者不仅可代币化便捷投资优质的实物资产,同时获得资产现实中的真实美元收益,更可以获得 INC 代币带来的额外未来收益。
4、额外流动性保证:
为了保障投资者的权益,WAT 协议要求资产方提供额外的流动性池,避免流动性短缺(资产方至少额外拿出资产价值 10% 的 USDT 确保 ATC 的流动性交易),并通过 WAT-AMM 的做市机制提供额外的 INC 代币奖励池,全方位保证流动性的安全与健康,从而保证并提升投资体验。
5、RWAFi:
WAT 协议创新构建 RWA+DeFi 复合收益引擎,通过智能合约实现传统资产收益与链上可组合性的深度耦合:①搭建分层收益架构,基础资产现金流与质押挖矿、流动性凭证衍生等链上策略形成收益叠加效应;②创建机构级流动性池,吸引家族办公室及资管机构资金注入,通过做市商激励算法与跨市场套利机制,构建资本效率与收益稳定性的动态平衡模型。该机制使投资者在获得底层资产固定收益的同时,可自主配置杠杆耕作、收益权质押等 DeFi 策略,实现风险调整后的收益最优化。
WAT 协议通过异构架构设计破解 RWA 生态核心悖论:其五维核心机制构建复合型协议栈,采用密码学验证框架实现传统资产流动性转化与加密投资者资产安全的双重保障。通过构建"物理资产-链上凭证-流动性衍生品"的三层结构,既完成非标资产的标准化解构,又保留 DeFi 的可组合性优势,从根本上弥合传统金融资产流动性与加密市场投资逻辑的结构性矛盾

3.WAT 协议与其他类型项目对比

从上表可以看出,WAT 协议在资产上链的同时提供真实收益和流动性支持,填补了 RWA 项目和 DeFi 协议的空缺,使其更具市场竞争力。
4. WAT 协议的应用场景
优质资产方:
股权、黄金、能源、地产基金等具有稳定现金流收益的优质资产,通过 WAT 协议实现资产上链,提高透明度,同时为 Crypto 市场提供优质投资标的。
传统金融机构:
银行、基金公司可以利用 WAT 协议实现基金债券的配套发行,增强金融流动。
Crypto 投资者:
机构和个人投资者可以通过 WAT 协议获得更安全、收益稳定的投资机会,而不必担心流动性风险。 除便捷投资优质资产外,更可以获得保证的美金收益以及生态代币的额外未来收益。
WEB2投资者:
通过传统优质资产携带解决WEB2用户的理解与信任,通过 RWA 代币化的便捷操作,传统投资者和资金将大批量进入以完成投资理财的行为。
DeFi 生态:
WAT 协议可以与现有 DeFi 协议兼容,为去中心化金融提供更丰富的资产类型。为 DeFi 生态打破圈层魔咒,引入金融规律、价值支撑和资金,解决 DeFi 的击鼓传花问题,为 WAT 生态投资者提供复合型收益产品服务。
5.WAT 协议机制核心数学建模
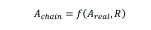
1.传统资产上链模型
传统资产上链后,其在链上的映射价值可以表示为:

其中:

如果 R = 1 ,意味着资产完全上链,若 R < 1 ,则部分资产可能受限于合规或流动性因素而未完全上链。
2.真实收益上链模型
WAT 协议要求传统资产方将 真实的美元收益 也映射到链上,以保证投资的稳定性。收益计算如下:

其中:

S:收益上链保证系数( 0 ≤S≤ 1),反映收益的透明度和兑现能力
当 S= 1 时,表示所有收益完全映射到链上,若 S < 1 ,则部分收益未上链,
3.额外流动性支持模型
WAT 协议提供额外的流动性池,以确保投资者可以随时交易,不会出现流动性短缺。流动性池的大小可以定义为:

其中:
L: 总流动性池的大小(包含资产价值和资产额外提供的 USDT)

α,β: 流动性权重系数(控制传统资产和 Crypto 资产的流动性贡献比重)
当 L 足够大时,投资者可以无障碍交易,而当 L 过小时,WAT 协议可能需要额外的流动性支持机制。
4.综合收益计算
投资者在 WAT 协议中的综合收益包括 传统资产的真实收益 和 DeFi 收益(例如Staking、借贷等)。新的收益计算如下:

其中:

其中:

θ: DeFi 收益适用率( 0 ≤θ≤ 1),表示资产中多少比例可用于 DeFi 投资
投资者的综合收益计算包含资产真实美金收益 + 代币未来收益 + DeFi 收益,投资者的资金有更丰富和灵活的增值方式。
6. WAT 协议资产管理规模
目前 WAT 协议已签约资产规模达到 2.7 亿美金,其中包含:Aupera 视觉芯片研发公司、JoHome 地产基金公司、中东主权基金、香港诃力士黄金监管仓、柬埔寨石英砂矿、土库曼斯坦天然气等。并在持续的挖掘与签约引进更多优质实物资产。
预计将在 2025 年Q2开启资产代币化交易和 TGE 交易!
7. 结论
WAT 协议通过异构多链架构构建 RWA 价值交换协议层,其技术突破性体现在:①集成动态定价机制与零知识验证框架,实现传统资产的高效率流动性转化及链上收益可验证性;②采用分层式智能合约组(合规验证模块+风险隔离池+流动性衍生引擎),在经第三方审计的合规框架下,为加密投资者构建风险收益比优化的配置方案。行业观测数据显示,其协议层设计已显现出连接传统金融基础设施与 DeFi 生态的协同效应,为 RWA 市场的标准化进程提供关键技术支持。
郑重声明:本文版权归原作者所有,转载文章仅为传播信息之目的,不构成任何投资建议,如有侵权行为,请第一时间联络我们修改或删除,多谢。
早报 | Lighter 24 小时交易量突破 110 亿美元;Circle Q3 财报公布;Strategy 美股市值跌破其 BTC 持仓价值
整理:ChainCatcher 重要资讯: 币安将停止币安直播平台服务,币安广场将继续提供直播服务...
24H热门币种与要闻 | Sui将推出原生稳定币USDsui;美SEC拟推出基于Howey测试的代币分类法(11月13日)
1、CEX 热门币种 CEX 成交额 Top 10 及 24 小时涨跌幅: BNB -0.78%...
星球日报
文章数量
11042粉丝数
0