详细解读国内首支RWA项目马陆葡萄
2024 年底,上海左岸芯慧电子科技有限公司发布了内地首支农业产业 RWA 项目——“马陆葡萄 RWA”,并完成了 1000 万元股权融资。“马陆葡萄”作为真正意义上内地 RWA 打响的第一枪,让不少正在观望的企业看到了 RWA 从“概念”到“落地”的可能性。
加密沙律团队最近一直在研究处理 RWA 项目,之前我们就发现大家都很好奇:
-
“马陆葡萄”产品到底是什么?我们该怎么购买?有没有购买的价值?
-
“马陆葡萄”产品可以在二级市场流通吗?交易情况怎么样?
-
“马陆葡萄 RWA”项目是怎么做成的?它的基础架构是什么?
-
在内地禁止虚拟货币兑换、代币发行融资的法律红线下,“马陆葡萄”的合规路径是什么?
-
“马陆葡萄”项目对我而言有没有什么值得参考的地方?
为了更完整了解“马陆葡萄 RWA”项目的特点,加密沙律团队小伙伴决定亲自购买并转让马陆葡萄的数字资产,通过消费者视角的调研来给大家介绍一下这个产品的详情和创新点。如本文内容与项目方的实际情况有偏差,欢迎指正。
一、从葡萄到 NFT,这个项目到底在卖什么?
1.这究竟是个什么产品?
马陆葡萄·首发农业数字资产由左岸芯慧(上海)数据技术股份有限公司于 2024 年 11 月 25 日正式公开发行,用户只能在上海数据交易所数字资产交易平台上进行购买和售卖。

(上图为马陆葡萄数字资产的基本产品信息)
该项目发行不久就已售罄,因此目前只有二级交易市场。据我们观察,马陆葡萄数字资产在二级交易市场上的标价在 500-5500 元不等,呈现出两极分化的态势,不过主流标价区间都在 1000 元左右。但当我们把视线投向近期的成交数据时,发现最近的成交价都集中在 600 元左右。相较于最初发行的 99 元市场定价,现阶段的交易价格确实实现了一定的溢价空间,但以动态视角观察,还是可以清晰地感受到马陆葡萄数字资产的热度已经慢慢回落,疯狂炒作的高点已经一去不复返,取而代之的是更加审慎的价值评估。

(上图为马陆葡萄数字资产在数字交易市场的售卖情况)
我们在交易马陆葡萄数字资产的过程中,还注意到项目方对交易时间设有明确的限制: 2025 年 12 月 8 日之后,数字资产将无法流通,仅给持有者一年的时间进行交易。对于为什么要为交易设置倒计时,我们并没有找到相对应的答案。但可以预见的是,在一年期限届满前,一定会出现持有者集中抛售的场景,届时数字资产的价值将会面临比较大的市场波动。
另外,当实物权益兑换成功后,数字资产将被项目方核销,无法在交易市场上继续流通,持有者仍然可以享有使用“马陆星球”互动空间的资格。在购买过程中,我们一直试图寻找比较清晰的责任条款,想要知道数字资产被“销毁”后,持有者的权益会得到怎样的保障。甚至我们不妨大胆假设,如果有不可抗力或意外事件发生,例如葡萄园被烧毁,导致实物权益无兑换可能性,那项目方又该作何补偿呢?但我们目前从公开渠道和购买流程中都尚未获知明确的答案。
总而言之,项目方发行的每一个数字资产价格都不同,且结合其不可分割、唯一链上标识等核心特征,我们可以判断,项目方发行的数字资产实际上是一种非同质化的数字藏品(NFT)。关于这一要点的更多分析详见本文第三章。
2.持有者能获得什么权益?权益从哪里来?
RWA 项目的特色,就是将底层资产与代币价值锚定。换句话说,代币持有者的权益往往都直接来源于底层资产,马陆葡萄 RWA 项目也不例外。
马陆葡萄 RWA 项目的底层资产是农产品和农产品生产数据的整合。其中,农产品是由马陆专业葡萄合作社提供的马陆葡萄;农产品生产数据则主要包含了葡萄生产过程中的各类数据,如葡萄种植区的农户资料生产数据、环境数据、采集数据、监管数据以及葡萄生长中的非结构化数据等。
根据马陆葡萄数字资产的产品介绍,购买数字资产的用户可以获得一份底层资产映射下的权益组合,包括一份基础权益以及一份成长权益
-
基础权益是由马陆葡萄专业合作社提供的价值 200-300 元的葡萄提货卡一张;
-
成长权益是指“马陆星球”农业互动空间的参与资格。
除此之外,项目方还为在规定时间内交易金额前 50 名的购买者提供一份类似于“空投”的惊喜权益,权益内容是马陆葡萄的提货卡一张。

(上图为马陆葡萄数字资产的持有者权益图)
通过分析底层资产和用户权益的对应关系,我们发现,马陆葡萄 RWA 项目的实物资产价值相对固定,因此它的升值空间也比较有限,真正具有较大可增值性的还是这份“农业生产数据包”。
经过我们亲身体验,用户可以在“马陆星球”互动空间上实时监控观察马陆葡萄种植园的葡萄生长情况,通过小游戏播种、采摘,并出售葡萄,交易换得的金币将自动转换为高光拾刻平台的积分,积分可于 2025 年 12 月 9 日后兑换由项目方提供的实物奖励。加密沙律尝试种植了自己的虚拟葡萄,只要等待 24 小时就可以收获果实,兑换金币。但遗憾的是,我们始终未能成功打开监控视频,不知道有没有成功打开的小伙伴来分享一下。

(左:数字资产交易数量排行榜;中:虚拟葡萄种植中:右图:金币排行榜)
但若借用金融产品的标准衡量,这个平台仍存在明显的价值断层。首先,积分体系与数字资产的内在收益机制并无明确挂钩,用户持有的数字资产无法通过积分兑换实现增值,其权益被严格限定在“消费型奖励”范畴。其次,用户在数字平台能够进行的操作比较有限,在虚拟空间种植葡萄并不意味着,在现实世界里也有一颗葡萄种子被撒下。平台交互功能局限于单项操作,似乎并没有用户与实物资产的双向价值创造场景。
这么看起来,项目方采集的农业生产数据与“马陆星球”互动空间的联系比较有限。根据该项目的技术服务方在官网公开披露的信息可知,这些数据将主要用于葡萄溯源、银行借贷、农作物保险等应用场景。那么我们比较好奇的是:
-
对于个人数字资产持有者而言,项目方采集的数据到底有什么价值和作用呢?
-
此外,项目方并未披露数据资产价值的具体评估方法或第三方认证报告,我们又应该如何确定数据资产包的实际价值呢?
-
同时,在目前对权益内容的分析中,我们也暂时没有看到一条明确的路径,证明持有者可以获得数字资产的收益分红。那么因融资款获得的资产增值,又以什么方式回馈了持有者呢?
这些疑问我们暂时没有通过公开渠道找到合理的说明。也许,随着项目的不断发展,会出现更多资料和信息以解答我们的疑惑。
3.项目方从这个过程中获得了什么?
说完了我们持有者的权益,我们来聊聊这个项目对项目方有什么好处。企业尝鲜 RWA,大家无非都是想要通过发行代币的行为获得包括融资在内的一系列好处,为底层资产乃至企业本身增值。
我们同样可以从马陆葡萄项目中总结出一条清晰的价值反哺路径:
项目方通过空投权益,加上随机发放基础款和稀有款产生的“盲盒效应”,激励用户购买更多的数字资产,从而获得这部分的融资。项目方表示,项目获得的融资将用于马陆葡萄种植基地智能化设施的建设以及基础设施的改造升级。
与此同时,项目方“左岸芯慧”作为一家提供农业数据采集服务的企业,当更多的用户加入“马陆星球”数字平台,项目方的数字服务也能够获得增值。在此基础上又借助广告效应,扩大了项目方的影响力。项目方成功通过 RWA 实践完成了品牌的叙事升级,作为国内首个农业 RWA 案例,起到了行业标杆的效应。这条路径可谓是一石三鸟,既获得了融资,又反哺了项目方,还扶持了传统的农业资产。
4.资产上链的技术依托是什么?
根据官方通稿和媒体报道的信息,我们了解到马陆葡萄数字资产成功上链,依托于一条完整的区块链技术生态体系。
前文说到项目方左岸芯慧是一家专做数据采集服务的企业。结合网络上的公开信息,我们可以总结出该项目通过部署 IoT 物联网技术采集到葡萄的实物生长数据,再通过左岸芯慧自研的 SwiftLink 平台整合数据信息,采用了“多链同轨 AMC”与“数据资产壳 DAS”技术进行结构化处理,形成可交易的数字化资产包。
我们从技术合规的视角观察,可以发现项目方严格遵循了现行监管框架:所有链上操作数据均同步存证于上海数据集团牵头建设的“浦江数链”数据存证平台,以确保数据的真实性。
尽管目前公开渠道对 SwiftLink 平台以及“多链同轨 AMC”等核心技术的细节披露有限,但不可否认它已经实现了农业生产数据的上链,并且数据也已在上海数据交易所存证。基于上海数交所的国有控股背景,我们相信现有技术已经能够为 RWA 项目数据上链提供可靠的技术保障。
二、融资 1000 万,马陆葡萄是怎么做到的?
马陆葡萄 RWA 项目能够成功融资,首先要归功于他们设计了一条完善的合规路径。
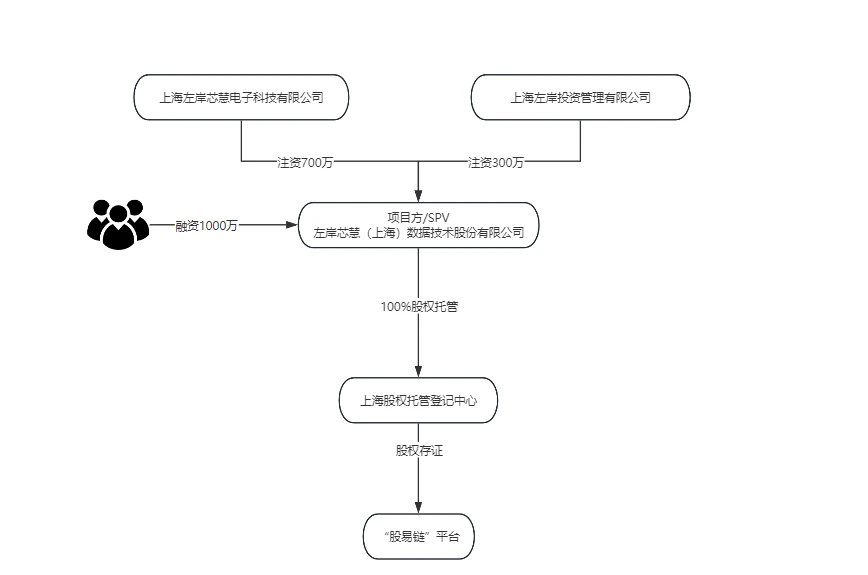
我们注意到, 2023 年 10 月 31 日,上海左岸芯慧电子科技有限公司和上海左岸投资管理有限公司为项目方左岸芯慧(上海)数据技术股份有限公司注资 1000 万元成立,使其成为该项目的特殊目的载体(SPV),将马陆葡萄数据资产包与左岸芯慧其他业务隔离。
同时,SPV 公司作为融资主体,融资行为仅关联企业自身,与数字资产的售卖没有明确关联,避免了被认定“证券化”的风险。此外,项目方的 100% 股权均交由上海股权托管登记中心托管,并存证于“股易链”平台。
“股易链”平台是由上海数据交易所自主研发的区块链存证平台,专注于为股权、数据资产等提供数字化确权与存证服务。其核心目标是通过区块链技术,将传统金融市场中的实物资产(如股权)转化为可验证、不可篡改的链上数字凭证。简单来说,就是一个实现股权通证化上链的平台。

(上图为马陆葡萄 RWA 项目的股权架构图)
在这个过程中,我们可以发现,马陆葡萄项目获得的融资与传统 RWA 发行代币后的融资有所不同。
在传统 RWA 融资模型中,项目方通过代币发行完成首次资金募集后,通常需要将代币接入交易所实现二级市场流通,利用流动性溢价实现再融资,形成典型的“发行-上市-再融资”路径。这种模式下,代币的市场流通不仅为项目方提供持续融资通道,更能将底层资产价值与资本市场动态绑定。
但马陆葡萄在数字资产发行前就已完成了 1000 万元的股权融资。根据我们目前能够从公开渠道获得的信息项目方仅仅是将股份进行了托管,完成了股权的通证化存证,但并没有进入公开交易的市场。也许正因如此,项目方无需披露融资细节,我们也无从得知更多融资的详细情况,比如融资对象是谁?股权的分配是多少?用户购买数字资产的款项流向了哪里?项目方用这笔款项做了什么?这都是亟待解答的问题。
但无论如何,马陆葡萄 RWA 项目不仅合规落地,还成功获得了 1000 万元的股权融资,这无疑给许多企业带来了利好消息。虽然项目仅公开发行 2013 个数字资产,根据每个数字资产 99 元的初始价格,项目方从售卖数字资产中能够直接获得的总价值不到 20 万元。基于农业资产的特殊性,增值空间也相对有限。但项目获得的股权融资就高达 1000 万元,充分证明目前 RWA 项目产生的效益能够为企业提供资产、开发技术提供积极的保障。
三、马陆葡萄项目与境外 RWA 有何不同?
加密沙律团队近年来一直深耕Web3市场,在对马陆葡萄 RWA 的相关信息进行深入研究后,我们能够发现,马陆葡萄 RWA 项目实质上与境外的 RWA 项目有很大的不同:
1.数字资产不是代币
如前文所述,项目方发行的数字资产实际上是一种非同质化的数字藏品(NFT),与境外发行的 RWA 代币有很大的不同。NFT 的主要特点是,每个 NFT 都具有唯一性和不可分割性,其价值由特定元数据的独特性决定,与同质化的虚拟货币,如比特币、以太币有明显的区分。“马陆葡萄”RWA 项目中,每一个数字资产在兑换实物资产后就被禁止流通,本身就不具备再交易、再流通的属性,更不具备可互换的价值媒介功能。
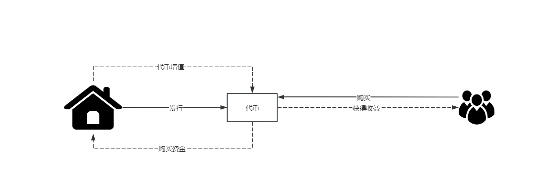
马陆葡萄 RWA 项目在代币价值认定上,与境外 RWA 项目也有所不同。我们在前文已经提到过境外 RWA 项目发行代币融资的逻辑,这里我们再详细谈谈代币如何为持有者带来收益。
在境外主流 RWA 实践中,代币持有者通过智能合约确权机制,能够实质性地获得底层资产的份额化所有权或结构化收益分配权。项目方通过代币发行募集的资金,通常定向投入底层资产的开发运营或多元化投资组合配置,借助资产运营效率提升、市场价值增长等路径实现增值目标。在此过程中,代币作为价值传导媒介,通过预设的链上分配规则,将底层资产产生的收益以链上分红、代币销毁通缩、权益回购等形式反哺持有者。

(上图为境外 RWA 架构简图)
但马陆葡萄 RWA 项目以 NFT 形式发行,持有者仅获得实物兑换权(葡萄提货卡)和数字平台参与资格(游戏积分兑换奖励)。其价值锚定于农产品的消费属性与数据服务的使用权,而非资产所有权或收益权,本质上是一种“去金融化”的合规设计。
上海数字资产交易平台还对交易的发起和持有数量管控进行了严格的管控:持有比例超过所有可交易数字资产数量 5% 的用户,单次仅可出售 1 个,且需要等到交易成功后 5 个交易日后,才能继续出售,直到持有数量降到 5% 以下。通过这个方式限制大额抛售,防止数字资产的“疯狂炒作”,从降低流动性的角度限制了数字资产的增值空间。
总而言之,马陆葡萄数字资产的持有者无法通过数字资产直接享受到底层资产增值带来的收益,实际上拥有的还是一张马陆葡萄的实物提货卡以及数字互动空间的入场券。
我们认为,马陆葡萄产品之所以如此设计与中国内地的法律环境密不可分。RWA 架构的设计必须扎根于现实的法律土壤。根据我国当前的现行监管框架,虚拟货币相关业务活动,如发行虚拟货币或者发行代币融资,目前仍被定性为非法金融活动,一律严格禁止,违者有触发刑事责任的风险。
在这个监管框架下,由于国内法律并未禁止发行数字藏品,马陆葡萄 RWA 项目顺势选择了这一发行方式,也给其他企业提供了合规路径的参考:
-
企业必须明确界定发行虚拟资产的属性,若发行数字藏品,应当严格遵循不可拆分、不具有流通属性的技术标准,使其与比特币、以太坊等同质化虚拟货币形成泾渭分明的法律界限。
-
同时,应当避免数字藏品具有金融产品的属性,不得包含证券、保险等金融资产。此外,应当通过合规的交易平台,并且将数据、股权进行官方存证。
这种审慎的产品设计策略,既是对市场创新空间的积极探索,更是对法律监管红线的必要尊重。
2.交易所性质不同
马陆葡萄 RWA 发行的中介机构是上海数据交易所。境外虚拟资产交易所通常以持牌金融机构身份开展业务,而上海数据交易所的设立严格遵循《上海市数据交易场所管理实施暂行办法》的监管要求,需经市政府专项审批后设立,其业务边界明确限定于数据流通服务范畴,与金融资产交易形成制度性区隔。
在交易所的技术架构层面,境外虚拟资产交易所普遍依托去中心化网络运行,而上海数据交易所则采用中心化治理模式,其系统节点设置需接受政府部门的统筹管理。以马陆葡萄 RWA 项目为例,股权通证化的实现路径需经历双重合规保障:项目方须先将标的股权于上海股权托管交易中心下属登记托管机构完成确权登记,继而通过区块链存证平台“股易链”实现股权上链。这种“物理资产-法定登记-链上存证”的递进式设计,既延续了传统金融市场的监管逻辑,又为数字技术创新划定了可验证的合规边界。
尽管马陆葡萄 RWA 项目的中介机构与境外模式有着比较大的差异,但其本质仍是一次在现有监管框架内探索 RWA 可行性的重要尝试,为内地 RWA 项目构建了一条本土化合规通路。这一实践充分证明,在内地现行法律框架下,RWA 并非“不可为”,而是需要以更适配本土监管逻辑的方式“重新定义”。马陆葡萄项目的意义,不仅在于为农业资产探路,更在于为内地 RWA 发展提供了一个可复制的“监管友好型”范式。
四、购买流程介绍:散户现在如何购买马陆葡萄 RWA 的产品?
如果有读者现在想要购买马陆葡萄 RWA 产品,可以参考以下购买流程:
1)登录“数字资产交易市场”完成注册,并完成知识答题,进入市场。

2)完成数字交易市场的实名认证。

3)注册发行平台——高光拾刻,并完成身份认证。

4)注册杉德钱包,完成身份认证,并绑定银行卡。

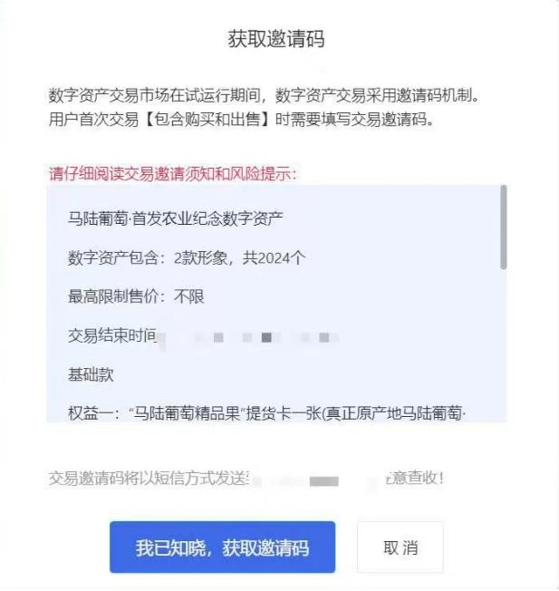
5)获取邀请码,完成购买。

五、马陆葡萄 RWA 能带来什么行业效应?
在数字经济与实体经济深度融合的浪潮下,马陆葡萄 RWA 项目为传统产业转型升级打造了一个成功的样本。这次尝试不仅是一次内地企业靠近 RWA 项目的成功探索,也会在行业内外激发出多重积极的示范效应。
马陆葡萄 RWA 项目能够为大量“沉默”的传统资产提供可复制的数字化模板。马陆葡萄的“破圈”经验,也能够为中国传统的老字号品牌,乃至非物质文化遗产提供了参考。说不定在不久的将来,我们可以看到七宝羊肉、南翔小笼,甚至苏绣等地域特色产品的 RWA 项目。通过 RWA 的框架,借力智能合约与跨链交互,在提升品牌溢价的同时,构建文化传承与商业价值的双赢生态。
上海也为这类创新提供了独特的落地土壤。我们认为,上海是全国范围内最适合进行 RWA 项目探索的城市。上海作为国内数字经济的先行者,已率先布局了区块链市场,提出了 2023 年— 2025 年间推进城市区块链数字基础设施体系工程的实施方案,为 RWA 项目提供政策与技术双重支撑。
而香港在陆续为虚拟资产交易所颁发牌照后,即将发布第二份虚拟资产政策宣言,凭借其国际资本枢纽地位和开放的虚拟资产营商环境,香港正成为连接内地优质资产与全球投资者的桥梁。
沪港联动,两城协同,既助力本土资产“走出去”,亦为国际资源“引进来”开辟通道。加密沙律多年来深耕企业的跨境和出海,我们相信在不久的将来,能够更加清楚地看到 RWA 项目的光明未来。马陆葡萄的尝试,既是传统农业拥抱数字化的缩影,也为国内 RWA 探索划出了一条合规红线。它或许不够完美,但它的每一步,都在为后来者铺路。
特别声明:此原创文章仅代表本文作者个人观点,不构成对特定事项的法律咨询和法律意见。如需转载,欢迎联系加密沙律。
郑重声明:本文版权归原作者所有,转载文章仅为传播信息之目的,不构成任何投资建议,如有侵权行为,请第一时间联络我们修改或删除,多谢。
早报 | Lighter 24 小时交易量突破 110 亿美元;Circle Q3 财报公布;Strategy 美股市值跌破其 BTC 持仓价值
整理:ChainCatcher 重要资讯: 币安将停止币安直播平台服务,币安广场将继续提供直播服务...
24H热门币种与要闻 | Sui将推出原生稳定币USDsui;美SEC拟推出基于Howey测试的代币分类法(11月13日)
1、CEX 热门币种 CEX 成交额 Top 10 及 24 小时涨跌幅: BNB -0.78%...
星球日报
文章数量
11042粉丝数
0