从ACP框架到新费用机制,Virtuals能再创辉煌吗?

2025-03-20 00:03:30

作者: Delphi Digital

编译:Tim,PANews

在引领AI代理炒作热潮后,Virtuals如今正驶向平稳的发展道路。然而,最新进展表明Virtuals可能卷土重来。以下是值得关注的未来发展。

ACP

Virtuals的一项重大举措是ACP:这是一个专为代理与代理之间交互的框架。借助ACP框架,代理能够自主管理独立钱包、追踪收益并调配资源。试想未来AI代理之间无需人类监督即可进行协作。

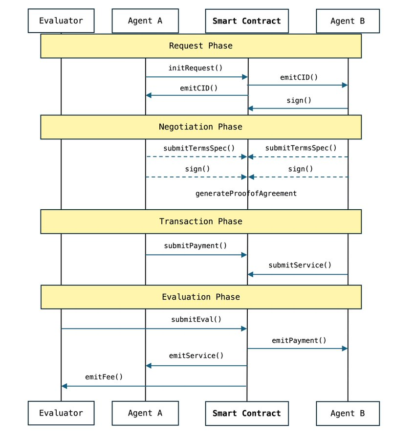
ACP工作流程包括:

  1. 请求阶段:代理启动任务并验证交易对手身份。
  2. 协商阶段:各方就条款细则、报酬分配、时间节点及成功标准达成共识,生成链上存证的协议凭证
  3. 交易阶段:资金由智能合约进行第三方托管。
  4. 评估阶段:评估代理确认服务交付是否符合先前协议标准,达标后放款

ACP的两大近期目标将聚焦于实现自主运作的对冲基金与媒体机构。目前你可以看到一个demo演示版本,通过Virtual的柠檬水摊业务模拟对ACP功能进行展示。

为加速ACP框架的发展,Virtuals已发起黑客松竞赛,旨在让开发者构建自主商业项目。更多项目详情将于四月中旬正式公布。

数据统计

Virtuals平台上新发射的AI代理数量呈现断崖式下跌趋势。当前新AI代理与当前产品相比没有差异化优势,很难逆转颓势。

扭转上述颓势的主要策略在于为代理解锁全新应用场景。尽管ACP框架是这一方向迈出的重要一步,但Virtuals仍在探索其他途径。

例如,Virtuals已与Animoca Brands达成战略合作,双方将共同投资并加速解锁新型应用场景,比如具备自主意识的AI NPC角色与智能化数字头像。虽然该计划尚处早期阶段,但此举表明团队正在探索如何拓展其核心产品。

Virtuals同时更新了其费用共享机制,以激励开发者优先选择Virtuals而非其他竞争性框架。

Virtuals正面临多重发展瓶颈。不过,近期一系列动作表明团队正积极地摆脱困境。未来数月将验证其能否重拾增长动能以及能否激发市场对于AI代理的新兴趣。

郑重声明:本文版权归原作者所有,转载文章仅为传播信息之目的,不构成任何投资建议,如有侵权行为,请第一时间联络我们修改或删除,多谢。

推荐文章

早报 | Lighter 24 小时交易量突破 110 亿美元;Circle Q3 财报公布;Strategy 美股市值跌破其 BTC 持仓价值

整理:ChainCatcher 重要资讯: 币安将停止币安直播平台服务,币安广场将继续提供直播服务...

141 2个月前

24H热门币种与要闻 | Sui将推出原生稳定币USDsui;美SEC拟推出基于Howey测试的代币分类法(11月13日)

1、CEX 热门币种 CEX 成交额 Top 10 及 24 小时涨跌幅: BNB -0.78%...

星球日报
154 2个月前

DAT的拐点?这12家财库公司代表mNav已跌破1

@OdailyChina @LeoAndCrypto 2025 年是 DAT 蓬勃发展的一年,自从...

星球日报
171 2个月前

解读 Fusaka 升级:扩容、降本、提速,以太坊的又一次「性能飞跃」

以太坊现货 ETF 在上周疲弱后重新录得净流入,市场情绪正逐步回暖。以太坊的下一次升级,也已经在路...

209 2个月前

美SEC主席最新演讲:告别混乱十年,加密监管进入清晰化时代

女士们、先生们,早上好!感谢你们的热情介绍,也感谢邀请我今天来到这里,我们将继续探讨美国如何引领下...

星球日报
185 2个月前

停摆结束=市场反弹?美股、黄金、BTC历次政府重启后表现全解析

原文作者:David,深潮 TechFlow 北京时间 11 月 13 日凌晨 5 点,一场持续...

星球日报
149 2个月前