一天暴涨500%,一文读懂Yzi Labs投资的Tensorplex Labs
今晨,Yzi Labs 宣布投资 Tensorplex Labs,随即其 Bittensor 子网项目 Dojo 上涨 500% ,去年同月,去中心化 AI 初创公司 Tensorplex Labs 完成 300 万美元种子轮融资,一年之后,Tensorplex Labs 为 Bittensor 生态带来了包括 Dex、数据看板、AI 等各方面的贡献,本文将简要分析成立仅仅两年的新加坡公司 Tensorplex Labs 究竟做了什么成为了 Bittensor 生态的核心参与者。

Bittensor 的 DeFi 核心
质押借贷
在 dTao 发布前 bittensor 的生态其实十分匮乏,Tensorplex 贡献了 TAO 生态中的核心 DeFi 产品,其中之一就是 Tensorplex Stake 作为一款跨链质押产品,推出了 stTAO,一款 LSD ERC 20 「Liquid Staking Derivative」代币,允许 EVM 投资者无需下载 Substrate 兼容的钱包,同时可以 TAO 生态系统并享受质押奖励,而并手动委托。同时可以将质押资产桥接到 Bittensor 等网络参与验证节点运作,为此 Tensorplex 还在 Substrate 和 EVM 之间建立了最小化信任的桥梁。除此之外孵化了 TaoBank 等借贷协议,允许用户以质押的 TAO 作为抵押品获取无息贷款。质押的峰值 TVL 达到了 3000 多万美元,这也让 Tensorplex 成为 Tao 上最大的验证节点之一。

交易所+数据看板集成 Backprop

就在上个月,dTAO 正式推出的同时 @BackpropFinance 也正式上线了,在当前这个时间点,作为可以交易 dTAO 的 3 个 Dex 之一「hotkeyswap、taostats」,除了供用户交易各类 Alpha 子网以外,还提供了相当全面的数据看板,将交易看板、地址分析、链上信息查询、市场分析等各类型产品融合在同一个产品中。让人熟悉的 UI 加上完善的数据看板,相当程度的降低了新用户加入 TAO 生态的参与门槛,这也让 Backprop 成为 Bittensor 当前最受欢迎的 Dex 产品。

AI 生态的发展
LLM
Tensorplex 在大模型中进行了多次尝试,在 @MacrocosmosAI 「Subnet 19 」的去中心化 LLM 预训练竞赛中创建了超越所有开源的同类模型。在 60 多个 Bittensor 子网和 @flock_io 和 @AlloraNetwork 等 AI 链上运行验证器, 2023 年开始就在 Bittensor Subnet 9 上的发布了最新顶级模型 Sumo,而在 2024 年 4 月将参数上限提高到 70 亿后,Sumo-T 9-7 B 的表现甚至优于 Falcon 7 B、Llama 2 7 B 等知名模型。

Tensorplex Stream
Tensorplex 在 Agent 方面也进行了尝试,Tensorplex 和 @Corcel_X 「Subnet 18 」构建了第一个 Web3 RAG 聊天机器人「Tensorplex Stream」,该机器人从加密货币的播客记录中获取信息来训练 AI Agent,发行一款最新加密货币信息的汇总和总结的 Agent,现在除了 Chatbot 以外还开发了 Podcasts,让 AI 可以「说」出自己收集到的资料。利用 RAG 的优势在快速发展的加密货币市场中收集最新信息在之后也被大规模应用。

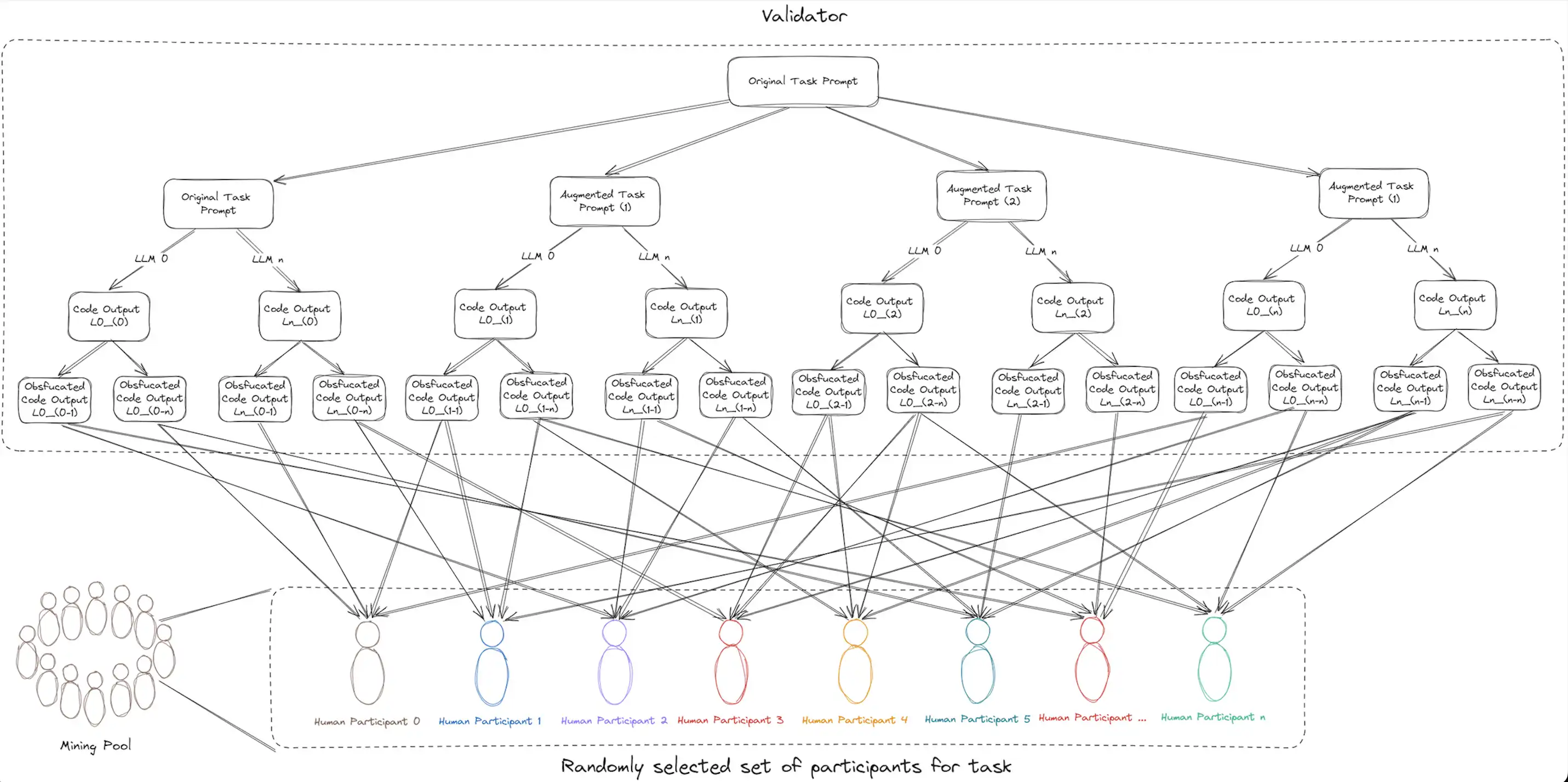
Dojo Subnet

Dojo Subnet,在过去的 24 小时内成为了 dTAO 中最闪耀的子网,在 YziLabs 宣布投资 Tensorplex Labs 之后更是暴涨了 500%,Dojo 是一个数据收集平台,但不仅是一个数据收集平台,而是加入了人类作为观察第三方的综合的生态系统,人类智能可以直接影响链上和现实世界中的 AI 开发、培训和代理操作。

主要工作流程就是,任何人都可以用 LLM 生成独特的合成任务「可能是游戏物理反馈、生成图像的质量、以及物理算法等等」。通过 Dojo 收集「人工」反馈数据加入响应混淆技术。
而后由矿工分发任务,人类验证者的工作则是将 LLM 生成的部分基本事实确认,通过确定各个贡献者提供的响应的质量,并基于多维度指标分配奖励:人工一致性「加权 Cohen's Kappa」量化稳定性「类内相关系数 ICC」事实保真度「斯皮尔曼相关性」,这些数据将用于改进开源模型并优化。

而 Dojo 会通过技术手段防止 sybil 攻击并确保贡献者是真正的人类「体系成熟后中间还会加入防止攻击者的角色,并形成贡献链条」。迄今为止 Dojo 已收集了超过 300 万个人类生成的数据点。

Tensorplex Labs 被 Yzi Labs 投资只是 Bittensor 生态逐步被市场接受的一个缩影,「清真」的 Bittensor 在市场上通常没有什么大的关注度。事实上作为老牌 AI 生态,生态中存在的各个项目方都拥有相当程度的能力和耐心,给人一种认真 Build 的氛围,尽管子网中还存在套壳或 dTAO 体系还不够完善等问题,但依旧期待 Bittensor 能为输出更多优秀的产品,律动 BlockBeats 将持续关注。
郑重声明:本文版权归原作者所有,转载文章仅为传播信息之目的,不构成任何投资建议,如有侵权行为,请第一时间联络我们修改或删除,多谢。
早报 | Lighter 24 小时交易量突破 110 亿美元;Circle Q3 财报公布;Strategy 美股市值跌破其 BTC 持仓价值
整理:ChainCatcher 重要资讯: 币安将停止币安直播平台服务,币安广场将继续提供直播服务...
24H热门币种与要闻 | Sui将推出原生稳定币USDsui;美SEC拟推出基于Howey测试的代币分类法(11月13日)
1、CEX 热门币种 CEX 成交额 Top 10 及 24 小时涨跌幅: BNB -0.78%...
星球日报
文章数量
11042粉丝数
0