深度解读今年最值得期待的以太坊布拉格升级
作者:十四君
引言
如果说区块链的历史,就是比特币的扩容史,那么以太坊的周期升级,就是扩容方向的核心指针。
每1-2年一次的以太坊大版本硬分叉升级,都将从他自身,逐渐辐射到各个以太坊系列的L2,再扩大到多个L1的发展,而每一次硬分叉所包含的Eip,都代表着以太坊核心社区的高度精华,是收益与成本的平衡结果。
所以依旧是让十四君带你从技术角度,逐个盘点布拉格-伊莱克特拉升级的11个Eips,是什么,有什么用,为什么是他?
背景
目前升级的准确时间是预期3.5号发布在Sepolia测试网,4.8号发布在以太坊主网上。
以太坊官方代码库在4天前(2025.2.26)发布了版本的第一句话就是:”Oh look, another hotfix release!“,是的,出问题了,目前在Holesky测试网激活的版本代码,造成了测试网的分叉(可以理解为大面积宕机)
虽然我们无需去关注分叉的代码bug之处,但是从中可以看到这次内容的复杂性。
并且从笔者个人看来,这一次的升级,也是以太坊继Pow转Pos的merge之后最有影响力的一次,将完全改变链上的运作模式,带来全新的体验。
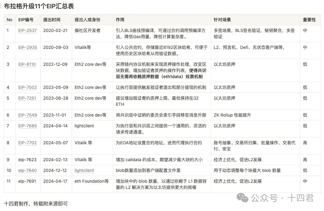
完整eip列表如下:

[来源:https://ethroadmap.com/#pectra sticky]
引入提案虽然稍有变更,不过已经引起Okx、Metamask,WalletConnect,Biconomy,BaseWallet,Uniswap,Rhinestone,ZeroDev,TrustWallet,Safe等等钱包团队的关注。基本全都在确保主网切换的瞬间可以适配上,作为用户的我们,也可以借助钱包来体验。
但真正的核心问题是——这次升级,除了开发者们的技术实现,它到底能否真正撬动以太坊的生态格局?
它的改变,是否足够深入,或者只是以太坊基金会在L2时代的一次例行修补?
全景扫描
让我们先用一个表格感受下整体的节奏吧

很显然,我们能看到3大特点:
以太坊的发展步入深水区之后,基本能被纳入的新提案提出者都是以太坊基金会会的纯自己人了。其中Vitalik更是重要变更的首推人。几乎见不到其他角色的创意融入官方升级,这或许也是以太坊越发”一意孤行“这种市场声音的权证,渐渐成为一个越来越中心化的决策体系。
以太坊的市场节奏在加速,这次升级从去年11月基本共识完成有8个,如今到实际执行则包含了11个(增加的是vitalik推动的l2层面的3个优化),曾经一个大版本,基本只从一个核心出发做少数几个优化,但是现在几乎都是多方并举,曾经多年难以共识的AA(硬分叉版本)也被纳入。从中可以感受到如今多链爆发之下,evm系面对svm系(solana等)move系(aptos等)乃至与btc系(各类btcL2)都蓬勃发展之下的一些激进状态。
以太坊在借助生态联合优势,越发倾向优化用户体验了,可能你会觉得优化用户体验不是应该的吗?不,其实以太坊很多次的大版本合并,都和普通用户体验没啥关系。上上一次调整区块大小(扩容会降低用户成本,降低价格波动算是用户体验优化)还是在18年。上一次通过引入blob,大幅降低L2的用户手续费成本,以及这次,3个时间点可以看出在注重用户成本的优化,
但问题是,以太坊是否真的“以用户体验为先”?或者说,它只是被逼着去优化用户体验?
细节观点的探讨我们来逐个展开理解,他到底改变了什么?
体验优化
首先最重要的改变,当属7702,把账户抽象机制从链层更新的引入,这点我们之前有过系统的文章解读,本次不在赘述:《从4337到7702:深入解读以太坊账号抽象赛道的过去与未来》
解读
客观说,7702打破多个链上不可能的潜规则,也打破了大多数Dapp的应用逻辑。
对于用户而言,他本身还是EOA地址,只是在需要的时候才去驱动和使用CA逻辑,所以持有成本低了。
无需先转换出链上CA身份再做操作,等于用户无需注册了。
用户可以轻松用EOA做到多交易并行,比如授权代扣和执行代扣两种合一,这样对用户交易成本本身就低了。
而对于Dapp而言,尤其是需要做链上企业级管理的项目方,比如交易所等更是颠覆性的优化,批量归集一旦原生态实现,基本交易所成本可以瞬间减少一半以上,最终也可以惠及用户。
所以,虽然他改变了很多,但占据成本这个维度,就值得全部Dapp去研究和适配,因为这一次,用户必然站在了EIP7702的一边。
但这里有个隐形的风险:账户抽象虽然降低了交互成本,但也增加了用户权限管理的复杂度。
如果钱包厂商未能正确适配,可能会带来意想不到的安全漏洞,曾经是一次调研顶多损失单链资产,现在则有可能全链损失,乃至定时爆炸。
显然,这是个钓鱼黑客们很喜欢的升级,用户对链上交易要更加小心
应用侧优化
EIP-2537 (Precompile for BLS12-381 Curve Operations)
作用
引入了BLS12-381椭圆曲线的预编译操作,可优化BLS签名验证等复杂加密操作,提供了更高的安全性(120+ 位安全性)和计算效率(Gas优化)
实际功能上新增BLS签名验证、公共密钥聚合和多签名验证。
为不同的BLS操作指定了具体的预编译地址,合约可以直接通过调用这些预编译地址进行,不需要部署额外的代码来执行BLS12-381相关的复杂数学操作。
解读
越来越便于普通用户,可以低成本使用多签类的智能合约钱包。可以显著降低了签名验证计算的复杂度和Gas成本,也可以更加高效地实现和支持零知识证明(如zk-SNARKs)和同态加密等功能。在隐私和互操作性(尤其是与ZCash等其他支持BLS的区块链)会起到作用。
EIP-2935 (Serve Historical Block Hashes from State)
作用
将最后8192个区块哈希存储在某个系统合约的存储中,以便为无状态客户端提供最近的区块哈希数据。
这种设计允许客户端在执行时可以访问历史区块哈希,无需自行存储整个链的历史数据,尤其对未来的Verkle树等优化方案有着重要作用。
这些哈希数据以环形缓冲区的形式存储,支持滚动更新,即时刻保持最新的8192个区块哈希值。
提供Set和get操作,SET是系统地址可操作写入交易,而用户可以使用get用区块号查询区块哈希。
解读
因为客户端可以通过简单的查询访问历史区块哈希,无需额外存储,所以虽然对普通用户无直接影响,但会促进一些无存储客户端的出现,对链上需要验证服务应用有优化价值。
对RollupL2的成本也有帮助,因为多数L2需要访问过去一段时间的L1区块哈希,以验证链上数据的一致性和历史信息。
还有预言机类的链上验证服务,需要对历史区块进行验证和数据跟踪,防止链下上报数据错误等。
质押场景的多项优化
以太坊质押是个大话题,但对普通用户影响很小(但如果你参与了质押,就需要深入看看,思考这里的经济逻辑),我会每个提案用一句话总结,然后一起点评。
EIP-6110(Supply validator deposits on chain)
将会通过链内协议机制来实现质押操作处理,消除共识层的投票机制,优化质押流量的安全性与效率。通过在执行层的区块中增加验证者质押的操作列表,将质押操作的记录与验证直接放入执行层区块结构内,使得共识层无需再依赖质押数据(eth1data)投票机制。
EIP-7002( Execution layer triggerable withdrawals)
此提案则是让以太坊的执行层(Execution Layer)提供了一种触发验证者退出和部分提现的机制,使使用“0x01”提现凭证的验证者能够从执行层独立控制其质押的ETH。
EIP-7251 (Increase the MAX_EFFECTIVE_BALANCE)
提升单个验证者的有效质押上限(到2048ETH),而最低质押限额仍保持在32 ETH。
EIP-7549 Move committee index outside Attestation
将共识层中“Attestation”(证明)消息的委员会索引(committee index)字段移至消息外部,以便简化验证并提高效率。最终是Casper FFG 客户端的性能得以提升,尤其是在ZK电路中运行时。
解读
一口气看这么多似乎容易迷糊,其实我们把控回核心需求即可。
宏观的背景是,以太坊的验证者集群在快速增长,截至2023年10月已有超过83万个验证者。由于 MAX_EFFECTIVE_BALANCE 被限制为32 ETH,节点运营者需要创建多个验证者账户来管理较大的质押资产,这导致了大量“冗余验证者”的存在。
因此通过EIP-7251 提升了最大上限,那对于lido那些聚合质押协议,就可以减少控制账户的数量,减少系统的复杂度,但这可能会加剧去中心化问题,使ETH质押市场更加集中化。
而始终保持最低32个质押额,则说明依旧要求大户参与,是一种与聚合协议的生态妥协,也避免小户容易产生高频的操作影响共识层的稳定性。
通过EIP-7549,是增加了提现操作的灵活性,便于质押者,节点运营商提升了对资金的控制权。这里的技术背景是因为原本的设计有些缺陷,由于委员会索引被包含在签名信息中,即便是相同的投票,由于委员会不同会生成不同的签名根(signing root),导致需要对每个投票单独验证。因此,EIP-7549的动机在于通过移除签名内的委员会索引,从而实现相同投票的聚合,减少验证所需的配对操作数量。
所以,要注意以太坊不断优化质押体验,本质是为了巩固质押以及节点运营商的群体,这是以太坊合并之后的命脉,一旦大量资金不在围绕以太坊,则其安全性本身就会被动摇。
多个eip加持后,这样可以让更大规模的节点运营者合并多个验证者账户,同时也为小型验证者带来更多灵活性,例如可以通过复利收益积累或更灵活的质押增量来增加收益。
这点非常重要,原本32ETH达成之后,如果你新产生10个ETH的收益,那其实你不会继续拿去ETH质押的,,因为你还需要凑到32个,才能开启新的账户。
但是这次更新之后,你就可以直接质押42个eth。那么显然你的复利收益就又可以回到ETH。
so,在笔者看来,在目前ETH市场的defi项目收益疲软的现状,他还会继续虹吸,ETH的流动量会降低,这或许就是基金会推行这一系列的动机吧。
L2生态的优化
EIP-7623: Increase calldata cost
这是一个会影响evm层的东西,把交易中的calldata的gas费用,直接从从每字节 4/16 gas 提高到 10/40 gas,这里2个数值是区分0字节的费用和非0字节的费用,都是2.5倍的提升。
其实降低区块压力为旗帜,倒逼L2不要用calldata,而是多使用Blob。
EIP-7691: Blob throughput increase
增加块中的 blob 的容量,从而支持更大规模的 L2 存储空间。在之前坎昆升级中,有两个代表blob的核心参数target和max,用来表示每个块的目标 blob 数量和每个块的最大 blob 数量。坎昆是3和6,现在布拉格之后,参数变成6和9,总之就是扩容了。
其实以太坊只是在给L2增加“高速公路”,但如何解决“车流管理”和“不同高速的收费标准”才是最根本的问题。
EIP-7840: Add blob schedule to EL config files
增量了一个配置文件,用来让客户端可以动态调整EIP-7691 的blob数量设置。
其中还有一个参数baseFeeUpdateFraction 可以调整 blob 的 gas 定价上的响应能力。
解读
毕竟是EIP提案,所以听起来很技术,不过核心理念很容易抓住。
以太坊的核心卖点,已经从Defi之夏的合约体系转变为L2生态共同体了,其他任何链体系,哪怕是24年最火热的btcL2体系(铭文本质还是因为L2的预期),都完全和以太坊的L2不是一个竞争位。
因为要么是如btc这类,因为链限制很难做到数据回落,安全性共享这样的实际意义上的L2。
其他的svm系和move系,本质上还在发展自己的L1,还在浅浅探索其上的L2,当然这些链的高性能也相对不那么依赖于去做L2。
所以以太坊是通过L2的tps来做到以太坊本身的提升,当然,其中问题也有很多,流动性分散,跨链复杂性,都是问题。但是这条路,他也已经只能这么走了。毕竟一旦web3发展到高频应用链的阶段,其实也不会频繁跨链,而且解决流动性和通用性问题,有链抽象这类赛道在尝试,后面我们会解读particle network等来分析。
因为L2上的交易成本将会高度源于以太坊的Blob的容量,所以从修改calldata的gas费,就是为了激励L2多用blob,别用以太坊永久留存的calldata来存l2的状态数据啦。
另外blob的容量也需要考虑后续进一步L2的增加,需要动态可配置。
所以,通过这个发展方向,进一步可以确定L2方向的确定性,也意味着解决L2缺点的市场需求的确定性。
写在最后
布拉格升级作为以太坊持续演进道路上的关键一站,但是就笔者感受是,这次的升级,它更像是一场不断妥协、不断调整的折中方案。
以太坊是在被市场推着走,而非主动引领,因为除了质押和L2上的以太坊独有优化, 其他bls、aa等都其实已经广泛被其他L1在试点了。
但是,就整体意义而言,这一升级虽然不像“伦敦”、“合并”那样引发广泛市场热议,但在默默为以太坊网络奠定更高的可扩展性和去中心化基础。
账户抽象的推进将减少用户使用加密应用的门槛,质押机制的改良会进一步巩固以太坊PoS网络的安全性与稳定性,数据可用性和吞吐的提升则为日益繁荣的二层生态提供了更广阔的空间。
可以预见,随着Prague/Electra升级完成,以太坊将变得更高效、更友好,也更具弹性,更重要的是,布拉格升级所带来的一些理念和技术,为未来的改进指明了方向。
在已经规划的下一个硬分叉“大阪”(Osaka)升级中,社区可能引入更具革命性的改进,如长期被寄予厚望的Verkle树状态方案和单槽最终确认机制等。
从长期看,以太坊的开发路线图清晰且坚定(虽然稍显得固执),这些升级累积效应将推动以太坊实现“百万笔每秒”(The Surge) 和 抗审查、低中心化风险(The Scourge)等宏伟愿景。
2025年底的大阪硬分叉(照例估计会延迟到26年)、2026年的阿姆斯特丹硬分叉,期待每一次升级都会让以太坊更加成熟健壮,功能更丰富。
郑重声明:本文版权归原作者所有,转载文章仅为传播信息之目的,不构成任何投资建议,如有侵权行为,请第一时间联络我们修改或删除,多谢。
早报 | Lighter 24 小时交易量突破 110 亿美元;Circle Q3 财报公布;Strategy 美股市值跌破其 BTC 持仓价值
整理:ChainCatcher 重要资讯: 币安将停止币安直播平台服务,币安广场将继续提供直播服务...
24H热门币种与要闻 | Sui将推出原生稳定币USDsui;美SEC拟推出基于Howey测试的代币分类法(11月13日)
1、CEX 热门币种 CEX 成交额 Top 10 及 24 小时涨跌幅: BNB -0.78%...
piaolanlan458
文章数量
2939粉丝数
0