LIBRA黑幕追踪:从米莱删推到内幕团队互撕,谁在操控这场“国家级Rug Pull”?

2025-02-18 00:02:26

@OdailyChina

@wenser 2010

本周,阿根廷总统米莱曾背书站台的 LIBRA 事件风波还在继续。

最新消息,据 YouTube 记者 Coffeezilla 爆料 :“LIBRA 背后团队 承认狙击了自己的代币。”不仅如此,“ 该团队成员 还参与了此前特朗普夫人代币 MELANIA 的发射,并同样狙击了代币以售出套利”。

与此同时,Meteora、Jupiter 相关团队成员也因提前获悉 LIBRA 代币发射相关消息而深陷舆论风波之中。阿根廷总统米莱作为 LIBRA 代币的“门面人物”,也因此事受到国内政治势力及加密行业从业者的批评,不得不采取弥补行动。

在一片迷雾中,有关 LIBRA 的真相到底是什么?谁才是 LIBRA 代币的“幕后黑手”?Jupiter、Meteora 团队是清白的吗?Odaily星球日报将于本文对上述问题逐一分析,供读者参考。

LIBRA 的自由与枷锁:加密势力与政治人物的媾和

自特朗普正牌 Meme 币 TRUMP 发布以来,可以说特朗普成为了“打开潘多拉魔盒”的那个男人。

自此,加密势力与政治人物的媾和,不再如同以往主要集中于政治捐款、游说监管等方面,而是走向了参与市场、联手收割的路数。LIBRA 就是这一趋势下的产物,而随着时间的推移,这一趋势背后所承载的代价也纷至沓来。

起底 LIBRA:从总统站台到总统反水, 6 小时内蒸发超 40 亿美元

在此前我们发布的 《阿根廷总统发 Meme 币后抵赖引众怒,谁赚了谁被割?》 一文中,LIBRA 的开场便已戏剧性拉满。

阿根廷总统米莱先是 X 平台及 Instagram 双平台发布代币推广相关信息,随后直接删除对应推文,并反水称自己遭到了恶意利用。受此消息影响,LIBRA 代币一路螺旋下跌,不到半天时间,市值便从 46 亿美元左右下跌至 不足 2 亿美元 ,如同泡沫被瞬间清空一般,超 40 亿美元在 6 小时内快速蒸发。

就此,LIBRA 官方网站显示的背后开发团队 KIP Protocol 被置于市场聚光灯下,成为被口诛笔伐的对象。

KIP Protocol 官方账号的 后续回应 (Odaily星球日报注:主要内容为“LIBRA 系私营企业项目,阿根廷总统米莱并未参与开发”)更是让局势火上浇油一般越发紧张;而 LIBRA 背后团队套现 1.07 亿美元的 消息 (Odaily星球日报注:据 LookOnChain 监测,与 LIBRA 团队相关的 8 个钱包通过增加流动性、移除流动性和收取费用获得了 5760 万枚 USDC 和 249, 671 枚 SOL,约合 4970 万美元,共计套现约 1.07 亿美元。)更是成为了市场参与者们愤怒情绪的导火索,让 不少人出离愤怒地感受到了一种“被欺骗感”—— 阿根廷总统米莱发币原来只是个幌子,实际上是为了上演一出 Rug 骗局,骗取我们的交易资金?

亏损数百万美元的交易者、Solayer 团队成员 Chaofan Shou 甚至选择了直接“开盒”,公开 KIP Protocol 团队成员相关信息,以此追踪 LIBRA 背后团队的真实身份与 Rug 骗局的始作俑者。

但 KIP Protocol 团队的反应却大出市场意料,其联创兼 CEO Julian 先后多次回应——

其先是对 KIP Protocol 团队在 LIBRA 代币事件中的身份以及 LIBRA 代币获利资金进行了 解释,称 :LIBRA 项目资金仍在链上,KIP 仅作为资金分配方协助管理;随后,其 强调 “并未从 LIBRA 获利,也没有躲起来”。关于此前官方账号发布的声明,他也 转发澄清道 :“此前声明措辞不当,但不会删除,以示透明。”

值得一提的是,Julian 的多次回应中有一段话颇为耐人寻味,他提到:“KIP Protocol 在本次项目中的主要作用是帮助向阿根廷公司分配资金,而不是代币发行者, 更不是做市商。 需要注意的是,LIBRA 没有预售,所有代币都是通过单侧流动性池出售。”

在一片咒骂与质疑声中,LIBRA 项目的争议还在继续。

LIBRA 成狼人杀:KIP、Kelsier Ventures 悍跳预言家

2 月 16 日凌晨,KIP Protocol 官方账号再度发文,LIBRA 代币发布者及做市商的身份也终于真相大白。

KIP Protocol 官方账号 提到 :“LIBRA 发布和做市完全由 @KelsierVentures 负责,其代表为创始人 Hayden Davis。相关获利钱包不属于 KIP 或联创 Julian。代币发布后,KIP 被邀请管理/监督资助技术项目的选择,并为 AI 计划提供技术基础设施。与代币发布相关事宜都应联系 Kelsier,因为他们正在处理此事并计划将代币转交给一个基金会。”

就在市场猜测 KIP Protocol 此举或许是在祸水东引、混淆视听之际,Kelsier Ventures 的 Hayden Davis 坐不住了。

Kelsier Ventures 创始人 Hayden Davis

16 日 8 时许,Hayden Davis 在 Kelsier 官方账号直接发布 了一条视频及文字声明,其中,他提到:

  • 自己是阿根廷总统米莱的顾问(Odaily星球日报注:Kelsier 官方账号于 1 月 31 日发布的二人会面的 推文 也佐证了这一点),但事情的发展已经超出了自己的控制;

  • 米莱团队曾向 Hayden Davis 保证将会在 LIBRA 发行期间持续支持,但其删除推文的举动并未提前告知作为合作方的 Kelsier,LIBRA 代币交易者由此深感背叛,才导致后续一系列的市场砸盘以及市值暴跌等事件;

  • KIP 团队及联创 Julian 并无任何不良行为,他推测阿根廷总统米莱的团队试图将责任推卸给 KIP 以及 Julian 是为了逃避自身责任;

  • 后续将设法追回 LIBRA 代币相关的所有资金——包括、收益、流动性等一切能收回的部分——在未来 48 小时内,全部注入 LIBRA 代币交易对。

如果说以上内容是对 LIBRA 代币项目本身的回应,其提到的另外一点信息则牵扯出了更大范围内的“潜在丑闻”——据 Hayden Davis 爆料称,“ Photon、Bullex、Meteora、Jupiter、Moonshot 等项目均在 LIBRA 上获利”。

Hayden Davis 文字版声明回应

消息一出,业界一片哗然。

此前 TRUMP 代币发布时,Moonshot、Jupiter 等平台在短时间内便进行认证上线的行为就曾引发过市场猜测,Solana 生态一众基建项目或许与 TRUMP 代币背后团队存在利益纠葛;特朗普夫人代币 MELANIA 的发射也曾引发“阴谋集团推出的诈骗盘”等猜疑, 但直到 LIBRA 的出现以及 Hayden Davis 的直接爆料,才让人们再次将注意力放到 Jupiter、Meteora、Moonshot 等项目身上,并猜测这些项目在众多政治人物 Meme 币事件中所扮演的角色。

LIBRA 代币牵扯出的 Solana 生态大审判:Jupiter、Meteora 是清白的吗?

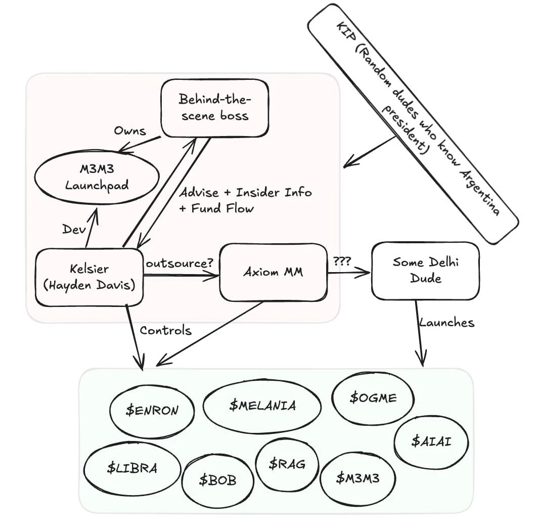
值得一提的是,前文提到的 Solayer 团队成员 Chaofan Shou 因为在 LIBRA 事件中与团队另一工程师 Tony 合计损失超 200 万美元,所以对 LIBRA 代币相关链上信息进行了深入细致的追踪和分析,最终,他梳理出了一份 项目关系图 ,主要信息如下:

此次发币幕后阴谋团伙通过发行顾问 Hayden Davis(Kelsier Ventures)推出了 LIBRA,并疑似将做市商外包给印度公司,Kelsier 与做市商同时也是 MELANIA、ENRON、BOB、RAG、M 3 M 3、OGME、AIAI 的内部人士。 此外,该团伙旗下拥有 M 3 M 3 Launchpad

LIBRA 牵扯出的代币关系图

不仅如此,区块链数据公司 Bubblemaps 随后也 发文表示 ,在经过一系列的链上行为分析后,确信 MELANIA 和 LIBRA 背后为同一支团队。MELANIA 代币创建者或内幕人士亲自参与了代币狙击。该地址随后为 LIBRA 代币创建者地址提供了资金,且同样通过狙击代币获利 600 万美元,途径与 MELANIA 一致。此外,类似的获利代币项目还包括 TRUST、KACY、VIBES 以及 HOOD。

当然,这些信息只能说明 LIBRA 与 MELANIA 代币项目的关系,与 Jupiter、Meteora 等 Solana 生态基建项目关系不大,但之后的链上信息却带来了不一样的波折。

Meteora:第一个狼人?“有限怀疑”

据 Arkham 监测 ,LIBRA 70% 的供应量位于 2 个地址中,而 15% 的供应量由开发者地址直接存入了 Meteora LP。开发者地址已从这些存款中收取了超过 2000 万美元的交易费。

此举引发市场猜测 Meteora 或许为 LIBRA 代币团队的共谋,但随后 Meteora 团队成员 benchow.sol 发文澄清表示 :“Meteora 团队没有参与 LIBRA 的部署、做市或发布。LIBRA 团队使用 Meteora,这是一个无需许可的平台。我们从未与该代币或阿根廷总统米莱有过接触。许多团队通过 CLI/SDK/CPI 创建 Meteora 池,并且有很多配置选项,因此我们确实经常使用我们的技术帮助他们。随着我们了解更多,未来将进一步分享信息。”

值得注意的是,benchow.sol 此前曾在 Hayden Davis 与阿根廷总统米莱会面的推文评论区留言“看起来像是有些事情要改变世界了”,被市场质疑为此前早已知晓 LIBRA 代币项目并亲自参与其中。

Ben Chow 随后也对质疑进行了再次回应,他 提到 :“Meteora 和我个人从未私下接收或管理任何代币,也未参与任何链下交易,我们对平台上任何代币启动都保持最高级别的保密性。出于保密考虑,Meteora 内部只有极少数人能够接触到启动信息。通常情况下,启动时间只有我知道,而代币/池地址仅在启动前几分钟才会提供给我和一两名值班工程师(如果有的话)。DLMM 的复杂性使得非加密原生用户(例如名人、政治家等)想要启动代币时通常需要雇佣部署者和/或做市商,我们并不提供这些服务,但发行方通常会向我寻求关于部署者和/或做市商的推荐。

Kelsier Ventures 的 Hayden Davis 是我在过去几个月中推荐给项目的部署者/做市商之一,我们与 Kelsier 并没有特殊的关系,只是在当年 M 3 M 3 启动时有过合作。在那次合作中,他们显得值得信赖,因此我曾向一些项目推荐了他们,其中包括 MELANIA 背后的团队。 与其他项目一样,我们的角色仅限于技术支持,我们没有购买、接收或管理任何与 MELANIA 相关的代币。对于 LIBRA,虽然我们在几周前通过 Hayden 得知了其可能性,但我们除了提供 IT 支持外,并未参与该项目。我和 Meteora 团队都没有通过泄露信息破坏 LIBRA 的启动,也没有购买、接收或管理任何代币。”

简单总结就是:我们是做技术支持的,偶尔当个拉皮条的给合作方互相介绍下资源,LIBRA 代币事件我们置身事外。

Jupiter&Moonshot:第二个狼人?“被判无罪”

在 LIBRA 事件中,Gm Capital 创始人 Beanie 发文 称 Moonshot 作为 Jupiter 旗下上币平台曾上线该代币,导致部分人轻信其为阿根廷总统官方代币而买入,由此产生亏损,进而对 Moonshot 及 Jupiter 发起诘问。

针对此事, Jupiter 团队成员 Kash Dhanda 先是 对外发声 道:“Jupiter 团队没有参与 LIBRA 代币的发布。我们没有进行部署、做市,也没有参与发行。我们也没有预先验证该代币,只是在其市值超过 15 亿美元后才对其进行了验证。过程中涌现了几十个假冒代币,鉴于有披露 CA 的官方公开声明,我们希望确保用户能够识别正确的代币。”

随后他 澄清表示 LIBRA 从未在 Moonshot 上线,它始终显示警告。由于 Moonshot 是一个 DEX,因此所有代币在技术层面上都可以在其上交易, 但他们从未‘上线(listed)’LIBRA,其因交易量指标处于 trending 页面中,但始终显示警告。”

该信息此前也曾得到多位社区成员验证,此前 LIBRA 代币并未通过 Moonshot 平台认证,而是借助该平台近期的 “代币登记功能” 以进行展示。该功能支持通过代币合约搜索对应项目,但 Moonshot 平台官方并未对此进行验证,且标有对应警告。

Moonshot 平台警告页面

Jupiter 联合创始人 Siong 随后也 发文直言 ,“Jupiter 并未与 LIBRA、ENRON 等项目联手作恶,我们在这些项目上一点直接金钱利益也没有。”

目前来看,Jupiter 及 Moonshot 平台应该是“清白的”,但平台功能更新引发的“监管不力”问题也难辞其咎。

LIBRA 后续走向:阿根廷政府方面、KIP&Kelsier&Hayden Davis、阿根廷加密领域人士

LIBRA 事件发生后,后续走向呈现各执一词,分头进行的态势,Odaily星球日报对此梳理总结如下:

阿根廷政府方面:与 Hayden Davis 不熟,后续将启动反腐败调查

阿根廷总统办公室就 LIBRA 代币事件 发布声明称 :“ 2014 年 10 月 19 日,总统米莱在阿根廷会见了 KIP Protocol 的代表,会上他获悉该公司打算开发一个名为 Viva la Libertad 的项目,利用区块链技术为阿根廷共和国的私人企业提供资金。总统参加了这次会议,并已在公开听证会登记册中正式记录,参会者包括 KIP Protocol 公司代表 Mauricio Novellli 和 Julian Peh 以及总统发言人 Manuel Adorni。在此背景下, 2025 年 1 月 30 日,总统在玫瑰宫与 Hayden Mark Davis 举行了会议,据 KIP Protocol 的代表称,Davis 将为他的项目提供技术基础设施。 Davis 过去和现在都与阿根廷政府没有任何关系,KIP Protocol 代表将他介绍为该项目的合作伙伴之一。 最后, 2 月 15 日,总统在个人账户上分享了一篇帖子,宣布启动 KIP 协议项目,就像他每天与许多想要在阿根廷启动项目以创造就业机会和获得投资的企业家所做的那样。 由于他没有参与任何加密货币的开发,在该项目启动产生反响后,为了避免任何猜测并且不进一步传播,他决定删除该帖。
鉴于事实,总统米莱决定立即要求反腐败办公室(OA)介入,以确定包括总统本人在内的任何国家政府成员是否存在不当行为。
另一方面,总统决定在总统府内设立一个调查工作组(UTI),由与加密资产、金融活动、洗钱和其他相关领域相关的机构和组织的代表组成,他们将整合信息,对 LIBRA 的推出以及参与上述行动的所有公司或个人展开紧急调查。
调查期间收集的所有信息将移交给法院,以确定与 KIP 议定书项目相关的任何公司或个人是否犯罪。米莱总统用自己的行动表明了他对真相的承诺,他致力于彻底澄清这一事件的真相,直至最终结果显现。”

KIP Protocol:总统方面声明有误

针对阿根廷总统米莱方面的声明,KIP Protocol 回应表示 :“Mauricio Novelli 从未是 KIP Protocol 团队的成员,而是 TechForum Argentina 的创始人,KIP Protocol 于 2024 年 10 月成为其赞助商。KIP Protocol 从未在 2025 年 1 月与阿根廷总统米莱(Javier Milei)举行过任何会议。”

Kelsier&Hayden Davis:只想早点结束这场闹剧,用资金换和平

根据 YouTube 记者 Coffeezilla 对 Kelsier Ventures 创始人 Hayden Davis 的 线上采访 内容表明, 后者目前愿意将 LIBRA 代币获取的所有资金用于回购代币或注入流动性池。这一点也符合 KIP Protocol 此前发布的声明内容。

但具体如何处置,仍然有待时间验证。

阿根廷加密领域人士:惨遭牵连,深感耻辱

对于阿根廷总统米莱站台 LIBRA 一事,阿根廷知名开发团队 LambdaClass 的创始人 Federico Carrone 发文表示 :“我在想 Lambda 是否应该发起诉讼。我会和朋友和律师讨论这件事。我并不想从中赚钱,但这件事不能就这样结束了。 这毁掉了阿根廷的加密货币市场。很多朋友问我为什么要从事这个行业,过去几天发生的事情所有位于阿根廷的加密货币公司看起来都像骗子。许多十年前就从事于本行业的诚信建设者被动受到了这种愚蠢行为的牵连。

此外, 有消息指出 ,因为宣传 LIBRA 代币造成用户蒙受大量损失,阿根廷总统米莱可能面临法律问题。加密货币诉讼公司 Burwick Law 现正为该项目受害者提供代理服务。 分析指出,阿根廷政府担心外国投资者的损失可能会招致 OFAC 制裁,甚至资产被扣押。

彭博社随后发布的消息 或许打消了这一担忧,由于米莱此前的绝佳政绩表现,其大概率能够避免付出重大政治代价。

结语:LIBRA 能否走到对岸,主要看 Hayden Davis 表现

在币安联合创始人 CZ 用“自己的狗的名字”搅得加密市场团团转的时候,阿根廷总统米莱也以自己反复无常的态度让包括一众加密 KOL、散户、交易所在内的加密市场犹如被戏弄了一般而鸡犬不宁。

不得不说,名人们在拥有巨大的影响力之后,对于尤其看重注意力经济的加密市场的影响有时候是灾难性的。

有鉴于此,我个人认为,或许加密市场之后可以订立一条约定俗成的规则:总统与狗,禁止入内。你觉得呢?

郑重声明:本文版权归原作者所有,转载文章仅为传播信息之目的,不构成任何投资建议,如有侵权行为,请第一时间联络我们修改或删除,多谢。

推荐文章

早报 | Lighter 24 小时交易量突破 110 亿美元;Circle Q3 财报公布;Strategy 美股市值跌破其 BTC 持仓价值

整理:ChainCatcher 重要资讯: 币安将停止币安直播平台服务,币安广场将继续提供直播服务...

144 2个月前

24H热门币种与要闻 | Sui将推出原生稳定币USDsui;美SEC拟推出基于Howey测试的代币分类法(11月13日)

1、CEX 热门币种 CEX 成交额 Top 10 及 24 小时涨跌幅: BNB -0.78%...

星球日报
156 2个月前

DAT的拐点?这12家财库公司代表mNav已跌破1

@OdailyChina @LeoAndCrypto 2025 年是 DAT 蓬勃发展的一年,自从...

星球日报
173 2个月前

解读 Fusaka 升级:扩容、降本、提速,以太坊的又一次「性能飞跃」

以太坊现货 ETF 在上周疲弱后重新录得净流入,市场情绪正逐步回暖。以太坊的下一次升级,也已经在路...

213 2个月前

美SEC主席最新演讲:告别混乱十年,加密监管进入清晰化时代

女士们、先生们,早上好!感谢你们的热情介绍,也感谢邀请我今天来到这里,我们将继续探讨美国如何引领下...

星球日报
189 2个月前

停摆结束=市场反弹?美股、黄金、BTC历次政府重启后表现全解析

原文作者:David,深潮 TechFlow 北京时间 11 月 13 日凌晨 5 点,一场持续...

星球日报
152 2个月前