全球贸易核爆 72 小时:特朗普“关税海啸”如何撕裂华尔街共识

2025-02-05 00:02:09

当标普指数在周五早盘还自信满满的拉出阳线时,交易员们还没意识到,华盛顿的午夜传真机正在吐出改写全球化剧本的惊世文件——特朗普政府用一纸公文,将美国和其他国家贸易战推向了"相互确保毁灭"的核威慑阶段。

继前天的文章之后 ,我预设的比较温和的关税场景没有发生,全面加税,只对能源部分豁免,并且加拿大没有服软,立即回击以1550 亿美元的美国商品征收 25% 的对等关税。

这又触动了美国的关税交叉报复条款,显示局势在升级,所以期待加拿大速跪的预期也淡化了许多。只是中国和墨西哥也都威胁要进行报复,但尚未明确宣布,这为这俩国和美对峙降级留下了一些空间(尽管可能性不大)。

之前已经说了市场对关税是低估的,因为特朗普本来说第一天就职就要加的税结果快两周过去没动静,又启动了301调查,那这是至少几个月一年的调查,所以多数分析师坚定了对盟友加关税是“极限施压”的谈判手段,加税是几个月以后的事了。

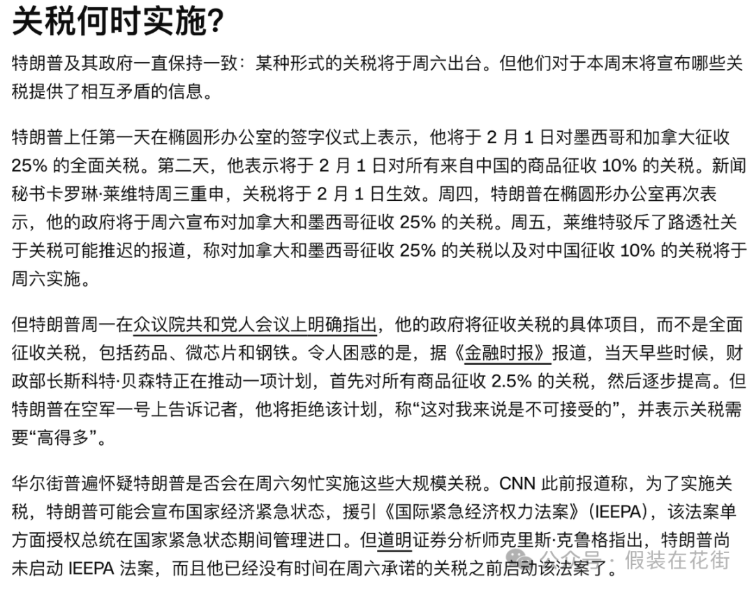
CNN整理的这个很好,另一个角度说明了政策都是口头传达,预期模糊,也能为什么之前大家不是普遍相信会“全面”加关税,以及没有对此进行定价:

美股上周暴力反弹,指数又回高位也印证就是没计价这个影响,要是上周跌了没反弹可能还好。

上周真正开始重视这个可能性也就是在周五后半。所以来不及定价。币在周末的跳水充分的说明了市场对此事逐渐开始重视以及有多么滞后。

周一美股跳空低走和股债双杀是必然的,黄金要也一起跌的话就是流动性危机,会超卖,是不错的买入机会。

对中国的边际影响比盟友国小,因为中国已经有平均20~30%的关税了,额外增加的10%就还好。而墨西哥和加拿大的平均关税是个位数,边际变化大多了。所以中国股市可能跌幅受限。

另外配合政策特朗普还发了个帖子,号召大家“勒紧裤腰带”过日子,这会更强化市场对高关税可能维持更长时间的预期:

所以,在计价不足的背景下,高关税每多维持一天,会随着时间的推移而产生更多的负面影响:时间越长,其他国家没有出现建设性接触和报复的迹象,这些关税就越有可能被视为永久性的——市场反应就越负面。

关于未来如果乐观者要注意三个方向,一是跟中墨加是否有谈判和解的进展,二是美国内法院的禁令是否有,三是特朗普肯定看到了市场对经济的担忧,会不会出一些利好政策比如放松监管、流动性救助和降其它税,比如个税,如果以上能出一些应该可以止跌。

进一步解释第二点,实际上特朗普周六加关税是引用“国际经济紧急状态”(IEEPA),理论上只要引用这个,总统不止可以随便改关税,还可以冻结任何外国人、政府的资产,而且这种冻结不止国内的,也可以是跨国的(需要外国配合),相当于所有国家的生杀大权被特朗普一手掌握。(随意启动这种法条为非常规手段提供合法性,只会更坚定全球与美脱钩动摇美元长期信用)

但由于IEEPA历史上主要用于经济和金融制裁,这是第一次用于征收进口关税,所以相关方(比如美国进出口企业说利益受损)可能会寻求临时禁令,法院大概率会支持总统的做法,所以未来几天将是对特朗普权力的重大考验,可能导致市场的额外波动。

有群友观点认为这次是跟特朗第一天签署的出生公民权被临时禁止了因为这是内政矛盾不同,而是一致对外的矛盾,所以法院这不可能干涉的,“这种国际博弈,不可能自缚手脚”,这个我是同意的,但也要注意法院干涉的可能性不为0,甚至跟特朗普可能是唱双簧的,后者授意美国进口商和企业去诉讼,然后法院暂停一段时间,这样才是对经济影响最小,但又对对手极限施压的做法,当然这是演绎的可能性不高。

反正关注这个点,要是有新闻肯定暴力反弹。

不过我个人越来越感觉他是真的想用关税补贴个税,因为美国确实在100年前是没有个税的,特朗普认为经济也照样可以发展的很好。

郑重声明:本文版权归原作者所有,转载文章仅为传播信息之目的,不构成任何投资建议,如有侵权行为,请第一时间联络我们修改或删除,多谢。

推荐文章

早报 | Lighter 24 小时交易量突破 110 亿美元;Circle Q3 财报公布;Strategy 美股市值跌破其 BTC 持仓价值

整理:ChainCatcher 重要资讯: 币安将停止币安直播平台服务,币安广场将继续提供直播服务...

134 2个月前

24H热门币种与要闻 | Sui将推出原生稳定币USDsui;美SEC拟推出基于Howey测试的代币分类法(11月13日)

1、CEX 热门币种 CEX 成交额 Top 10 及 24 小时涨跌幅: BNB -0.78%...

星球日报
151 2个月前

DAT的拐点?这12家财库公司代表mNav已跌破1

@OdailyChina @LeoAndCrypto 2025 年是 DAT 蓬勃发展的一年,自从...

星球日报
167 2个月前

解读 Fusaka 升级:扩容、降本、提速,以太坊的又一次「性能飞跃」

以太坊现货 ETF 在上周疲弱后重新录得净流入,市场情绪正逐步回暖。以太坊的下一次升级,也已经在路...

204 2个月前

美SEC主席最新演讲:告别混乱十年,加密监管进入清晰化时代

女士们、先生们,早上好!感谢你们的热情介绍,也感谢邀请我今天来到这里,我们将继续探讨美国如何引领下...

星球日报
182 2个月前

停摆结束=市场反弹?美股、黄金、BTC历次政府重启后表现全解析

原文作者:David,深潮 TechFlow 北京时间 11 月 13 日凌晨 5 点,一场持续...

星球日报
146 2个月前