Crypto Marketing 101 第一课:如何写一个好叙事

2025-02-03 00:02:11

在Crypto marketing角度。我们手里有一把名叫narrative(叙事)的锤子,现在请你看什么项目都是钉子,请先抛开一切的技术创新、产品能力,我们只谈怎么讲故事(narrative)

你把整个crypto行业粗暴理解成消费品行业(尤其是新消费),这个行业完全是由销售驱动。完美日记、六个女博士这些新品牌,哪个都没有伟大的产品创新(就跟大部分crypto项目都没有真正的技术创新一样),都是靠销售驱动,跟着新的销售渠道创新而产生出的新品牌。

说三遍,

兄弟,这个币才10亿美金fdv卖给你,哪里贵了?

你作为项目方,收益来源是 流量*转化率

今天只讲”怎么写一个好故事”,大部分的项目方有自己的产品,知道自己在做什么,但是写不好自己的宏大愿景,总是在想故事的时候把自己的格局写小了,或者讲一些老掉牙的无聊故事,VC、交易所listing、散户都不买账。

建议各个项目方上来不知道怎么写叙事,那就先从产品出发,你项目方总归是知道自己在做什么吧。

Sign的几个产品,我们来讲大白话:

我们先把这些内容喂给我之前训练好的帮我写narrative的GPT了,当然现在用DeepSeek可能更好。跟GPT强调目标受众是全球的VC和老钱(这样他才会给你写出更大的愿景)

上面是GPT第一次给出的回答,至少我们现在有了大概的方向,初步有了点灵感。但这还远远不够,还是太发散了。

之前的例子比如Sonic,他们之前的两个叙事:

Sonic的叙事可以是90分,还差的10分是一些哲学高度,想要提升最后的10分,需要有叙事美学品味。

我们来看一个我最喜欢的叙事来做case study。这是2013年Notion的的pitch deck。

这是顶级的叙事美学,简单、深刻、切题。

用中文几乎无法翻译把英文的美传递出来,简单来说的翻译就是

我们塑造了工具,同时这些工具也反过来塑造了我们

Notion的有很多很多的关键词,但他只抓了一个,这是叙事上的“做减法”。

Notion的关键词可以有:效率、工具、灵感、协作、创意等等一大把,他们只选了“工具”。

叙事要做减法,少即是多;大众提到你的时候,只能想起来你的一个定位,记不住很长很细节的东西。

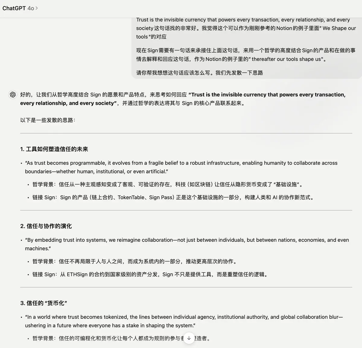
具体怎么实操呢,我们回到Sign。我们直接去问ChatGPT,当时我们也没想好到底要给Sign的关键词定哪一个,可以是合同、信任、签名、协作、分发、甚至公平等很多很多。

我们直接去让GPT发散。

这次GPT给出来的都比较空,没有找出Sign真正的关键词。写的内容不够落地和实际,太过于片面,我们再给一些补充。

这次给出的内容就好很多了。我们在这么多之中抓到了这一句:

Trust is the invisible currency that powers every transaction, every relationship, and every society.

——

解读: Sign 正在重新定义信任的“货币化”,将其嵌入合约、资产和身份系统,为数字社会提供新的基础设施。

为什么选这一句呢?

有了这个大的哲学高度的起点,下一步就是需要把Sign的业务和尤瓦尔·赫拉利这个大的愿景呼应起来。我们继续问GPT。

他第三点写的不错,抓住了“信任”这个大的主题。这个topic够大、够简单,也够切合Sign在做的事情。既然方向定了,那我们就让GPT再发散一下,看看在这个方向上有没有更多灵感。

这次GPT给了几个老掉牙的死路,比如“去中心化革命”、“赋能效应”等,但是这个“可编程化”埋下了伏笔,大家可以在后面看到。

那我们再让GPT强调一下要和尤瓦尔·赫拉利的那句话给对应上,看看他怎么说:

这次给出来了很多比较满意的答复。故事和调性兼具。里面最合适的就是第一个,我们稍加修改就变成了以下的这段:

In a tokenized world, blockchain provides the trust foundation for human society, transforming trust from an invisible currency into a programmable framework, and Sign sets the standard for this new era of seamless collaboration across humans, nations, and AI.

想完了这两段,我们最后还需要一个简单有力的Slogan来最终强调一遍。

由GPT 给出了这些框架,加上刚才埋的伏笔,最后Potter出现了Aha Moment,

想出了Slogan:

SIGN MAKES TRUST PROGRAMMABLE。

(人与AI的协同在此刻凝聚了,恰好Sign又是第一个人类与AI的签协议工具)

这个Slogan又回应了大的主题,又给出了Sign到底怎么执行。我和Potter欢呼击掌,然后跑到楼下抽玉溪。

最终效果如图如下(当然这并不是最终的版本):

我给大家翻译一下:

“信任是推动每一笔交易、每一段关系和每一个社会的无形货币。”

- 尤瓦尔·赫拉利

在一个代币化的世界中,区块链为人类社会提供了信任基础,将信任从一种无形货币转变为可编程框架,而 Sign 为这一无缝协作的新纪元设定了标准,跨越人类、国家和人工智能。

一旦信任可以量化,它就变成了货币。

Sign使信任可编程化。

虽然不如Notion的那段如此有冲击力,那已经足够用。80-90分吧。

这仅仅是写了vision的部分,只是两小段。

一个更好的Blurb/One Pager还要包括:

顺便加一下自己的一些后话,

Crypto Marketing 101 系列受到了三盘教主加密韦陀的启发,感谢他一直输出有价值的内容,也启发了我很多。

我2024年帮助了大大小小几十个项目做Marketing策划,从帮助我司投资的portfolio开始到很多朋友主动觉得我做的不错主动给我介绍项目。

Marketing远远不止是找几个KOL这么简单,大部分的agency也知道了这点。我从默默无名做到了小有成绩(1个项目上Binance,2个项目上OKX + Upbit,上Tier2所的不计其数,还有很多100M+的memecoin),一年下来看的书、聊的人、跑的会、熬的夜让我做到了今天我自认为算及格的水平吗,但是要继续精益求精。

Crypto Marketing 101会继续更新,永远开源,在镰刀挥舞的市场中仍保有加密精神。

大家有需求可以私信我,也欢迎来要Mango Labs的资料,

帮忙可以帮,但是白嫖不可取。

新年快乐,开工大吉。

郑重声明:本文版权归原作者所有,转载文章仅为传播信息之目的,不构成任何投资建议,如有侵权行为,请第一时间联络我们修改或删除,多谢。

推荐文章

早报 | Lighter 24 小时交易量突破 110 亿美元;Circle Q3 财报公布;Strategy 美股市值跌破其 BTC 持仓价值

整理:ChainCatcher 重要资讯: 币安将停止币安直播平台服务,币安广场将继续提供直播服务...

133 2个月前

24H热门币种与要闻 | Sui将推出原生稳定币USDsui;美SEC拟推出基于Howey测试的代币分类法(11月13日)

1、CEX 热门币种 CEX 成交额 Top 10 及 24 小时涨跌幅: BNB -0.78%...

星球日报
151 2个月前

DAT的拐点?这12家财库公司代表mNav已跌破1

@OdailyChina @LeoAndCrypto 2025 年是 DAT 蓬勃发展的一年,自从...

星球日报
167 2个月前

解读 Fusaka 升级:扩容、降本、提速,以太坊的又一次「性能飞跃」

以太坊现货 ETF 在上周疲弱后重新录得净流入,市场情绪正逐步回暖。以太坊的下一次升级,也已经在路...

203 2个月前

美SEC主席最新演讲:告别混乱十年,加密监管进入清晰化时代

女士们、先生们,早上好!感谢你们的热情介绍,也感谢邀请我今天来到这里,我们将继续探讨美国如何引领下...

星球日报
182 2个月前

停摆结束=市场反弹?美股、黄金、BTC历次政府重启后表现全解析

原文作者:David,深潮 TechFlow 北京时间 11 月 13 日凌晨 5 点,一场持续...

星球日报
145 2个月前