Bitget研究院:日本,加密市场的先驱者
原文作者:Bitget 研究院

摘要
• 日本是最早探索加密货币的市场,现阶段该区域日均参与交易的人数达到 35 万人左右;
• 监管环境上, 日本政府很早就意识到加密货币受监管的重要性,并陆续研究出台了相关政策。日本加密货币政策注重行业引导,鼓励行业发展;
• 链上偏好上, 日本用户对 NFT 交易、DEX 交易比较熟悉,热衷于参与链上任务平台、元宇宙游戏等板块项目;
• 交易偏好上, 日本用户喜欢现货交易,主要做主流币和日本本地项目代币的交易,热衷于参与老项目代币的投资;
• 中心化交易所偏好上, 与大多数地区不同,日本用户对本地化中心化交易所的需求比较高;去中心化交易所方面,日本用户主要集中使用 Uniswap、Pancakeswap 等各公链头部的去中心化交易所;最常用的钱包则为 MetaMask、Bitget Wallet、Phantom、Trust Wallet、Coinbase Wallet;
• 最后,结合以上分析,Bitget 研究院对于日本加密市场的未来走势做了五大预测。
导语
日本是一个充满历史和文化底蕴的国家,以独特的传统文化和现代的创新并存而闻名。日本在科技创新和金融领域享有全球盛誉,其稳健的金融体系和创新的金融科技使得日本在全球经济中占据重要地位。日本也是最早了解、关注、鼓励加密货币发展的国家之一。在加密货币领域,日本是全球市场的中流砥柱。
加密货币在日本的普及率目前处于全球领先的地位。另外,日本近些年逐渐推出加密货币行业的监管框架,其政策注重行业引导,鼓励相关行业发展。因此加密货币日渐成为日本用户做另类资产投资的重要选择。
本文通过深入市场调研,全景式介绍日本加密市场的现状,从而不仅协助日本用户寻找自己的生态定位和兴趣相投的社群,还可以帮助Web3项目团队及加密机构更好的理解和开拓日本市场。
一、市场整体情况
1.地区概况
从加密货币的总体量和接受程度来看,日本处于全球领先位置。 根据 Chainalysis 2023 年的 Adoption Index 数据,日本排在全球第 18 名,与英国、加拿大排名相近,优于法国、德国、荷兰等主要西欧国家。
从日本加密货币 Adoption Index 的成分指数子排名来看,该地区呈现出 “CeFi 与 DeFi 的采用率在世界排名中相近、P2P交易远低于全球平均水平” 的特点。

日本在加密货币市场中呈现出了两个较为明显的特征:“各项平均”和“特定爱好”。
“各项平均”是指,在各具特点的东亚国家中,日本的各项主要指标最接近全球平均水平:如下面两张图所示,从加密货币转账体量和使用的平台类型两方面来看,日本的数据非常接近全球平均水平,而其他东亚国家则体现出了巨大的差异性。
“特定爱好”是指在大量交易者在追逐 Solana Meme、AI、DePIN 等热点时,日本用户依然对 SHIB 这类第一代 meme 和 XRP、ADA 这类早期蓝筹代币有相对较高的热情。


此外, 日本拥有 Bitbank、Bitflyer、Coincheck 等强势的本土交易所,占据了当地 CEX 市场份额的半壁江山。 中年及以上的交易者呈现出更强的使用这些本土交易所的倾向。
2.加密政策与人文影响
2.1 日本加密政策
日本早前的监管态度
早在 2014 年,日本经历了行业最严重的挫折之一——全球大型比特币交易所 Mt. Gox 受到黑客攻击并倒闭。该事件造成散户损失高达 85 万个比特币。
而 2018 年,日本本土交易所 CoinCheck 也遭到黑客攻击,导致了用户损失 5.34 亿美金的虚拟资产,Coincheck 后续宣布对用户资产进行赔偿。这两个事件凸显了出台相关法律以保护投资者资金安全、维护加密市场稳定、加密资产受监管的重要性,日本政府此后积极策划虚拟资产受监管的方案。
日本现在的监管态度
近期日本政府出台明确监管的方案,使加密货币领域创新在合理、安全地发展,其中包括:
• 2017 年,日本修改了《支付服务法》,将加密货币交易所纳入监管范畴,实行由金融服务局(FSA)监管的许可制度。
• 2021 年以来,日本的加密货币行业一直在应对旅行规则(Travel Rule)的问题。当时,日本金融厅(FSA)要求虚拟资产服务提供商实施旅行规则。
• 2022 年 4 月,日本虚拟货币交易所协会(JVCEA)针对虚拟资产服务提供者在自律规则中引入了旅行规则(Travel Rule) 。
• 2022 年 10 月,日本政府批准了一项内阁决议,修订现行法律以依据金融行动特别工作组(FATF)的指南遏制利用加密货币进行洗钱行为。
• 2023 年 6 月,日本议员确认计划对数字货币行业实施更严格的反洗钱(AML)规则。
总的来看,由于发生了 Mt. Gox 被黑、CoinCheck 被盗事件,日本政府很早就意识到加密货币受监管的重要性,并陆续研究出台了相关政策。近期随着监管政策陆续出台,日本的加密货币监管更加清晰和严格,日本加密货币政策注重行业引导,鼓励行业发展。
2.2 日本人文影响
日本的人文特质深深植根于其历史,日本人文的特质不仅塑造了日本社会的日常生活,还对其艺术、教育和商业实践产生了深远影响。在加密行业的影响主要体现在以下几个方面:
1. 重视教育:教育在日本社会中极为重要,家庭和学校都对学生有很高的期望。这导致了日本居民平均受教育水平比较高,日本用户参与加密市场的交易普遍是高学历的群体。
2. 重视创新:日本在技术和创新方面处于世界领先地位,这种创新精神也渗透到Web3领域中,如一些创新性的本地化游戏项目;
3. 重视艺术:日本的艺术和文学传统丰富, 日本的动漫文化和 IP 产业比较发达。有村上树等艺术家,利用艺术上链的方式,实现了二次创作和版权保护,这些导致了日本有不错的 NFT 用户群体。
3.市场体量
从过去半年里,用户对 CEXs 的总访问量来看:日本的市场体量介于土耳其和印尼之间,约为韩国的 2/3 。
据估算, 今年 4 月,每日在 CEX 进行交易的日本用户有 31 万 - 36 万人。

二、当地加密货币用户特点
1.用户交易习惯
1.1 日本国家用户的整体画像

图片:日本加密货币使用者习惯词云
来源:谷歌热词
日本用户对加密货币交易和项目交互持开放态度,整体上有以下几个特点:
• 日本用户对于加密货币接受程度非常高,拥有全球很高的份额;
• 日本用户追求市场的热点资产板块,主要体现在词云“Pepe”、“AI”、“GPT”等关键词上榜;
• 日本用户关注链上资产的交互,尤其是 NFT 板块,对“Wallet”、“NFT”、“Blur”较为关心。
1.2 日本用户的交易与交互习惯
交易方面, 日本用户喜欢现货交易, 主要做主流币(BTC、ETH、XRP、SOL、DOGE)和日本本地项目代币的交易。形成这样情况的原因是: 1.由于日本的法律法规限制,当地交易所只能交易通过金融厅审核的币种/且衍生品交易不能超过 2 倍杠杆。因此,会有一部分日本合约交易用户与山寨币交易用户会选择海外交易所进行交易;2.日本用户的英文水平普遍一般,了解新项目的及时度不够;相反,他们更注重一起购买诞生时间较久的上一代 Meme 币(例如:SHIB、DOGE),形成连续上涨行情从而获利。另外,日本用户长期 holder 为主,主要是因为日本用户加密货币获利后需要交税,税率甚至高达 45% ,这样日本用户注重长期投资的收益而非短期盈利。
应用交互方面,由于日本在传统游戏有非常好的基础,日本很多本地化的链上游戏项目,这些项目方往往将游戏内的物品、资产代币化,形成 NFT、代币等加密资产。因此日本用户比较熟悉链上的 DEX 交易、NFT 的转账和链上合约交互等。
支付及资产出入金方面,大部分用户在日本本土交易所兑换加密货币后进行入金,但也有一部分用户会使用到法币交易(P2P、三方、卡买币等)。日本有相对较好的 crypto 支付环境。六本木、银座等繁华地区有接受 BTC 和 ETH 代币支付的线下店铺。
2.热门板块和项目
( 1)热门项目&热门板块

日本用户在 NFT 交易、链上任务平台、链上交易和Web3游戏参与度高。 前十访问量项目有 2 个为 NFT 交易网站(Opensea、Magiceden),说明对日本用户对 NFT 交易热情较高;其次为Web3任务平台和 DEX 行情交易网站,说明日本用户对去参与各类项目的空投活动以及交易链上资产有一定的关注度。
另外,日本市场有一些本土项目备受投资者的青睐。例如:比较早期蓝筹代币 Cardano(ADA),它被称作“日本以太坊”,创始人 Charles Hoskinson 曾在日本举办过多次讲座和活动,推广 Cardano 的技术和愿景。由索尼前员工 Kazumasa Sato 创立的物联网平台 JasmyCoin(JASMY)也开始宣传“AI+物联网”的叙事,在今年Q2大幅拉升 3 倍,在日本获取了很高的流量。 此外,Astar(ASTR)、Oasys(OAS)等日本团队主导的项目都在本地有着很高的知名度和交易需求。
可以看出,日本本土项目中,传统 DeFi 项目、Layer 2 等基础设施项目匮乏,更多的是把Web2业务进行延伸,比如Web3游戏项目的链改、Web2的 IP 进行Web3化、物联网。所以,这使得日本本土项目显得并不那么 Crypto Native,但是在把区块链技术与现实世界的结合、落地应用方面,日本项目是比较前沿的。
( 2)近三个月日本用户最关心加密货币话题

从日本网民对「Cryptocurrency」类词条的搜索热度来看:今年的 2 月末到 3 月初,是过去一年中日本网民对加密货币关注程度最高的时期。这发生在 BTC 快速上涨、测试新高的过程中。
有意思的是,世界范围内,包括美国、英国、阿联酋等地的这一热搜峰值,出现在了 Mar 3 - Mar 9 ,即 日本地区对加密货币相关词条的热搜峰值出现得更早,这或许表明了日本网民对 BTC 的价格敏感性更高。
从过去一年中的热搜词汇来看,日本用户热衷于搜索:
○ SHIB、DOGE、Solana、XRP、ADA
过去三个月(2.28 - 5.28),则可以在日本地区的热搜飙升榜上看到:
○ PEPE、QUBIC、AEVO、NOT
由此可见:
(1)日本用户对第一代 meme coin 关注度高,包括 DOGE、SHIB, 这也可能说明日本地区用户对柴犬、秋田犬等形象的狗狗类 meme 情有独钟,根据一些交易所内部的数据显示,BABYDOGE 也是日本用户最喜欢交易的 meme coin 之一;最新一代大热 meme BOME、SLERF 等均未出现在热搜中。
(2)日本用户依然热衷于炒作古早蓝筹代币,如 XRP、ADA, 这两者在大部分其他国家过去一年的热搜榜上均未出现过。同时,日本金融巨头 SBI 集团与 Ripple 的合作也助推了 XRP 在日本经久不衰的高流量。
以上两点,也印证了针对加密货币交易中日本区域具有“特定爱好”的特点。
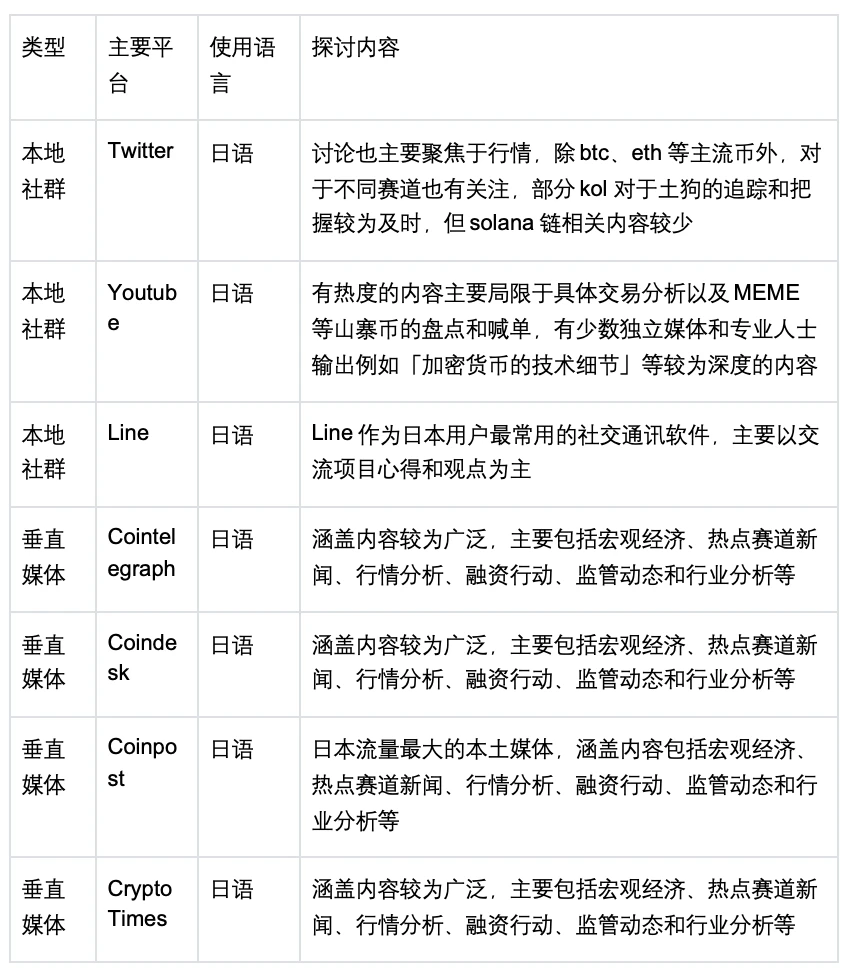
3.本地社群社媒

日本本地社群的主要战场为 Twitter、Youtube、Line 和 Telegram,使用语言主要以本国官方语言日语为主,英语内容兼而有之,但总体日语内容拥有统治性地位。与其他国家相比,日本较为青睐垂直媒体,Coindesk 和 Cointelegraph 有专门的日语网站,拥有单独域名和全日语内容。垂直媒体中流量最大的是 Coinpost,月访问量可达 250 万次,其次是 Cointelegraph 相对而言更受欢迎,月度访问量能够达到 150 万次左右。
探讨内容方面,各个渠道对于区块链的了解程度和关注内容各不相同,从宏观经济、热点赛道新闻、行情分析、融资行动、监管动态和行业分析、具体交易分析以及 MEME 等山寨币的盘点和喊单到「加密货币的技术细节」等较为深度的内容基础知识均有涉及。
三、竞争格局和各平台优势
1.中心化交易所

过去一年以来,日本用户对 CEXs 的访问量波动向上, 2024 年 4 月的 UV= 2.58 M,同比去年上涨约 17% 。
Coinbase 和 Kraken 于 2023 年 Q1 开始退出日本市场,给了日本本土交易所和其他全球性交易所更大的发展空间。 日本有多家强势的本地交易所,如 Bitbank、bitFlyer 和 Coincheck,这些本地交易所共同占据了超过 42% 的 CEXs 流量份额, 这与大部分欧洲和东南亚国家呈现出的数据有很大不同。提到的这三家本土交易所早在 2014 年就已成立,早于几家知名的头部国际化交易所,早年的积累使其在日本当地打下了深厚的根基。

从用户画像上来看:使用 CEXs 的日本用户男女比例约为 3: 1 。在年龄分布上, 18 岁-34 岁的用户与超过 35 岁的用户数量相当,各占一半。此外,很有意思的一点是, 18-34 岁的年轻群体比 35 岁以上的群体更喜欢使用国际化交易所,而 35 岁以上的群体更倾向于使用日本本土交易所。

除以上多家本地交易所外,乐天钱包 (Rakuten)也受到不少用户的喜欢,其本质也是一个 CEX,背靠乐天集团,核心业务逻辑是用户通过日元入金获得乐天现金(R Cash),然后用户通过乐天现金来进行加密货币投资,乐天现金贯穿该平台用户出入金需求,以及加密货币投资与支付场景,这种模式也将日本用户的加密货币投资与日常消费链接起来。
2.去中心化交易所

日本用户访问 DEX 网站的 Top 3 排名和其他地区呈现出很大差异: Pancakeswap > Jupiter > Uniswap。 日本是极少数 Uniswap 不排在第一、甚至流量低于 Pancakeswap 的地区。从一定程度上反映了:日本用户对 ETH、Base 链上交易的兴趣相对低于 Solana、BSC 链上的代币。
用户大多数登陆这些去中心化交易所的方式是直接登陆,部分是通过 Google 搜索,社交媒体链接登陆。说明日本用户在使用去中心化交易所的习惯上较为看重知名度,一旦形成了使用习惯会对品牌有一定的忠诚度。在实际操作中,Twitter 的导流起到了一定作用,但占比不高。
3.钱包

(注:一些知名钱包,如 Binance、OKX 钱包和其中心化交易所共用同一 APP,无法单独提取流量,所以在上表中未显示)
在钱包使用方面,MetaMask、Bitget Wallet、Phantom、Trust Wallet、Coinbase Wallet 是日本地区的 Top 5 钱包。
MetaMask 作为以太坊生态的最早的钱包之一,有着不错的先发优势,大多数 EVM 兼容公链生态项目一般都会考虑优先支持,不仅是日本,其在全球各地区都非常受欢迎。
Bitget Wallet 在日本地区的下载量冲到了第二名,仅次于 Metamask 钱包,这得益于敏锐的市场洞察后的快速迭代。目前 Bitget Wallet 支持上百条公链,在 Swap 方面的创新型流动性聚合算法给用户更流畅的交易体验,同时其在链上异动、智能行情推荐等功能方面最近还支持了 Solana 公链,拓展了用户对 Solana 链上动态的感知,帮助用户在持续火热的 MEME 行情中,快速捕获更多的链上 Alpha。在 NFT 方面,Bitget Wallet 的 NFT 市场是首个支持使用任何加密货币来购买 NFT 的平台。对用户需求的洞察与快速支持使得其在日本区的下载排名来到第二位。
近期由于 Solana 生态的火爆,Phantom 作为 Solana 网络最受欢迎的原生钱包,排名来到了第三位。Phantom 在上一轮积累了非常多 Solana 生态的优质伙伴,在本轮 Solana 行情中与 Phantom 与优质生态项目形成庞大的流量矩阵,促使 Phantom 用户量急速增长,且在社媒中流传 Phantom 有发币空投的可能性。得益于 Solana 生态的强势复苏,叠加 MEME 行情与生态的财富机会,外加潜在的空投预期等多重因素使得 Phantom 钱包在日本区域非常受欢迎。
排名第四的 Trust Wallet 作为一款在 2017 年就推出的钱包,有着不错的先发优势,其设计简单易用符合日本用户的习惯也受到不少用户的追捧。
排名第五的是 Coinbase Wallet,虽然 23 年 1 月 Coinbase 宣布退出日本市场,目前日本地区用户无法使用 Coinbase 交易所,但是 Coinbase Wallet 仍能够正常使用,背靠 Coinbase 的权威性与安全性,Coinbase Wallet 成为不少日本地区用户的选择。
总结
日本以独特的传统文化和现代的创新并存而闻名,对新事物的接受程度比大多数国家更快。日本是最早了解、关注、鼓励加密货币发展的国家之一。本报告主要从“市场整体情况”、“当地加密货币用户特点”、“竞争格局和各平台优势”三大块,调研日本的加密货币市场情况。
从市场的整体情况来看,日本的加密货币总体量和接受程度处于全球领先位置,位于全球的第 18 位。日本用户在中心化交易所的“每日活跃用户数”约为 35 万人,其用户体量与土耳其相当。
从监管和文化影响的角度来看,由于发生了“Mt. Gox 被黑”事件,日本政府很早就意识到加密货币受监管的重要性,并陆续研究出台了相关政策。由于日本社会重视教育、创新、艺术等领域,日本用户普遍受教育程度高,对链游、NFT 的关注度比较高。
日本用户普遍熟悉加密货币交易和链上项目的交互,整体上有以下几个特点:
• 日本用户喜欢现货交易,主要做主流币 和 日本本地项目代币的交易;
• 日本用户对第一代 meme coin 关注度高,包括 DOGE、SHIB,也热衷于较早期蓝筹币,如 XRP、ADA;
• 日本用户在 NFT 交易、链上任务平台、链上交易和Web3游戏参与度高;
从竞争格局和平台优势来讲,本地化交易所占据了超 42% 的市场份额,远高于西欧、东南亚等国家及地区。去中心化交易所的数据差异性不大,使用习惯集中在 Solana、BSC 和以太坊这些公链头部去中心化交易所。钱包方面,MetaMask、Bitget Wallet、Phantom、Trust Wallet、Coinbase Wallet 是日本用户使用 Top 5 的钱包。
最后,通过 Bitget 研究院对市场的充分调研后,展望 2024 年下半年,我们预计日本市场可能会出现以下发展的变化,供读者参考:
• 随着全球合规政策出台、美国加密资产的 ETF 上市,日本有更多机构用户、散户参与到加密市场的投资中;
• 日本用户的加密货币普及率持续提高,维持在全球的 top 20 。日本市场的参与加密货币交易 DAU 将从 2024 年的 35 万人,持续上涨到 2024 年末 50 万人左右的水平;
• 日本用户仍然热衷于参与本地化项目,例如链游等,对 NFT、链上任务平台的参与度会持续增加;
• 日本区域可能有 1-2 个做链上游戏的项目方获得资本加持,成为重要的全球化加密货币项目;
• 有交易聚合功能、NFT 交易钱包会获得更多的日本用户青睐。
郑重声明:本文版权归原作者所有,转载文章仅为传播信息之目的,不构成任何投资建议,如有侵权行为,请第一时间联络我们修改或删除,多谢。
早报 | Lighter 24 小时交易量突破 110 亿美元;Circle Q3 财报公布;Strategy 美股市值跌破其 BTC 持仓价值
整理:ChainCatcher 重要资讯: 币安将停止币安直播平台服务,币安广场将继续提供直播服务...
24H热门币种与要闻 | Sui将推出原生稳定币USDsui;美SEC拟推出基于Howey测试的代币分类法(11月13日)
1、CEX 热门币种 CEX 成交额 Top 10 及 24 小时涨跌幅: BNB -0.78%...
星球日报
文章数量
11042粉丝数
0