HTX Ventures研报:探索AI+Crypto赛道投资方向
近年来,随着人工智能(AI)和区块链技术的迅猛发展,AI+Crypto 赛道成为了投资者关注的热点领域。区块链以其去中心化、透明度高、低能耗和反垄断等特性,弥补了 AI 系统的强中心化和处理过程不透明,二者的 结合为我们带来了前所未有的机遇。
根据 Vitalik 的观点,AI 和区块链的结合应用主要分为四大类:作为应用参与者、作为应用接口、作为应用规则以及作为应用目标。他提出,AI 在 Crypto 中的角色应更多地从“应用”的角度来考虑,包括优化算力、优化算法和优化数据等方面。
火币研究院按照 AI 的应用层次对 Crypto 技术参与方向进行区分,可以分为基础层、执行层和应用层,在每一层次上都存在着值得探索的机会。例如,zkML 技术结合零知识证明和区块链技术,为 AI 代理行为提供了安全、可验证和透明的解决方案。此外,AI 在数据处理、自动化 dApp 开发、链上交易安全等执行层次也展现了巨大的潜力。在应用层次,AI 驱动的交易机器人、预测分析工具以及 AMM 流动性管理等在 DeFi 领域中发挥着重要作用。
本文将详细探讨 AI+Crypto 赛道的投资方向,重点关注基础架构层面和应用层面的创新与发展,从中期和长期投资策略的角度,分析 AI 与区块链结合的前景与挑战。
本文由火币研究院撰写,该团队目前隶属于 HTX Ventures。HTX Ventures 是火币 HTX 的全球投资部门,整合投资、孵化和研究以识别全球最优秀和最有前景的团队。目前,HTX Ventures 已支持跨越多个区块链赛道的 200 多个项目,其中部分优质项目已上线火币 HTX 交易。
AI 赛道重点方向
区块链在中心化、低透明度、能耗、垄断化这几个点上和人工智能相比是完全相反的。Vitalik 按照上述准则以及自身的思考,将人工智能与区块链结合而成的应用分为 4 大类:
-
人工智能作为应用中的参与者(AI as a player in a game)
-
人工智能作为应用的接口(AI as an interface to the game)
-
人工智能作为应用的规则(AI as the rules of the game)
-
人工智能作为应用的目标(AI as the objective of the game)

V神对于 AI 在 Crypto 中的角色更多的是从“应用”的角度来考虑。 如果从生产力 VS 生产关系的角度来考虑。 Crypto 其实更多的是提供生产关系。从这一点来看,主要可从三个方向来考虑:
-优化算力:提供分散而高效的算力资源,减少单点故障风险,提升整体计算效率。
-优化算法:促进算法或模型的开源、共享和创新。
-优化数据:数据的去中心化存储、贡献、使用和安全管理

HTX Research 认为,AI 的整体方向可以按通用架构分为基础层、执行层和应用层。相应的,AI+Web3项目我们也可以从这三个大方向来探索。在基础层,包括基础架构层面的模型训练、数据、去中心化算力和硬件等, 重点关注 zk 技术与人工智能 ML 技术的结合;在执行层,数据处理和数据传输, 模型层面的 AI agent、zkML、FHE(全同态加密) 等;在应用层,则主要关注 AI+DeFi, AI+GameFi, 元宇宙、AIGC 和 Meme 等,以及区块链层面的 RAAS(Robotics as a Service)、预言机、协处理器、UBI(全民基本收入)等。
其中基础架构层面和应用层面项目发展较快,如算力层面的 Io.net、基础模型层面的 Flock、区块链基础设施 ZeroGravity、AI agent 的 Myshell 和 应用层面的0x Scope。
以下几个方向可以重点探索:
一、zkML 方向
zkML 技术通过结合零知识证明和区块链技术,为监测和约束 AI 代理行为提供了一种安全、可验证和透明的解决方案。 例如,Modulus Labs 项目利用 zkML 技术,在保护个人隐私和商业机密的同时,向利益相关者证明其 AI 已执行特定的任务。
zkML,作为人工智能和区块链的中介,提出了一套解决方案,旨在解决 AI 模型与输入的隐私保护问题,并保证了推理过程的可验证性。 它开创了一种能在验证私有数据时使用公开模型,或在验证私有模型时使用公开数据的新方法。通过整合机器学习的能力,智能合约得以实现更多的自主性和动态性,可以基于实时链上数据进行操作,而不仅仅是静态规则。这种革新使智能合约更为灵活,能够适应更多不同的应用场景,甚至是那些在最初设定合约时未能预见到的场景。

zkML 技术典型项目介绍
第一张表格是一些潜力 ZKML 项目简介. 第二张图为 ZKML 的一些其他项目.

2、 数据处理方向
主要是指 AI 在执行层次的各类突破,特别是针对一些区块链数据传输层次、开发 Develop 层次的一些突破。具体分析如下:
a. AI 与链上数据分析
这个方向主要是指利用 AI 技术来深入挖掘这些数据,利用 LLM 大模型和深度学习算法来获取更多洞察。例如,Web3 Analytics 这一个项目, 它运用 AI 进行链上数据分析,揭示市场趋势和用户行为. 它可以帮助用户来洞察链上交易, 市场趋势。
b. AI 与自动化 dApp 开发
这个方向主要是针对 Devops 的一些基础设施项目。运用了自动化开发的一些 AI 项目 可以承接更多的开发者,从而使生态更加繁荣。 一些使用了 AI 的开发工具还能帮助开发者更迅速地编写智能合约并自动修正错误, 有些还能够实现拖拽式的 DAPP 编程功能.
c. AI 与链上交易安全
这个方向主要是指主要指 AI 代理。 涉及将 AI 代理部署在区块链上,以此来提高 AI 应用的安全性和可信度。这些 AI 代理可以自动执行任务,如交易、数据分析、自动决策制定等,而部署在区块链上使得它们的操作不仅透明可追踪,还难以被篡改,提高了整个系统的安全性。AI 技术可以通过实时监测和智能分析来识别并防御恶意攻击和数据泄露,确保交易的安全和数据的完整性。
• 项目案例:
SeQure 是一个安全平台,它运用 AI 进行实时监测和分析,及时检测并防御各类恶意攻击和数据泄露,保障链上交易的稳定性和安全性。
三、AI+DEFI 方向
AI 与应用层的结合,最重要的就是 AI+DEFI。以下是一些需要关注的 AI+DEFI 方向:
1. AI 驱动的交易机器人
这些机器人能够快速精准地执行交易,分析市场数据、新闻情绪和价格走势,作出瞬间的交易决策,通常都超越了人类交易员的表现。
2. 预测分析
虽然预测加密市场的波动一直是一个挑战,但由 AI 驱动的分析工具正逐渐成为一个重要工具,能够提供市场趋势和潜在价格走势的可靠预测。
3. AMM 流动性管理
例如,在调整 Uniswap V3 的流动性范围时,通过 AI 的整合,协议可以更智能地调整流动性范围,从而优化自动做市商(AMM)的效率和收益。
4. 清算保护与债务头寸管理
结合链上和链下数据,可以更智能地实现清算保护策略,确保债务头寸在市场波动时得到保护。
5. 复杂的 DeFi 结构化产品设计
在设计金库机制时,可以依赖金融 AI 模型而非固定策略。这类策略可能包括 AI 管理的交易、贷款或期权,增加了产品的智能性和灵活性。
四、AI+GameFi 方向
AI 在 GameFi 项目中的应用主要是丰富游戏体验,同时加大了创新的可能性。其主要方向如下:
1. 游戏策略优化:
AI 可以通过学习玩家的游戏习惯和策略,实时调整游戏的难度和策略,提供更加个性化和富有挑战性的游戏体验。通过深度学习和强化学习,AI 能够自我进化,更好地适应玩家的需求和偏好。
2. 游戏资产利用管理:
AI 技术可以帮助玩家更有效地管理和交易游戏内的虚拟资产。利用智能合约和自动化交易策略,玩家可以实现资产的最大化利用,例如,自动买卖、租赁和借贷游戏资产,从而优化投资回报。
3. 增强游戏互动:
AI 可以创建更加智能和响应式的非玩家角色(NPC),通过自然语言处理(NLP)和机器学习(ML)技术,实现与玩家之间更为自然、流畅的交互,提升游戏的沉浸感和玩家的满意度。
从时间维度上来看的可能投资策略
- 短期来看,应关注 AI 在 Crypto 最先落地的领域,如一些概念性的 AI 应用、meme。 逻辑:今年 ai 主流圈会持续输出新的热点,每次英伟达、openai 等web2公司大模型升级,都会点燃 ai 赛道的热点,那么也会带入新的资金进来,这些都是引爆这个赛道的情绪面。
- 中期来看,Ai Agent 与 Intent 的结合,与智能合约的结合是一个亮点。 ai 一旦成功将为智能合约扩展提供方案,从而形成账本+合约+ai 的新型区块链,突破 eth 时代的账本+合约叙事。
- 其中 ai agent 是V神奶过的细分方向。 AI Agent 指是能够自主从环境获取信息、自主处理信息、决策、执行、自主改变环境的 AI 智能体。AI Agent 目前属于 AI 领域的前沿细分赛道,最接近 Mass Adoption 的应用层。
- 从叙事上来讲。AI Agent 是性感火辣的美女,GPU 云算力是稳重成熟的中年企业家,结合 DA 层的 Ai 大模型是头发蓬乱的科学家
- 长期来看,AI 与 zkML 技术的结合(虽然web2 AI 公司的 ML 大佬们对 Crypto 搞 AI 嗤之以鼻),将会最终影响 Crypto 领域。
参考文献
- Twitter: https://twitter.com/FinanceYF5/status/1772434625387717055
-Web3 Caff: https://twitter.com/Web3 Caff_Res
- Twitter Vitalik: https://twitter.com/VitalikButerin
附录:
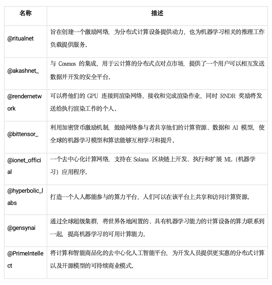
去中心化计算和人工智能推理平台项目列表
主要是指利用 Crypto 来做激励,来在全球范围内共享和利用闲置的计算资源。

AI 数据和模型来源项目列表
这一块主要是基于数据的真实性、透明性和可追溯性,利用 Crypto 经济模型来做数据方面的激励(针对 C 端用户)、模型方面的激励(Dev, B 端)。

郑重声明:本文版权归原作者所有,转载文章仅为传播信息之目的,不构成任何投资建议,如有侵权行为,请第一时间联络我们修改或删除,多谢。
早报 | Lighter 24 小时交易量突破 110 亿美元;Circle Q3 财报公布;Strategy 美股市值跌破其 BTC 持仓价值
整理:ChainCatcher 重要资讯: 币安将停止币安直播平台服务,币安广场将继续提供直播服务...
24H热门币种与要闻 | Sui将推出原生稳定币USDsui;美SEC拟推出基于Howey测试的代币分类法(11月13日)
1、CEX 热门币种 CEX 成交额 Top 10 及 24 小时涨跌幅: BNB -0.78%...
星球日报
文章数量
11042粉丝数
0