2.1亿枚XRP窃案》仅冻结4%赃款,专家:很惊讶瑞波创办人竟没用多簽钱包
瑞波共同创办人 Chris Larsen 的个人钱包在 1 月 31 日遭遇骇客攻击,总共被盗走 2 亿 3768 万枚 XRP,目前已有 2 亿 1268 万枚 XRP 被转入中心化交易所,不过币安表示,已成功其中冻结价值 420 万美元的被盗 XRP。
(前情提要:
突发!瑞波Ripple传遭窃2.1亿枚XRP,1.1亿美元赃款已进CEX洗钱砸盘
)
(背景补充:
2.1亿枚XRP遭窃》揭𫔭瑞波创办人Chris Larsen财富之谜,身家一度超越CZ?
)
瑞 波共同创办人 Chris Larsen 的个人钱包在 1 月 31 日 遭骇 ,超过 2 亿枚 XRP 遭骇客窃走,并转入 MEXC、Gate、币安、Kraken、OKX、HTX、HitBTC…等中心化交易所套现洗钱,导致 XRP 币价短时重挫。
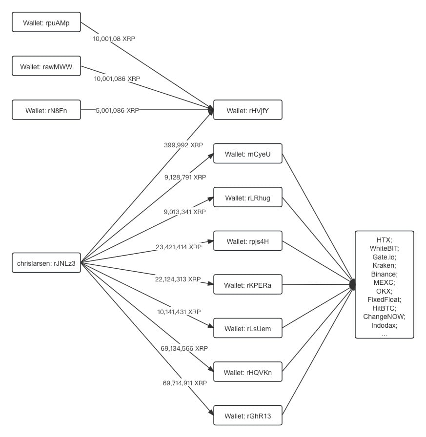
Chris Larsen 在遭骇当日发推 表示 ,其个人 XRP 帐户(不是瑞波)遭未授权访问,瑞波已通知交易所冻结受影响地址,瑞波正在与执法部门合作,并获悉很大一部分被盗资金已遭冻结,瑞波正在积极追踪剩馀的被盗资金。
共 2.13 亿枚 XRP 被转入交易所
据 Lookonchain 最新 监测 显示, Chris Larsen 共有四个钱包遭到骇客攻击,总计被盗走 2 亿 3768 万枚 XRP(价值约 1.174 亿美元),其中,2 亿 1268 万枚 XRP(价值约 1.05 亿美元)已被转移到交易所,而剩馀的 2500 万枚 XRP(价值约 1235 万美元)仍在 rHVjfY …𫔭头的钱包地址中。
币安执行长 Richard Teng 今晨发推表示,币安团队已成功冻结价值 420 万美元的被盗 XRP,币安将继续支援后续调查,并努力协助找回资金,包括密切监控攻击者外部钱包中的剩馀大部分资金,以防存入币安。
After finding out early on about the exploit that occurred at @Ripple , we’re happy to say that the #Binance team has managed to freeze $4.2 Million worth of $XRP stolen by the exploiter.
We appreciate both the communities efforts in flagging it to exchanges – as always @zachxbt …
— Richard Teng (@_RichardTeng) February 1, 2024
Chris Larsen 未使用多簽或讬管服务
针对 Chris Larsen 的个人钱包被盗,前 Ripple 工程总监 Nik Bougalis 发推 表示 ,Chris Larsen 不是首个、也非最后一个以这种方式被盗走 XRP 的人,私钥管理及安全性是巨大的挑𢧐,现有工具并非总能胜任,他很讶异 Chris Larsen 并没有使用多重簽名或讬管服务:
原生多簽服务可让你配置一个在交易中要求要有多组簽名的帐户,例如,3/5 多簽钱包,需要 5 个可能簽署者中的 3 个进行有效簽名。
当然,多重簽名并非万能,多重簽名并未解决加密私钥在安全生成、储存和使用上的挑𢧐,而且多重簽名还有自身独特的挑𢧐,但多重簽名确实增加了风险防范,如果使用得当,可能会阻止这种盗窃行为。
Of course, multisigning is not a panacea. It doesn’t solve the challenges of secure generation, storage and use of cryptographic keys.
And it does introduce unique challenges of its own.
But it does up the ante and, used properly, it would have likely prevented this theft.
— ? ? ? ? (@nbougalis) January 31, 2024
?相关报导?
SEC要求Ripple交出机密财报,判断是否违法交易XRP,瑞波诉讼4/23敲响最终𢧐
贝莱德未计画推出瑞波币现货ETF,知情人士:XRP监管模糊性是最大障碍
瑞波果断拒绝SEC和解方案!条件要求Ripple承认「$XRP是证券」
郑重声明:本文版权归原作者所有,转载文章仅为传播信息之目的,不构成任何投资建议,如有侵权行为,请第一时间联络我们修改或删除,多谢。
早报 | Lighter 24 小时交易量突破 110 亿美元;Circle Q3 财报公布;Strategy 美股市值跌破其 BTC 持仓价值
整理:ChainCatcher 重要资讯: 币安将停止币安直播平台服务,币安广场将继续提供直播服务...
24H热门币种与要闻 | Sui将推出原生稳定币USDsui;美SEC拟推出基于Howey测试的代币分类法(11月13日)
1、CEX 热门币种 CEX 成交额 Top 10 及 24 小时涨跌幅: BNB -0.78%...
James
文章数量
184粉丝数
0