虚拟资产ETF基础指南:香港证监会牌照全解析

2024-01-18 13:01:20

原文作者:Meta Era 特邀作者「Metaer」

对于加密行业而言,随着美国证券交易委员会最终确定批准现货比特币 ETF 上市,喧闹的一周终于落幕,而现在,投资者开始把目光转移到了另一个充满潜力的市场,香港。

实际上,早在 2023 年 12 月 22 日,香港证监会就公布了《有关证监会认可基金投资虚拟资产的通函》,正式宣布准备接受现货虚拟资产 ETF 申请,并且明确指出对于被准许在持牌交易平台交易的虚拟资产(如比特币,以太坊),持牌机构可发行与管理对应的现货 ETF,并在持牌交易平台或受认可的财务机构以实物和现金两种方式进行认购和赎回。

此前很多投资者一直在虚拟资产市场门外徘徊,主要原因除了不适应这种新兴投资方式之外,也较为担心投资平台出事,现货虚拟资产 ETF 则可以让传统投资者以他们熟悉的渠道投资,而在香港发行的虚拟资产现货 ETF,香港证监会都会要求他们采用本地持牌的平台。

那么问题来了,香港证监会有哪些牌照?又该如何识别呢?Meta Era 将在本文中做深入分析。

香港证监会颁发牌照全解析

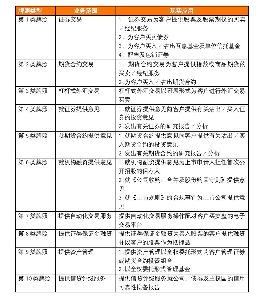
香港作为亚洲金融市场的主要离岸及非离岸中心,不论从监管架构的成熟度、公开交易市场的完善性及金融产品的丰富性等方面,均处于国际金融市场前列,香港证监会管理着 10 类牌照,每一类牌照对应一块业务。要从事相应的业务,就必须获得对应的牌照,具体可参照如下:

在虚拟资产交易平台方面,香港证监会仅给予了两家公司牌照,分别是 Hash Blockchain Limited(HashKey Exchange)和 OSL Digital Securities Limited(OSL Exchange),这两家公司获得的牌照均为第 1 类和第 7 类,也就是说,他们能在香港提供证券交易服务和自动化交易服务。

对于想要发行现货虚拟资产 ETF 的机构来说,可能需要更加关注业内常说的“ 149 ”牌照,如上表所述,如果金融机构要在香港进行证券交易活动,最基本的条件就是要持有第 1 类牌照,所以第 1 类牌照也是十大类牌照中最常见的,持有牌照的个人和机构的数量也是所有牌照中最多的。香港第 4 类牌照是在香港想提供证券咨询意见服务的企业需要办理的牌照。一般企业会选择同时办理第 1 类牌照和第 4 类牌照,持有第 1 类牌照企业可以进行证券交易活动,持有第 4 类牌照可以向客户提供意见。香港第 4 类牌照的主营服务就是证券提供意见,如果误导投资者,香港证监会会给予罚款的处罚,同时香港第 4 类牌照随时都会被撤销。

根据公开信息显示,在香港申请“ 149 ”牌照的难度不小——

  • 首先,申请方必须在香港注册成立的有限公司或在注册处注册的非香港公司且在香港有实际的办公地址(必须为甲级写字);

  • 其次,还要有经验丰富的管理团队去协助运营公司,业务框架、内部监控系统以及合格的负责人员(风控官),同时必须拥有两个持牌人,持牌的个人及负责人员的国籍方面,证监会无任何限制或特别规定,但要求最少一名负责人员必须以香港作为基地,以便直接监督有关业务,并且公司内最少一名负责人员必须为董事局成员。

  • 更重要的是,香港证监会对牌照申请公司的注册资金要求高达 500 万港币且必须一直保持实缴股本和流动性资本不少于 300 万港币,而且要在香港的银行开立账户。

在了解到这些背景之后,申请方接下来要做的就是递交申请表格,无论是法团申请人还是个人申请人,假如有意申请牌照或注册,需要在香港证监会旗下电子表格和提交服务的通用平台 WINGS 上透过“个人帐户”或“顾问公司帐户下的子帐户”向证监会递交网上申请。假如申请与持牌法团、注册机构或负责人员有关,申请人需在申请表格上声明相关董事局已通过决议案批准该项申请。假如董事局已借着通过决议案,授权某指明委员会或人士负责批准该项申请,而该委员会或人士如此批准了该项申请,对香港证监会来说是可以接受的。

在申请时间方面,对于新加入行业参与者的申请,一般需要等待的时间约为:七个营业日(适用于临时持牌代表的申请);八个星期(适用于普通持牌代表的申请);十个星期(适用于负责人员的申请);或十五个星期(适用于持牌法团的申请)。

假如未能符合法定的发牌规定,或申请方无法使香港证监会信纳具备适当人选的资格以获发牌或注册,相关牌照申请将会被拒绝。不过,香港证监会在拒绝申请前,会给予申请人陈词的机会,并且在做出最后决定前会仔细考虑申请人作出的任何陈述。假如之后申请仍被拒绝,申请人还可以在 21 日内向香港证券及期货事务上诉审裁处就拒绝决定提出覆核。

业内人士如何看待香港现货虚拟资产 ETF 何时落地?

随着美国证券交易委员会批准现货比特币 ETF 落闸,很可能会刺激。

更多券商向证监会申请虚拟资产交易牌照。另一方面,虚拟资产现货 ETF 变多,当投资者交易有关虚拟资产时,同时会增加香港虚拟资产券商的生意,可将整个市场规模做大,也会利及香港本地虚拟资产交易平台及券商的发展。对于香港现货虚拟资产 ETF 何时能落地这个问题,Meta Era 也梳理了一些业内人士的看法。

据香港持牌虚拟资产交易平台之一 HashKey Exchange 首席执行官翁晓奇透露,现阶段约有 10 家基金公司正筹备在港推出虚拟资产现货 ETF,约 7 至 8 家已处于实际推进阶段。据悉发行商或需通过持牌交易所进行底层资产托管,以及提供交易、清算等服务,数家发行商已选择 Hashkey 为其提供基础设施,Hashkey 甚至会联同发行商进行申请现货比特币 ETF 牌照。

OKX 全球首席商务官黎智凯表示,比特币 ETF 在美国获批发行意味着不同种类的传统投资工具,例如养老金和退休金等规模巨大的基金,现可直接投资在比特币,代表包括零售及机构等更广泛背景的投资者,均可参与到比特币市场当中。此外,比特币 ETF 是以实物结算,投资于此类 ETF 的资本将对比特币现货价格产生更直接的影响,将对虚拟资产市场带来正面关注及大量资金流入,对行业的长远发展起关键作用。

香港虚拟资产期货 ETF 发行商之一南方东英量化投资部总监王毅也表示,美国 SEC 批准现货 ETF 后,传统金融机构可通过现货 ETF 买入比特币,进一步提高市场对比特币的需求。由于比特币供应总量有限,需求提升或推升比特币价格。虽然香港先于美国允许发行现货 ETF,但由市场整体产品发行预期来看,实际产品推出时间会稍微落后于美国。

香港持牌虚拟资产券商胜利证券执行董事陈沛泉指出,美国监管机构允许现货比特币 ETF 上市,被“币圈”视为虚拟货币与实体交易所达成连结的关键,势必会令更多投资者参与其中。目前香港的基金公司虽未递交申请,但已密锣紧鼓地进行筹备工作,预计最快在今年首季,便会有多间基金公司表达申请意愿,甚至成功申请。

三星资产运用(香港)投资策略师钟骏认为,随着美国批出现货 ETF 上市,预计有更多市场跟随批准发行现货 ETF,继而吸引更多资金流入虚拟资产领域。比特币现货 ETF 获批后,机构投资者和零售投资者进行资产配置时更容易,但目前仍需加强相关投资者教育工作。

港交所证券产品发展主管罗博仁则称,港交所已准备好把握主题投资带来的机遇,将与发行人及各方持份者紧密合作,为香港 ETF 市场顺利引入这类新产品。他表示,欢迎香港证监会公布相关通函和政策指导,让香港成为亚洲首个允许虚拟资产现货 ETF 上市的市场,加强香港作为区内领先数码资产中心的地位,支持香港作为亚洲首选 ETF 市场的持续发展。

总结

我们知道,诸多在港大型资管机构的 AUM 已经达到数千亿美元,在香港证监会极力发展 Web 3.0 的背景下,投资比特币现货 ETF 将成为资管机构、基金公司等金融实体的一个重要选项,或将百亿美元级别的资金可能将陆续涌入其中。

如今制度落实,加上香港证监会提供了清晰的牌照申领信息和流程,可谓万事俱备只欠东风,虚拟资产现货 ETF 无疑将加强香港作为区域内领先虚拟资产中心的地位,并支持香港作为亚洲首选 ETF 市场的持续发展,继而进一步提升

其作为国际金融中心的吸引力和竞争力,为市场及投资者带来更多元化的选择。

郑重声明:本文版权归原作者所有,转载文章仅为传播信息之目的,不构成任何投资建议,如有侵权行为,请第一时间联络我们修改或删除,多谢。

推荐文章

早报 | Lighter 24 小时交易量突破 110 亿美元;Circle Q3 财报公布;Strategy 美股市值跌破其 BTC 持仓价值

整理:ChainCatcher 重要资讯: 币安将停止币安直播平台服务,币安广场将继续提供直播服务...

93 1个月前

24H热门币种与要闻 | Sui将推出原生稳定币USDsui;美SEC拟推出基于Howey测试的代币分类法(11月13日)

1、CEX 热门币种 CEX 成交额 Top 10 及 24 小时涨跌幅: BNB -0.78%...

星球日报
100 1个月前

DAT的拐点?这12家财库公司代表mNav已跌破1

@OdailyChina @LeoAndCrypto 2025 年是 DAT 蓬勃发展的一年,自从...

星球日报
102 1个月前

解读 Fusaka 升级:扩容、降本、提速,以太坊的又一次「性能飞跃」

以太坊现货 ETF 在上周疲弱后重新录得净流入,市场情绪正逐步回暖。以太坊的下一次升级,也已经在路...

136 1个月前

美SEC主席最新演讲:告别混乱十年,加密监管进入清晰化时代

女士们、先生们,早上好!感谢你们的热情介绍,也感谢邀请我今天来到这里,我们将继续探讨美国如何引领下...

星球日报
111 1个月前

停摆结束=市场反弹?美股、黄金、BTC历次政府重启后表现全解析

原文作者:David,深潮 TechFlow 北京时间 11 月 13 日凌晨 5 点,一场持续...

星球日报
97 1个月前