震荡行情下的高收益工具,三大维度解析OKX合约马丁格尔策略
横看成岭侧成峰,远近高低各不同。——宋·苏轼《题西林壁》
非常有意思的是,金融市场与量子力学有异曲同工之妙。
无论是行情涨跌还是电子运动,均没有确切的运动轨迹或者稳定态,而是基于概率学来描述。从这个逻辑来说,就可以得出基本的市场观和方法论:
一是行情是无法预测的。二是盈利恰来自于市场波动,即下跌、横盘和上涨形态的切换中,交易原则就是不断低买高卖。三是长期保持 100% 胜率的「交易圣杯」根本不存在,这是违背客观规律的,但通过交易策略、风险控制、数据分析、项目调研等多维度分析,可以提高交易胜率。这些基础的认知对于用户理解市场十分必要。
然而,号称「交易必胜」、「市场圣杯」、以及「 100% 胜率」的马丁格尔策略的出现似乎打破了这些统治市场的客观规律。作为系统化的逆势加仓投资策略,马丁格尔策略风评长期两极化,将金融工具收益和风险的两面性体现的淋漓尽致,在金融外汇交易中最流行且充满争议。
马丁格尔策略到底是什么?又该如何正确使用?本文将以当前 OKX 合约马丁格尔策略产品为例,重点围绕底层逻辑与特点解析、适用场景与同类型产品差异化、使用教学与参数讲解三大维度来深入解析该策略,旨在理解并学会使用真正的马丁格尔策略。
底层逻辑与特点解析
从概率与统计学视角来看,每次掷骰子都是独立事件,也就是说前面掷 99 次骰子,也不会影响第 100 次骰子,即每次骰子开大和开小的概率永远是各自 50% ,这体现了每笔交易的独立性。但很多人认为随着开单次数的增加,胜率也在增加,这是错误的。
马丁格尔逻辑最早起源于十八世纪法国的小镇赌博,从第一笔掷骰子开始,如果输钱后就将赌注翻倍,由于每笔交易胜负的概率都是 50% ,只要不断的赌下去,总有一次可以将所有亏损赢回来并赚取第一笔本金同等金额。比如,第一次赌注为 1 元,第 4 次押注后成功,那么将弥补之前 3 次交易的损失,并且盈利 1 元。

这就是为什么马丁格尔逻辑被成为称为「 100% 胜率」的原因,只要玩家有无限资金、无限次押注,中间输了多少次都没有关系,最终一定会连本带利赢回来。但前提是拥有无限资金,如果没有无限资金、却无限次押注,那么最终将失去所有资金。
赌场中的马丁格尔逻辑过于理想,但这种倍数加注的逻辑却深刻启发了金融行业参与者,从而诞生了以平均仓位成本为手段,来提升交易胜率为目的的——马丁格尔策略 Dollar Cost Averaging(DCA)。简单来说,就是在一个双边市场中,用户开仓进场,如果遇到逆势行情就不断加码降低持仓成本,直到行情反弹达到止盈目标。其本质就是提高用户低买高卖的概率。
为满足用户多样化需求,OKX 沿袭并优化创新了传统马丁格尔策略,现已经推出现货和合约两个版本的马丁格尔策略,从而为用户提供了一种系统化的逆势加仓投资策略,即通过不断地加仓来压缩总体成本价,当行情出现反转的时候,所有订单全部平仓从而实现盈利。OKX 合约马丁格尔策略相比于现货马丁格尔策略,为投资者提供了双向交易和杠杆提高资金利用率的选择,更加灵活。
通过 OKX 马丁格尔策略,用户不需要对行情发展作判断和预测、不需要选择入场时间、甚至不需要研究基本面等等,只需要通过参数设置管理好仓位,相对简单轻松。而且交易胜率极高,上涨即可获利套现,预设区间范围内的下跌可以降低持仓成本,并反弹后止盈平仓。相比于此前,在瞬息万变的市场中作出一次性投资,更容易实现「低买高卖」,且会降低错误预测带来的损失。
但值得注意的是,马丁格尔策略也存在明显的短板,若上涨获利套现,部分仓位没有得到利用,会导致资金利用率低;若市场出现单边下跌行情,并未反弹至盈利位置,则会带来相应的亏损风险等等。
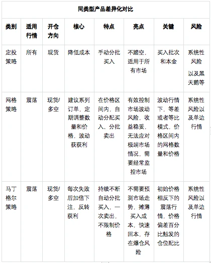
适用场景与同类型产品差异化
基于以上特点,非常容易得出马丁格尔策略的适用场景,震荡行情或者波段抄底。
OKX 现货马丁格尔的特点是分批建仓、降低成本,这种策略非常适合中长线的震荡行情,即使可能有一定程度浮亏,但等反弹行情后即获利平仓,对于对于无法确定入场时机,且害怕踏空的用户相对友好,可以低位吸筹,高位卖出。但要注意单边下跌行情,会带来相应的亏损风险。
OKX 合约马丁格尔比现货马丁格尔策略更加灵活,其在基于分批建仓、降低成本的基础上,可以进行双向交易、以及杠杆选择,帮助投资者提高资金利用率,同样适用于除单边行情以外的绝大多数行情,尤其是中长期震荡行情。
比如,当用户以 A 价格买入某标的,但标的开始逆势下跌,通过 OKX 马丁格尔策略,用户可以分批次加码买入标的,从而使其持仓成本降至为 B,一旦标的反弹至价格 D,那么系统将一次性卖出标并实现收益。尽管 D 小于 A,但是由于较低的成本,所以用户仍能从这个波段中盈利。

示意图
同样是降低成本的策略,相比于手动定投的被动式投资,马丁格尔策略更加灵活且成本控制更有弹性,相比于网格交易,马丁格尔策略不需要预测市场走势,相对可以快速回本,但存在爆仓风险。网格策略则可以有效控制市场风险,且收益稳妥,但需要经常监控市场,无法应对极端市场情况。

OKX 合约马丁格尔策略使用教学与参数讲解
OKX 合约马丁格尔策略是当前行业策略交易市场中功能最丰富,可玩性最强的策略之一,无惧波段,帮助用户获得最优持仓成本,高抛低吸。通过丰富的周期的触发条件、弹性的风控管理工具等,用户可以自定义最大加仓次数,加仓价差和金额放大倍数等进阶参数、也可以选择立即或者 RSI 技术指标触发等,更轻松抓住增益场景。

所以,如何科学设置 OKX 合约马丁格尔策略参数,平衡好种高收益与低风险,就是每个用户需要着重思考的。同一个工具不同的用户使用会产生各种不同的结果。
比如,区间过小,很容易导致手里的子弹很快打完,收益变窄。如果区间过大,又很容易导致手里的资金无法有效利用,利润有限。此外,马丁格尔策略属于一种加仓逻辑,遇到单边不回调行情时,则会面临爆仓风险,所以需要手动设置好如止损目标等风控参数。但如果结合行情以及技术指标决定策略入场时机,并透过合约马丁格尔加仓单不断低位吸筹,降低整体持仓成本,就可以尽可能最大化收益。
OKX 合约马丁格尔策略完成初步了解之后,既可以进行体验了。首先用户可以通过 OKX APP 或者官方网站选择交易的「策略」产品,并选择「平均成本」模块下的「合约马丁格尔」,并选择需要开启合约马丁格尔的币种以及方向。目前,OKX 支持所有 U 本位永续合约的币种开启合约马丁格尔。
OKX 合约马丁格尔策略有两种不同的创建模式:手动创建和智能创建。手动创建适用于交易经验丰富的投资者,而普通用户则建议使用智能创建模式。智能创建模式根据用户的风险偏好,选取系统推荐的参数来设置投资金额和买入节奏。系统推荐的参数会综合历史行情和资产波动,借助 OKX 后台算法进行测算,具有相当的权威性。此外,智能创建模式还会根据用户资产状况和承受能力,按照保守型、平衡型和进取型三个等级,为用户推荐不同风险程度的参数。
接下来,针对 OKX 合约马丁格尔策略·手动创建模式的主要参数,用最通俗的语言,做一个简单的介绍。因为合约马丁格尔策略本质是降低平均成本,所以分多少次加仓,每次加多少以及止盈等等这些就是通过以下参数来完成的。

触发条件参数包含跌多少加仓、以及单次止盈目标两个设置。其中「跌多少加仓」这个参数关键,关系到每次加仓的间隔,也就是加仓成本。比如,如果间隔越大,但行情波动很小,就很容易导致只有部分仓位成功上车,降低资金利用率。此外,相较于行业其他同类型产品,OKX 合约马丁格尔策略还有 2 个独家亮点,一个是支持用户随时手动修改止盈触发价格,保证利润。另外一个就是支持用户随时随地手动加仓,增大获利。
设置杠杆和投入金额,这里包括杠杆、初始下单保证金、加仓单保证金以及最大加仓次数。杠杆比较好理解,其中初始下单保证金就是初始仓位,加仓单保证金就是每次加仓多少、最大加仓次数就是加几次仓位。
通过以上两个参数,可以设置加仓位置和加仓金额。此外,还可以通过高级设置里面进行开始条件、加仓设置、停止条件、以及止损条件众多参数的设置,进一步完成精细化操作。

开始条件跟简单,就是策略什么时候开始执行,可以选择立即触发、价格触发、RSI 技术指标触发或者 Webhook 触发(如 TradingView 信号)。
在加仓设置中包含加仓价差倍数和加仓金额倍数,加仓金额倍数是指下一个加仓金额较上一个的倍数,加仓价差倍数则是指下一个加仓距离额较上一个的倍数,也就是对上面提到的加仓位置和加仓金额进行设置。
停止条件就是指这个策略什么时候停止,如果不设置该策略会一直进行下去。比如用户可以选择当前周期结束后停止策略运行,也可以通过设置触发价格来结束。
止损条件这个就比较简单,当亏损超过预期,用户可以随时通过市价或者限价进行止损。

检查设置条件无误后,即可点击“创建策略”。当然,也可以选择 OKX 自带的策略和在策略广场上选择跟单马丁格尔大神。但值得注意的是,OKX 合约马丁格尔创建后投入的资金会从交易账户中隔离出去,独立在合约马丁格尔策略中使用。所以用户需要关注资金被转出后给交易账户中整体仓位带来的风险。此外,市场价格波动较大,如价格持续向反方向单边运行时,则此时持有的仓位可能会承受浮动亏损,甚至有强平风险。所以建议在创建策略时针对行情判断合理位置设置止损价格,以便及时止损。
结语
作为头部加密资产交易所和Web3科技公司,OKX 为满足全球不断增长的加密用户多元化需求,当前已经上线包括合约马丁格尔在内的 14 种高级策略,并持续创新升级更加高级、差异化的投资策略和工具,第一时间接收并满足用户需求,不遗余力地构建未来金融工具。
但交易世界没有 100% 成功的策略,策略交易可能受到市场条件、执行延迟、技术问题等因素的影响。成功的策略交易通常需要深厚的市场理解、强大的技术基础和有效的风险管理。马丁格尔策略的高成功率取决于特点场景和精准判断等诸多条件。在使用任何交易工具前,需要对其充分了解。
加密市场的波动性带来了机遇与风险,投资者在追求这些机会时应谨慎,并确保投资策略带来的盈利与风险承受能力达到平衡。在纷扰繁杂的交易环境中,需要学会屏蔽噪音,找到并合理利用工具,并且永远保持敬畏市场,因为每个人的视角永远是片面的。正如宋·苏轼《题西林壁》所言,横看成岭侧成峰,远近高低各不同。
郑重声明:本文版权归原作者所有,转载文章仅为传播信息之目的,不构成任何投资建议,如有侵权行为,请第一时间联络我们修改或删除,多谢。
早报 | Lighter 24 小时交易量突破 110 亿美元;Circle Q3 财报公布;Strategy 美股市值跌破其 BTC 持仓价值
整理:ChainCatcher 重要资讯: 币安将停止币安直播平台服务,币安广场将继续提供直播服务...
24H热门币种与要闻 | Sui将推出原生稳定币USDsui;美SEC拟推出基于Howey测试的代币分类法(11月13日)
1、CEX 热门币种 CEX 成交额 Top 10 及 24 小时涨跌幅: BNB -0.78%...
星球日报
文章数量
11042粉丝数
0