Folius Ventures:寻找Web3游戏的北极星之旅

2023-09-22 00:09:30

原文作者:Aiko(推特:@ 0 x AikoDai)

原文来源: Folius Ventures

摘要

在全球游戏行业标准提高和产能过剩的背景下,Web3因为全生命周期的高利润率成为游戏厂商成本回收的途径之一,吸引了许多web2团队。但web3目前供给端产能过剩,需求端流动性枯竭,经过两年的发展弊端逐渐显现。因此,本篇研报梳理了web3游戏行业竞争格局和现存可行的创业机遇。

对于仍在web3产品研发阶段的团队而言,需明确作为一个基础设施不完善但利润率极高的行业,团队必须具有多面手能力;而大多数腰部团队与头部团队认知差距巨大,需尽快看到差距并加快学习迭代速度。同时,新的商业模式依然层出不穷,团队能充分调用web3商业化抓手创新并抢占市场先机;并且抓住发行端格局变化带来的机遇,抢占流量型 super app 和流量入口,或独立开辟市场自己成为 super app。

此外,对于那些仍在探索和观望团队而言,首先可以在web2获客成本居高不下且商业模式出现瓶颈之际抓住Web2和Web3之间的平行机会,尤其是以休闲游戏和 AI 带动的大量玩家群体。其次,总结和消化过往成功/热点项目经验,也能学到很多方法论,在运营中用巧劲。第三,可以在大流量入口之上做满足更多用户娱乐需求且具有长期商业模式的产品。第四,基于新的资产形式,资产的游戏化+商业化创新仍有机会。然后,对于全链上游戏,更建议团队做优秀的开源赛马场而不是重复造轮子,或许有机会开启下一波热潮。最后,未来的 Crypto agent(crypto+AI)领域也大概率依旧是流量为王,团队应该坚持流量主导的路径,在不远的将来链上 AI agent 必定倾向于与优质的流量入口合作。

对应我们前两篇研报,是次尝试针对行业周期性变化进行总结,并对身处不同阶段的创业者提供一些更普世,宏观,和具备可行性的建议。在撰写过程中深切意识到行业进入深水区,基础设施进度较慢,而市场流动性匮乏,创业实属不易;但希望开发者能在本文中找到一些应对市场寒冬的方法论和破局灵感,在此也诚恳地向不断前进的求索者们致敬。

对于许多受限于版号和买量费用的游戏厂商而言,Web3确实是一个不错的选择…

Web3提供了环绕游戏全生命周期的商业化抓手:NFT/FT/税收。与传统的研发方式相比,web3的确是有效提高游戏利润率并完成全球化的方式。

供给端:然而,在东西方游戏行业标准均被拉高的背景下,web3作为唯一泄洪口,承接了许多过剩的生产力,经过两年的发展,问题逐渐显现。

需求端:我们已经进入了流动性匮乏时代,存量市场有限,注意力稀缺且转移极快。所以现阶段团队应专注打磨产品和激励模型,争取破圈获客,才能搭上流动性充沛时代的快车。

Axie 的成功中市场的流动性是不可复制的。

从 DAU 角度看:其 2021 年 4 月用户新进, 6 月首次破圈, 8 月增长乏力,其经济模型弊端在此处显露;但由于其庞大的用户基数和流畅的游戏体验, 10 月随着大盘走高又出现了新的高峰。

从$AXS 角度看:其增长曲线与 BTC 涨势高度拟合,且由于 DAU 撬动了巨大的流量,其涨幅较 BTC 更为显著;当流动性丰沛时代来临时,$AXS 的价格被提升到下一个数量级。

结论:一个具备大外部流量且体验流畅的产品,即使进入了产品本身生命周期的末尾,其价值也会在流动性充沛时代指数级地在市场上反映出来,并形成增长的第二曲线。所以,在流动性枯竭时代的背景下,游戏团队应降低短期对市场的期待,而长期将注意力放到 1)打磨产品;2)创新激励机制;和 3)破圈获客上面,更好地迎接充沛流动性的到来。

现在web3游戏创业的竞争格局是什么样的?

从行业利润率,团队认知,商业模式,市场四个维度分析:

1. Web3作为一个基础设施不完善但利润率极高的行业,多面手团队能吃到最大红利,但不具备多面手能力的团队则会加倍艰辛且出错率更高。

Web3作为一个基础设施不完善但利润率极高的行业,多面手团队能吃到最大红利,但不具备多面手能力的团队则会加倍艰辛且出错率更高。

Web3游戏团队技能栈:

由于行业基础设施不够好且利润足够高,驱使Web3 游戏公司尽可能全栈自研,而非被动抽水。所以Web3团队需要有多面手的构建生态动手能力,无法依赖过去成熟的业界基础设施或大厂配置的发行管线。

并且,Web3强金融属性与强社区性是用户增长和提高利润的土壤,若该团队也同时具备金融能力,独立发行能力,和社区运营能力,善用web3原生手段,其最终获客现金成本应该极低,而收入天花板极高。

因此,如果团队还是从前web2游戏厂商的人员配置,只能作为内容供应商,而无法自研自发,产销一体,也无法充分利用Web3金融工具做增长和提高收入,到了流动性枯竭时代,其web3学习实践过程会加倍艰辛。

综上,web3的创业环境要求团队原本就有真正懂得全球游戏发行和金融市场的人才,以及强开发落地的技术能力,这极少数的多面手团队能够吃到行业最大的溢价;而过去一个游戏制作能力较强的Web2厂商进入Web3,若没有配齐以上多面手,其融资,资产发行,社区运营以及重大节点出错率更高,而波动的金融市场又会增加其压力和恐惧心理。

2. 腰部与头部厂商差距巨大,多数厂商可能还达不到卷的门槛,要求团队拥有极强的进化能力&迭代速度。

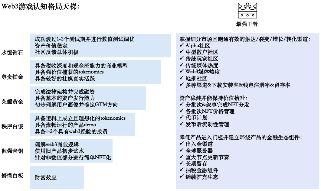
Web3游戏认知格局天梯:

3. 商业模式创新层出不穷。越是流动性枯竭的时代,越要求新求变,Web3商业模式随着市场热点/新资产形式而变革,团队需在对市场&经济模型认知充分的情况下进行创新。

4. L1/2 和平台的引流势能渐衰,凌驾于单一L1/2 上的超级生态和流量入口崛起并期待在下个周期角力,项目方需要尽快择良木而栖或主动开辟 UA 新路径。

游戏依附于L1/2 或发行平台,原因:

1)知名生态拥有更多品牌势能,游戏容易因“头矿效应”而获得注意力;

2)受限于团队能力和基础设施,游戏无法独立拥有一整套用户入金和账户系统,需平台提供。

问题及隐患:

1)用户从进入游戏的转化链路太长,资产几经辗转,用户流失率较高。

2)与平台绑定,或许能在主网上线时期获得较多市场关注,但总流量池/流动性较小,容易一荣俱荣,一损俱损。

3)存量市场天花板有限,部分L1/2 和平台也需要流量型代表作进行破圈。

发行端的新参与者:

1) Super dapp:拥有长尾流量,日趋完善的金融组件,和不断扩大的影响力,逐渐演化成超级生态(例如 STEPN , Axie),能在外部社交媒体与内部基建对其他游戏提供帮助。

2)流量入口:钱包和 social app 逐渐完善其金融/技术组件(例如 Metamask 和 Telegram),显露出具备承载更复杂 dapp 金融交互的能力,利用自然流量池的同时也缩短了用户转化路径。

对项目方而言:

1)单体游戏发行可选项逐渐增多,需选择用户画像最匹配/流量支持最强的生态。

2)存量市场注意力随流动性/财富效应而转移,仍需要独立探索外部获客途径。

那么,在流动性枯竭周期中,web3游戏团队还有哪些值得探索的方向?

1. 寻找Web2和Web3游戏之间的平行机会,在web2获客成本高且商业化进入瓶颈时,迎头赶上新用户消费习惯和 AI 体验。

  • 现象一:面对相同用户群,web2的获客成本再次提升

web2全球市场 23 年游戏的增长很大程度得益于三消,模拟经营,休闲 casino 等泛休闲赛道,然而赛道买量成本高,并且在《寻道大千》爆火之后,传统 H 5 小游戏获量成本又翻了 3 倍,web3面对的是同样的用户习惯和更便宜的获客成本,更高的利润率。

建议:做休闲游戏的团队可以不考虑平台型打法去争夺留存率,而是借用休闲游戏流量大&注意力快速转移的特点,连续发布产品并利用互相植入广告+token 在自建的 dex 里 swap 等方式将流量和流动性导入新游戏。

  • 现象二:抽卡商业模式进入瓶颈,且无创新余地

Gocha(氪金抽卡)的商业模式从日本引进中国,如今已经十载,但近半年尤其是国内版号放开之后发现玩家消费力疲软,用户付费规模总体下降。另外一边,《逆水寒》等游戏采取以轻度付费和大 DAU 也取得成功。

建议:web3商业化抓手较多,适合进行商业化创新,建议阅读我们的前面两篇研报,最大化 NFT+token+税收的利润空间。

  • 现象三:体验简化,刺激高频

找到一个能让人快速上手并上瘾的游戏并且将其手游化,从《吸血鬼幸存者》到《弹壳特工队》,从《疯狂骑士团》一个玩法原型诞生了数个在微信小程序上排名前十的游戏,可以发现从卷 AAA 写实的美术生产管线,到三渲二的二次元工业产能之争,但当用户审美疲惫后,则越来越多地选择在高频刺激的小游戏中消磨碎片化时间。

建议:以玩法原型为基础进行简化和激励设计更契合web3团队的能力堆栈,其次越是接近开箱子这类原始刺激,与web3本身的经济激励快感越相似,由此推知可参考模板更多,且用户画像更重合。

web3团队在制作游戏时也可考虑添加挂机体验,让游戏本身有“电子盘串”的效果,而不是 24 小时无限制打金,因此我们之前提到的“能量值系统”设计也非常重要。

  • 现象四:与 AI 和游戏行业齐头并进发展

AI 引领的游戏行业平行机会的确存在,但建议如无必要勿增实体。

对于原来中道崩殂/或者因为传统竞争激烈而来到web3的团队,应该再次考虑这个行业变革契机,尤其是在国内面临审查制度且无法采用国外大模型的背景下,最好是能一边利用 AI 创造新颖体验和下一代产品,另一边直接运用web3完成全球化发行和更高杠杆的商业化。

建议:多从经济/外交/代理层面着手进行设计。例如我在文章中提到的基于 SLG 游戏的 agent。这也意味着更多交易和利润空间的 AI。

2. 抓住窗口期消化Web3过往验证过的套路,在运营前期中期用巧劲。

前期:

- 找对数据池:(参考 Friend.tech)

在 X(原 Twitter )对创作者进行激励且该激励激起社媒传播效应时,接入了这一开放(API 接口或数据可爬)的数据源并迅速完成 KOL 的金融化(Share)。或许该方向地创业者也可以开拓思路去寻找其他符合条件的数据池。毕竟其商业模式核心是将链下的 Pow 和流量选取重要的打包上链,而上链是为了对有价值的数据,信息,和人寻租。

- 批次邀请制:(参考 STEPN, Friend.tech)

分批次使用邀请机制缓慢放人,同时完成各个阶段产品测试。让入场 fomo 社交裂变作为上经济激励的铺垫,在前期放缓用户进入速度其实是延长了项目整体的运营寿命。

- NFT 操盘经验:(参考 Memeland Matr1x

鉴于 NFT 市场上一波留下了足够的案例和玩法,本次游戏以 NFT-driven 的方式进行运营有较多 playbook 可以参考,甚至拥有较为完善的产业链(以 NFT 操盘手-白名单中介-kol)为核心。(1)前期 Twitter 和 alpha 社区营销,pua 用户肝白制造社区深度;(2)盘子小流动性差,好控盘拉盘制造财富效应;(3)一连几个 NFT 系列的预期可以不断帮助价格美好;(4)无论是发行还是炒作都能帮助团队赚点钱+不用付出一毛钱;(5)最后夯实就是靠产品+FT Airdrop + 现金流。

- 买量/地域套利:(参考 Axie,Hooked)

多做 UA 投放测试渠道,抓住低买量成本地区转化用户上链套利;同时在当地建立地推&分销系统(公会)并加上代币激励层,与当地人均收入水平相比代币财富效应更明显,带来传播和破圈契机。

中期:

- 滚服逻辑:(参考 STEPN)

现在很多人向web2厂商收购 IP 讲的是“web3发行”的故事,但很多传统厂商意识不到的是不仅仅web3可以看作全球发行的方式,你甚至可以在每条链上都再重新发行一次。鉴于每条链上的流动性/用户画像/流量支持都有着较大差距(尤其是大 tvl 时代),所以跨链发新资产对于用户来说就是建起一个个的头矿,用户会不断进入新的链去赚到先进场的钱。或者类似于传统游戏中的滚服,在一个新的起跑线去练新号,验证自己对策略的假设,获得正反馈。

- 休闲化/碎片化运营:(参考 BAYC)

对于已成熟的 IP 而言,游戏可视作运营阶段增强社区凝聚力并凝聚注意力的抓手,因此贵在高频和资产 fomo,不必舍近求远制作 AAA 和冗长的游戏。

3. 依托大流量入口,做满足更多用户的娱乐需求且具有长期商业模式的产品,换言之,把已存在的娱乐需求+web2跑通的商业模式通过新的流量渠道传播并加入web3激励层。

Telegram bot:

Unibot 迅速走红之后,许多创业者都投身 TG bot 赛道做仿盘,但目前只看到在交易机器人和 GPT 类机器人在策略/性能方面进行的微调。交易类 bot 虽然依靠满足 crypto 用户交易需求迅速崛起,但其商业模式单一,ui/ux 和交易策略优化天花板较低,且用户规模尚未突破一万量级,距离真正的破圈获客道阻且长。

所以,新的 TG bot 创业者需打开思路,尝试更符合广大消费者习惯的产品,并建立长期稳定的商业模式。其中试错成本较低的方法则是直接把web2已跑通的商业模式(博彩)利用新的流量渠道传播(Telegram)并加入web3激励层(token+NFT),代表案例如 Rollbit 。除此之外,以下思路也仅供参考:

示例:

游戏类:可遵循微信小程序的基建发展历程来看 tg bot 能提供的游戏性能,以及对用户的教育由深到浅。建议多做投放测试,结合主要用户分布区域(印度,俄罗斯,中东等)及游戏偏好,找准用户画像。

猜测 tg 大盘用户能接受元素游戏,破圈和增长需依托社交和裂变类游戏,而 crypto 用户更能接受养成+pvp 的防止卡牌玩法。

【简单元素类】 - 连连看,俄罗斯方块。

【社交聚会类】- 你画我猜,谁是卧底。

【攀比裂变类】-跳一跳,羊了个羊。

【放置卡牌类】 - 目前微信小程序排行前列,如寻道大千,咸鱼之王等。

抽奖类:鉴于现在有价值资产越来越多,不仅有共识性的蓝筹 NFT 资产(BAYC/punk),还有 ip 联名资产和现实世界抵押物上链(如宝可梦卡上链),结合多种多样的抽奖玩法和分红激励机制,玩法多多。

【一元夺宝】–每人 1 元就拥有参与贵重金额物品抽 NFT 盲盒的机会。

【游戏盲盒】- 类似参与种树游戏就能获得水果盲盒,参与 NFT 游戏就能获得 NFT 盲盒抽奖。

【砍价拼团】 -团购碎片化蓝筹 NFT 或直接做一个 tg launchpad bot,可以通过转发砍一刀和团购的方式低价获取或参与抽奖,把原来在 Discord 刷白名单那套拿过来。

私域类:前两者都有涉及到 tg 群的传播和裂变,并且 tg 目前还处在内容生态的早期,那么在内容矩阵搭建完成之前,可先结合 DAO+创作者生态建设私域并商业化。

【发布链接】- 无论是在群聊或是在 channel 发布链接都可收取佣金,追溯浏览-点击-下载-转发等步骤看转化率,返利给社区内用户时将奖励直接打入钱包内。

【创作者社区】-在创作者的社区内建立打榜投票 bot,比赛进行公示,排名较前的可获得 token 奖励。

4. 针对资产的游戏化+商业化创新仍有机会:藏宝阁

背景 1 : NFT 市场整体流动性枯竭,NFT 市场需要新的叙事和交易热点。

背景 2 : 在应用层,NFT-driven 的游戏资产复杂度早已上升,同一 IP 下的资产种类多,数量大,且环环相扣,最终价值体现在产品及代币之上。但玩家仍需在社群进行场外交易,或手动搜集符合要求的 NFT 逐一购买,交易方式十分原始。

背景 3 : 在协议层,随着 ERC-6551 和 ERC-4337 的出现,虽然账户抽象钱包的底层技术问题尚未解决(如:尚不支持和私钥生成钱包的稳定性较差),但随着基础设施的完善,未来账户和资产的颗粒度将与现在有着较大的区别。就如同 ERC-721 和 ERC-20 有着完全不同的交互形式/金融属性逻辑,未来新的资产形态将会是:多主体+多颗粒度嵌套式的,更难以统一计价的,因此,基于未来资产的金融交互形式及场景会变得更有趣。

建议:

藏宝阁类的 Marketplace,首先要求游戏本身能够长期运营,拥有大 DAU,且有贵重资产和丰沛流动性的;

其次,要求游戏项目方会玩会设计运营活动,使得每一次销售运营活动都促进游戏活跃和市场交易量的提升。这一点可以参考web2的游戏常规化运营活动,推出节庆礼包/盲盒等等,但不会影响到贵重资产(如角色)的价值。

一些值得借鉴的机制的web3化:加价抽奖,鉴宝机制,公开叫价拍卖等……

5. 全链上游戏:做优秀的开源赛马场,而不是重复造轮子,找到足够具备财富效应的创新机制并将其产品化+游戏化,最终破圈获取外部流动性。

背景 1 : 全链上叙事承接了来自 NFT 和 GameFi 的流动性。Loot 紧邻 BAYC, Punk 等 NFT 出现,其市场价格最高点也正是全链上游戏鼻祖 Dark Forest 社区轮参与人数最多的时候。而全链上博弈游戏(如 Wolf Game , Sunflower 等)也是在 Axie 和 GameFi summer 之后出现,但 FDV 均在$ 5 M 以下,是 Axie 的千分之四和 STEPN 的千分之五

可见在 NFT 和 GameFi 二者流动性枯竭的情况下,社交博弈类全链上游戏异军突起可能性较小,即使爆发恐怕也难以破圈获客。

背景 2 : 为防止全链上游戏最终成为原始粗暴的 pos/pow 竞争并优化 UI/UX,团队需要深挖技术问题,逐渐出现全链上游戏技术驱动自建 Appchain/L2趋势,层层向下深入。游戏与测试网环境封闭,测试用户只有两位数,容易重复造轮子且不具备普适性,目前尚无开源迹象,距离无需许可性和可互操作性道阻且长。

分析过往全链上游戏创新的三个案例,可总结出以下共性:

1)全链上游戏的创新也许并不出现在主线任务中,而是支线任务。如果能在该过程中识别出有价值的支线并将其产品化,也许能做出具备普适性的基础设施,而若能在产品之上将其金融化+游戏化极大降低用户门槛,则能起到破圈带动新流动性涌入的效果。

2)以简单且 fomo 的资产玩法为主且具有财富效应的游更容易带动破圈创新:例如 Fomo 3D中的奖池分红机制和 CryptoKitty 中已出现繁殖通缩使资产升值机制,才能成为优秀的赛马场。

6. AI agent 时代依然是流量为王。流量主导+crypto agent 更容易起量并找到良好的商业化途径,而后端 AI 可以持续优化+模组化并寻求与优质流量入口合作。

① - LLM(非必须): 将用户意图从传统的键盘/点击输入转化成自然语言输入,降低用户进入门槛。

② - 前端 Dapp: 收集用户习惯和数据。

大概率是足够开放的 social app, chatbot 和游戏,或把现有web2流量入口改造成更简便亲民的 AI+web3入口。

③ - 链上 AI agent 及其模组: 为了获取更多用户习惯和数据,AI 模组必定愿意开放接口,且web3精神内核是开源的,无需许可的,具有可组合的。因此优质的链上 AI 模组必定与流量入口强强联手。

环绕链上 Agent 模组的全方位商业化脑图

① - Agent: AI agent 本身的商业化:免费试用+订阅制,服务费抽成等。

② - 环绕单一 Agent 的资产层: 资产类型繁多,商业化变现多样:Advanced Passcard(ERC-721),Agent 代币(ERC-20),现金流分红给 stakeholder 等。

③ - Multi-agent 的资产博弈: 一个 AI Agent 对其他 Agent 用户空投代币,进行吸血鬼攻击;而旧有的 agent 可以选择提高 stake holder 分红挽回用户。

④ - Agent 协调器: 可能是由一个大流量 super app 主导,将多个 AI agent 通过用户定制化打包,每个 AI 有不同的收费方式(订阅制/NFT/token 等),而一个带有协调逻辑的 app 能导流并帮用户一次性结算,从中赚取手续费。

⑤ - Agent 游戏环境: 更有可能率先实现复杂 AI 博弈并从中进行商业化。在撸空投等基础行为中,AI 的交互是有限的,用户利润率天花板有限;但游戏相当于一个人为制定规则并且可以无限提高交互频率,利润率,以及复杂度的场景。注意,游戏可以在链下进行,用户可存储一部分资金在 app 托管钱包,只需要将涉及经济交互部分上链即可。

能想到的几个游戏模型:

  • 在 SLG 游戏中,用户拨款,由 AI 掌管国家和外交关系,出现协商,背叛/合作,贿赂等复杂经济交互,而游戏项目方能从其中抽税。

  • 在竞价拍卖桌游(如现代艺术/大富翁)中,用户拨款,由 AI 进行拍卖和竞价(AI 同时也很好地解决了异步游戏需要玩家长时间在场的问题)。

⑥ - 24/7 全球金融流动性为 AI agent 定价: 某个 AI agent 模组在社交平台发布新功能预告,造成 token 需求/消耗预期和炒作预期,可能有人会去购买该 AI agent 的 token。

鸣谢

  • Alen @qiqileyuan

  • Ben

  • Blanker @0x blanker

  • Chris @ChrisYicheng

  • Chris Lu @chrislulu 816

  • Frost @frost_lam

  • Jason @ MapleLeafCap

  • Luozhu @LuozhuZhang

  • Saku @poemran

  • Yige Min @Alpacacheeze

原文来源

郑重声明:本文版权归原作者所有,转载文章仅为传播信息之目的,不构成任何投资建议,如有侵权行为,请第一时间联络我们修改或删除,多谢。

推荐文章

早报 | Lighter 24 小时交易量突破 110 亿美元;Circle Q3 财报公布;Strategy 美股市值跌破其 BTC 持仓价值

整理:ChainCatcher 重要资讯: 币安将停止币安直播平台服务,币安广场将继续提供直播服务...

152 2个月前

24H热门币种与要闻 | Sui将推出原生稳定币USDsui;美SEC拟推出基于Howey测试的代币分类法(11月13日)

1、CEX 热门币种 CEX 成交额 Top 10 及 24 小时涨跌幅: BNB -0.78%...

星球日报
165 2个月前

DAT的拐点?这12家财库公司代表mNav已跌破1

@OdailyChina @LeoAndCrypto 2025 年是 DAT 蓬勃发展的一年,自从...

星球日报
181 2个月前

解读 Fusaka 升级:扩容、降本、提速,以太坊的又一次「性能飞跃」

以太坊现货 ETF 在上周疲弱后重新录得净流入,市场情绪正逐步回暖。以太坊的下一次升级,也已经在路...

222 2个月前

美SEC主席最新演讲:告别混乱十年,加密监管进入清晰化时代

女士们、先生们,早上好!感谢你们的热情介绍,也感谢邀请我今天来到这里,我们将继续探讨美国如何引领下...

星球日报
195 2个月前

停摆结束=市场反弹?美股、黄金、BTC历次政府重启后表现全解析

原文作者:David,深潮 TechFlow 北京时间 11 月 13 日凌晨 5 点,一场持续...

星球日报
161 2个月前