OFR合伙人EthCC参会随感:VC与ZK遍地,以太坊迈进一大步

2023-07-31 00:07:20

原文标题:《 One Giant Step Towards「Settle Down」》

原文作者:JX,OFR 合伙人

做了两张 Meme 图来代表我 EthCC 的最直观参会感受,差不多也反映了行业现状:

加密 VC 的数量太多,以至于某私募轮超过 1 B 估值的独角兽项目举办的 Side event 施行了「VC 不得入内「的政策,很遗憾,这些场次狗是可以入场的。因此,VC 不如…..

几乎所有半年前开始做应用的项目,不管是游戏,NFT 还是 Social 纷纷表示自己开始做底层,是 Infra 并且每个毛孔都用了 ZK,非常丝滑,不信你来做一下我们新的奥德赛。

What’s New

EthCC 大会期间有很多项目发布了自己的更新和进展,这里挑选一些个人觉得值得重点关注的项目:

Chainlink CCIP -「封装」

中间件赛道的龙头老大 Chainlink 在 Oracle 赛道之后,于 7 月 20 号的 EthCC 大会期间宣布了进军跨链方向,其跨链互换协议 CCIP 正式开启并支持以太坊的测试网和四个主流 EVM L2 链的测试网。但有趣的是这个版本没有叫测试网或者 Beta 版本,而是称作主网早期访问阶段(Mainnet Early Access phase),一些语言的艺术自行体会一下。

CCIP 整体架构图

整体架构分成链下和链上两个部分,链下利用 Chainlink 的 DON 节点网络来分别提交和验证跨链交易的 Merkel Proof,并且确保交易在原链的终局性 (finality),以及跨链的交易满足主动风控节点 (ARM)的风控要求。

熟悉跨链项目的同学有没有觉得上图架构似曾相识,下图是最新估值 30 亿美金的 Layerzero 的结构图 :

Layerzero 结构图

链下部分:Relayer 对应 Executing DON,Oracle 对应 Committing DON;

链上部分:Communicator 对应 Router ;Validator 和 Network 对应 on/off ramp。 Chain A,ChainB 分别对应两个 token pool。

两者主要的跨链架构几乎可以一一对应,不同的是 Chainlink 的 CCIP 多加了一层 Rust 实现的 Chainlink 合约和独立节点来独立审核跨链交易,更重要的是 Layerzero 底层用的 Oracle 目前是 Chainlink。

这种操作用最新流行的说法,可以看作是 Chainlink 把 Layerzero 给「封装」(enshrined) 了。

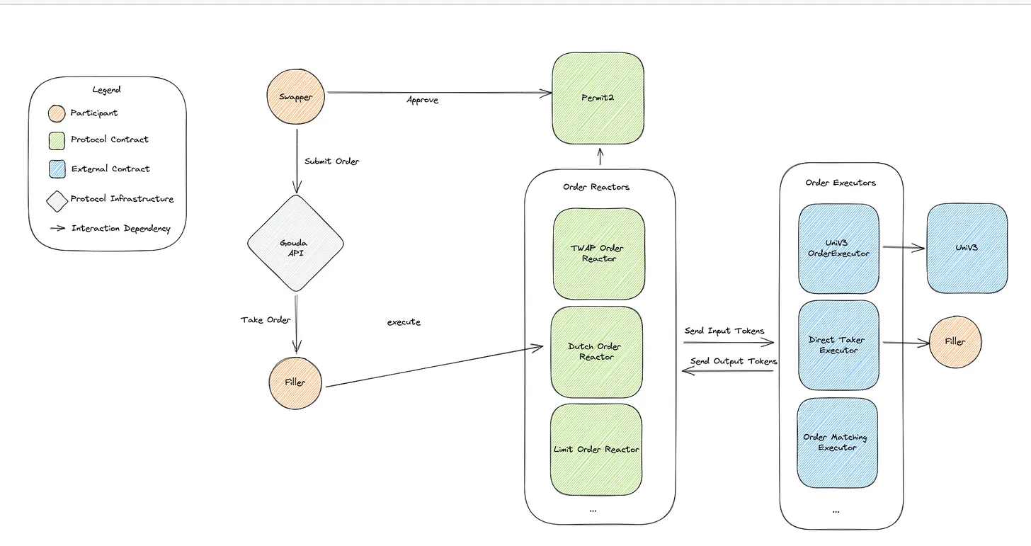
Uniswap X -「解耦」

Uniswap 团队在 Token 赋能上有多缓慢,在产品创新方面就有多积极,继 6 月份刚刚公布 Uniswap V4 的产品方案后, 7 月 17 日再次推出了新产品 Uniswap X。两者的关系打个不甚恰当的比方,Uniswap V4 像是苹果发布新一代 iPhone,前序产品是 Uni V3,而 Uniswap X 是苹果发布的新产品线类似 iPad。

Uniswap X 产品架构图

Uniswap X 最核心的部分是把交易路由和聚合交易的功能外包(outsource)给了一个新的参与者 Filter,由 Filter 与 Uniswap 的 Router 一起来执行接单和匹配订单的任务,Filter 可以是类似 1inch 这种的交易聚合器,也可以是做市商或者个人,甚至是 MEV 的 Searcher。这样一来,由于竞价机制的存在,交易者可能的 MEV 损失将会在竞价过程中被弥补,所以 MEV 价值会被内化(internalizes)。

这种解耦 (Decouple) 系统组件以降低核心系统复杂度 (Complexity) 的理念也同样是 Uniswap V4 的精髓,Uni V4 将流动性池的建立权限从核心系统解耦为一个新的角色 Hook,由 Hook 来定义流动性池个性化的规则,从而在满足用户灵活需求的同时,保持核心系统的稳定性。

同样的系统设计逻辑也是以太坊在 Rollup-centric 路线图中,在逐步将交易可拓展性放到各类 Rollup 的 L2 的设计思想,并在继续解耦数据可用性 (Data Availablility) 等,这也给了大量 L2 和 DA 项目的诞生空间。

当然 Uniswap X 还带来了诸如荷兰式拍卖订单,跨链交易,Permit 2 的交易费用优化模块等提升用户交易体验的重要功能性改善。另外值得一提的是,Uniswap X 将元交易对象定义为 signed order,为 intents 为中心的链上交易模型定下了基调。

走向模块化区块链时代 - Endgame

随着众多 Layer 2 今年纷纷上线主网,不少也选择在 EthCC 大会期间宣布自己产品的重要里程碑,可以说以太坊的模块化 (Modularity) 时代正式到来。

· Consensys 旗下的 Linea 上线 Alpha Mainnet

· Bybit 孵化的 Mantle 上线 Alpha Mainnet

· O( 1) Labs 为 OP Stack 提出 的 Zero Knowledge Proof 方案被选中

· 继 OP Stack 和 Arbitrum Orbit 之后, Starknet 也发布了自己的 Starknet Appchains

从 2020 年左右, 以太坊 Rollup-Centric 路线图确立开始,就基本可以预见以太坊模块化的趋势。这种以 Rollup 来承担交易负荷,拆解全能 (Monolithic) 链功能组件,分配到模块化链体系的以太坊扩容方式,被 Vitalik 称之为以太坊的终局 (Endgame)。(随后终局这个词也成为 Web3 热词,被频繁重复使用,如 MakerDao)

以太坊未来将不仅是作为一条链或者 L1 来存在,而是一个具有很强安全性的 DA 层和共识层解决方案存在,正如 Bankless 创始人 Ryan 如下所说「以太坊主链不是对用户的,而是面向链的」,更具体的说,是面向不同的 Rollups 和 Raas 平台的。

在模块化世界中,不再简单区分是 L1,L2,或者 L3 这种分形扩容( Fractal Scaling);而是各种执行层,DA 层和共识层的排列组合:

一个以 Celestia 为中心视角的模块化生态

而区块链基础设施的建设者的重心未来也将从卷各式各样的 L2,到模块化区块链的各个组件,从一年来 Modular Summit 的演讲者变化可以看出:更去中心化的排序器,更快的执行层,适配不同类型应用 Rollup 的框架等等。

此外,本次 EthCC 大会上新发布的内容还有很多,比如 Lens V2 和 Gnosis Card 等等,由于大会重点仍然在基础设施上,因此本篇不做过多赘述。

To Be Continued

Vitalik 本次在主会场的发言是关于账户抽象 (Account Abstract) 的发展历史,新的东西不是很多,但他在 Modular Summit 上关于 Aggregation 的发言,个人觉得要更有趣。他提到 ERC 4337 的一大好处是可以使用 BLS 聚合签名,从而很大程度上缩减交易大小,节约以太坊的区块空间,同样有大量的工作在使用 SNARK 证明的聚合 来提高效率。在 Aggregation 上的理论和技术进展可能是未来各 Rollup 升级的突破点。

EthCC 最大的 Side Event 之一 Modular Summit 有一整天的时间在讨论 PBS(Proposer-builder separation),也是个老生常谈的话题了。以太坊基金会的 R& D 路线图 可以概括为以下的心形图,分为 in-protocol 和 out-protocol 两个大的类别。具体内容稍复杂,只能以后再专门写文章解释了。

畅想未来的最后,我们来回顾一下「昨天」,在 2022 年的 EthCC 大会上,Vitalik 对以太坊的期望是能够最终 「Settle Down」 ,即以太坊实现系统兼容性增强,复杂度下降,最终平衡而稳定长久运行的状态。如果如 Vitalik 所说,去年的以太坊处在爬陡坡的起点,那么今年来看,以太坊已经向着顶点迈进了一大步。

(谁说山顶风景是 Cosmos 的?站出来)

Related Links :

https://vitalik.ca/general/2021/12/06/endgame.html

https://rainandcoffee.substack.com/p/the-modular-world

https://modularmedia.substack.com/p/modular-summit-2023-recap

https://www.stackup.sh/blog/understanding-aggregators-in-erc-4337

https://eprint.iacr.org/2019/1021.pdf

https://twitter.com/Louissongyz/status/1653770344694415362

https://eprint.iacr.org/2021/529

https://www.alexbeckett.xyz/stateless-rollups/

https://github.com/flashbots/pm/issues/98

https://medium.com/fourpillars/mev-burn-roadmap-after-pbs-8867d5 3 ae 25

原文链接

郑重声明:本文版权归原作者所有,转载文章仅为传播信息之目的,不构成任何投资建议,如有侵权行为,请第一时间联络我们修改或删除,多谢。

推荐文章

早报 | Lighter 24 小时交易量突破 110 亿美元;Circle Q3 财报公布;Strategy 美股市值跌破其 BTC 持仓价值

整理:ChainCatcher 重要资讯: 币安将停止币安直播平台服务,币安广场将继续提供直播服务...

136 2个月前

24H热门币种与要闻 | Sui将推出原生稳定币USDsui;美SEC拟推出基于Howey测试的代币分类法(11月13日)

1、CEX 热门币种 CEX 成交额 Top 10 及 24 小时涨跌幅: BNB -0.78%...

星球日报
153 2个月前

DAT的拐点?这12家财库公司代表mNav已跌破1

@OdailyChina @LeoAndCrypto 2025 年是 DAT 蓬勃发展的一年,自从...

星球日报
168 2个月前

解读 Fusaka 升级:扩容、降本、提速,以太坊的又一次「性能飞跃」

以太坊现货 ETF 在上周疲弱后重新录得净流入,市场情绪正逐步回暖。以太坊的下一次升级,也已经在路...

206 2个月前

美SEC主席最新演讲:告别混乱十年,加密监管进入清晰化时代

女士们、先生们,早上好!感谢你们的热情介绍,也感谢邀请我今天来到这里,我们将继续探讨美国如何引领下...

星球日报
184 2个月前

停摆结束=市场反弹?美股、黄金、BTC历次政府重启后表现全解析

原文作者:David,深潮 TechFlow 北京时间 11 月 13 日凌晨 5 点,一场持续...

星球日报
147 2个月前