veDAO研究院:如何判断一个X to Earn项目经济模型的好坏?
经济模型对于一个Web3项目重不重要?可能 10 个人里,有 8 个人会回答重要。但某种程度而言,经济模型又不是那么重要,要么是大部分项目的经济模型范式具有高度的趋同性,要么,代币分配的比例数值往往并没有外界看起来的那么专业。事实上,大多数代币分配的数值,在参考市面上成熟方案的前提下,更多是创世团队的拍脑袋决策。
现在,让我们再回到上面的问题,经济模型对于一个Web3项目重不重要?它很重要,但得与项目本身的愿景、产品质量等多种要素做结合,而不是单纯的在经济模型中,堆砌复杂的公式来玩数字游戏。
事实上,一个好的项目标的,未必是用的最新的经济模型,甚至这个模型也不会很复杂,但一定是最科学的经济模型,这个要和产品特性做结合。
veDAO 此文,旨在为广大读者进行经济模型要素的科普,让大家在接下来的项目筛选过程中,能够更得心应手。
什么是经济模型?
首先,我们需要先明白,什么是经济模型?
经济模型:英文为 Tokenomic,由 Token 和 Economics 两个单词组合而成,顾名思义,就是指代区块链生态内,不同项目所发行加密货币的经济运作方式。主要作用是主导项目代币的供应、用途、分发、激励、效用、治理、货币政策等等。
伴随着 DeFi 概念的兴起以及,交互、空投、Stake、IDO 等链上参与渠道的增多,用户们有了更多的机会去参与到项目成长和早期,因此对于项目经济模型的重视程度也随之提高。究其核心,是因为它是当下的一切链上行为运转背后的机制。作为一个项目方,你必须通过 Token 激励各参与方共同维护复杂的经济激励系统的自发运作;作为去中心化革命的参与者,你必须研究观察不同的 Tokenomics 的优缺点来选择投资标的,因为 Token 是Web3项目主流的融资方式,故 Tokenomics 是影响投资回报的重要因素。
经济模型的重要性:
有句话说得好:从 0-1 靠的是产品,从 1-100 靠的是经济模型。一个优质的产品,首先需要本身良好的质量推动第一步,此后需要经济模型来将飞轮运转起来。
因此,经济模型对于一个产品有以下重要性:
1.取代传统买量
对于互联网产品而言,经济模型相当于提供了一种全新的商业模式。如果说,传统产品的生存之道在于,在项目前期哪怕背负亏本的压力也要做低用户价格,并投入巨量资金去买量,完成用户数量的市场占有,在市场上取的优势地位后再去做用户关系的聚合,并回收成本。
那么有了代币之后,抢夺市场的任务就可以交给代币来做。一方面,通过市值管理,创造代币的价值窗口,吸引更多的人持有,完成用户心智的占有。在这一过程中,代币价值窗口的出现,往往会自发的吸引更多用户和市场的关注,变相的完成了传统的买量任务。
DeFi Summer 时期,Uniswap 和 Sushiswap 的斗争就是经典的案例:作为 DEX 开山鼻祖,Uniswap 一开始不想发代币,但 Sushi 通过代币空投提前笼络了一大批从 uni 过来的用户,巅峰时刻,sushi 用户占比 uni 70% ,让 uni 产生了危机感。
Sushiswap 的冷启动乃至崛起,是建立在对 Uniswap 的“吸血鬼攻击”过程上的。Sushiswap 上线时,通过向早期 LP 分配 SUSHI 快速吸引流动性。每一次区块更新,就会有一定数量的 SUSHI 释放,分配给 LP;最初,Sushi 要求提供的流动性必须是 Uniswap 中特定池子的 LP Token,这引起了 Uniswap 的锁仓量在 Sushi 上线后快速拉升。
上线两周后,Sushiswap 开启流动性迁移,将在 Uniswap 特定池子中参与 SUSHI 挖矿的 LP Token 流动性全部迁移回 Sushiswap,从而完成流动性的快速掠夺。
2.降低投融资难度,缩短成本回收周期
如上文所言,传统互联网产品往往需要先完成市场占有,才能实现盈利,这也是为什么京东和 Bilibili 一直持续亏损的原因之一。但抛开政策风险的原因,一个发行代币的Web3产品,往往会在项目功能即将上线前期便发行自己的代币,通过经济模型将收益前置,项目方便能够将回笼回来的资金复投入项目的开发,让飞轮转的更快。
不得不承认,当前web3语境,项目赚钱的主要手段还是通过卖币。但当一个项目,具有发币的条件,却不选择发币,则意味着,盈利的压力完全转移到了产品质量上去,这就又回到了与传统互联网产品竞争的业态。
这一现象在Web3行业并不少见,尤其是以游戏链改为工作内容的团队。由于游戏的特殊性,这类团队往往会吸收很多Web2的从业者,因此,出于对出海、监管的天然恐惧性或者传统游戏运作思路的局限性,尽管做着区块链游戏,却一直不敢发币,这就使得团队的运营压力极其大,降低了创业的成功率。
不仅如此,对于纯粹Web3项目,不发币也会意味着在Web3市场中的被动。以 Opensea 为例,它一度占有超过 98% 的市场份额。靠着 2.5% 的交易手续费,其最高单月收入超过 3.5 亿美元。
但由于 Opensea 一直迭代速度较慢,且想走股权融资道路,一直没发币,然后被包括 looksrare、x2y2、blur 等项目通过代币空投、激励来抢夺 opensea 上的巨头用户。
据 Dappradar 数据,截止今年 6 月,经济模型上做了创新的 Blur 总锁仓量达到 1.677 亿美元,占据 NFT 市场 65% 份额,而曾经的王者 Opensea 则跌落至 27% 。
经济模型分类:
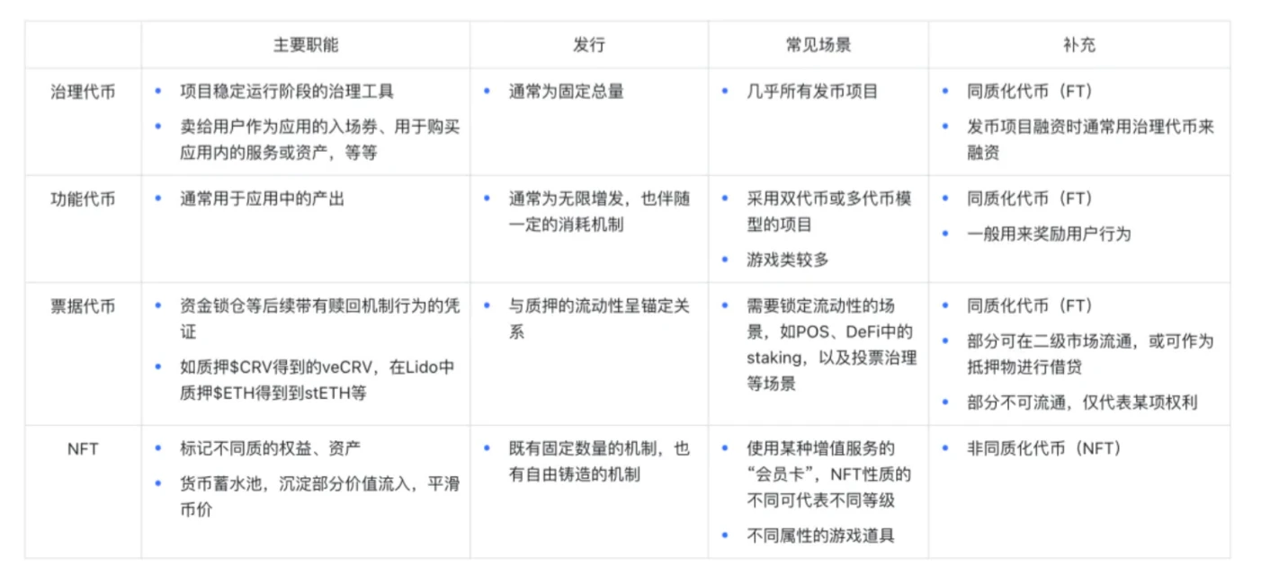
目前行业内,关于 X to Earn 项目经济模型的分类,其代币类型可以分为四类:治理代币、效用代币、特殊代币和 NFT。
这里我们引用 Buidler DAO 的《Tokenomic,加密世界的经济秩序》一文中,对于四种代币类型的定义:

值得注意的是,Buidler DAO 在这里直接将票据代币作为特殊的第三类代币,但事实上这一范畴可以再扩大一些,当下行业一些链游和 Social 产品,普遍会在常规双币种模式下,再植入一种类似于积分的链下代币,只有特定条件下才能转换为链上货币。而这一类积分性质的代币,同样也应该视为特殊的第三类货币。
基于这四种代币的组合,目前主流方案可以分为单币、双币和三币种模式。
单币模型: 指基于生态内容本身所发行的单一代币。这一类代币往往只承载单一的治理作用(比如 UNI),又或者同时兼具治理和效用的功能。
但这一模式由于大多采用固定供应量,如果只承载链上治理功能,则意味着该币种价值难以得到体现,持币者持有意愿会随着项目迭代速度的降低而下降。
如果同时兼具治理和效用,则意味着用户手中会通过各种手段获得更多的代币,最终导致通胀率的爆炸,同时影响代币 IDO 时市场对其的价值评估。
因此,许多项目方在此基础上,进行了优化,要么是将治理和效用功能拆分,这就是所谓的双币模型,要么是将效用功能用积分的方式体现。
双币模型: 所谓双币,一般是指治理币+效用币的结合,在此基础上还会增加 NFT 的要素。最早提出的是 near,其发行的算稳 USN 可以作为 NEAR 的原生资产集成至协议层,用于支付 Gas 和存储费用。这可以视为是效用币的最早雏形。此后,双币种模式被发扬光大的则是老生常谈的 Axie。
双币模式的出现,极大的延缓了原先单币模型的死亡螺旋周期,通过效用币与治理币的关联,将治理币的抛压进行转移和消耗,也降低了项目方失败的风险。但另一方面,要管理好一个双代币的系统,考虑到代币和代币之间可能存在的相关性,其难度并不仅仅是乘二。而当系统内有大于一种代币后,如何合理的分配价值也成了必须的考量。此外,由于功能代币往往是无限增发的,其很容易陷入通胀处境。如果过度通胀或其他相关原因引发价格下跌,则为了维持给用户足够的激励水平,需要增发更多的代币,从而会进一步强化通胀。
三币模型: 该方案在Web3市场并不是一种大众的选择,因为当时三币种模式普遍被视为是基于双币种模式的修补,但在此后也有一定的创新。三币种模式较为知名的是去年出现的 VCT 模式:在传统治理币+效用币的基础上,增加了一种资产价值捕获 Token。
VCT Token 与效用 Token 有很强的关联性:在数量上,不论发生通胀还是通缩,两者的比值永远保持 1: 1 ;在价格上,由于每一枚效用 Token 在任何时候都可以「行权」(从项目方手中兑换一枚 VCT Token,进而将其兑换为相当于当前 VCT Token 价格的稳定币)。因此,效用 Token 的价格总是大于或等于 VCT Token 的价格。
另外,VCT Token 对普通玩家「无感」,不会增加玩家的负担,且不在二级市场上流通,只有「行权」时才会被使用到。并且「行权」的过程是单向不可逆的,每一枚效用 Token 和 VCT 只能进行一次「行权」,「行权」之后的效用 Token 和 VCT Token 都会被销毁。
举个例子:
-
某游戏效用 Token 数量=VCT= 10000
-
接入广告收益、法币收益的 VCP 总价值= 10000 USDT
-
那么此时 1 VCT= 1 USDT
-
当该游戏效用 Token 被大规模抛售,从 3 USDT 开始不断下跌
-
通过「行权」机制,玩家们会觉得自己至少能锁定 1 USDT 的回报率,因此便不会引起恐慌,反而由于「行权」的通缩预期在,会有效抑制效用 Token 的下跌颓势。
该模式在被提出时,曾引发一阵热烈讨论,在此之前有不少游戏团队已经通过从治理代币划分一定的比例代币来专门行使 VCT 的作用。换言之,在以后相关功能的前提下,再引入新的币种,是否有必要?此外,以 VCT 为代表的「三币种」模式,也都是建立在游戏初始能够捕获到足够的价值,即锦上添花。但却无法解决初始流动性从哪儿来的问题,无法雪中送炭。
经济模型的几个要素
说完 X to Earn 模式经济模型的分类,我们还需要关注经济模型的三大要素:供应、需求、价值捕获。
供应:即目标代币的来源,通常分为两种方式
-
公募行为:ICO、IEO、IDO、Launchpad、Fair Launch(Benddao 模式、所有人同样成本)、ILO(X2Y2模式,首次流动性发行,现在大多数小项目会这么做)。
-
激励行为:Airdrop、TVL 投资激励、Stake 激励、Volume 激励(以交易所为主阵地的项目)、Liquidity(DEX 主阵地)、P2E(X to Earn 模式)。
需要关注的三个名词:
TGE:发代币时刻有多少流通
Cliff:冻结多少时间才会解锁
Vesting:代币分多长时间解锁
需求: 即目标代币的使用场景,一般包括:价值存储、花费、挖矿、治理、协议收入、抵押、Memes、投机需求(板块轮动)。
价值捕获: 最终需要解决代币价值捕获路径:服务费支付(MV=PY)、回购&销毁(有了 staking 以后,现在很少用这个)、Staking 协议收入、回购奖励。
总结
总的来说,一个好的经济模型应该具备以下特质:通胀率低、激励高、卖压低、使用场景丰富、流动性充足、治理主要群体来自 B 端等。
此外,当我们投资公链等需要去中心化自治的项目的时候,需要分析其经济模型是否有对维护者的激励性和 Token 的价值捕获,以保证该项目能够给用户提供持续、稳定的服务,同时让网络维护者捕获价值,减小来自维护者的抛压;
当我们投资 DeFi 等涉及大量资金交易的项目时, 分析的重点应该是经济模型是如何协调 LP 与治理代币持有者的利益分配关系的,包括收入是否能够激励 LP 继续提供流动性、治理代币持有者是否能够分配合理收入等。
但话说回来,好的产品才是用户留存的关键。就和上文所说一样,经济模型只能完成 1-100 的转化,但最艰难的 0-1 ,则需要依靠产品本身的质量和运营手段。
关于我们
veDAO 是一个由 DAO 主导的去中心化投融资平台,将致力于发掘行业最有价值的信息,热衷于挖掘数字加密领域的底层逻辑和前沿赛道,让组织内每一个角色各尽其责并获得回报。
?投资有风险,项目仅供参考,风险请自担哦?
郑重声明:本文版权归原作者所有,转载文章仅为传播信息之目的,不构成任何投资建议,如有侵权行为,请第一时间联络我们修改或删除,多谢。
早报 | Lighter 24 小时交易量突破 110 亿美元;Circle Q3 财报公布;Strategy 美股市值跌破其 BTC 持仓价值
整理:ChainCatcher 重要资讯: 币安将停止币安直播平台服务,币安广场将继续提供直播服务...
24H热门币种与要闻 | Sui将推出原生稳定币USDsui;美SEC拟推出基于Howey测试的代币分类法(11月13日)
1、CEX 热门币种 CEX 成交额 Top 10 及 24 小时涨跌幅: BNB -0.78%...
星球日报
文章数量
11042粉丝数
0