Waterdrip Capital:探索NFTFi租赁,NFT流动性新突破

2023-06-18 16:06:32

原文作者:Ryan、gt、coucou

导师指导:Jademont、Elaine、Bill @Waterdrip Capital

一、简介

1.1 NFTFi

在解释 NFTFi 之前,需要先了解关于 NFTFi 的两个基础概念

NFT(Non-Fungible Token):一种基于区块链技术的数字资产,每个 NFT 都具有独特的标识和价值。与加密货币中的可互换代币不同,NFT 代表的是独一无二的资产,如数字艺术品、虚拟地产、虚拟物品、游戏道具等。NFT 的独特性和不可分割性使得它们在数字收藏品和文化领域中非常受欢迎。

DeFi(Decentralized Finance):利用区块链和加密货币技术构建的金融系统,旨在实现去中心化、透明和无需信任的金融交易。DeFi 应用程序通过智能合约提供各种金融服务,如借贷、债务抵押、交易、资产管理等,而无需传统金融机构的中介。

NFTFi,或 "NFT 金融",其实就是 NFT + DeFi,是指新兴的去中心化协议和应用程序的生态系统,主要是为 NFTs 提供金融效用。在实践中,NFTFi 协议向 NFTs 提供 DeFi 功能,解锁 NFTs 的租赁、借贷和部分化的能力,围绕它们创建衍生品和预测市场等等。

1.2 NFT 租赁

NFT 租赁是指将 NFT 作为租赁资产进行交易的过程。在传统的租赁模式中,人们可以租借各种物品,例如汽车、房屋或设备,而在 NFT 租赁中,人们可以租赁数字艺术品、游戏道具、虚拟地产或其他类型的 NFT。NFT 租赁赛道目前可分为协议和平台两类。在协议方面,Double Protocol 和 IO Protocol 是知名的 NFT 租赁协议。在平台方面,Rarible 和 reNFT 等平台具有高知名度。

常见的 NFT 租赁方式:

  • 固定租赁期:用户租赁 NFT 并选择一个固定的租赁期限,例如一周、一个月或更长时间。用户支付相应的租金,期间可以享受 NFT 的使用权益。一旦租赁期结束,用户将失去对 NFT 的使用权。

  • 按需租赁:按照自己的需求选择租赁 NFT 的时间,而不受固定租赁期限的限制。用户可能需要支付按小时、按天或按其他时间单位计算的租金。这种方式提供了更大的灵活性,允许用户根据实际需求决定租赁时长。

  • 分享租赁:多个用户可以共同租赁同一件 NFT,并按照约定的方式共享使用权益和租金费用。这种方式可以将租赁成本分摊给多个用户,降低单个用户的负担,并使更多人能够享受 NFT 的价值。

  • 租赁转购:一些 NFT 租赁平台提供租赁转购选项,允许用户在租赁期结束后选择将支付的租金转化为 NFT 的购买费用。这种方式给了用户在租赁期内了解和体验 NFT 后,决定是否购买的机会。

同时根据是否抵押资产,可以分为:

  • 抵押租赁 NFT

抵押租赁是一种基于抵押物的 NFT 租赁方式,通常需要租赁者提供一定数量的加密货币作为抵押物,以确保租赁期间的支付能力和责任。抵押物可以是 ETH、BTC 等数字资产,也可以是其他 NFT。在这种租赁方式下,NFT 拥有者将其 NFT 抵押在智能合约中,从而获得一定数量的抵押物的代币。租赁者可以使用这些代币来租赁 NFT,当租赁期满或未能按时支付租金时,抵押物将被扣除一定的罚款或被没收。

采用抵押租赁的项目可以更好地保证租赁方的支付能力和责任,同时也为 NFT 拥有者提供了一定的风险保障。目前已经有一些抵押租赁的 NFT 项目出现,例如 reNFT、NFTfi 等。

  • 无抵押租赁 NFT

无抵押物的 NFT 租赁允许用户在无需提供抵押物的情况下租用 NFT,并在租用期结束后将其归还。这种模式对于那些没有足够的抵押物或不想承担抵押风险的用户非常有吸引力。

Double Protocol 提出了一种名为 ERC-4907 的标准,它设计了一种新的 NFT 类型,即 doNFT。这种 NFT 具有一个有效期限,并且可以确保到期时间。这意味着用户可以在一定的时间内租用 NFT,而在租期结束后,NFT 将自动归还给原始持有人。这种模式与传统的 NFT 所有权模式不同,它更像是一种租赁协议,可以帮助用户节省成本和风险。此外,Double Protocol 还提供了一种称为 wNFT 的 NFT 包装方法。用户不会直接收到原始 NFT,而是收到了一个经过包装的 NFT,具有相同的特性,并受到原始 NFT 的支持。当租用时间到期时,包装后的 NFT 将被销毁,以确保原始 NFT 的安全性。

后来出现的 IQ Protocol 与 Double Protocol 的区别在于,它不使用 doNFT,而是通过包装方式实现无抵押物租赁。用户可以使用 ETH 或其他加密货币来支付租金,而无需提供抵押物。在租用期结束时,用户将收到相应的租金和他们租用的 NFT。总的来说,这种模式可以在保证安全的前提下为 NFT 持有人提供额外的收益来源。

1.3 NFT 租赁模式与传统租赁模式的比较

当将 NFT 租赁模式与传统租赁模式进行比较时,存在一些显著的差异和区别:

二、NFT 租赁的运作机制

本节将对可租赁 NFT 协议标准作解析。本文提到的 ERC-4907 和 ERC-5006 相对的是 ERC 721 和 ERC 1155 。

2.1 可租赁 NFT 的基本原理

ERC-4907

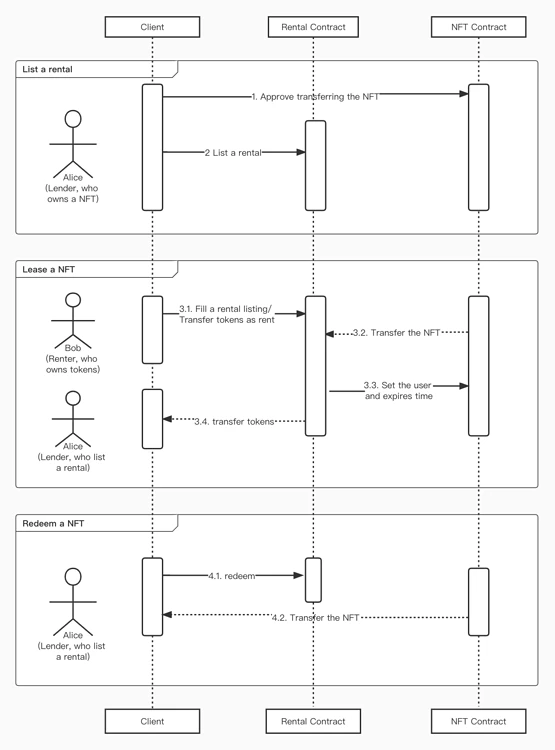
在 NFT 租赁中,出租人通常会将 NFT 转移到一个指定的智能合约中,并设置租赁期限和租赁费用等条件。租赁人可以通过支付一定的租赁费用来获取该 NFT 的使用权,使用权期间可以享有 NFT 所带来的权益,例如收益、投票权等,同时也需要承担一定的风险,如 NFT 价格下跌导致租赁人遭受损失。在租赁期限结束后,NFT 将会自动转移回出租人的钱包中。下图展示了一个租赁功能的例子。

现在假设 Alice 持有一个 NFT,而 Bob 打算租用这个 NFT。那么就会存在 4 条业务逻辑,分别是:

  1. Alice 授权租借合约可以转移她持有的 NFT。

  2. Alice“上架”她的 NFT,标记为可被租用。

  3. Bob 根据自己的需求挑选租用时间,选定后他将租金转移给租借合约,租金的计算是根据单位租用价格和租用时间来计算的。在转移租金后,租用合约会将 Alice 上架的 NFT 转移给 Bob,同时设置租用人为 Bob,到期时间为 Bob 的租用时间。

  4. 租用到期后,Alice 可以从租借合约收回她的 NFT。

ERC 721 协议并不支持 NFT 在使用权与拥有权之间的分离,即仅 NFT 的所属者具备使用权。而 ERC 4907 协议则构建了一个可以授予地址的附加角色,并在角色自动撤销的时间(expires)后自动解除租赁关系,实现了 NFT 的所有权和使用权的分离,为链上“原生租赁”提供了技术支持,是解决 NFT 流动性短缺问题的重要基础设施。

ERC-5006

ERC-4907 是与 ERC 721 标准对应的,它定义了一个 ID 对应一个用户的模型。而 ERC-1155 标准中,一个 ID 可以对应多个用户。然而,从原理层面来看,ERC-5006 和 ERC-4907 没有太多区别。具体实现上,ERC-1155 更加复杂一些,引入了一些新的变量,下面进行详细介绍。

2.2 NFT 可租赁协议功能解析

ERC-4907

NFT 顺利实现租赁的核心在于将其使用权与所有权进行分离,ERC-4907 使用了双重角色 owner 和 user 进行权限划分,并且角色具备有效期,意味着租赁者的权限到期后自动终止而无需再进行任何链上操作。

ERC-4907 协议主要提供了 3 个功能接口,分别是 setUser,useOf 以及 userExpires。下面将对这 3 个接口作介绍。

  • setUser 主要为“上架”的 NFT 设置新的使用者和到期时间。函数内部首先要审核该 NFT 是否是发起人拥有的,如果是,则写入租赁人信息。

  • userOf 可以查询某个 NFT 目前的使用人。如果当前 NFT 未被租用或租用已到期则返回空地址。

  • userExpires 可查询某个 NFT 的租用到期时间。

ERC-5006

ERC-5006 是 ERC-1155 的扩展,他提出了一个额外的角色——user,定义了核心的两个变量

UserRecord 定义了租赁记录。

_frozens 定义了代币 ID 对应的地址租赁后被冻结的余额。

_records 定义了记录代币租赁记录的映射表,UserRecord 记录了一笔代币租赁记录,这里记录了双重角色 owner 和 user 以进行权限划分。

_userRecordIds 定义了每个代币 ID 和一个 Mapping,Mapping 里是每个用户地址和该地址的代币租赁记录 ID 的关系。

ERC-5006 协议主要提供了 5 个功能接口,分别是 usableBalanceOf,frozenBalanceOf,userRecrodOf,createUserRecord 以及 deleteUserRecord。

  • usableBalanceOf 用于查询某个承租方租赁到的某个代币的可用余额。

  • frozenBalanceOf 用于查询租赁方持有的某个代币的冻结余额。

  • userRecrodOf 用于查询某个代币租赁记录。

  • createUserRecord 用于创建一个代币持有记录。

  • deleteUserRecord 用于删除一个代币持有记录。

三.  NFT 租赁的应用领域

3.1 NFT 租赁在 Web 3 游戏 的应用

游戏玩家分类

按照是否喜欢游戏以及是否持有加密资产为横纵轴,可以将用户分为四个象限:

  • 游戏爱好者并持有加密资产

    喜欢游戏,享受游戏带来的乐趣,并持有加密资产。

  • 游戏爱好者但不持有加密资产

    喜欢游戏,享受游戏带来的乐趣,但不持有加密资产,玩加密游戏有高门槛限制。

  • 非游戏爱好者但想尝试加密游戏

    不是游戏爱好者,但想尝试加密游戏。

  • 非游戏爱好者但持有加密资产

    不是游戏爱好者,但希望通过代打游戏等方式赚钱。

Web 3 游戏的痛点

作为 Web 3 的一个流量入口,Web 3 游戏承担了教育 Web 2 玩家、引导更多 Web 2 用户进入 Web 3 的职能。然而,由于 Web 3 游戏的特殊性,存在以下难题:

  • 高门槛不断地劝退传统用户。

  • 大部分游戏采取了缝合 Web 2.5 的方式,非加密玩家玩去掉区块链版的游戏,Web 3 玩家玩区块链游戏,存在经济系统上的割裂。

因此,缺少一种降低门槛并且可以让 non-crypto 用户丝滑地体验 Web 3 游戏的方法。一种思路是直接降低门槛,如使用抽象账户等方式。另一种思路是将高门槛转移,让 Web 3 玩家承担高门槛,类似于帮助开通 ChatGPT 账号。NFT 借贷正是第二种思路。它不仅让更多的非加密玩家进入游戏,也让持有资产不高的玩家甚至零元党进入游戏。

Web 2 游戏市场的租赁

实际上,在 Web 2 游戏市场中也存在租赁,核心在于资源调配,即在“时间充裕但财富不足”和“时间不足但财富充裕”的群体之间实现时间和金钱的交换。在这里,租赁可以按目的分为两种:

  • 获取租金:

    而在 Web 3 中,不仅有租金,还有额外的打金。

  • 花钱获取游戏里的成就、体验:

    而在 Web 3 中,这种情况几乎不存在。

然而,Web 3 的优势在于,通过区块链和智能合约搭建的算法确保了一个免信任(trustless)环境。而在大多数 Web 2 游戏中,租赁是非官方、场外的,同时存在大量的诈骗和不信任。尽管链上身份造假成本过低,人人都可以轻松创建匿名地址,但是在游戏场景下,游戏的数据成为了造假的隐形成本。

在传统的“时间不足但财富充裕”的玩家中,他们要么只是支付金钱以获得更好的游戏体验,要么是赚取固定的钱(即入场费,没有持续的收入)。但是在 Web 3 中,租赁更像是一种投资。个人投资者可以通过借贷的方式更合理地投资他们的资产,从而源源不断地获得收益。

NFT 租赁的早期探索

在早期,许多著名的 GameFi 项目都出现了场外 NFT 借贷的身影,例如 Axie Infinity 和 StepN。从中我们也可以看到 NFT 租赁在 GameFi 2.0 时代暴露了一些问题:

  • 带出成熟的打金产业链,破坏游戏经济系统平衡,从而加速游戏的死亡螺旋。但其实即使不开放租赁,也无法避免这个问题。此外,现在的 GameFi 游戏大多数玩家都以打金为主。

  • 租赁释放了过多的不确定不可控因素,容易导致游戏数值难以控制,加速崩盘。

然而,租赁的优势也很明显。从 Axie 和 StepN 的玩家数量可以看出,租赁对双方都有好处:

  • 降低了用户门槛,打开了游戏市场,让更多不仅仅是想赚钱的玩家进入游戏,有利于游戏生态。

  • 因为租赁给他人能赚更多钱,所以提高了巨鲸大户投入资金的意愿。

NFT 租赁在 Web 3 游戏的应用现状

根据来自 mymetadata.io 在 2022 年 6 月 12 日对 30 天内独立活跃用户日平均数最高的游戏排名的数据,我们可以发现现阶段的 Web 3 游戏

  • 拥有自己的 NFT 租赁市场/功能的游戏占比为 7% 。

  • 尚未实施 NFT 租赁,但已公开表达有兴趣或承诺在未来这样做的游戏占比为 18% 。

  • 尚未实施 NFT 租赁,也没有公开表达兴趣或做出承诺的游戏占比为 75% 。

然而,尽管仅有 7% 的游戏拥有自己的 NFT 租赁市场/功能,租赁游戏在玩家群体中所占的份额却高达 20.4% ,呈现出不成比例的比例。

NFT 租赁在 Web 3 游戏中的特别形式

游戏的特性也让 NFT 租赁在 Web 3 游戏方面诞生出新的组织形式,包括公会租赁和项目内置租赁系统。

公会租赁最著名的例子是 YGG(Yield Guild Games),最初是因为为 Axie Infinity 玩家提供 Axie 租赁服务而闻名的。该模式以公会为主体大量购买游戏资产,然后出租给游戏用户,但同时也给游戏方带来了很大的压力。在游戏方看来,公会是增长的工具,但也带来了潜在的“达摩克利斯之剑”。因此,如果游戏方能以低成本的方式获取新客户并找到健康、合适的用户,他们大概率不会选择公会。

然而,公会租赁的形式自然也可以由项目方自己开放租赁系统,更加高效、方便管理,并且可以直接绕过公会。从项目方自己的角度出发,他们可能无法避免租赁的发生,因此自己开放租赁系统可能是更好的选择。

3.2 NFT 租赁在 Metaverse 中的应用

元宇宙中的虚拟土地租赁是 NFT 用例的主要部分,有助于将虚拟世界与物理世界联系起来。就像在实体房地产业务一样,Decentraland LAND 所有者可以将他们的虚拟土地出租给租户,租户可以使用它们来举办活动或将其开发成商场、办公室、娱乐中心等。Decentraland 与 Double Protocol 于 2022 年 7 月推出链上 NFT 租赁解决方案,该方案可与 LAND 协同使用。简而言之,Double 提供了一项基础设施,简化租赁流程的同时提供更加多样的租赁服务,让 LAND 的所有者和潜在租户受益。

租赁解决方案简析

通过利用 ERC-4907 ,Double NFT 租赁协议在两个主要智能合约上运行:“市场”合约和“doNFT 工厂”合约。 “doNFT Factory”智能合约向平台添加新的 NFT 合约,而“Market”智能合约处理所有 NFT 租用。双 NFT 租赁协议允许租赁任何基于 ERC 721 的 NFT。

当租户为 NFT 支付租金时,他们将获得一个 doNFT。由 doNFT 工厂创建的 doNFT 合约铸造了 doNFT。 DoNFT 与 ERC-721 兼容,并具有包含开始和结束时间的持续时间列表。持续时间指定 doNFT 的所有者有权在商定的时间内使用某个 NFT。

承租人在整个租赁期间拥有多种使用权,包括转租和开发虚拟土地。 doNFT 合约在租赁期结束时自动撤销借款人的使用权。在 Decentraland 上租赁的示例如下。

时尚产业进军元宇宙

元宇宙土地租赁业务将在时尚产业进军元宇宙的过程中大放异彩。由 Decentraland 举办的第二届元宇宙时装周(MVFW)在 2023 年 3 月正式启幕,Adidas、Dolce & Gabbana、Balmain、Coach 和 Tommy Hilfiger 等品牌悉数登场。尽管进入 23 年后,元宇宙的热度减弱,但不少品牌却反而增大在元宇宙方面的投入,试图在新的赛道,用新的产品和营销手段来获取增长(不论是用户还是利润)。

他们收购了数字房地产,投资虚拟广告,举办可穿戴竞赛和时装秀。其中包括阿迪达斯、巴宝莉、迪奥、杜嘉加班纳、古驰、耐克等等。与此同时,越来越多的数字本土品牌如雨后春笋般涌现,比如 DressX,它销售虚拟可穿戴设备,从基本的汗衫到由数字金属制成的战士服装。这一点,加上 NFT 带来的创造者经济和数字所有权的范围,有可能使传统的精英产业民主化。

但是由于元宇宙土地的昂贵价格,再加上 nft 市场(其实是整个加密市场)的持续低迷,并不是所有品牌都愿意花费高昂代价收购一块有可能迅速贬值的元宇宙土地。那么此时 nft 租赁业务便非常重要了。一方面,元宇宙土地租赁可以给非一线品牌进入元宇宙赛道的机会而不用承受太大风险。品牌方可以根据自己的需求和承受能力,选择租赁多少土地,租用的时间等。另一方面,玩家手中闲置的土地也能被调用起来,不少 nft 持有者受限于市场低迷环境,被迫持有,只能等待后续 nft 价格的再次升高。而租赁业务的出现则可以帮助这些“砸手里”的持有者坐拥创收资产,增添收入来源。

3.3 NFT 租赁在社区中的应用

社区权益类 NFT 租赁最早出现于 2019 年,当时主要是在以太坊社区中进行尝试和探索。随着区块链技术和智能合约的不断发展,社区权益类 NFT 租赁的应用场景和商业模式也在不断扩展和深化。社区权益类 NFT 租赁是指将代表特定社区或组织权益的 NFT 出租给用户,让他们在租期内享有该社区或组织的相关权益。租赁期限、租金和使用规则等都可以在智能合约中进行编码,保证租赁过程的透明性和安全性。其功能主要是让非社区成员在一定期限内获得社区成员的相关权益,例如投票权、社区资源使用权限等。权益类 NFT 租赁具有广泛的应用场景,可以为各种类型的社区提供新的资金来源和奖励机制,同时也可以为租赁者提供更灵活、更安全的使用权,帮助他们获得更好的体验和收益。

商业模式

社区是社区权益类 NFT 租赁的基础。社区可以是一个虚拟社区,也可以是一个实体社区。租赁者是社区权益类 NFT 租赁的核心参与者。租赁者可以通过租赁平台租用社区 NFT 代币,在一定时间内享有社区特定权益的使用权。在租赁期间,租赁者可以在社区中以 NFT 持有者的身份参与社区活动,或获得相应的社区奖励。租赁者的租金将支付给租赁平台,一部分租金将作为租赁平台的收益,一部分租金将作为社区奖励分配给社区的贡献者或持有者。另外,租赁平台是社区权益类 NFT 租赁的中介平台。租赁平台为社区提供 NFT 租赁服务,并从租金中收取一定比例的手续费作为自己的收益。租赁平台还可以通过 NFT 租赁活动来推广自己的品牌和服务。

社区权益类 NFT 租赁的商业模式主要包括以下几个方面:

1.平台收费: 出租平台向租赁者收取一定的手续费或租金。

2.社区收益: 出租平台与该社区进行合作,平台收取一定比例的租金作为自己的收益,剩余的租金则分配给该社区的贡献者或持有者。

3.品牌推广: 出租平台通过 NFT 租赁活动,为自己的品牌推广带来曝光和关注。

四、NFT 租赁的优势与挑战

4.1 NFT 租赁的优势

总结以上三个场景的优势,得到 NFT 租赁的优势如下:

  • 降低门槛:NFT 租赁可以降低门槛和成本,让更多的用户进入,无论是游戏、元宇宙还是社区,都有利于生态,鼓励更多的用户参与,增强互动性和社区凝聚力。

  • 提高资产流动性:NFT 租赁可以提高资产的流动性。使得人们更容易买卖、租赁和投资虚拟资产。

  • 提供资金支持:NFT 租赁可以增加资金的流入,为项目生态的可持续发展提供资金支持,促进其发展和成长。

  • 创建新的经济模型:NFT 租赁创造了全新的经济模型。它可以促进资产的有效利用和交易,为所有者、租赁方和开发者创造价值,并为他们提供新的收入来源。

4.2 NFT 租赁面临的挑战和风险

总结以上三个场景,NFT 租赁面临的挑战和风险如下:

  • 市场泡沫风险:NFT 市场价格的过度炒作可能导致不稳定性和投资风险。

  • 法律监管风险:虚拟资产的所有权和租赁权益可能涉及复杂的法律和监管问题,合规性和法律保护方面的风险需要被认真考虑。

  • 技术安全风险:使用 NFT 租赁进行交易可能涉及到技术障碍、智能合约漏洞和网络安全风险。

  • 市场需求和接受度风险:成功实施 NFT 租赁还需要市场的需求和广泛的接受度。

  • 租赁价格不确定性:租赁价格受市场供需和其他因素的影响,价格波动较大,难以保证租赁价格的稳定性和公正性。

  • 缺乏规范:NFT 租赁市场缺乏统一的规范和标准,租赁过程中可能存在不确定因素和不可预测的风险。

五、NFT 租赁的未来发展

总结以上三个场景,我们认为 NFT 租赁的未来发展会呈现以下三个趋势

  • 未来,NFT 租赁将会在智能合约和区块链技术的支持下,实现更高程度的自动化和自治性。除了技术规范外,市场规范和标准将会被指定,打造更加流畅、低门槛的用户体验,同时确保各方的权益得到保护。未来的 NFT 租赁模式将会更加灵活化、智能化和多样化,可以根据参与者的需求进行个性化设置,以满足不同的使用场景和商业模式。

  • 未来随着 NFT 的发展,NFT 的应用场景将会越来越多,包括社交、元宇宙、游戏等领域。随着更多的权益、更多的场景出现,NFT 租赁也会受益于这些新的应用场景,拥有更多的玩法和赋能。同时,全球化的趋势也将为 NFT 带来更多的机会,促进 NFT 租赁的全球化发展,吸引更多的参与者和用户。在这样的背景下,NFT 租赁将会不断创新和发展,成为未来 Web 3 生态中不可或缺的一环。

  • NFT 租赁作为一个降低门槛的方式,可以为更多的用户带来参与 Web 3 生态的机会,反向赋能 NFT 和 Web 3 ,促进 Web 3 的发展和 Mass Adoption。NFT 租赁的存在可以让更多用户拥有 NFT,进而推动 NFT 的应用场景的拓展,助力 NFT 生态的繁荣和发展。同时,NFT 租赁也可以为更多的 Web 3 场景提供赋能,通过降低门槛和提供更多的使用场景,为 Web 3 生态中的不同应用场景带来更多的可能性和机会,促进 Web 3 生态的多样性和发展。

六、总结

本文首先详细介绍了 NFTFi 租赁的基本概念,同时指出 NFT 租赁与传统租赁的不同之处在于,人们可以租赁数字艺术品、游戏道具、虚拟地产或其他类型的 NFT。其次,本文从技术角度出发,解析了目前应用较为广泛的 ERC-4907 协议以及 ERC-5006 协议,并对这两个协议的功能接口进行了简要介绍。由于 NFT 租赁的快速发展,它的应用领域也越来越丰富。Web 3 游戏、元宇宙以及社区权益类 NFT 都是 NFT 租赁的典型应用场景,本文对这三个领域中 NFT 租赁的业务逻辑和代表项目进行了详细的讲解。最后,文章总结了 NFT 租赁的优势、面临的挑战与风险,并展望了它未来发展的方向。

参考材料

https://baike.baidu.com/item/%E7%A4%BE%E5%8C%BA%E6%B2%BB%E7%90%86/8480079

https://blog.chain.link/nftfi/

EIP-4907 协议解读_jason

https://ethereum-magicians.org/t/eip4907-erc-721-user-and-expires-extension/8572/15

第二届 Decentraland 元宇宙时装周办的挺好,下次别再办了

Decentraland 受赠者——Double Protocol,推出了一个全新、定制的 LAND 租赁系统。

https://www.odaily.news/post/5184454

https://www.odaily.news/post/5182717

https://github.com/ethereum/EIPs/blob/master/EIPS/eip-5006.md

郑重声明:本文版权归原作者所有,转载文章仅为传播信息之目的,不构成任何投资建议,如有侵权行为,请第一时间联络我们修改或删除,多谢。

推荐文章

早报 | Lighter 24 小时交易量突破 110 亿美元;Circle Q3 财报公布;Strategy 美股市值跌破其 BTC 持仓价值

整理:ChainCatcher 重要资讯: 币安将停止币安直播平台服务,币安广场将继续提供直播服务...

86 4周前

24H热门币种与要闻 | Sui将推出原生稳定币USDsui;美SEC拟推出基于Howey测试的代币分类法(11月13日)

1、CEX 热门币种 CEX 成交额 Top 10 及 24 小时涨跌幅: BNB -0.78%...

星球日报
93 4周前

DAT的拐点?这12家财库公司代表mNav已跌破1

@OdailyChina @LeoAndCrypto 2025 年是 DAT 蓬勃发展的一年,自从...

星球日报
87 4周前

解读 Fusaka 升级:扩容、降本、提速,以太坊的又一次「性能飞跃」

以太坊现货 ETF 在上周疲弱后重新录得净流入,市场情绪正逐步回暖。以太坊的下一次升级,也已经在路...

128 4周前

美SEC主席最新演讲:告别混乱十年,加密监管进入清晰化时代

女士们、先生们,早上好!感谢你们的热情介绍,也感谢邀请我今天来到这里,我们将继续探讨美国如何引领下...

星球日报
103 4周前

停摆结束=市场反弹?美股、黄金、BTC历次政府重启后表现全解析

原文作者:David,深潮 TechFlow 北京时间 11 月 13 日凌晨 5 点,一场持续...

星球日报
92 4周前