HK虚拟资产交易所“排名次” 会是有效监管吗?

2023-06-05 16:06:16

写在前面

2022年年底FTX做出挪用客户资金进行房产购买及高风险投资、姊妹公司Alameda财务造假、关联交易等一系列骚操作后股价暴跌、迅速破产。溯及FTX暴雷的半年前稳定币LUNA崩盘。 然而,加密货币行业在很大程度上仍然不受监管,但在这一连串的爆炸性事件后,考虑到虚拟货币交易的隐蔽、不透明而引发洗钱、欺诈等犯罪的高风险性再度置投资者-尤其散户 (retail trader)于巨大的投资黑洞之中,要求将其纳入监管范围的呼声也越来越高。

现状

因为相关加密货币交易所以及其他一系列行业的崩溃给投资者造成了巨大的损失,各国监管者纷纷介入以消弭投资者的焦虑情绪。

01 美国

美国监管机构在逐渐强化对虚拟资产的监管力度。 今年三月,美国商品期货交易委员会(CFTC)控告币安及其CEO赵长鹏于美国招揽客户而涉嫌非授权的衍生品交易、未经核实用户身份即允许交易、未实施有效措施防止洗钱/恐怖分子筹集资金。同时,Coinbase在今年3月份收到美国证券交易委员会(SEC)在的Wells通知,及,美国SEC将对该交易所采取执法行动。上周五,美国共和党更引入草案尝试划分CFTC与SEC的关于虚拟货币及其衍生品的监管职能。

02 新加坡

新加坡也陆续收紧监管,强调持牌经营,但不建议公众参与数字支付代币服务等活动。 新加坡对虚拟资产按细分属性进行分类监管,具体包括证券型、数字支付型和实用型虚拟资产。其在数字货币规管方面的立法覆盖了ICO(首次代币发行)、税收、反洗钱/反恐怖分子融资等全方面监管。

03 中国香港

今年5月23日,香港证券及期货事务监察委员会(SFC)发布了《有关适用于获证券及期货事务监察委员会发牌的虚拟资产交易平台营运者的建议监管规定的咨询总结》。顾及去年大量加密货币投资者因虚拟平台交易平台的不规范规管屡屡暴雷而蒙受巨额损失,香港SFC在《咨询总结》中特意厘清了关于虚拟资产平台的资质、财务稳健型、保管客户资产有关的风险的保险/补偿安排。

例如,SFC在《适用于虚拟资产交易平台营运者的指引》中明确要求候选人具有适当的财政状况或偿付能力(2.1),具备履行其职务所需的技巧、知识及专业操守(2.6),有能力称职地、诚实地及公正地进行有关活动(2.7),能通过SFC关于个人/公司的信誉、品格、可靠程度及在财政方面的稳健性测试(2.8)。

若平台营运者无法维持充足的资产、缴足股本或速动资金,例如其速动资金跌至低于其规定速动资金的120%、或其速动资金跌至低于它根据上文第6.5段向证监会呈交的最近期申报表中述明的速动资金的50%(6.9),该平台必须根据指引向SFC作出有效通知。

考虑到平台遭黑客攻击的事件、盗窃、欺诈或平台营运者或其有联系实体违约等事项(无论是否因其作为、错误、不作为或严重疏忽所致)或引发的潜在损失,SFC更要求平台营运者对此作出保险/补偿安排,并包括第三方保险、信托资金(以活期存款或将在六个月内到期的定期存款的方式持有)及虚拟资产等,以减少因虚拟资产的波动性而引起的市场风险:

成立HKVAC

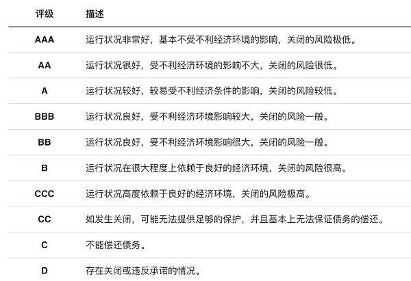
随即于5月31日,香港的虚拟资产评级机构HKVAC正式宣布成立。该平台通过对虚拟平台交易所和虚拟产品信用评级来反映交易平台的可靠性、促进虚拟资产交易市场的透明度。

根据当前网页信息(https://www.hkvac.io/index.html),HKVAC将推出“虚拟资产指数”及 “虚拟资产交易所评级”两大板块。

本篇将主要讨论虚拟资产交易所评级。

HKVAC 评级服务旨在利用客观数据反映交易平台的信用状态,帮助减少市场参与者之间的信息不对称,促进公平竞争及虚拟资产交易市场透明度和问责制。评级方案将包括针对虚拟资产交易平台进行信用评级的「主体评级」,以及提供触发因素、风险和其他警告的「持续监控」。

除对客观数据的整合之外,SFC的《咨询总结》所附带的《适用于虚拟资产交易平台营运者的指引》第III部更列出适用于公司的胜任能力的主要元素,包括其业务、企业管治、内部监控、营运审查、风险管理及合规,以及其高级管理层及其他员工所具备的总体胜任能力(3.7):

例如一:

(a) 业务

(i) 有关其建议业务范围的资料

(ii) 有关其目标市场客户、产品及服务的资料

(iii) 有关其报酬模式及计算基准的资料

(iv) 有关其营运模式的说明,例如系统自动化的程度及外判安排

(v) 就附带于主要业务范围的风险所进行的分析,如市场风险、信贷风险、流 动资金风险及运作风险

(c) 员工的胜任能力

(i) 具备政策和程序,以确保有关职位是由具有适当资历的员工所担任(包括 但不限于所有负责人员、持牌代表、核心职能主管及其他监督人员)

(ii) 所有前线及后勤监督人员应具备不少于三年的相关经验及适当的资历

(iii) 具备确保向新入职员工讲解有关运作和监控政策及程序的安排

(iv) 设有确保向所有员工派发最新的运作和监控手册,及员工能随时查阅有关 手册的安排

(v) 设有确保向所有员工讲解在运作和监控政策及程序方面的转变的安排

(vi) 具备政策和程序,以确保其员工的胜任能力(包括遵从持续培训规定)

(d) 内部监控措施

(i) 根据证监会发出的相关守则及指引设立足够的内部监控系统

(ii) 设有确保审计线索获得适当备存的安排

(iii) 制定以文件方式妥善记录所有运作及监控程序的规定

(iv) 具备确保可编制齐备的资料以作风险管理及决策之用的汇报制度

(v) 具备适当的监控程序,以确保数据的整全性,以及输入风险管理系统的数

据与有关交易及财务的资料互相吻合

(vi) 委任具有适当经验及资格的人士出任资讯科技经理,以维持法团的操作系 统的整全性

(f) 风险管理

(i) 按照建议的业务范围制定政策及程序,包括:

(I) 为各主要业务范围设立适当的风险承担限额

(II) 设立风险承担限额及将有关限额知会负责人士的方法

(III) 衡量及监察风险的方法

(IV) 处理风险限额出现例外情况的程序

(ii) 法团具备足够的资本以承受预计可能出现的风险及支出(典型做法是按下 文第 VI 部(财务稳健性)计算出速动资金盈馀的预算)

(iii) 设定检讨既定政策的时间(例如定期进行检讨,或在业务及市场出现转变 时进行检讨)

(iv) 委任具有适当资历及权力的人士出任独立的风险经理或风险管理核心职 能主管,以监督及监察法团所承担的风险及所设置的系统

(v) 具备确保法团定期利用适当措施进行

压力测试的程序

而HKVAC的高明之处在于将复杂的考量因素转化为以客观数据为基石的具体评级,能更有效地提示投资者在相关平台的运营状况、投资的潜在风险。然而,‘客观数据’本身的准确性与局限性 – 即一部分从交易所获取 – 或将影响风险评级的功能本身。

在全世界的监管框架收紧之际,中国香港地区先后公布《咨询总结》放开散户投资、同时成立HKVAC为交易平台及货币提供信用评级可谓有着重大意义:

1. 提高消费者保障。 消费者可以通过信用评级更加容易了解到平台的运营状况,从而自发选择更可靠的平台进行交易。

2. 促进平台竞争。 虚拟平台交易评级可以鼓励平台提高服务质量,加强安全保障措施,提高用户满意度,从而促进平台之间的竞争,推动行业的发展。

3. 增强监管效力。 客观数据将有助于监管部门更好地了解平台的运营情况,及时发现和解决问题,提高监管效力。

然而,即使SFC的监管框架与补偿机制或将有效保障投资者,飒姐团队特别提示投资者不要忽视加密货币交易自身的不透明而引发的不合规、洗钱、诈欺等犯罪和加密货币市场本身的强波动性带来的高风险。

郑重声明:本文版权归原作者所有,转载文章仅为传播信息之目的,不构成任何投资建议,如有侵权行为,请第一时间联络我们修改或删除,多谢。

推荐文章

早报 | Lighter 24 小时交易量突破 110 亿美元;Circle Q3 财报公布;Strategy 美股市值跌破其 BTC 持仓价值

整理:ChainCatcher 重要资讯: 币安将停止币安直播平台服务,币安广场将继续提供直播服务...

152 2个月前

24H热门币种与要闻 | Sui将推出原生稳定币USDsui;美SEC拟推出基于Howey测试的代币分类法(11月13日)

1、CEX 热门币种 CEX 成交额 Top 10 及 24 小时涨跌幅: BNB -0.78%...

星球日报
165 2个月前

DAT的拐点?这12家财库公司代表mNav已跌破1

@OdailyChina @LeoAndCrypto 2025 年是 DAT 蓬勃发展的一年,自从...

星球日报
182 2个月前

解读 Fusaka 升级:扩容、降本、提速,以太坊的又一次「性能飞跃」

以太坊现货 ETF 在上周疲弱后重新录得净流入,市场情绪正逐步回暖。以太坊的下一次升级,也已经在路...

223 2个月前

美SEC主席最新演讲:告别混乱十年,加密监管进入清晰化时代

女士们、先生们,早上好!感谢你们的热情介绍,也感谢邀请我今天来到这里,我们将继续探讨美国如何引领下...

星球日报
195 2个月前

停摆结束=市场反弹?美股、黄金、BTC历次政府重启后表现全解析

原文作者:David,深潮 TechFlow 北京时间 11 月 13 日凌晨 5 点,一场持续...

星球日报
161 2个月前