一文解析以太坊的新路线图

作者: Alec Chen
来源: Volt Capital

来源: @milesdeutscher
前言
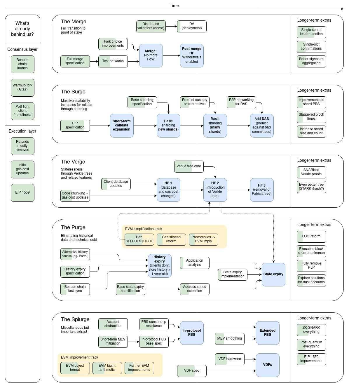
以太坊向权益证明网络的“合并”(The Merge)计划于9月底在主网上线。其目标是大规模解锁区块链可访问性。其核心是,合并将以太坊从比特币风格的工作量证明共识机制转变为权益证明系统。以太坊从执行分片转向以Rollup为中心的路线图,是为下一个10亿用户扩展区块链的关键一步。模块化架构中的数据可用性和分片允许区块链在不牺牲去中心化的情况下扩展吞吐量。本文将深入分析合并(以太坊的新路线图)的技术细节,以及这一变化对用户和开发人员意味着什么。
来源: @ptrwtts
以Rollup为中心的路线图
最初,以太坊2.0(现在已弃用的术语)的计划是通过将主网划分为64个分片来实现可扩展性,每个分片具有单独的矿工/验证者。然后,根据拥塞、利用率和吞吐量,用户将发送路由到特定分片的交易。由于rollup的兴起和采用,以及执行分片实现的复杂性,最初以执行分片为中心的可扩展性路线图已经被抛弃,取而代之的是数据分片。以太坊团队现在相信,将通过rollup将以太坊扩展到满足世界需求,合并后的以太坊计划是成为一个强大的结算和数据可用层,rollup从中获得安全性。

来源: ETH2 Book
信标链 (The Merge)
与流行的看法相反,合并的目的不是降低交易成本,而是将以太坊转变为用于rollup的强大底层基础设施层。实现这一目标的第一个核心步骤是信标链 (Beacon Chain)。这将以太坊从之前的工作量证明系统转变为权益证明系统,在该系统中,利益相关者必须提交抵押品以生产区块,不诚实的参与者的抵押品将被削减。将共识系统转移到权益证明引入了验证委员会作为基础,这反过来加强了网络共识,并为协议内有效数据可用层铺平了道路。信标链引导和协调利益相关者的网络,而不像今天的以太坊那样处理或执行交易。更具体地说,合并所做的是将旧的以太坊执行层与信标链提供的新的共识引擎合并,将利用工作量证明矿工的当前算法与权益证明验证者的协调网络交换。切换共识算法也为分片奠定了基础:以前,在工作量证明挖矿中,没有矿工注册表,矿工可以任意停止他们的职责并离开网络。在权益证明机制下,信标链现在拥有所有被批准的区块生产者的注册表,并可以协调和并行化验证者的投票。

来源: ETH2 Book
验证者小组,委员会,是信标链提供的一个关键创新。信标链随机分配委员会对区块进行投票,形成共识。委员会的综合投票被称为“认证”(attestation),通过检查委员会的投票,可以轻松验证信标链的状态,与单一验证者的验证相比,最大限度地减少了区块大小和数据增长。认证委员会还加强了共识,因为在这种模式下,需要相对大量的验证者来共同创建分叉。此外,验证者集周期性地变换,使得恶意验证者很难及时勾结起来进行攻击。

来源: Flashbots
共识与MEV (The Splurge)
合并后,以太坊将为共识层实现提议者-构建者分离。Vitalik认为,所有区块链的终局是拥有中心化的区块生产和去中心化的区块验证。由于分片后的以太坊区块数据非常密集,出于对数据可用性的高要求,区块生产的中心化是必要的。同时,必须有一种方法来维护一个去中心化的验证者集,它可以验证区块并执行数据可用性抽样。
新的构建者角色使用用户交易构建以太坊执行有效载荷区块,并将其与提议者(验证者集中随机选择的子集)的投标一起提交。一旦提议者接受了有效载荷,他们就会在区块上签字,并通过网络传播它。由于发送给提议者的有效载荷被剥夺了交易内容,这种结构消除了验证者抢先交易的可能性。在一个有效的市场中,区块空间市场的引入也会激励构建者出价到提取的MEV的全部价值,允许去中心化验证者集获得大部分MEV奖励。与模拟以太坊相比,这种设置阻止了矿工潜在的不稳定共识,并减轻了有害的MEV。

Danksharding (The Surge)
虽然提议-构建者分离的设计初衷是为了抵消MEV的有害外部性和中心化力量,但以太坊核心团队意识到它也可以服务于数据分片的目的。
Danksharding以核心贡献者Dankrad Feist的名字命名,它的主要创新是一个合并的费用市场——取代了固定数量的具有不同区块和提议者的分片,一个提议者选择每个特定时隙的所有交易和数据。提议者是一个随机选择的验证者委员会,随后对区块链数据执行数据可用性抽样。这确保了一种去中心化的方式来维护轻客户端的数据可用性,因为合并后区块的数据过大,单点验证是不可能的。由于共识节点也在执行数据可用性抽样,因此该模型将结算层、共识层和数据可用性层统一起来。
统一结算和数据可用层利用有效性证明为rollup解锁了令人兴奋的功能:ZK rollup现在将能够与以太坊上的执行层进行同步调用。这增强了新的L2原语,如分布式流动性和分形扩展,为在ZK rollup上构建创新的下一代dapp奠定了基础。

Proto-danksharding
尽管danksharding对以太坊的未来产生了良好的影响,但在合并后,danksharding不会立即完全可用。Proto-dank sharding (EIP-4844)是danksharding的原始版本,计划在完全实现之前发布。该提案创建了一个称为携带blob交易的原语。顾名思义,携带blob的交易是携带称为blob的数据有效负载的交易。Blob是后分片以太坊的数据标准:它们与KZG多项式承诺捆绑在一起,由于与EVM执行解耦,因此比calldata格式更高效。目前,rollup使用calldata将交易数据发送回以太坊,导致高昂的gas成本。在分片的未来,rollup将使用blob,为用户节省与EVM执行相关的gas费用。Proto-danksharding的目标是为开发人员提供这种前瞻性的数据格式,同时通过为即将分片的数据引入单独的格式和费用市场,为处理昂贵的calldata成本的rollup提供临时的缓解。虽然proto-danksharding本身并没有真正实现分片,但为后分片数据格式引入标准化规范是构建高效的原生数据可用性层的第一步。
历史与状态 (The Verge & The Purge)
以太坊状态及其存储也是一个考虑因素。不断增加的状态可能会潜在地影响去中心化,因为验证者必须能够在消费硬件上完成他们的任务。Proto-danksharding blob与EVM执行层是分离的,大约一个月后会被删除。此外,EIP-4444允许客户端在大约一年后删除并停止在点对点层上提供历史数据。无论如何,在协议层面强制执行某种类型的强制历史过期是必要的,因为分片后每年将增加大约40 TB的历史blob数据。需要将区块链状态存储在RAM或SSD上。然而,历史存储,以太坊已经达成共识的数据,可以存储在廉价的HDD上。由于历史存储是在一个诚实的少数(1/N)信任模型上运行的,所以在执行实时共识的节点上存储历史数据没有必要。Danksharding规范确保验证者存储并保证他们在几个月内达成共识的数据的可用性。然后,这些经过修剪的历史将被第三方存储,比如特定于应用程序的协议、BitTorrent、门户网络、区块浏览器、个人业余爱好者或索引协议。

来源: Consensys
无状态以太坊是路线图上的另一个目标。构造区块的区块生产者将利用 witness,这是由执行区块中包含的交易所需的相关数据组成的证据。因此,客户端利用这个witness来验证执行一个区块产生的状态根,并且只需要执行受影响状态的一部分,而不是整个状态。这种设计的两个主要障碍是witness的规模和witness可用性。第一个问题可以通过改变以太坊中的状态数据结构来解决,从Merkle Patricia Tries到Verkle Tries,这是一种更有效的数据结构,用于以太坊合并后使用的多项式承诺。第二个问题可以通过将区块witness作为协议级规范来解决。继Vitalik在《Endgame》中得出结论后,依赖具有专门硬件的中心化区块生产者,同时保持去中心化验证是扩展以太坊的关键设计框架。
要点总结
Danksharding增强了从以太坊继承安全性的rollup。通过将数据可用性与共识层和结算层紧密耦合来升级底层基础设施,允许rollup利用本地数据可用性解决方案,放弃validium和volition的安全假设。这为类似于 enshrined rollup这样的架构铺平了道路,通过允许在协议中部署整个rollup,消除了治理和智能合约风险。利用SNARK进行协议内同步调用的rollup成为未来区块链扩展的一种有前景的设计。协议内rollup有诸多好处:现在智能合约rollup面对的固定的、每个区块的gas成本被消除了,当计算与共识解耦时,验证者需要重新执行交易来验证一个区块,并且无状态客户端不再需要下载witness,因为状态差异现在通过有效性证明的属性得到了保证。这些优点包括更低的结算延迟、更好的同步、更高的验证者带宽(因此有更高的EVM gas限制)以及更安全的跨链桥接。以太坊基金会目前正致力于将这一设计直接实现到以太坊的路线图中,并计划将EVM升级为兼容SNARK的 enshrined rollup。
以太坊路线图的主要目标是最小化信任假设,并通过实现本地解决方案提供协议内可扩展性。以太坊的基础层是整个去中心化应用生态系统的宿主,有望从根本上改变我们在数字时代对身份、存储、搜索、声誉和隐私的思考方式。将以太坊升级为基础层也提升了这个应用层,通过提供高度安全、健壮的基础设施来在全球范围内扩展这些用例,使用户和开发人员受益。以太坊的愿景是全球范围内的数字未来。它对可信中立性原则以及以太坊的网络效应、去中心化和安全性的坚持,牢牢地巩固了它在未来去中心化网络中的角色。合并是守护以太坊实现这一愿景的第一步。

郑重声明:本文版权归原作者所有,转载文章仅为传播信息之目的,不构成任何投资建议,如有侵权行为,请第一时间联络我们修改或删除,多谢。
早报 | Lighter 24 小时交易量突破 110 亿美元;Circle Q3 财报公布;Strategy 美股市值跌破其 BTC 持仓价值
整理:ChainCatcher 重要资讯: 币安将停止币安直播平台服务,币安广场将继续提供直播服务...
24H热门币种与要闻 | Sui将推出原生稳定币USDsui;美SEC拟推出基于Howey测试的代币分类法(11月13日)
1、CEX 热门币种 CEX 成交额 Top 10 及 24 小时涨跌幅: BNB -0.78%...
coincaso
文章数量
3530粉丝数
0