一文简述以太坊的演变过程

作者:@LuozhuZhang
来源:推特
以太坊是人类文明层面的创新,就像语言和文字一样。
但在以太坊的发展过程中,它也经历了几次重大的变化。要了解以太坊并参与其中,你需要了解它的历史和演变过程。
我将在这篇文章中梳理以太坊的演变过程,以及最新的路线图。
鉴于以太坊是一个非常复杂的经济系统,我只挑选了主要部分进行阐述(所以可能有一些遗漏)
1) 以太坊由Vitalik Buterin在2013年提出,他直接借鉴了比特币的设计,所以去中心化和安全性从一开始就是以太坊的DNA(这就是我喜欢它的原因)。
但由于“可扩展性三难困境”,以太坊的扩展一直非常困难。
有很多区块链想在不同的方向上超越以太坊,但他们的选择给他们带来了更多的问题。

例如,选择TPS(可扩展+安全)高的链,它们通常有非常大的区块和高性能的节点,每秒可以处理更多的交易。
但代价是去中心化,因为消费者笔记本电脑无法运行如此高性能的节点,所以它们只有几十或数百个节点(BSC,Solana)
另一种选择是去中心化+可扩展,比如IBC和其他多链宇宙,但这会带来很大的安全风险。
如果攻击者选择多链中最弱的一个进行攻击,一旦攻击成功,将会引起一系列严重的连锁反应
2) 对于以太坊来说,它宁愿牺牲一定程度的可扩展性,也不愿放弃去中心化和安全性。
因此,当以太坊首次推出时(2015年),Vitalik Buterin开始研究并计划将PoW转变为PoS。
当时的研究:https://blog.ethereum.org/2015/12/28/understanding-serenity-part-2-casper/
与PoW相比,PoS有三个优势。以太坊网络将更加安全和去中心化。详情请参考Vitalik Buterin的这篇文章:https://vitalik.ca/general/2020/11/06/pos2020.html
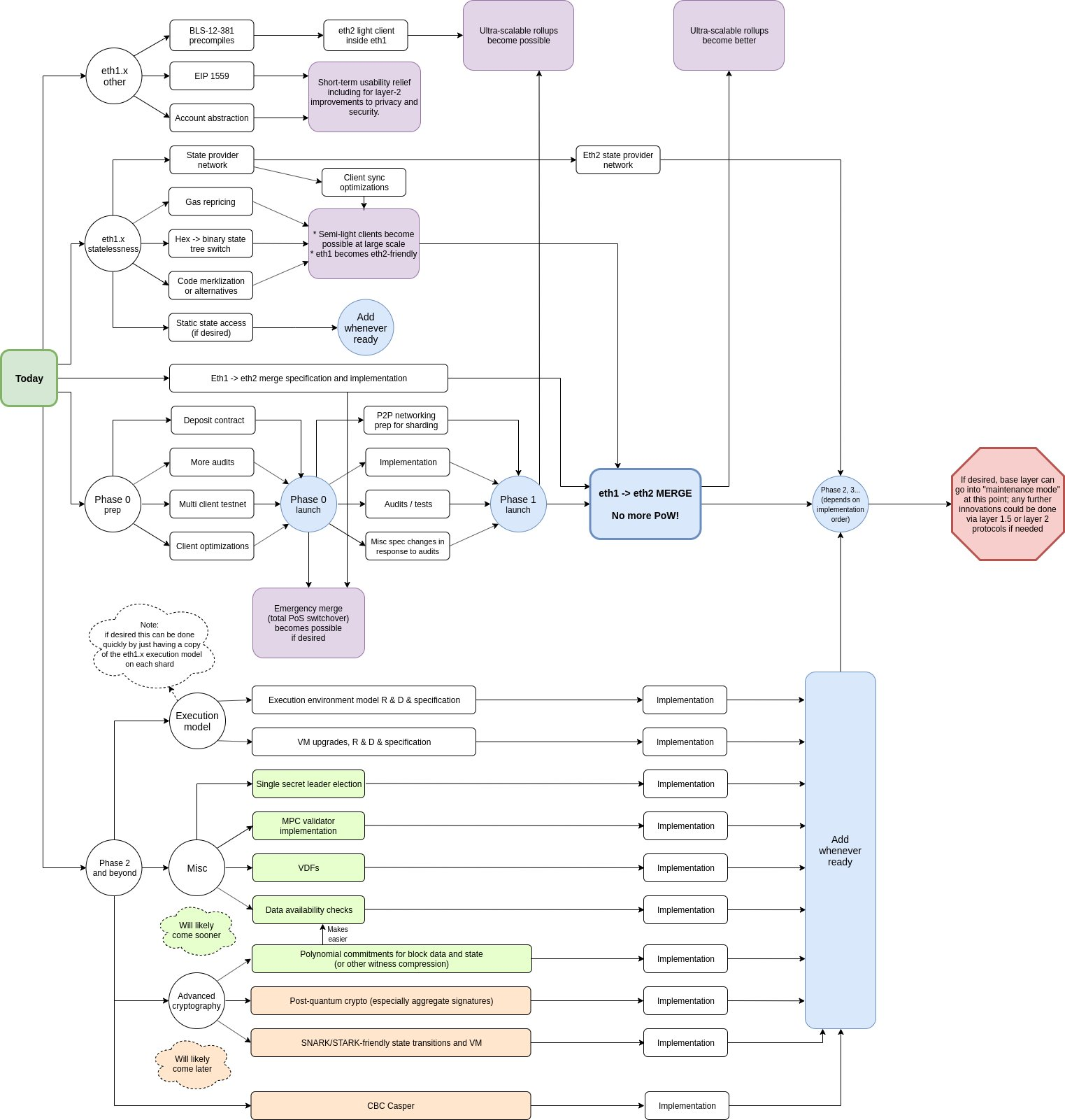
从PoS共识机制入手,VitalikButerin定义了最早的以太坊路线图。

3) 最早的路线图是:PoW到PoS(阶段0)→数据分片(阶段1)→执行分片(阶段2)
以太坊不仅希望拥有最高程度的去中心化和安全性,还希望通过数据/执行分片来解决执行效率问题。

根据Vitalik Buterin的研究,以太坊在阶段2实施后可以达到1000-5000 TPS。
目前,以太坊只有5-15 TPS。
执行效率的提高主要是因为执行分片可以并行执行交易。
而PoS作为阶段0,不仅是Vitalik第一次研究的结果,还因为其他分片需要使用PoS作为基础层(信标链)。
在该工作流程中,数据分片不涉及代码执行,只涉及数据存储和验证(数据可用性)。执行分片用于执行代码(类似于当前layer1的执行层)
阶段2实施后,会有很多执行分片并行处理交易,最后聚合到数据分片,再聚合到信标链和主链(Main Chain)。

当时,关于执行分片有很多有趣的研究,例如,Vitalik Buterin提出了一种标准化的中间语言(eWASM),允许所有编程语言被编译成以太坊的这种中间语言,并最终编译成EVM字节码执行。
通过这种方式,以太坊将不再是“solidity的代言人”,而是一个可以用所有语言开发的丰富的生态系统。
甚至每个执行分片都可以用不同的VM来设计。最后,同步状态,并聚合到基础层(很像今天的Rollup)。

但由于“合并(阶段0)”耗时太长,且分片的设计更改了很多次,最重要的是Rollup和其他L2(plasma,状态通道)的出现和快速发展,导致以太坊路线图的又一次改变。
Vitalik Buterin称之为“以Rollup为中心的以太坊路线图”。
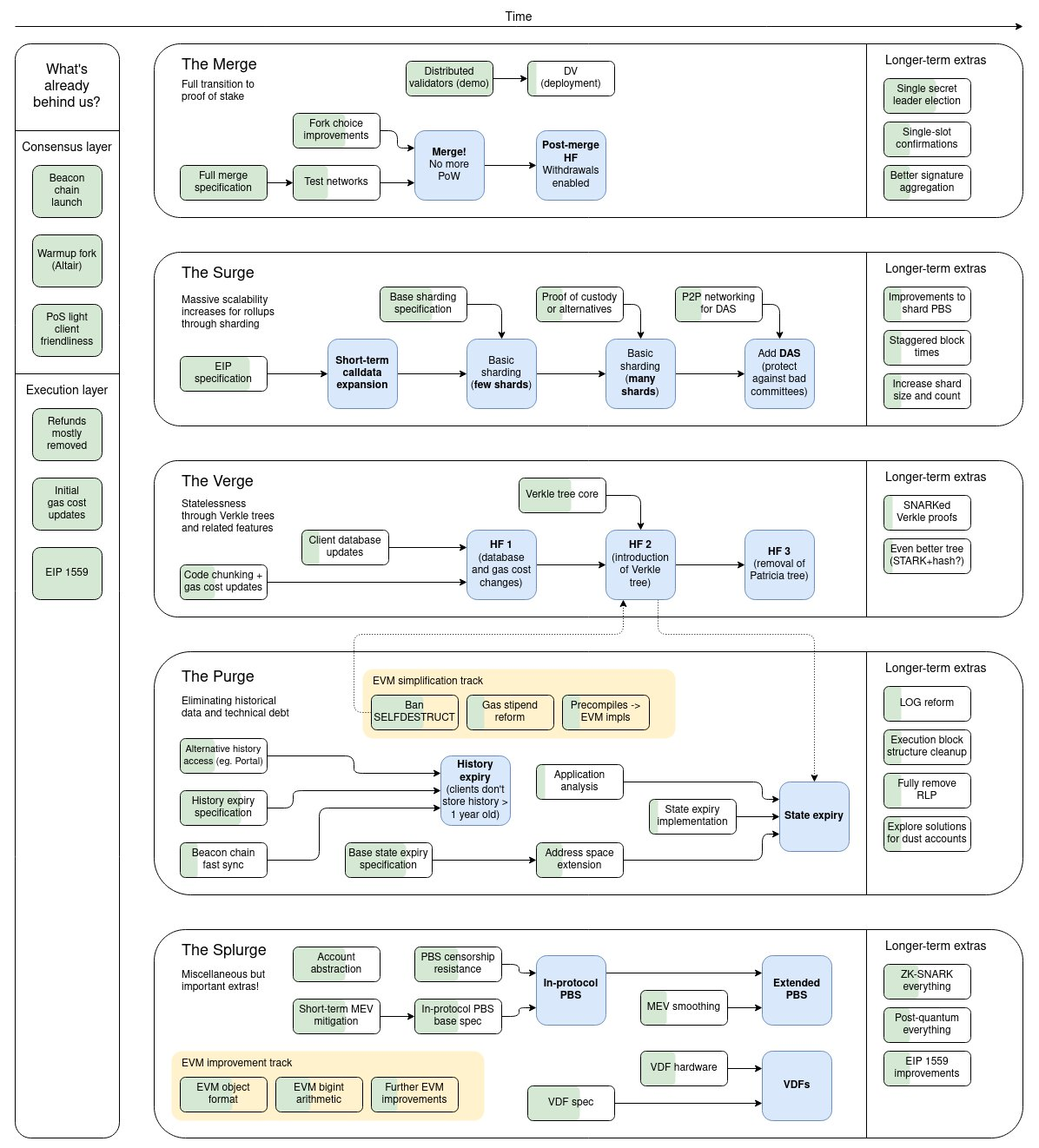
4) Rollup的出现不容忽视,在未来很长一段时间内可能是区块链的主旋律。
以太坊也重新设计了自己的Rollup路线图。

第一步是完成“合并”,实现共识层(信标链)和执行层(当前的以太坊)的合并,之后以太坊将从PoW完全转变为PoS。

第二步是基于信标链部署数据分片(PoS和分片是并行开发的,所以合并不会影响分片的开发进度)。
但是,这里的数据分片并不是用于以太坊自己的执行分片,而是为了更好地服务于Rollup,进一步降低Rollup的数据存储成本
详情请参考Vitalik Buterin撰写的这篇文章:https://notes.ethereum.org/@vbuterin/data_sharding_roadmap
当数据分片部署成功后,Rollup可以将自己处理的所有区块数据并行发送到不同的分片进行验证。
理论上,部署的数据分片数量可以降低Rollup的成本(还有L1的吞吐量)。

当DAS(数据可用性抽样)完全引入时,数据分片就完全部署了(一个全新的世界!)。
什么概念:以太坊L1当前的TPS是5-15。如果所有用户和应用程序都迁移到Rollup,我们可以实现3000+的TPS。
如果数据分片部署完成,理论上我们可以实现10w+的TPS(区块链将不再是小众人群的玩具)。

5)从长远来看,以太坊会是什么样子?
这是一个非常开放的问题,非常值得研究。
我对这个问题的兴趣不亚于零知识证明。
因为我希望看到区块链发展成一个比物理世界更先进的治理系统,而以太坊(或任何真正安全、去中心化的区块链)将成为我们数字生活的基石,并对我们的现实社会产生直接影响。
首先,以太坊将成为一个非常好的基础层,为Rollup提供数据存储和数据验证。
无论用户是选择集中在某个Rollup(最大的Rollup需要将sequencer去中心化),或者分散在不同的Rollup之间……
郑重声明:本文版权归原作者所有,转载文章仅为传播信息之目的,不构成任何投资建议,如有侵权行为,请第一时间联络我们修改或删除,多谢。
早报 | Lighter 24 小时交易量突破 110 亿美元;Circle Q3 财报公布;Strategy 美股市值跌破其 BTC 持仓价值
整理:ChainCatcher 重要资讯: 币安将停止币安直播平台服务,币安广场将继续提供直播服务...
24H热门币种与要闻 | Sui将推出原生稳定币USDsui;美SEC拟推出基于Howey测试的代币分类法(11月13日)
1、CEX 热门币种 CEX 成交额 Top 10 及 24 小时涨跌幅: BNB -0.78%...
coincaso
文章数量
3530粉丝数
0