金色观察|云南省数字经济发展方案区块链相关摘要
金色财经报道,5月10日,云南省人民政府官网公开了《云南省数字经济发展三年行动方案(2022—2024年)》的详细内容,其中包含区块链相关内容,金色财经整理摘录如下。
1.发展目标中提及
通过3年的努力,体制机制不断健全,营商环境全面优化,政策体系持续完善,新型基础设施支撑作用明显增强,发展基础不断夯实,数字应用和产业生态初步形成,全省数字经济发展迈上新台阶。到2024年,全省数字经济核心产业主营业务收入较2020年翻一番,达到3160亿元。
应用示范效应充分释放。聚焦制造业、服务业、农业等领域数字化转型需求,大力推广5G、人工智能、物联网、区块链等技术应用,打造省级标杆应用示范,牵引带动经济社会各行业数字化转型。
2.主要任务中提及
数字经济园区培育工程中的云南省区块链中心。聚焦区块链产品研发、应用推广、产业生态,扩大园区建设规模,大力引进国内知名区块链研发机构、龙头企业、独角兽企业、创新创业团队、高端人才等,培育更多区块链领先企业,支撑全省打造成为国内重要区块链应用示范和产业创新高地。到2024年,入驻云南省区块链中心企业达100户以上,年度主营业务收入2000万元以上的企业不少于20户。
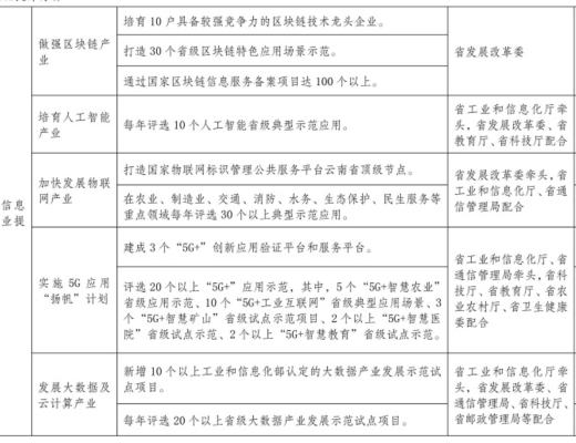
3.新一代信息技术产业提升工程中提及
做强区块链产业。发挥先行先试优势,着力推进区块链技术研究与应用落地,加速培育区块链技术龙头企业和研究机构,打造区块链技术的试验场、集聚区。完善提升云南省区块链平台功能,为“区块链+”应用提供承载平台,构建区块链产业生态。依托北航云南创新研究院云南省区块链应用技术重点实验室、西南林业大学云南省供应链管理区块链工程研究中心,开展核心技术和应用创新研究。以联盟链为重点发展区块链产品、服务和平台,促进区块链技术在产品溯源、数据共享、政务服务、供应链管理、电子证照、版权保护、司法存证、财税票据等领域的广泛应用,形成一批可复制推广的典型解决方案。到2024年,培育10户具备较强竞争力的区块链技术龙头企业,打造30个省级特色应用场景示范,通过国家区块链信息服务备案项目达100个以上。
以上发展计划,标注了完成时间和牵头单位。

由上图可知,云南省区块链中心的任务由昆明人民政府牵头,于2023年底完成。

由上图可知,培育区块链龙头企业和研究机构、云南省区块链平台、开展技术应用、促进应用等任务由省发改委牵头,任务完成时间为2023年底和2024年底。

由上图可知,培育区块链技术龙头企业、打造区块链应用示范、备案项目等目标由省发改委牵头,2024年完成。
郑重声明:本文版权归原作者所有,转载文章仅为传播信息之目的,不构成任何投资建议,如有侵权行为,请第一时间联络我们修改或删除,多谢。
早报 | Lighter 24 小时交易量突破 110 亿美元;Circle Q3 财报公布;Strategy 美股市值跌破其 BTC 持仓价值
整理:ChainCatcher 重要资讯: 币安将停止币安直播平台服务,币安广场将继续提供直播服务...
24H热门币种与要闻 | Sui将推出原生稳定币USDsui;美SEC拟推出基于Howey测试的代币分类法(11月13日)
1、CEX 热门币种 CEX 成交额 Top 10 及 24 小时涨跌幅: BNB -0.78%...