Messari分析师:交易量优势表明Perpetual Protocol盈利潜力巨大
本文作者为Messari分析师John Freyermuth
Reddit社区(比如Wall Street Bets)的主流观点认为金融衍生品更多是赌博,而非用来管理风险。
然而,看看日益流行的DeFi衍生品项目就知道风险和金融是密不可分的。Wall Street Bets讲得正确的一点是,风险管理工具是获得杠杆以提高收益的理想选择。在过去的一年里,资本涌入中心化数字资产期货交易所。去中心化的衍生品项目表现出早期的潜力,占据的市场份额越来越大。
随着金融资本继续流入DeFi,链上衍生品对数字原生风险承担者和管理者都有意义。Synthetix、UMA和Perpetual Protocol等项目为新的金融体系创造了基于区块链的金融衍生品。每个项目都有其独特的方法从迅速扩大的衍生品需求中获取价值。尽管收入模式未得实证,但Perpetual Protocol上惊人的数量增长显示出其巨大的盈利潜力。

金融衍生品入门
金融衍生品是按约定的日期和价格交换资产的合同。如果合同可以被买卖,则它的价格来源于基础资产的价格。
资产所有者可以通过购买「在未来以固定价格出售资产的权利」来保证其资产的价值。在这种情况下,衍生品的作用类似保险,保证资产可以以最低价格进行交易。与保险一样,这需要支付保险费,通常用动态定价模型计算,其中包括资产价格在到期日高于或低于合同价格的概率。
在一个衍生品有效期内的任何时候,该衍生品的价值都可以转化为等值的基础资产。这个等值金额代表衍生品所有者对基础资产的风险敞口。通过这种方式,衍生品可被认为是合成资产,因为它们模拟了资产的风险敞口,而不是拥有资产本身。
合成资产敞口的应用之一是作为对冲,保护基础资产相对于任何计价货币的价值。资产所有者可以将一定数量的基础资产与多头或空头衍生品结合起来,建立一个与货币挂钩的头寸。这种类型的头寸管理在外汇和商品风险管理中很常见。
数字资产期货市场
数字资产期货市场在去年呈指数式增长。大多数交易所都像传统金融机构一样是中心化的。尽管这些交易所在一些国家无法使用,但在2021年,仅BTC和ETH的月交易量就超过了2万亿美元。在过去的12个月里,市场增长超过600%。尽管交易量增长惊人,但数字衍生品仍未普及。不断增长的市场由寻求优势的交易者推动,去中心化的平台仍然可以在其中占有份额。

市场参与者可以使用衍生品来管理风险,但其他人也可以使用衍生品来赚取收入或利用投机杠杆来获得超额回报。就像资产所有者可以将资产与衍生品结合起来一样,做市商可以将多个衍生品头寸结合起来,赚取买卖合约的价差。投机者可以买入或卖出衍生品,押注相关资产的价格走势,赚取超过购买合约所需资金的回报。
这两种参与者都可以使用杠杆,或借来的钱,以增加他们的回报。像任何债务一样,交易杠杆是有风险的,因为其价值是基础资产价格的非线性函数。不仅方向性的价格变动会改变合约的价值,而且变化率、波动性和其他因素都会使衍生品的价值比基础资产更快地朝不利方向发展。数字资产的波动性使得期货交易对寻求更高回报的成熟参与者具有吸引力。
永续合约(Perpetual Contracts),或掉期(Swap),是买卖资产的标准化协议,没有固定的结算日期。相反,交易者同意交换资产的现货价格与其指数价格之间的差价。这对于通常想以两种不同方式管理其风险的参与者来说是有用的。希望在价格下跌环境中保护其资产价值的资产所有者可以做空,或在现货价格超过指数价格时,卖出永久掉期以获得现金流。在现货价格落后于指数价格时,另一个参与者持有多头头寸,或购买掉期合约以获得现金流。在价格上涨时,掉期买方保护基础资产的空头头寸。
Perpetual Protocol 入门
永续掉期在资产的标价和指数价格之间建立了一种价值交换。Perpetual Protocol的掉期使用定期的资金支付来交换协议的资产价格(或标记价格)和预言机价格(或指数价格)之间的差价。标记价格是来自Perpetual的虚拟自动做市商(vAMM)的时间加权平均价格(TWAP)。指数价格是来自Chainlink价格反馈的TWAP。Perpetual公司每小时计算一次资金支付,即标价TWAP减去指数TWAP再除以24。
当标价TWAP超过指数TWAP时,资金利率为正,多头向空头支付。反之,当指数 TWAP 超过标记 TWAP 时,资金利率为负数,空头头寸向多头头寸支付。这种交换每小时发生一次。
Perpetual的vAMM并不像Uniswap那样存储用户存款。相反,它使用AMM曲线计算的用户存款对头寸进行定价。这可以防止无常的损失,因为平仓所需的金额等于原始订单的金额。资产的vAMM价格的任何差异都会作为损益或PnL从用户的存款中贷记或借记。
交易者可以使用保证金来进行比其抵押存款大10倍的头寸。该协议会自动清算或关闭超过其抵押品价值16倍的杠杆头寸。这是维持保证金水平,或抵押品与头寸价值的最低比率。当抵押品与头寸价值的比例为6.25%时,Keeper机器人将部分出售头寸和抵押品,使保证金回到维持水平。Keeper机器人赚取他们清算的每一个名义头寸的1.25%。 机器人和节点一样,可以由区块链上的任何人运行,以赚取为协议执行服务的收入。
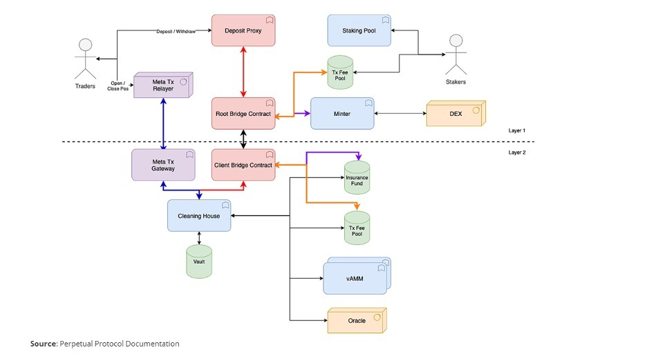
用户在第一层主网以太坊上与Perpetual Protocol互动,而协议在第二层xDai上进行所有交易操作。用户在第一层的USDC存款被镜像映射到xDai上,xUSDC头寸被记入Vault。根桥(Root Bridge )智能合约连接Perpetual的L1和L2系统,将这两个系统分隔开来,在各层之间进行有限的交易,从而有效地运作。无论gas成本如何,交易成本都很低,因为最复杂和最频繁的交易发生在xDai上。
Perpetual将其架构设计为可转移到任何其他 L2 扩展解决方案。整个系统,包括现有的用户头寸的账本,都可以转录到任何其他L2。Perpetual的灵活性意味着它可以与以太坊社区一起成长,而不受xDai的成功或任何扩展解决方案的采用的影响。

保险基金保护协议在任何极端价格事件中免受快速损失(rapid losses)。掉期交易者向Perpetual DAO支付交易量的0.1%作为费用。每周,该协议将50%的交易费支付给PERP质押者,50%支付给保险基金。虽然交易活动增加了协议的流动性风险,或支付资金利率和清算头寸的能力,但它也为保险基金增加了资金。随着保险基金与未平仓合约的比例增加,流动性风险会得到更有效的缓解。
PERP代币经济学
Perpetual使用原生代币PERP进行治理和协议使用。Perpetual DAO参与者使用ERC-20代币,根据他们的PERP持有量相对于总供应量进行投票。
Perpetual DAO使用质押的方式来控制PERP的供应和需求。质押者根据他们在PERP池中的份额获得PERP代币奖励。目前处于测试阶段,该协议每周发行150K PERP,分为两批:流动奖励和既得(vested)奖励。流动奖励是按该周赚取的Perpetual Exchange交易费的50%计算的。相当数量的PERP从每周发行的150K中扣除,并提供给投保人。任何剩余的周发行量都作为既得奖励支付,六个月后可提取。所有质押的提取需要14天的冷却期,然后才可以使用PERP。
交易费用激励了质押。质押的PERP控制通货膨胀率和整体流动性。协议设计的订金需求随着永续掉期交易而增长。随着交易的增加,支付给质押者的交易费也会增加,这可以吸引PERP质押者进入Perpetual Protocol的质押池。质押的增加限制了用于交易的PERP供应,这应该会带来价格上涨的压力。
质押奖励将从有上限的、PERP计价的每周奖励改为交易费分享。Perpetual DAO与Delphi Digital合作,开发了一个新的质押奖励程序。目前正在进行测试,以最终确定保险基金的比例,目前是未平仓量的5%,并证明该协议的长期稳定性。
PERP价值
与大多数衍生品平台一样,代币市场供应和协议交易都推动了PERP的价值。Synthetix和UMA是市值最大的两个去中心化衍生品协议。Synthetix使用Chainlink预言机来铸造ERC-20代币,用预言机匹配其基础资产价格,基础资产横跨加密货币、外汇、股票市场和商品多个领域。UMA是一套工具,使开发者能够创建ERC-20和其他基于区块链的衍生资产。它们模式各异,我们可以就其如何有效地收集交易资本的收入这个方面进行比较。

Perpetual的交易量增长在DeFi衍生品项目中大幅领先。6个月后,该项目日均交易量已经翻了两番多。这并不是侥幸。在同一时间段内,数字资产交易量也以类似的速度增长。Perpetual的掉期产品与整个行业一起增长,其主要特点可以维持其交易量优势。

与其他DeFi产品相比,永续掉期产品更直接地提供了可组合收益。多头和空头用户都可以用他们现有的持仓构建创收策略,而不需要存入资金。一个perp的小资本支出可以通过杠杆增加价格风险,最高可达10倍。Synthetix和UMA明确其不提供杠杆。杠杆和交易量增长的结合给Perpetual和PERP持有人带来了巨大的机会,因为他们继续发展他们的营收战略。
Perpetual掉期交易独立于PERP供应和质押(用于对冲PERP质押的PERP掉期除外)。相比之下,SNX质押者将所有铸造的Synths资本化,在SNX价值、sUSD和流通中的Synths之间形成一个封闭的反馈回路。Synthetix设置较高的交易费用,因为费用有助于系统的资本化。永久协议激励PERP持有者控制PERP供应,但更多的赌注并没有增加系统的衍生品容量。UMA项目使开发者能够铸造和抵押他们自己的衍生品资产。作为一套工具,UMA帮助开发者保持他们的资产价值,但协议本身不承担风险,所以UMA代币严格用于治理,而不是资本化或激励。
PERP持有者将他们的PERP锁定在协议中会得到奖励,Perpetual Protocol通过这种方式来控制PERP的市场供应。永续掉期合约的交易费用提升了超过计划的PERP通货膨胀率的质押奖励。该协议设计的这种结构,随着交易的增加,PERP的价值也随之增加。PERP质押收益率也随着协议交易量的增加而增加,这应该会增加PERP的质押供应,并减少交易所的供应。
Perpetual Protocol 70%的利用率表明了其较高的资本效率,因为掉期是由其公布的保证金为抵押的。可用的抵押品,包括存放在Clearing House Vault 的USDC贴现保证金,和存放在保险基金的交易费。相比区块链协议,这更接近于传统金融模式。Synthetix用SNX的抵押品来抵押衍生品资产。Synthetix由系统本身进行自我支持,因此它需要更多的抵押品,因为Synths在铸造后不会结算。开发者用UMA铸造衍生品,并决定其合格的抵押品类型和比率。UMA上的网络参与者保持资本化,所以抵押品价值与衍生品价值的范围很广,这降低了效率。
结论
随着衍生品市场的增长,Perpectual的使用量将继续增长。在该项目的早期,交易量的增长表明用户更喜欢Perpetual的杠杆和收益机会。当Perpetual最终确定其交易收费模式时,PERP质押者所得到的收益率将会比成熟项目更高。更重要的是,维持目前交易水平的情况下,通过增加PERP质押者的奖励和保险基金,将可以使协议稳定发展。该协议可以利用杠杆交易来减轻不可避免的风险,从而将当前交易量转化为可持续的竞争优势。
郑重声明:本文版权归原作者所有,转载文章仅为传播信息之目的,不构成任何投资建议,如有侵权行为,请第一时间联络我们修改或删除,多谢。
早报 | Lighter 24 小时交易量突破 110 亿美元;Circle Q3 财报公布;Strategy 美股市值跌破其 BTC 持仓价值
整理:ChainCatcher 重要资讯: 币安将停止币安直播平台服务,币安广场将继续提供直播服务...
24H热门币种与要闻 | Sui将推出原生稳定币USDsui;美SEC拟推出基于Howey测试的代币分类法(11月13日)
1、CEX 热门币种 CEX 成交额 Top 10 及 24 小时涨跌幅: BNB -0.78%...
巴比特资讯
文章数量
141粉丝数
0