Liquity稳定币市场的后起之秀
第一节 研报要点
LUSD具有超额抵押稳定币里最优秀的机制,虽然上线时间不足3个月,但是其机制的有效性已经完全得到验证,后续发展主要考验LUSD的运营推广能力;
Liquity系统的稳定并不利于提高LQTY的代币价值,LQTY更受益于市场周期转换造成的流动性伸缩;
LQTY已经从极度低估的状态逐步回归,并且未来营收可能进一步下降。
第二节 项目基本情况
1.业务介绍与分析
Liquity是一种去中心化的货币协议,允许使用ETH作抵押借出LUSD(一种始终与USD挂钩的稳定币)。
通过稳定池-债务再分配-恢复模式的3重清算机制,Liquity仅要求110%的最低抵押率,从而大大提高了资本利用率,同时协议的稳定性也能够很好的维持。
Liquity的主要用例有如下几个:
开仓(open trove):用ETH作抵押借入LUSD,最低抵押率为110%。
通过向稳定池(stability pool,SP)提供LUSD来换取清算收益以及Liquity的原生激励代币LQTY。
质押LQTY,来赚取其他用户借入或赎回LUSD所支付的费用。
使用LUSD赎回ETH。
其核心机制如下——
价格稳定机制
LUSD是锚定1 USD 的稳定币,对于任何锚定法币的稳定币来说,价格稳定机制是最核心的机制。
LUSD的价格稳定机制,核心在于系统随时允许用户按照1USD的价格,来抵押ETH铸造LUSD,或者按照1USD的价格偿还或者赎回LUSD来收回ETH。(注意:偿还指的是有LUSD欠款的用户,可以将LUSD还给系统来换回抵押品ETH;赎回是指,任何用户都可以随时按照1USD的价格,用LUSD从当前抵押率最低的用户那里兑换ETH)
这就意味着——
当市场上LUSD价格高于1USD时,用户可以铸造新的LUSD抛售给市场获利(LUSD铸造成本只有1USD)。当然上述并非强制,也有诸多限制因素,比如新开仓位预留的200LUSD的清算费用,以及铸造费用和赎回费用(0.5%-5%之间,由算法控制,下文会详述)。但是由于铸造时最低抵押率限制为110%,且铸造LUSD时总是按照1 LUSD = 1 USD (in ETH)来计价,所以,当LUSD价格高于1.1时,任何用户都可以通过新开仓位获取LUSD并瞬间将LUSD抛售给市场来获利。这可以说是系统预留的价格控制的上限。
当市场上LUSD价格低于1USD时,已有LUSD欠款的用户会有动力从市场中购买LUSD来偿还给系统(因为他们的LUSD铸造成本是1USD)。当然也有极端情况,譬如在极端情况下市场流动性极度短缺,借款人可能无力操作,所以系统通过“赎回”预留了一个价格下限。任何用户都随时可以从市场以低于1 USD的价格来购买LUSD,同时向系统赎回价值1 USD的ETH。
上述机制也就是Liquity 创始人 Robert Lauko所说的“硬锚定”:通过给全市场开放的套利机会,将LUSD的价格控制在[ 1-赎回费率,1.1 ] USD之间。
并且他认为,由于Liquity系统内,随时允许用户按照1 USD的价格来铸造LUSD,并按照1 USD的价格来销毁LUSD,会产生“软锚定”:也就是系统始终认为1 LUSD = 1 USD,所以用户在长期博弈中也会形成1 LUSD = 1 USD 的谢林点(博弈论中人们在没有沟通的情况下的自然形成的选择倾向)。
在上述机制的作用下,虽然价格硬锚定的上限是1.1 USD,但是如果市场都知道LUSD的价格不会高于1.1U并且合理价值是1U时,那么LUSD的价格就更加难以接近1.1USD,譬如对于价格1.09U的LUSD:买入1.09U的LUSD意味着最大1%的盈利空间,以及随时可能有的9%的损失风险。
下图很好的诠释了整个LUSD的价格稳定机制——

事实上,这套稳定机制是非常有效的,下图是依据Curve的LUSD/3pool计算出的LUSD/USDc价格(Curve的LUSD/3pool是目前LUSD流动性最大的交易所)

数据来源 https://duneanalytics.com/FlyingLittleToe/Liquity
可以看出,虽然Liquity上线尚不足3个月,且ETH在这期间内价格下跌最多超过50%并有单日下跌超过40%的情形,但是LUSD的价格波动一直保持在0.97~1.03,并且绝大部分时间在0.99~1.02之间,这显示了LUSD的稳定性。
清算机制
Liquity的清算机制我们简要概况如下——
正常情况下,当有用户被清算(即抵押率<110%)时,由稳定池来充当清算的对手方;当稳定池内的LUSD不足以覆盖清算仓位时,就会起用仓位再分配机制;最后,当整个系统的超额抵押率不足150%时,系统会进入恢复模式。
其中稳定池是清算机制内的第一层,也是最常用的一层。债务再分配和恢复模式更多的是在极端情况下对协议安全的保护机制。
稳定池
稳定池机制如下——
当有用户抵押率<110%时,任何人都可以执行清算。清算人可以获得200LUSD的清算补贴,以及0.5%所清算ETH的奖励,其余的99.5%的ETH将按照稳定池中LUSD的比例来分配给所有的稳定池用户,同时也会按比例销毁LUSD。
假设用户抵押率刚刚低于110%时就被清算,那么此时稳定池中所有用户获得的ETH价值和销毁的LUSD价值比例为1.09945:1,也就是说,当稳定池用户在发生清算后实时卖出清算获得的ETH,他的收益接近10%,这也是Liquity在上线后迅速获得超过10亿美元TVL的主要原因。
事实上,参与稳定池并非没有风险,因为存入稳定池就意味着“同意在价格下跌期间购买 ETH”,当价格持续下跌(超过10%)时,未及时从稳定池提取的ETH也可能会遭受损失,因而项目方通过抵押LUSD挖LQTY的方式来鼓励用户将LUSD存入稳定池。
仓位再分配
当稳定池中的 LUSD被清算消耗干净时,Liquity 会自动转入清算的第二个阶段。在这个阶段中,系统会将待清算的ETH和其欠系统的LUSD分配给所有的现存仓位,并按比例重新分配其抵押率。也就是说,仓位的抵押率越高,其收到“来自清算头寸”的债务(LUSD)和抵押品(ETH)就越多。通过仓位再分配的机制,可以确保系统不会发生连锁的清算。
官方举的例子如下图所示——

此时 Trove D 的抵押率为 108% 触发清算。由于稳定池 LUSD 不足,D的抵押品 4.3 个 ETH 和8000LUSD债务则会被分配到其他 Trove 头上,Trove D 的净损失约 7%(600/8600=7%)。在剩余的ABC三个仓位中,抵押率越充足的被分配到的抵押品及 LUSD 越多。Trove C 被分配到最多的抵押品(7 个 ETH)及最多的债务(4480 个 LUSD)债务,其抵押率由 233% 降低至 180%,其净收益为 $336。
可以看出,整个仓位再分配过程中,由于抵押物和债务总量都没变,所以系统整体的抵押率没有发生变化,只是以降低所有仓位抵押率的形式,将爆仓仓位的抵押物和债务都进行了更新。
值得一提的是,Liquity上线以来,还从没有出现过用到“仓位再分配”的情形,即便是在5.19的大跌中也没有。
恢复模式
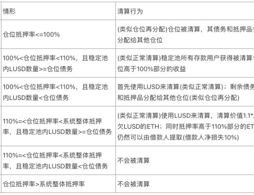
当系统的整体抵押率<150%时,系统就会进入恢复模式。恢复模式的目的是将系统的整体抵押率迅速的提升至150%以上,以降低系统风险。
在恢复模式中,抵押率小于150%的仓位都可能被清算,由于清算可以获得200 LUSD 的gas补贴和0.5%的清算奖励,所以会有纯套利用户来执行清算帮助系统提高整体抵押率。
恢复模式下的清算会比较复杂,但是总体而言,Liquity为用户在清算中遭受的损失设置了一个10%的上限。根据当前仓位抵押率与系统整体抵押率的关系,以及系统稳定池内LUSD的充足情况,清算行为会有所不同:

此外,系统会阻止会进一步降低整体抵押率的交易。也就是说,在恢复模式中,是不允许一个已开仓位通过降低抵押率的方式来借出更多LUSD的。新的LUSD只能通过调整现有的Trove来提高其抵押率(也就是补充抵押品),或者通过开设一个抵押率>=150%的新Trove来发行。
在5.19大跌中,我们就见识到了恢复模式。官方在事后出了一篇比较详尽的分析文章,可以点击 https://medium.com/Liquity/how-Liquity-handled-its-first-big-stress-test-160f20d5b18f 查看。
另外,关于当时引发众议的“孙宇晨60万ETH排队枪毙会不会使得ETH跌破1000U”,事实上,由于当时孙宇晨在Liquity的仓位占Liquity的总仓位的比例过高,达到40%以上,所以孙宇晨个人的“仓位抵押率”与“系统整体抵押率”其实非常接近,而且由于系统进入恢复模式的时间非常短暂,事后的数据统计都难以复现当时的情景,我们也无从知晓孙宇晨的个人抵押率和系统抵押率的关系,所以为了全面考察Liquity协议的机制,我们来考虑一下所有可能出现的情景——
1.孙宇晨的抵押率虽然低于150%,但还是高于系统整体抵押率,也就是对应上表中6的情形,所以孙宇晨并不会被清算。
2.孙宇晨的抵押率低于系统整体抵押率,但是由于稳定池中的LUSD在恢复模式下迅速减少,导致稳定池中的LUSD并不足以支付孙宇晨的债务,也就是对应上表中5的情形,所以孙宇晨也不会被清算。
3.孙宇晨的抵押率低于系统整体抵押率,且目前稳定池中的LUSD足以偿付孙宇晨的债务,也就是对应上表中4的场景,在这种情况下,价值=孙宇晨所欠LUSD*1.1的ETH 将会平均分配给稳定池中所有的人,以“感谢他们替孙宇晨还了债”,同时,孙宇晨抵押率高于110%部分的ETH仍然是他自己的,也就是说孙宇晨以USD计价净损失10%(在清算当刻)。
上述的情景3也就是大家最为担心的情景,但是需要注意的是,孙宇晨的ETH并不是由1个清算人获得,而是由稳定池内的所有用户获得,而稳定池内的所有用户本身都是ETH believer(所以才会抵押ETH生成LUSD),他们在获得了打折10%的ETH之后的卖出意愿并不高,并且当时链上高昂的gas也会阻碍部分小账户做claim+swap操作,所以,即便出现上述的情景3,也并不会对ETH价格的价格产生过大的影响。
毫无疑问,5.19的大跌验证了Liquity低抵押率支撑下的稳定性。
稳定池是 Liquity 110%抵押率且能保证稳定性的核心因素。正如该项目白皮书所言:“由于收购方事先同意,因此当抵押品仓位不足时,无需当场寻找买方收购抵押品。这一优势使抵押比率大幅降低,同时保持较高的稳定性。”
尤其是与同类项目比较,这种稳定性就更尤为可贵,我们在三.2 项目竞争格局中会详细阐述。
c.供给控制机制
Liquity的借贷并没有利息,其对供需的控制来源于铸造费率和赎回费率的变化。
铸造费率和赎回费率会依据每次赎回的时间周期和赎回金额调整,简单来讲,系统无人赎回时,铸造费和赎回费都会降低(最低为0.5%),赎回金额增多则费用也会相应增加。
需要再一次指出的是,这里的“赎回”并不是指“还款”。赎回是指,任何用户都可以随时按照1USD的价格,用LUSD从当前抵押率最低的用户那里换回ETH。也就是在LUSD >= 1 USD 时,赎回无利可图,因此,在通常状况下的协议是不会有赎回需求的。从历史数据来看,除了5.19极端行情期间之外,大部分时间协议是没有发生赎回的

数据来源 https://duneanalytics.com/FlyingLittleToe/Liquity
相对而言,Liquity的供需控制机制更加“被动”:在系统扩张时并不生效,只是在紧缩时通过惩罚性的措施来降低对系统的冲击。
对LUSD更多的需求,并不会提高LUSD的铸造费和赎回费;而是当系统的LUSD供给过多,致使LUSD价格低于1$产生赎回之后,Liquity的机制才会生效,而这个机制的首要目的是要抑制大规模的赎回(赎回费用的升高会使得有利可图的赎回价格进一步降低,从而降低连续赎回的可能性),以保持系统的稳定性。
同时,铸造费也会随着赎回费同步升高来抑制大规模赎回发生后的大量借款,通过一个冷静期来保证系统的长期稳定性及抵抗系统性风险。
另外,由于Liquity并不收取利息,只在铸造时收取一次性的费用,所以Liquity协议是鼓励用户长期持有LUSD的,因为对于平均半年之内借款1次的用户,换算成利息相当于年化12%,这会高于绝大部分借贷协议的借款利息,因而理性人的选择是会长期持有LUSD。
这会在一定程度上降低运用LUSD的短期投机行为,从而也会在一定程度上影响LUSD的需求。
d.LUSD用例
对于稳定币而言,稳定的机制是基础,更重要的还是用例的扩展,没有用例的稳定币几乎都难以维持锚定。
下图是LUSD上线以来,全部LUSD的分布图(百分比)——

数据来源 https://duneanalytics.com/FlyingLittleToe/Liquity
注:EOA为以太坊外部账户,也就是普通(非合约)账户
我们可以看出,稳定池一直是LUSD最大的用例,占LUSD分布的90%左右。除此以外,在Liquity上线之后的最初6周里,官方在Uniswap v2的ETH-LUSD LP有LQTY激励(图中粉红色部分)。同时,在4月底LUSD上线了curve的3crv pool。curve的稳定币兑换是以太坊上稳定币一个基础的用例,目前LUSD的稳定币交易量在curve的稳定币池中排名第6,每日交易量在300万美元左右。

数据来源 https://curve.fi/pools?
Curve的3crv pool是目前LUSD最主要的外部用例,目前在Curve中的LUSD占LUSD总流通量的10%左右。除此以外,在用例扩展方面,Liquity的动作非常频繁,具体包括——
Yearn推出针对crvLUSD的策略、与聚合层应用DeFiSaver集成、推动Element Finance集成crvLUSD、在Pickle Finance 推出LQTY jar、在Bancor上线了LQTY-BNT的免无常损失池,以及马上将要上线的与instadapp集成等等。
只不过,从LUSD的分布来看,目前仍然只有10%的Liquity处于稳定池之外,绝大部分的LUSD仍然在Liquity的体系内。假如我们不把存在稳定池的LUSD视为流通,那么目前超过20亿美金的ETH仅仅产生了不足1亿的流通LUSD。目标是成为作为一个稳定币的LUSD看起来仅仅在Liquity协议内部流通,整个系统的的可持续性会让人感到疑虑。
Liquity的创始人Robert Lauko 在7月2日发布了一篇文章中,也回应了这个问题,他的核心观点有——
1.稳定池中的LUSD并不是锁定的,目前的结果是在大量的LQTY激励下用户的理性选择,后续LQTY代币激励会衰减,用户会据此来改变行为。
2.通过数据分析,超过3/4的铸币用户并不只是为了从稳定池中获得收益而进行铸币。
全文可以查看(这篇文章中流露出的坦诚令人印象深刻) https://medium.com/Liquity/addressing-concerns-about-Liquity-2af3e1d0a946
诚然,对于一个上线仅有3个月的稳定币项目而言,讨论他们用例不足似乎有点过于严苛,而且目前chainlink尚未推出针对LUSD的价格预言机服务,所以LUSD的推广也还有掣肘之处,但是对于稳定币这样一个具有较高切换成本和规模效应的市场而言,LUSD用例推广的重要性无论怎么强调都不为过,也将是团队后续的主要工作。
2.历史发展情况
2019年底,项目启动。
2020年5月份,Liquity发布了第一版白皮书,整个项目的核心框架(包括110%抵押率、稳定池、恢复模式、赎回系统、无息借贷)都在初始版本中搭建完成。
2020年6月份,开发版本的UI正式上线。
2020年9月,完成了Polychain Capital 领投的种子轮融资。
2021年2月,发布了更新版的白皮书,新的白皮书着眼点在清算以及稳定性:重新设计了恢复模式,修改了对清算人的激励。
2021年3月,完成了由Coinspect 和trail of baits进行的审计。
2021年3月29日,完成了Pantera Capital领投的A轮融资。
2021年4月5日,Liquity在ETH主网成功上线,除赎回功能(从系统稳定性角度考虑,前14天不允许赎回)外,所有功能都正常上线。
项目上线之后,由于系统精妙的设计,很快就吸引了超过100万个以太坊,在最高时存款金额超过了40亿美元,此后由于ETH本身的价格大幅下跌以及清算,Liquity的存款金额降到20亿美元左右。

数据来源 https://duneanalytics.com/FlyingLittleToe/Liquity
目前Liquity的核心数据如下——

数据来源 https://ETH.Liquity.fi/
团队、投资方和合作伙伴
Robert Lauko:创始人&CEO
毕业于苏黎世大学,获得法学博士学位。具有多年的法务和律师从业经历,在创办Liquity之前,他是Dfinity的助理研究员。
Rick Pardoe:联合创始人&核心开发
Rick的经历非常有趣,他是物理学学士和经济学硕士,在接触区块链之前,做了相当长时间的SEO以及销售类工作,17年开始接触区块链领域的开发,创建了网站http://ETHdevs.com/
Kolten Bergeron
增长负责人,曾任Stellar发展基金会生态系统和社区发展经理。
LinkedIn显示,目前团队成员共有10人,其中绝大部分是开发。
Liquity目前有3位顾问,分别是——
Ashleigh Schap,她目前也是Uniswap的增长负责人,之前在MakerDAO任职。
Yulin Liu ,苏黎世大学的经济学博士,之前是Dfinity的经济学家,目前也是华中科技大学的经济学副教授(信息来自官网),刘博士与人合作发表了大量关于加密货币的学术论文。Yulin Liu博士为Liquity做了最初的宏观经济模型模拟,为LUSD在ETH波动下的保持稳定性提供了依据。
Cédric Waldburger,他是Liquity最初的投资人。
Liquity共有3轮融资,种子前轮、种子轮和A轮——
种子前轮由Cédric Waldburger所在的Tomahawk.VC投资,未披露具体的融资金额和融资时间
2020 年 9 月,完成由 Polychain Capital 领投的 240 万美元的种子轮融资,参投方包括 a_capital, Lemniscap, 1kx, DFINITY Ecosystem Fund, Robot Ventures (Robert Leshner,Compound创始人), and Alex Pack。
2021 年 3 月,完成由 Pantera Capital 领投的 600 万美元 A 轮融资,参投方包括 Nima Capital、Alameda Research、Greenfield One、IOSG Ventures、AngelDAO 以及天使投资人 Bo Shen、Meltem Demirors、David Hoffmann、Calvin Liu 和 George LambETH 等。Tomahawk.VC, 1kx, and Lemniscap等先前的投资人也追加了投资。
合作伙伴
除了上述投资人之外以及各个DeFi协议之外,合作伙伴还有Gauntlet Network。
Gauntlet Network是著名的DeFi领域咨询公司,Maker、Aave、Compound等头部DeFi协议,以及stellar、mina等公链都请他们做了报告。Gauntlet Network针对Liquity协议做了全面而充分的审查,并进行了详尽的参数模拟测试(报告全文可在此查看:https://Liquity-report.gauntlet.network/ ),其关键结论如下:
在各种 ETH 波动水平下,系统破产的风险在当前参数下(最低抵押率110%,系统抵押率150%)是最小的。另外,降低系统抵押率会显著降低系统进入恢复模式的可能性,同时并不会显著增加协议的风险。
如果没有 LQTY 代币奖励,稳定池抵押激励机制可能不会特别稳健。当 ETH 波动率低时,清算很少,因此用户对质押在稳定池的兴趣不大,但当 ETH 波动率高时,稳定池更有可能被耗尽。当 ETH 波动率保持在历史已实现水平内时,稳定池回报仍然是正的,并且实际上随着波动率的增加而增加。预计 LQTY 代币奖励可以降低引导阶段 Staking 激励不稳定的风险。
网络拥堵和GAS价格上涨对清算激励和破产风险的影响很小。
LUSD 价格稳定性可能会受到 gas 价格和平均交易量的影响。如果平均仓位规模较小,则当 gas 价格高企时,用户可能没有足够的动力来赎回他们的 LUSD 以提供所需的价格稳定水平。在同等规模下,LUSD 表现出与 MakerDao 的 DAI 相似的稳定性特征。
Gauntlet同时建议,Liquity后续可以将系统抵押率调整为130%,同时将最低抵押率调整为120%。
第三节 业务分析
行业分析
Liquity所处行业为稳定币-超额抵押稳定币。
自从2014年7月,Tether的前身Realcoin成立以来,稳定币发展迅速,USDT和USDC都已经排名在加密货币的市值前十,而BUSD也一度跻身前十。仅在2021年内,稳定币总市值从年初的 280 亿美元增长至现今的 1081 亿美元(截止7月2日),速度甚至高于同期加密货币市值总体增速。

稳定币2021年以来的市值变化 https://www.theblockcrypto.com/data/decentralized-finance/stablecoins/total-stablecoin-supply-DAIly
目前的稳定币市场主要分为两派,一类是USDT/USDC为代表的托管类稳定币,另一类是基于链上合成资产逻辑的非托管类稳定币,具体依据合成资产的抵押率可以分为超额抵押稳定币、非足额抵押稳定币(包括部分抵押稳定币和无抵押稳定币)。

稳定币市值前十五 数据来自https://www.coingecko.com/en/stablecoins
在市值排名前十的稳定币中:USDT、USDC、BUSD、TUSD、PAX、HUSD都是托管类的稳定币;DAI、UST、LUSD和USDN为非托管类稳定币,其中除了比较特殊的USDN之外,都是超额抵押的稳定币。
托管类稳定币都可以看做是法币(大部分是USD)在链上的映射。如果我们不讨论对于法币本身的信任,对于托管类稳定币,其信用主要来自于对其发行机构的信任,其核心是能否保证链上每一枚稳定币与现实世界中的一美元对应。因而,托管类稳定币的发行机构一般会请会计公司对对应的美元储备进行证明:如USDC由会计服务公司 Grant Thornton 每个月对流通中的 USDC 代币的美元储备出具证明报告;BUSD和PAX则由会计机构Withum每个月进行证明;之前一直饱受诟病的USDT也在今年5月份出具了第一份关于储备金的证明数据(虽然含金量仍然不如USDC和BUSD的)。
对于非托管类的稳定币,其信用主要来自其代码。
对于以DAI和LUSD为代表的超额抵押类稳定币,其代码规定了最低抵押率和底层资产,用户对其的信心,来自值得信赖的底层资产和合理经验证的代币机制。经过了DAI数年来的探索,超额抵押稳定币的核心机制已经验证有效,得到了市场的认可。
在非足额抵押的稳定币中,经历了在20年defi之夏中由AMPL和YAM引发的第一波热潮、20年底由ESD和BAS引发的第二波热潮、以及在21年3-4月份FEI、FLOAT、OHM引发的第三波热潮。总体而言,对整个非足额抵押稳定币这个赛道而言,其核心的价格稳定机制尚未能完全得到证实,用户参与其中更多的是将其作为投机品,而非稳定币。
自2020年以来,有如下因素提升了对稳定币的需求——
1.CEX衍生品(如永续合约)的受欢迎程度急剧增长
2.比特币在现货交易中的基础货币地位被稳定币所取代
3.DeFi的爆发和流动性挖掘代币的热潮
4.对加密货币的整体需求增加,尤其是机构的进场
稳定币市场是一个先发优势和网络效应非常明显的市场,如果后来者没有相对已有产品的非常明显的优势,用户(包括B端用户和C端用户)并不愿意切换稳定币。这也是为什么虽然USDT在稳定币核心的信任机制上一直有很大的瑕疵,但是USDC对USDT的替代仍然缓慢(近期有所加快)。甚至在市场发展的下一阶段,决定各个能够真正改变牌局的新玩家能否进场、如何进场的,可能就只有”老玩家还有哪些问题“。

市值对比USDT: USDC来源 https://messari.io/chart/stablecoin-market-cap-47A96D06
切换成本高昂是稳定币市场先发优势的主要原因。对于CEX来说,不管是现货交易还是衍生品交易,目前交易量绝大部分都来自USDT的交易对,久而久之形成的习惯也会使得用户变成“USDT本位”;对于流动性挖矿也是,项目方一旦确定了与项目方代币配对的稳定币,切换成本也会非常高昂。
USDC和BUSD对USDT的追赶,最根本的原因还是USDT本身的信任问题一直没有得到解决,在此之上,USDC主要抓住了DeFi的热潮和机构入场的新机会,BUSD在Binance交易所内新增了交易0手续费以及BSC上挖矿的新场景,从而有了份额的迅速追赶。但是需要注意的是,USDT最基础的衍生品交易和现货交易场景下所受影响并不大,足以看出稳定币系统切换成本之高。
2.项目竞争格局
LUSD属于超额抵押的稳定币,目前市值高于LUSD的非托管稳定币包括DAI和UST,UST并不是超额抵押稳定币,其发展迅速主要是在用例扩展方面做的比较好,并且在5.19大跌中产生了比较严重的价格脱锚。所以本文我们主要对比LUSD和DAI。
LUSD vs DAI
谈论LUSD就不得不谈论DAI。Maker和DAI在加密货币中的地位是毋庸置疑的:Maker是加密货币领域发展时间最长的协议之一,DAI也是目前最成功的的非托管的稳定币,同时MakerDAO也引领了DAO的风潮。
Liquity作为新的超额抵押稳定币,有相当多的设定都是在针对Maker某些痛点,这是后来者应有的进取姿态。接下来,我们才从价格稳定机制、清算机制、供需控制机制、资金效率、去中心化程度等方面来具体看一下LUSD和DAI的区别。
价格稳定机制
DAI事实上并没有专门设计价格稳定机制,其有关价格稳定的核心规则,是在铸造DAI时始终按照1DAI = 1USD的价格来计算可铸造金额。
因而,当市场上DAI的价格超过1美元时,套利者可以在Maker新开仓生成DAI来在一定程度上将DAI的价格拉到接近1美元(这里并不能完全称为套利,是因为开仓生成DAI是需要抵押品的,如果想要收回抵押品就还是需要向系统来偿还DAI)而当DAI的价格低于1美元时,理论上会有已经背负DAI债务的用户来购买DAI还清债务。
维持DAI在高于或低于1美元时回到1的力量都不是强制的,并且参与人会局限在已经有DAI债务的人。
而Liquity通过110%的抵押率和赎回功能,将LUSD的价格区间定死在了 [1-赎回费率, 1.1],并且在价格超出这个区间时,任何用户都可以进行套利,也就是说,这个价格稳定机制的参与人是任何人,这也就使得LUSD的价格稳定性更强。
清算机制
Maker的清算采用拍卖机制。当有用户vault的抵押率低于最低抵押率,任何人都可以使用DAI来参与抵押品的拍卖,拍卖价格从0DAI开始逐步升高,直至无人进行新的竞价为止。Maker的拍卖机制是通过折价的抵押品来激励更多的清算这参与拍卖,从而通过清算者之间的博弈收回更多的DAI,降低系统风险。对于协议来讲,最期望看到的情况是清算人的出价+gas费用接近抵押品的价格。
在2020年3月12日的大跌期间,由于当时设置的拍卖有效期为10分钟,行情剧烈波动导致gas飙升网络拥堵,而DAI发生的流动性枯竭导致借款人和清算人都难以获得DAI来进行还款或参与拍卖,参与拍卖的清算人(机器人)数最少时只有2个,所以出现了相当多0DAI拍卖ETH的情形,进而造成了MKR持有人相当规模的损失(直到20年11月份收入才弥补了损失)。

Maker分月收入 来源https://forum.Makerdao.com/t/financial-report-2021-04/7790
虽然在3.12之后,Makerdao调整了拍卖机制,将拍卖总时长延长为6小时,以防止出现清算竞拍不足的情形,但是6小时的拍卖时长里,抵押品(ETH)和拍卖货币(DAI)的价格本身都会产生更多的不确定性,在某种程度上,反而会使得清算者参与竞拍的意愿受到进一步影响。
清算机制是任何借贷类系统稳定性的核心,清算机制在设计时,主要考虑的就应该是极端情形,在这方面,Liquity的准备非常充分,一方面,从最初版本白皮书开始,Liquity的设计就一直围绕着“低超额抵押率下的稳定性”;另一方面,他们在项目刚开始时,就请顾问Yulin Liu博士使用历史ETH价格对系统稳定性做了模拟,后来又请Gauntlet Network做了详细的审查,最终Liquity拿出的整套方案,在仅仅上线一个月就迎来了抵押物1天之内暴跌40%的大考,而他们的表现非常出色。
Liquity的清算机制,相对Maker而言,优点有如下几个——
1.对清算(机器)人的激励更为直接和高效,200LUSD的gas补贴+0.5%的清算仓位奖励,而成本只有1次操作的gas,这使得清算是显而易见的有利可图。并且清算不需要本金,理论上所有人都可以来操作,而DAI的清算,本质上是用DAI来折价购买ETH,这样不论是对于ETH本位还是稳定币本位的清算人,都需要有一次代币交换的过程(ETH本位的想要参与清算需要先获得DAI,稳定币本位在清算获得ETH后还需要将ETH换回成稳定币)。Liquity的清算机制会激励更多人准备参与清算,而更多的清算人就意味着系统更安全,因为一旦有用户抵押率低于110%就会立刻被清算,系统就不至于暴露在危险(抵押率低于100%)之下。
2.清算是即时的。这意味着无需拍卖,无需考虑在极端情形下的区块堵塞,不会出现Maker在3.12时0DAI拍卖的窘况。由于获得了所有稳定池用户的事先同意,所以清算行为可以即时发生。
3.清算的受益者是整个池子内的所有用户。这会有两方面的好处:第一,由于借取LUSD需要抵押ETH,所以本身持有LUSD的用户就大概率是ETH的长线投资者,从意愿的方面,Liquity清算受益人有相当部分并不倾向于卖出ETH(这其实也是Liquity能够获得如此高TVL的原因),进而更不容易对ETH的价格带来更大的压力;第二,在急跌行情中,即便稳定池中的部分用户想要卖出ETH,链上必然高涨的gas费(claim+swap)又会在事实上阻碍相当部分用户卖出ETH。因而,从ETH稳定性的角度出发,Liquity会比Maker更适合做那个最大的央行。
综上,在清算机制方面,Liquity相对Maker的优势非常明显,甚至在所有的超额抵押协议里都难有出其右者,并且,从ETH稳定性的角度出发,Liquity会比Maker更适合做那个最大的央行。
供需控制机制
DAI的供需是通过调整DAI的存款利率和贷款利率来调整的,而这些调整的依据是MakerDAO成员的判断。
当DAI的需求过剩时,MakerDAO通常会提高贷款利率,并降低存款利率,从而降低DAI的增量,并促使流通中的DAI还款,以使DAI价格回落;当DAI的需求萎靡时,MakerDAO会反向操作来增强DAI的需求(譬如在2019年1月-5月的加密货币寒冬,DAI需求萎靡导致长时间价格低于1美元,为了提振需求DAI的存款利率从0.5%提升到了19.5%)。
相比LUSD的供需控制机制而言,Maker的方式更加主动,基于MakerDAO成员的判断,对市场需求进行引导,颇有各国央行的风范。
在供需控制机制方面,Liquity选择了和Maker完全不同的方案,Maker的方案可能更容易被多数人理解。
资金效率
首先需要明确一点,对于任何参与超额抵押生成稳定币(包括超额抵押借贷)的用户而言,安全性和资本效率在根本上是不可兼得的。而Liquity作为一个稳定币协议,在安全性和资本效率两方面之间的权衡,是所有超额抵押类协议中最为优秀的。他们处理此问题的巧妙之处在于,从机制层面,他们允许效率优先;同时,又为安全优先的用户提供了获得更多收益的机会。

Liquity上线以来的抵押率 https://duneanalytics.com/dani/Liquity
Liquity上线以来的抵押率长期在300%以下,甚至有相当长时间低于200%,而Maker的ETH-A VAULT的超额抵押率则长期高于300%。从这个角度看,Liquity的资金效率确实高出Maker不少。
但是正如前面提到的稳定池内LUSD过多的问题,如果我们认为Liquity超额抵押率=抵押品ETH的价值/实际进入流通的LUSD,那么Liquity的超额抵押率会始终高达1000%以上。而事实上,即便所有的LQTY代币激励都结束,仍然会有一部分风险偏好更低的用户将LUSD存入稳定池,并且系统机制的设计中也鼓励这个行为,所以我们并无法准确的预估,在这个口径下的Liquity的超额抵押率实际是多少。
总体而言,在最普遍意义资金效率的角度,Liquity的优势相对Maker比较明显,但是这种优势是建立在一部分LUSD永远不进入流通的基础之上的。
去中心化程度
目前由USDC抵押生成的DAI已经超过了DAI总量的60%,引发了人们对于DAI去中心化程度的质疑:当65%的DAI都是由中心化代币(WBTC也是中心化代币)抵押生成的时候,如何能说自己是个去中心化的稳定币呢?

数据来源 https://DAIstats.com/#/overview
需要指出的是,DAI目前的抵押物构成,其实是由市场决定的。
在2019年11月之前,DAI一直是只有ETH作为抵押物的,当时主要是出于ETH的波动性对系统稳定性的影响以及在扩展性的考量,才决定扩充抵押物来源。事实上,这种考量是有意义的,因为就在扩充抵押物4个月之后就迎来了312,312对Maker协议的稳定性产生了巨大的影响,正是在此背景之下,MakerDAO才正式提案将USDC也添加为DAI的抵押物。而在发展过程中,由于抵押USDC来发行DAI要付出的利率非常低,而DAI又被defi项目广泛应用,所以有相当部分用户都愿意使用USDC来抵押生成DAI,最终造成了这种看起来有些诡异的情况。
笔者认为,以此来攻击DAI的去中心化程度确实是有一定道理的,但是MakerDAO并非不清楚这一点,而是出于协议安全性这个更重要的因素,而放弃了部分去中心化,并且这一决定在当时看来是非常合理的。
而Liquity目前是只允许ETH作为抵押物的,并且依据Liquity无治理的框架,系统抵押物也无法更改,所以Liquity将只有ETH作为抵押物。个人认为,Liquity敢于如此决策,最主要还是ETH的价值在这1年以来被越来越多的人所认可,假若换回到20年3月,Liquity是否敢于如此决策是要打一个问号的。另外,基于web3的理念,Liquity的前端并非Liquity核心团队来运营的,他们激励开发者开发Liquity的前端,开发者可以自由设定前端的回扣比例,目前共有20多个官方认证的前端。
总体而言,LUSD在去中心化程度上要比DAI高出不少。
治理
Maker协议是由他们的治理代币MKR来进行去中心化治理的。MakerDAO可以对协议参数(例如稳定费、债务上限、最低抵押比率)以及重要的生态系统事物(如资助工作组、赠款等)进行投票。
MakerDAO是DeFi项目DAO的先驱,他们采用“一币一票”的原则来开展治理工作,虽然有几个核心参与者小组来进行引导,但“民粹”式的治理的低效仍然广受诟病。另一方面,由于治理的复杂性和高要求,普通持币者对治理的参与度很低,MakerDAO的决策事实上是由几个巨鲸来决定的,这也引发了部分社区的担忧。
而Liquity则是无治理或者说机器治理的先驱(LQTY并没有治理功能)。系统参数要么是一成不变的,要么是“算法控制的”。在 Liquity 中,允许的抵押品类型、最低抵押品比率等系统参数无法更改,Liquity 的借贷费和赎回费仅由数学决定,没有人为干预的机会。
在治理问题上,Liquity显示出了对创始团队的信任(规则和算法都是由创始团队确定),和对人工治理的不信任。甚至在预言机的切换上,他们都建立了一套机制,来自动的进行预言机从Chainlink到Tellor的切换的。
作为2018年就已经上线并存活至今的DeFi元老,DAI和Maker对defi乃至加密货币整体的贡献功不可没,并且其机制总体而言也是非常成功的,DAI目前仍然是无可争议的非托管类稳定币王者。但是毕竟Liquity的整体设计吸取了这三年期间defi发展的经验,从稳定币的整体机制层面,尤其是价格稳定机制和清算机制上,笔者认为,LUSD和Liquity相对DAI和Maker有着明显的优势。
但是DAI相对LUSD,还是有着很强的先发优势,如我们前面提到的,稳定币市场的后来者先要替代原有的玩家,“有优势”是不足够的,需要“绝对优势”甚至是原有玩家要有某些“死穴”才可以实现。目前看起来,Liquity确实显示出了一定的“绝对优势”,但是DAI并没有显示出某些“死穴”,3.12的事情可能是一个,但是当时并没有Liquity,并且在MakerDAO治理下升级之后的DAI其实也平稳的度过了5.19.
总而言之,虽然机制上有优势,但是LUSD想分DAI的一杯羹乃至完全的替代DAI,仍然会非常考验Liquity的运营推广能力。
3.通证分析
代币分配
LQTY总量100,000,000(一亿),在2021年4月5日Liquity主网上线时一同发布。截止2021年7月8日,LQTY流通量为631万枚(数据取自官方duneanalytics),流通市值3350万。
35.3% 分配给 Liquity 社区,其中32,000,000 LQTY 分配给 LQTY 奖励池。这些代币用于激励稳定池存款,累积发行量遵循函数:32,000,000 (1-0.5 ^ 年)。也就是在第一年分发1600万个,第二年分发800万个;1,333,333 LQTY 分配给 LUSD-ETH Uniswap 池的 LP,在协议上线之后的六周内分发完毕;2,000,000 LQTY 预留给社区储备基金。

稳定池的奖励分发详情https://medium.com/Liquity/Liquity-launch-details-4537c5ffa9ea
23.7%分配 Liquity AG 当前 (和将来) 的员工和顾问。这部分 LQTY 都有一年锁仓期,一年之后解锁 1/4,再之后每个月解锁 1/36。
33.9%分配给投资者。33,902,679 LQTY 分配给 Liquity 的早期投资者,有 1 年锁仓期。
6.1%预留给 Liquity AG 基金,有 1 年锁仓期。
1%给服务提供商,有 1 年锁仓期。
从上线开始的36个月内,代币流通量如下图所示——

来源 https://medium.com/Liquity/Liquity-launch-details-4537c5ffa9ea
可以看出,在上线后12个月,也就是2022年4月会迎来LQTY解禁的高峰,代币总流通量会变为7500万枚。
代币经济
如二.1.c供需控制机制所述,LQTY唯一的用例是捕获协议的铸造费和赎回费,并不具有治理功能。
如果我们单从LQTY的持有者的角度考虑,我们可以发现,LQTY的价值并不取决于LUSD有多少流通量,而取决于LUSD有多少新发行量和新赎回量。而LUSD的赎回增多会同时提高LUSD的铸造费用和赎回费用,所以LQTY最为受益的阶段,反而是整个系统不太健康(经历紧缩)之时。
我们统计了上线以来LUSD总量与LQTY捕获的主要价值的(LUSD总费用)的关系,如下图——

来源https://duneanalytics.com/FlyingLittleToe/Liquity
从上图中我们可以看到——
1. 在LUSD供应量从5亿上涨到接近15亿的过程中,累计产生的费用为接近400万美元
2. 此后在Liquity系统锁仓量最高的4月下旬-5月中,Liquity系统的费用增长较为缓慢
3. 在5.19的大跌之后,LQTY捕获费用的速度加快
4. 在LUSD系统逐步稳定的6月份,LQTY所能捕获的价值并不多,而随着供应量的不断提升,LQTY的质押收益降低显著,我们按日计算当天LQTY的总收益,并按照LQTY价格和质押量折算出按照当日收益的APR,得到下图——

来源https://duneanalytics.com/FlyingLittleToe/Liquity
可以看出,在整个6月,LQTY的收益都非常少,折算成年化远远低于LQTY的通胀增幅。
作为稳定币系统的价值捕获代币,LQTY并不受益于与系统的稳定,而是受益于系统的波动甚至于萧条。此外,LQTY也并不拥有在DeFi代币中常见的治理价值,所以高TVL对LQTY也并不产生价值。
我们甚至可以大致得到如下的一个Liquity系统状况与LQTY价值的关系——

于是,从逻辑出发,并通过如上的数据佐证,我们得到了一条关于LQTY的代币经济的“诡异”结论:系统的稳定并不利于(甚至有害于)LQTY代币价值的提升。LQTY更受益于市场周期转换造成的流动性伸缩。
4.风险
a.预言机风险
预言机风险是任何defi项目的固有风险,Liquity使用了Chainlink的预言机作为首选方案,使用Teller作为备选方案,并且为了防止预言机出现问题,他们还设计了一套自动切换预言机的方案。由于Liquity核心交易流程中只使用了ETH的价格预言机,并未使用其他代币,被攻击的维度会少很多,所以Liquity的预言机风险相对其他defi项目会更小。
b.LUSD推广不足的风险
稳定币市场先发优势强,如果不能有效的推广LUSD,可能无法在市场真正的发出声音。
c.新项目替代风险
LUSD是锚定美元的稳定币,本质上只是美元的延伸。从BTC开始,整个市场其实一直有“抵抗通胀的稳定货币”这个需求,近期联储的疯狂超发使得这个需求越发强烈,但这个需求目前并没有产品能够满足。如果有新的稳定币项目能够很好的满足这个需求,也可能会影响Liquity的发展。
d.系统升级风险
由于Liquity合约内的主要功能都是不可升级的,这固然显示了团队的信心,但是假若出现了某些不可知的问题需要升级某些核心系统,如何组织升级比较考验团队能力。
第四节 价值评估
1.五个核心问题
项目处在哪个经营周期?是成熟期,还是发展的早中期?
项目处于经营的早期,上线仅3个月。
项目是否具备牢靠的竞争优势?这种竞争优势来自于哪里?
项目的竞争优势主要来源于经过验证的产品核心逻辑,这背后是团队对稳定币(DAI)设计的众多思考,从实际情况来看,这个竞争优势相对牢靠。
项目中长期的投资逻辑是否清晰?是否与行业大趋势相符?
项目中长期投资逻辑清晰,与行业大趋势相符,目标是成为更好的去中心稳定币。
项目在运营上的主要变量因素是什么?这种因素是否容易量化和衡量?
鉴于项目核心逻辑基本证实,项目在运营上的主要变量,主要来自于LUSD的用例推广的情况。这种因素易于衡量,并可通过LUSD的总量和分布等数据来佐证。
项目的管理和治理方式是什么?DAO水平如何?
项目的治理方式为团队预设规则+算法治理,其代币LQTY完全没有治理功能,因而不存在DAO。
2.投资核心逻辑总结
纵向估值评估
需要指出的是,由于Liquity协议上线时间还太短,并且协议在大部分时间并没有进入稳定状态,所以纵向估值评估的变动会比较剧烈,且其早期估值对今后估值的参考性不高。
Liquity的协议收入全部由LQTY代币捕获,所以其P/S(全流通市值/年化协议收入) 和 P/E(全流通市值/年化协议利润) 其实是一致的。自上线以来,LQTY的代币全流通市值与P/S的走势如图:

来源 https://www.tokenterminal.com/terminal/projects/Liquity
由于此处P取的是全流通市值,而LQTY的流通量直到现在仍然不足7%,所以当我们折算成流通市值时,我们可以发现,在过去的绝大部分时间里LQTY的流通PE都不足1,LQTY处于绝对低估状态。而随着Liquity系统近期趋于稳定,铸造费收入逐渐降低,并且流通量逐步提高,其流通PE也逐步提升,但是目前的流通PE仍然不足10。
总体而言,纵向对比来看,LQTY代币估值从低估逐渐走向合理。
横向估值评估
我们选取Liquity最大的竞争对手Maker的治理代币MKR,与LQTY进行估值评估对比。
由于Maker的全部协议收入也都由MKR获取,所以这Maker的P/E和P/S也是相同的。所以我们直接来比较MKR和LQTY的 P/E——

同样,此处P也取的是全流通市值,依据LQTY的流通率折算后,LQTY的流通PE从低于1逐步上涨到接近10,而MKR已经全流通,其流通PE一直在20-30之间。
另外值得指出的是,MKR相对LQTY还有治理价值,治理的价值虽然无法准确的预估但却肯定是真实存在的(比如UNI / YFI / MIR / BAL这一系列纯治理代币)。考虑到这一点,如果抛掉MKR的治理价值,其与LQTY的估值会更加接近。
由于Liquity和Maker的系统收入全部由已流通的代币来捕获,所以使用流通PE来对比两者的估值是有意义的。从流通PE的角度,目前LQTY的估值仍然低于MKR,但是已经在逐步靠拢。
长远来看,由于Liquity系统进入了相对稳定阶段,LQTY捕获价值的能力会弱于波动阶段,所以LQTY的未来营收能力料会继续处于下降通道。系统累计收入也显示了这种趋势——

Liquity系统累计收入 来源 https://duneanalytics.com/FlyingLittleToe/Liquity
总体而言,从流通市值的角度,LQTY的代币估值已经从极度低估的状态逐步回归正常,并且在未来一段时间,LQTY的估值可能会在营收下降的驱动下进一步回归。
3.核心投资逻辑
LUSD具有超额抵押稳定币里最先进和最优秀的机制(优于DAI),虽然上线时间不足3个月,但是其机制的有效性已经完全得到验证,后续发展主要考验LUSD的运营推广能力;
Liquity系统的稳定并不利于提高LQTY的代币价值,LQTY更受益于市场周期转换造成的流动性伸缩;
LQTY已经从极度低估的状态逐步回归,并且未来营收可能进一步下降。
参考资料
https://www.chainnews.com/articles/480992856731.htm
https://medium.com/Liquity/on-price-stability-of-Liquity-64ce8420f753
https://duneanalytics.com/dani/Liquity
https://www.chainnews.com/articles/020914946311.htm
https://colab.research.google.com/drive/1AyhFfE_EKCcMO6HeG04Se3hbraTxODWU?usp=sharing#scrollTo=hUcINA597C9h
https://blog.Makerdao.com/the-market-collapse-of-march-12-2020-how-it-impacted-Makerdao/
https://www.theblockcrypto.com/post/97769/stablecoins-bridging-the-network-gap-between-traditional-money-and-digital-value-brought-to-you-by-gmo-trust
如果以上内容存在明显的事实、理解或数据错误,欢迎给我反馈,我将对研报进行修正。
研究机构:Mint Ventures
研究员:李雨轩
郑重声明:本文版权归原作者所有,转载文章仅为传播信息之目的,不构成任何投资建议,如有侵权行为,请第一时间联络我们修改或删除,多谢。
暴跌中币价相当坚挺,从HIP、Vaults以及Token模型的角度再谈Hyperliquid
自2014年门头沟事件起,中心化交易平台的腐败与市场操纵问题便始终困扰着Crypto的所有参与者。...
今日推荐 | 速览Berachain背后助推器Royco:TVL突破30亿美元,跃居Yield协议第二!
过去一年,DeFi生态简直是“开挂”状态,资金如洪水般涌入,机构疯狂布局,大家都在说:这波赚钱机会...
Uniswap V4 正式上线后 ,有哪些值得关注的创新项目?
编者按:文章介绍了 Uniswap V4 的创新性功能,重点阐述了 Hooks 的模块化特性,使开...
波场TRON行业周报:“就职典礼”利好出尽,TRX成WLFI战略储备之一
一.前瞻1. 宏观层面总结以及未来预测市场普遍预计,美联储将在1月30日的会议上决定维持当前的联邦...
来火币HTX过肥年:春节乐翻天,$60万红包抢不停,更多新春福利待领取
春节将至,火币HTX携手波场TRON生态推出“春节乐翻天,$60万红包抢不停”活动,用数字红包传递...
Mint Ventures
文章数量
17粉丝数
0